Что делать, если болит поясница? Первая часть, введение

в 14:42, , рубрики: здоровая спина, здоровый образ жизни, здоровье, здоровье и образ жизни, зож, медицина

Почему, казалось бы, такую простую проблему так сложно решить?

Всю свою сознательную жизнь я занимаюсь вопросом оздоровления опорно-двигательного аппарата, так как с детства болел и мне пришлось искать решение самому ещё в школе. А получив медицинское образование, стал заниматься не только вопросами оздоровления, но и лечения.

Очень часто я наблюдаю, что не только пациенты, но и сами врачи мало знают о необходимых комплексных мерах, мерах профилактики и реабилитации, и о том, как должны выглядеть комплексные диагностика и лечение на уровне первичного амбулаторного звена.

Из-за этого возникает несколько две ключевые проблемы:

  1. Лечение оказывается недостаточно комплексным.
    В этом вопросе важное место занимают:

    • модификация образа жизни,

    • нормализация рациона (ну не будут ваши мышцы здоровы, если вы питаетесь одними перекусами, запивая их кофе, без суточной нормы белка),

    • достаточная физическая активность (если весь день сидеть в позе креветки, то мышцы спины будут входить в болезненный спазм для поддержания каркасности позвоночника),

    • мануальная терапия и массаж.

  2. Пациент занимается самолечением.
    Я иногда наблюдаю, как некоторые пациенты с многолетней фибромиалгией (без специфической патологии, но с сильными региональными болями, охватывающими почти всё тело) или миофасциальным болевым синдромом (спазм конкретной мышцы, часто возникающий на фоне сильной статической или стереотипной перегрузки) одновременно начинают принимать несколько нестероидных противовоспалительных препаратов (НПВП) за раз, чего делать категорически нельзя!
    Часто это объясняется так: «Нет времени ходить по врачам»«А что мне там врач нового скажет?»«Я и так знаю, что у меня грыжа». Самолечение же приводит к хронизации боли, пропуску терапевтического окна в острых случаях, избыточному приему непрофильных препаратов без учета рисков (например - прием НПВП пациентами с высокими рисками патологий сердечно-сосудистой системы).

О ключе к успеху - мультидисциплинарном комплексном подходе я и хочу поговорить.

Очень часто получается так, что при отсутствии действительно серьезной патологии, которая бы имела какие-то объективные специфические признаки, врач мало что может предложить пациенту, так как его проблема находится уже за пределами исключительных компетенций фармако-терапии, а интервенционные методы в таких случаях не будут показаны. Остается только локально-инъекционная терапия (глюкокортикостероиды, плазмотерапия, препараты коллагена), но если она не показывает результата, то всё, тупик. Тут бы и нужен был мультидисциплинарный комплексный подход, однако на его реализацию у системы здравоохранения зачастую нет ресурсов.

Почему так?

Основные причины можно увидеть в следующем:

  1. Избыточная загруженность бюрократическими процедурами в работе врача, смещающая акцент с "как помочь пациенту" на "как без последствий для себя заполнить все отчёты". Проблему с загруженностью врачей отчетами в 2022 году отметил даже Глава СПЧ. Вот еще один материал 22 года про эту проблему.

  2. Острейший дефицит кадров. Татьяна Голикова заявляет, что в оттоке специалистов виноваты, конечно же, частная медицина, фитнес-клубы и салоны красоты, а уж никак не меры оптимизации системы здравоохранения. Может оно и так, но в любом случае цифры статистики не просто печальные, а ужасающие.

    В 2022 году 58,6% обратившихся за медицинской помощью в России остались ею не удовлетворены (по данным ТАСС от 24.02.2023). Согласно официальным данным, опубликованным в Парламентской газете в 2023 году, стране не хватает более 26 тысяч докторов и около 50 тысяч среднего мед. персонала. На 2023 год дефицит врачей и среднего медицинского персонала отмечается в абсолютном большинстве российских регионов. В 2025 году эти цифры стали ещё больше: по информации заместителя министра здравоохранения РФ Татьяны Семёновой, не хватает 29 тысяч врачей и 63 тысяч работников среднего звена. По данным опроса 2019 года Общероссийского народного фронта (ОНФ), 86% россиян сообщили о нехватке медицинских работников. Из них большая часть (33%) сталкивалась с отсутствием неврологов. При этом, согласно результатам исследования, проведенного «СМ-Клиникой» и Pressfeed в первом полугодии 2023 года невролог входит в тройку самых востребованных врачей, на него приходится 9,4 процентов посещений от всех врачей.

    И именно на плечи невролога ложится ответственность за лечение пациентов с жалобами на скелетно-мышечные боли, до 90% из которых доброкачественные и могут даже не иметь объективной клинической картины (По данным МГМУ им. Сеченова, Международного общества по изучению эффективного контроля стресса и связанных с ним расстройств, Министерства Здравоохранения Российской Федерации и др.)

  3. Совокупность чрезмерной нагрузки, высокой степени ответственности (не только за здоровье пациента, но и перед страховыми компаниями, перед проверяющими организациями), далеко не всегда лояльного руководства и не всегда адекватных пациентов, переработок (чтобы размер заработной платы позволил хоть как-то жить) приводят к закономерному выгоранию.

  4. Отсутствие доступного постдипломного образования и то, что постдипломное образование часто спонсируется фармкомпаниями (значит и продвигать будут при обучении именно эти фарм. методы и конкретные препараты), а конференции, симпозиумы и многие школы спонсируются фармкомпаниями почти на 100% (это позволяет им быть бесплатными и вообще существовать, спасибо спонсорам - из первых рук получать многие знания с буквально переднего края науки, это очень и очень ценно, но влияние на то, какое лечение назначают врачи это, безусловно имеет).

  5. Косность мышления самого врача - работает по привычным шаблонам. Фактор не такой тотальный, как вышеперечисленные, и встречается только периодически, при этом чаще связан с именно выгоранием.

Поэтому врач не всегда может помочь эффективно и быстро вылечить боль в спине, поскольку она имеет сложный характер с вовлечением различных механизмов формирования боли (таких как мышечное напряжение, фасциальные изменения, центральная сенситизация) и множеством потенциальных источников, не всегда однозначно выявляющихся стандартными обследованиями, что затрудняет выработку единого подхода и выбор универсально эффективных методов терапии.

В этих вопросах на сегодняшний день очень много слепых зон, очень много еще неизученного. Авторы многих исследований отмечают, что патология мышечного каркаса остается в медицине одной из самых мало изученных тем. Поэтому врач, когда стандартные шаги не срабатывают, часто идёт методом буквально научного тыка, но не все это умеют, не у всех хватает внутренней батарейки, не всегда это возможно в сроки, прописанные в стандартах оказания медицинской помощи, не всегда в медучреждении есть соответствующие ресурсы для междисциплинарного подхода.

Это создает огромную проблему. Формируется целая группа пациентов, находящихся клинически в серой зоне: у них нет серьезной патологии, связанной с болью и объективно лечить ещё нечего, тогда как неспецифическая боль есть и существенно понижает качество жизни.

Один из слайдов нашей с коллегой-хирургом Екатериной Тетерюк презентации, посвященной данной проблеме

Один из слайдов нашей с коллегой-хирургом Екатериной Тетерюк презентации, посвященной данной проблеме

При этом, боль в нижней части спины стоит на первом месте среди всех болевых синдромов по частоте возникновения, а нарушения опорно-двигательного аппарата, в количестве человеко-лет, по инвалидизации уступает только психическим заболеваниям и расстройствам поведения.

Основные причины инвалидности в течение многих лет во всём мире. Боль в нижней части спины на первом месте. Источник: Global Burden of Disease Survey 2010.

Основные причины инвалидности в течение многих лет во всём мире. Боль в нижней части спины на первом месте. Источник: Global Burden of Disease Survey 2010.
Бремя инвалидности из-за нарушений опорно-двигательного аппарата. В исследовании "Глобальное бремя болезней" (GBD), проведенном в 2010 году, изучался вклад расстройств мышечно-склелетных (MSK) расстройств в инвалидизацию в 187 странах и в 21 регионе мира. На нарушения опорно-двигательного аппарата приходится 21,3% лет, прожитых с инвалидностью, уступая только психическим расстройствам и расстройствам поведения. Источник: Common Pain Syndromes Michael A. Fishman Scott G. Pritzlaff Jordan L. Newmark

Бремя инвалидности из-за нарушений опорно-двигательного аппарата. В исследовании "Глобальное бремя болезней" (GBD), проведенном в 2010 году, изучался вклад расстройств мышечно-склелетных (MSK) расстройств в инвалидизацию в 187 странах и в 21 регионе мира. На нарушения опорно-двигательного аппарата приходится 21,3% лет, прожитых с инвалидностью, уступая только психическим расстройствам и расстройствам поведения. Источник: Common Pain Syndromes Michael A. Fishman Scott G. Pritzlaff Jordan L. Newmark

А вот внутренняя статистика центра лечения боли Военно-медицинской академии им. С. М. Кирова, представленная в одном из докладов Петербургского Союза Врачей (посвященному проблемам Hip-Spine синдрома, поэтому на слайде акцент именно на нём, но видно, что именно боль в спине стоит на первом месте, целых 28,1%.)

Докладчик д.м.н. Самарцев И.Н., источник: https://youtu.be/b8gPLvQ3CEQ?si=hcVrHnsqgVSueGj_

Докладчик д.м.н. Самарцев И.Н., источник: https://youtu.be/b8gPLvQ3CEQ?si=hcVrHnsqgVSueGj_

При этом, что интересно, степень повреждения чаще всего не коррелирует с уровнем боли:

Слайд из доклада Australian Pain Society (APS). Катастрофические повреждения могут происходить без боли (мозгу для выживания выгоднее в этом случае притупить или отключить боль вовсе), тогда как самые незначительные повреждения могут вызывать невыносимую боль — вплоть до 10 баллов. Что любопытно: до начала точки «0» по шкале повреждения боль может достигать уже 7 баллов, то есть повреждения ещё нет, а мозг выкручивает все болевые поведенческие предохранители на максимум.

Слайд из доклада Australian Pain Society (APS). Катастрофические повреждения могут происходить без боли (мозгу для выживания выгоднее в этом случае притупить или отключить боль вовсе), тогда как самые незначительные повреждения могут вызывать невыносимую боль — вплоть до 10 баллов. Что любопытно: до начала точки «0» по шкале повреждения боль может достигать уже 7 баллов, то есть повреждения ещё нет, а мозг выкручивает все болевые поведенческие предохранители на максимум.

Вот в этом видео, которые мы совместно снимали с Екатериной Анатольевной (я здесь в роли оператора), она как раз простым языком рассказывает об этом механизме и и почему боли не нужно бояться.

А вот интересная статистика по поводу бессимптомного протекания разных дегенеративно-дистрофических процессов в позвоночнике. Удивительно, но с возрастом вероятность того, что такие процессы будут вызывать болевую симптоматику не увеличиваются, а уменьшаются! Данная таблица показывает оценку распространенности дегенеративных изменений позвоночника по возрасту у бессимптомных пациентов.

Слева наименование вида дегенеративного состояния, цифры в верхнем ряду от 20 до 80 - возраст, проценты же показывают частоту дегенеративных проявлений у бессимптомных пациентов.

Слева наименование вида дегенеративного состояния, цифры в верхнем ряду от 20 до 80 - возраст, проценты же показывают частоту дегенеративных проявлений у бессимптомных пациентов.

Т.е. боль в опорно-двигательном аппарате может быть связна с реальным специфическим состоянием, тогда это можно лечить и часто - вполне эффективно. А может и нет. Боль также может быть связана с функциональными состояниями опорно-двигательного аппарата (гиподинамия, стереотипная нагрузка, перегрузка без гигиены физической активности, недостаточное количество белка в рационе из-за чего мышцы не могут пропорционально нагрузке увеличить свое поперечное сечение) и с состоянием психики.

Приведу цитату из монографии уважаемых коллег, посвященной лечению скелетно-мышечной боли:

Эмоциональный аспект боли определяется преимущественно субъективными представлениями о боли как об угрозе, обусловленной наличием тяжелого заболевания, что приводит к развитию тревоги, страха, депрессивных расстройств и дальнейшей психосоциальной дезадаптации. Данные многочисленных исследований и практический опыт показывают, что выраженность испытываемой боли, субъективных переживаний, тревожных и депрессивных расстройств часто не сопоставимы с имеющейся физической патологией.

Любую боль можно разделить на три категории: непосредственно болевая чувствительность или ноцицепция (например от повреждения тканей), нейропатическая при нарушении работы механизмов нервной системы и "другие виды", которые чаще всего определяются методом исключения. Вот что по этому поводу пишет Пол Ингрем, основатель портала, посвященного изучению проблем боли www.painscience.com, который я от души рекомендую к изучению:

Существует две хорошо известные широкие категории боли:

  1. боль от повреждения — обычное дело, но иногда на удивление странное

  2. боль от повреждения самой болевой системы, нервной системы, которая по умолчанию вызывает странную боль

Вот в чём разница между сигналами тревоги и ложными срабатываниями, или настоящими проблемами с двигателем и неисправностью индикатора на приборной панели, который сообщает о проблемах с двигателем. Снова более подробно:

  1. Ноцицептивная боль возникает из-за различных проблем с тканями, о которых нервная система сообщает мозгу. Это наиболее знакомый всем тип боли: от укусов пчёл, ожогов и ушибов до регулярных растяжений, тошноты, опухолей и воспалительного артрита. Ноцицептивная боль обычно меняется в зависимости от движения, положения и нагрузки.

  2. Нейропатическая боль возникает из-за повреждения самой нервной системы, центральной или периферической, в результате болезни, травмы или физического раздражения... Это обширная категория, включающая всё, что каким-либо образом повреждает нейроны, от рассеянного склероза до химиотерапии, алкоголизма и фантомных болей. Боль часто бывает колющей, электрической или жгучей, но возможны практически любые ощущения. К сожалению, это также может привести к хронической боли.

  3. Некоторые распространённые виды боли не вписываются ни в одну из двух официальных категорий, как, например, боль при фибромиалгии. Исторически такие виды боли часто называли «функциональными болевыми расстройствами»... Другие важные примеры (такого вида боли):

Что делать, если болит поясница? Первая часть, введение - 7

Иллюстрация к статье Пола Ингрема о трех типах боли (машинный перевод).


И проблема не только в том, что вопрос причин боли многосоставной и крайне сложный.

Дело в том, что проблемам патологии нервно-мышечного аппарата в практической медицине уделяется недостаточное внимание в реальной клинической практике.

Между тем практические врачи недостаточно полно или с трудом интерпретируют клинические особенности мышечных синдромов при различных заболеваниях позвоночника и суставов, не в той мере, какая требуется, знакомы с современными методами исследования мышц...

Миопатология, несмотря на ее бурное развитие, и сейчас представляет собой раздел патологии человека, оказавшийся наименее разработанным. Мышечная система, являющаяся одной из самых крупных в организме и составляющая около 40% массы тела, чаще всего остается второстепенной и малозамеченной многими практическими врачами-терапевтами, ревматологами, неврологами и др. Многие патологические процессы, протекающие на уровне всего организма, в той или иной степени изменяют структурное и функциональное состояние скелетных мышц, что нередко приводит к превалированию болевого мышечного синдрома в клинической картине многих заболеваний.

Хабиров Ф.А., Хабирова Ю.Ф. Миофасциальная боль — современные проблемы диагностики и лечения в практике врача первичного звена.

А по причине кризиса в здравоохранении заниматься комплексным подходом, просто некому.

Хотя именно немедицинские методы тут являются подчас ключевым фактором успеха.

Об этом написано и в актуальных клинических рекомендациях. Доказано многими исследованиями, что лечебная физкультура эффективна в лечении невропатической боли. В качестве примера: одно из многих исследований, посвященное этому вопросу для примера.

Вот хорошая формулировка из данной статьи, написанной специалистами ФГБУ «НМИЦ РК» Минздрава России и Национальной ассоциация экспертов по коморбидной неврологии:

Таким образом, в лечении скелетно-мышечной боли необходимо применять комплексный подход, причем адекватное купирование боли лекарственными средствами должно сопровождаться разъяснительной и поведенческой психотерапией, адаптивными физическими упражнениями и применением других методов... Большое значение имеют сохранение двигательной активности и коррекция эмоционально-поведенческих расстройств.

Увы, но вопрос физических упражнений и других методов повышения качества двигательных функций, направленных на оздоровление опорно-двигательного аппарата, в отечественной медицине реализован довольно плохо. Отчасти, это связано с тем, что реабилитация в нашей системе здравоохранения, это "что-то на потом после основного лечения", тогда как западная концепция физической медицины подразумевает, что это такая же часть лечения, как и фармакотерапия, соответственно её вводят раньше. У нас же - это отдается на откуп самому пациенту: "сходите на массаж", "займитесь йогой".


Почему врач не назначает операцию при грыже?

Как я постарался показать выше - боль в спине, это очень сложный паззл. Собрать который без методик модификации образа жизни и повышения активности иногда невозможно вовсе.

По этой причине операции далеко не всегда помогают в лечении боли. У меня есть большое количество пациентов, которым операции по удалению грыжи, удалению остеофитов (их, как показала наука, вообще не нужно удалять, так как снижается стабильность позвоночника), декомпрессии прошли совершенно зря. Есть также немало пациентов, которым эти же операции помогли.
Но поскольку врачи не любят играть в рулетку, всё-таки операции проводятся либо как крайняя мера терапии, либо по строгим показаниям, когда без неё никак — например, при синдроме конского хвоста или секвестрированной экструзии.

Вот выводы одного из когортных исследований в этой области, опубликованном в журнале Nature (Nonsurgical treatment outcomes for surgical candidates with lumbar disc herniation: a comprehensive cohort study):

Все показатели значительно улучшились как после хирургического, так и после нехирургического лечения в течение 24 месяцев, но хирургическое вмешательство привело к более быстрому улучшению показателей VAS-B и VAS-L. Значительное влияние хирургического вмешательства на показатели VAS-B и VAS-L было достигнуто в течение 1 месяца после операции, но впоследствии эффект снизился. В течение 24 месяцев наблюдения результаты у пациентов, не подвергавшихся хирургическому вмешательству, и у пациентов, перенесших операцию, стали схожими.

Операция может быть эффективна на ранних стадиях, дает быстрее избавление от боли, но в долгосрочной перспективе результаты часто сравниваются с консервативной терапией, при этом любая операция имеет свои риски, которых хотелось бы избежать.

Про это можно также прочесть вот в этом и этом исследованиях.


Что такое комплексное лечение боли в спине?

Итак, если вы любите списки, то вот 10 главных этапов в лечении неспецифической боли в спине (образ для запоминания первых 4 пунктов: красный фонендоскоп лежит на карточке пациента под часами):

1. Выявление «красных флажков 🔴 (!!!)
Это является ведущим шагом для выбора дальнейшей тактики и исключения опасных состояний.

Почему лечение боли в спине может оказаться неэффективным? 10 важных этапов в лечении боли в спине Здоровье, Лекарства, Медицина, Лечение, Упражнения, ЛФК, Боль в пояснице, ЗОЖ, Длиннопост

Слайд из онлайн-семинара Петербургского союза врачей, докладчик: Игорь Николаевич Самарцев. Это один из возможных вариантов списка "красных флагов" для примера. Также к красным флагам относятся выраженные неврологические дефициты, возраст моложе 20 ле

2. Комплексное клиническое обследование 🩺

Оно включает соматическое и краткое неврологическое обследование для исключения специфических причин боли. Важно проверить наличие симптомов натяжения нервных корешков (Ласега, Вассермана, Мацкевича), определить наличие/отсутствие неврологических дефицитов, определить области мышечного дефанса. Ещё раз подтвердить отсутствие красных флажков.

3. Диагноз «неспецифической боли» 📝

– Устанавливается исключением:
• Нет радикулопатии/стеноза,
• Нет специфических причин.
– При выявлении патологии требуется направление к специалисту.

Алгоритм ведения пациента с болью в спине

Алгоритм ведения пациента с болью в спине
Пример диагностической схемы которые должен держать в голове врач первичного амбулаторного звена при обследовании больного с жалобами на боль в спине, суставах, конечностях.

Пример диагностической схемы которые должен держать в голове врач первичного амбулаторного звена при обследовании больного с жалобами на боль в спине, суставах, конечностях.

4. Раннее начало лечения ⏱️

Начинать лечение необходимо как можно раньше. Успех лечения острой скелетно-мышечной боли и предотвращение формирования хронического болевого синдрома напрямую зависит от времени начала терапии.

5. Оценка боли и функций в динамике.

– Шкалы: ВАШ, ЧРШ, ВРШ,
– Вопросники: Освестри, Роланда-Морриса.

6. Фармакотерапия

  1. НПВП (нестероидные противовоспалительные):
    — Примеры: ибупрофен, кетопрофен, декскетопрофен, нимесулид, мелоксикам; высокоселективные коксибы: целекоксиб, эторикоксиб.
    — Назначение: купирование боли и воспаления (первая линия при неспецифической боли).
    НПВП становится препаратом выбора первой линии при лечении боли в спине в случаях, когда у пациента отсутствуют «красные флажки» (онкология, необъяснимая потеря веса, возрастные риски, травмы, ночная боль и т.д.), боль имеет неспецифический скелетно-мышечный характер (например, миофасциальный синдром, остеохондроз), отсутствуют признаки радикулопатии, стеноза позвоночного канала или системных воспалительных заболеваний (кроме аксиальных спондилоартритов, где НПВП также являются базовой терапией), нет противопоказаний к их применению (язвенная болезнь, почечная или сердечная недостаточность и др.), а также при острой или подострой боли, требующей быстрого купирования воспаления и восстановления функциональной активности.

  2. Миорелаксанты:
    — Примеры: тизанидин, толперизон, баклофен. Очень советую к прочтению статью по применению тиназидина (сирдалуд) 
    — Назначение: устранение мышечных спазмов.

  3. Антидепрессанты (при хронической боли):
    — Примеры: амитриптилин, дулоксетин, венлафаксин.
    — Назначение: модуляция боли, улучшение сна, устранение центральной сенситизации.

  4. Антиконвульсанты (при нейропатической боли):
    — Примеры: габапентин, прегабалин.
    — Назначение: подавление нейропатического компонента.

  5. Слабые опиоиды (при неэффективности НПВП):
    — Примеры: трамадол, кодеин.
    — Назначение: краткосрочное купирование сильной боли.

  6. Местные анестетики:
    — Примеры: пластыри/гели с лидокаином.
    — Назначение: локальное обезболивание.

  7. Кортикостероиды:
    — Примеры: дексаметазон, преднизолон (в инъекциях).
    — Назначение: при выраженном воспалении и отёке (краткий курс).

  8. Витамины группы B:
    — Примеры: комбинации B1, B6, B12 (Мильгамма, Нейробион).
    — Назначение: поддержка нервной ткани.

  9. Хондропротекторы (SYSADOA - Symptomatic Slow Acting Drugs in Osteo-Arthritis):
    — Примеры: глюкозамин, хондроитин, диацереин.
    — Назначение: немного замедляют дегенеративные процессы в суставах, немного снижают воспаление; нет, не плацебо; у некоторых пациентов дают очень хорошие результаты; безопасны, поэтому с ними точно лучше, чем без них, инъекционные формы дают преимущество только в скорости начального периода действия, пероральные формы также эффективны как и уколы.

  10. Парацетамол:
    — Назначение: альтернатива НПВП при их непереносимости, работает очень слабо, но иногда его приходится использовать.

7. Физическая активность

– Рекомендуется: ЛФК, плавание, ходьба, как можно более быстрое возвращение к обычной активности, общая гигиена физической активности, нагрузка должна быть структурированной и разнообразной.
– Исключить:
• Перегрузки,
• Длительную статику,
• Переохлаждение,
– Постельный режим: только при острой боли и только на краткий период.

8. Нефармакологические методы

– Коррекция веса,
– Модификация образа жизни.
– Нормализация рациона питания, нутритивный баланс (особенно - норма белка не менее 1 грамма на 1 килограмм массы тела)

. Хирургическое лечение

– Удаление грыжи диска только по абсолютным показателям, далеко не всегда удаление грыжи дает облегчение.
– Любая операция - это риск. Проводится любая операция тогда, когда исчерпаны все иные методы лечения и/или есть точные показатели к её проведению. Проблема в том, что пункты 7 и 8, являющиеся неотъемлемой и наиглавнейшей составляющей лечения, часто либо игнорируются, либо проводятся самим пациентом недостаточно.

10. Информирование пациента

– Подчеркнуть доброкачественность неспецифической боли,
– Объяснить благоприятный прогноз.

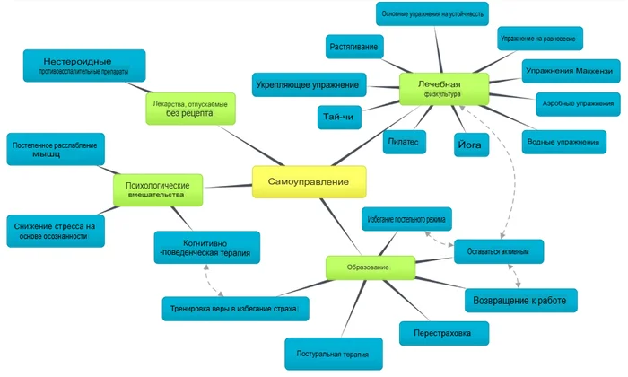
Почему лечение боли в спине может оказаться неэффективным? 10 важных этапов в лечении боли в спине Здоровье, Лекарства, Медицина, Лечение, Упражнения, ЛФК, Боль в пояснице, ЗОЖ, Длиннопост

Очень важный слайд, так он как показывает весь объём методов самоуправления (того, что лежит в поле ответственности самого пациента) при лечении боли в спине. Тут как раз про пункты 7, 8, 10. Источник: Zhou, T., Salman, D. & McGregor, A.H. Recent clinical practice guidelines for the management of low back pain: a global comparison. BMC Musculoskelet Disord 25, 344 (2024).

Насколько эти 10 пунктов действительно реализуются в системе здравоохранения? Вопрос, на самом деле, риторический, так как даже единого подхода в фармакотерапии в этих вопросах нет. Вот что по этому вопросу пишут уважаемые коллеги, выступившие авторами междисциплинарного консенсуса: единого подхода нет даже к назначению НПВП. Кто-то назначает только НПВП, кто-то — комбинации с витаминами. Хорошим результатом считают снижение боли на 50%, но даже эти критерии многие врачи не используют.

В России до настоящего времени используется «эмпирический» подход к проведению анальгетической терапии, что связано с отсутствием четких представлений о «точках приложения» препаратов с разным механизмом действия. Так, некоторые врачи ограничивают терапию СМБ (скелетно-мышечных болей) назначением одного типа анальгетиков (чаще всего НПВП), а другие сразу назначают комплекс препаратов, включая НПВП, миорелаксанты, «хондропротекторы», локальное введение ГК и гиалуроновой кислоты и т. д. Такая тактика с одной стороны, может приводить к недостаточной эффективности, а с другой – к неоправданным затратам и повышению риска лекарственных осложнений

Проблема в том, что боль в спине — это действительно сложный пазл. Тут и мышцы, и нервы, и психосоматика, и, подчас определяющее, - образ жизни.

Стандартные обследования не всегда находят причину, а исследований по мышечным патологиям всё ещё мало. Врачи иногда действуют методом «научного тыка», но не у всех хватает сил, знаний и вовлеченности.

Вывод? Система требует изменений: больше внимания немедикаментозным методам, обновления протоколов и стандартов, адекватная поддержка врачей (тут система хромает на обе ноги). Но даже сейчас важно искать специалиста, который готов подойти к проблеме комплексно. И да — не забывать про ЛФК. Иногда движение действительно лечит.
Как писал Климент Джозеф Тиссо, основоположник идей физической терапии (лечение движением и лечение, для улучшения движений):

Движение может заменить разные лекарствано ни одно лекарство не в состоянии заменить движение"


Вместо послесловия, ресурсы, которые могу порекомендовать для самостоятельного изучения (не реклама):

Всем, кто интересуется проблемой лечения боли в спине (особенно практикующим специалистам в области оздоровления) от души рекомендую сайт https://www.painscience.com/ , где собрана достаточно актуальная информация по проблеме с точки зрения доказательной медицины и науки.

Канал Петербургского союза врачей www.youtube.com/@Spb.Doctor будет интересен практикующим врачам, почти каждый онлайн-семинар просто кладезь ценнейшей информации из первых рук от лучших врачей Петербурга. Можно зарегистрироваться на сайте spb.doctor и принимать участие в онлайн-семинарах в режиме онлайн.

Библиотека Ассоциации профессионалов фитнеса https://fitness-pro.ru/biblioteka/ - огромное количество ценнейшей информации о здоровом образе жизни. На их ютуб канале www.youtube.com/@fitness_pro_ru также много ценной и полезной информации (и главное - актуальной), зачастую дублирующей статьи с сайте. Очень рекомендую статью про норму белка в рационе: https://fitness-pro.ru/biblioteka/skolko-belka-mne-nuzhno-kazhdyy-den/ (хорошо и доступно написано, белок критически важен для здоровья нервно-мышечного аппарата, единственное, что минимальное количество 0,8 гр/кг массы тела - всё же критически малое количество даже для малоподвижных людей, как отмечают последние исследования в этой области).

Также у меня есть свой канал в Telegram t.me/YogaMedical, который, из-за высокой рабочей нагрузки, вести получается не регулярно, но там есть сборник хороших и довольно универсальных упражнений базового уровня, которые большинству моих пациентов оказывают значительную помощь в оздоровлении опорно-двигательного аппарата (внимание, любые упражнения имеют противопоказания, не нужно их делать без консультации с врачом и в случае, если какие-то движения усиливают боль/неприятные ощущения!). Называется "Самовывоз", так как важно, чтобы организм научился вывозить сам случающуюся с ним нагрузку.

Вот это базовый комплекс для ежедневного поддержания разнообразия двигательной активности (сам он занимает 10 минут, можно выполнять как утром, так и вечером)

Вот здесь информация о вопросе боли, которая хорошо дополняет выкладки из этой статьи:

А это подробный гайд о трех вариантах упражнения "тяга сверху", которое позволяет включать нижние пучки трапециевидной мышцы, из-за дисфункции которых наши верхние пучки, "удерживающие" шею, оказываются перенапряжены

Вот так, к слову, выглядит работа нижних пучков трапециевидной мышцы - она служит антагонистом верхних пучков. Без правильной работы нижних пучкой у нас всегда будет перенапряжена шея и плечи.

Если нижние пучки трапециевидной не работают (также широчайшая мышца тут играет важную роль), то верхние пучки и их синергисты, например, ременные мышцы, будут в состоянии хронического мышечно-тонического синдрома (гипертонусе). Отсюда вывод: если у вас болит голова из-за напряжения в шее нужно делать "тягу сверху" и нормализовать уровень белка в рационе (иначе даже при регулярном выполнении упражнения мышцы не выключат режим экономии и не будут развиваться)

Если нижние пучки трапециевидной не работают (также широчайшая мышца тут играет важную роль), то верхние пучки и их синергисты, например, ременные мышцы, будут в состоянии хронического мышечно-тонического синдрома (гипертонусе). Отсюда вывод: если у вас болит голова из-за напряжения в шее нужно делать "тягу сверху" и нормализовать уровень белка в рационе (иначе даже при регулярном выполнении упражнения мышцы не выключат режим экономии и не будут развиваться)

И также не могу не порекомендовать канал Екатерины Анатольевны, она крутейший хирург первичного амбулаторного звена, при этом отличается совсем не обычным для хирургов взглядом на вопросы комплексного оздоровления: https://t.me/teteryuk_doc


На этом на сегодня всё. Спасибо за внимание! Надеюсь, материал был для вас познавательным и интересным. В следующих статьях подробно рассмотрим практические методы (помимо фармакотерапии и хирургии), которые могут помочь в лечении боли в спине.

Крепкого здоровья и до скорого! Искренне ваш, Сергей Вячеславович Веснин.

Автор: SergioHelloWorld

Источник

* - обязательные к заполнению поля


https://ajax.googleapis.com/ajax/libs/jquery/3.4.1/jquery.min.js