Привет.
По профессии я инженер-электронщик, специализируюсь на разработке приборов на базе микропроцессоров и микроконтроллеров, сам же пишу для них программы. С годами ремесло это мне отнюдь не надоело, поэтому даже в свободное от работы время я конструирую всякие электронные поделки на базе контроллеров. Приятно все-таки вдохнуть немного жизни в маленькую железку, даже если на входе у нее — геркон, а на выходе — светодиод.
Чесал я тут на днях репу, на предмет чего бы сделать полезного в хозяйстве. После поиска интересных идей в интернете вообще и на Хабре в частности, оказалось, что народу интересны самодельные сотовые телефоны — комплектующие для подобных самоделок (GSM-модемы, ВЧ-разъемы, антенны, SIM-холдеры) становятся все доступнее, а тема действительно интересная. Например, на Хабре были опубликованы статьи «Мобильный телефон своими руками» (часть 1, часть 2) и «Конструктор для сборки сотового телефона».
К сожалению, свой самодельный сотовый я уже собирал. Конечно, сейчас подобную конструкцию стоило бы сделать в несколько другом формате — микроконтроллер AVR заменить на ARM, добавить графический дисплей, вместо антенны, нарисованной на плате, использовать стандартную внешнюю антенну… Но такой эволюционный путь развития несколько скучноват и вряд ли идея модернизировать что-то, что уже давно сделано и даже работает, победит вечернюю лень и прокрастинацию. Было бы гораздо веселее, если бы проектируемая хреновина никем никогда не делалась, а еще лучше, если бы были определенные сомнения: «А заработает ли?».
Закругляясь, скажу лишь, что в результате поиска новых идей я решил сделать самодельный сотовый телефон со встроенным дозиметром — вещь, достаточно сумасшедшую, чтобы с ее разработкой было интересно возиться и достаточно практичную, чтобы она могла пригодиться в хозяйстве.
В общих чертах
Примерная спецификация телефона выглядит следующим образом.
Аппаратная начинка:
• GSM-модем SIM900
• Процессор ARM Cortex-M3 STM32
• Цветной дисплей
• Детектор гамма-радиации
• Встроенное реле
• Порты процессора выведены на разъем-гребенку, позволяя подключать дополнительные платы
• JTAG процессора выведен на разъем-гребенку, позволяя подключать отладчик и корректировать ПО
Программное обеспечение:
• Голосовые звонки (набор номера, дозвон, прием входящих)
• Быстрый звонок по нажатию одной клавиши (SOS-кнопка)
• SMS (прием, передача)
• Интеграция GSM и дозиметра (звонок на заранее определенный номер и/или генерация SMS-сообщения при превышении уровнем радиации определенного порога)
• Интеграция GSM и реле (управление реле звонками и SMS)
• Интеграция дозиметра и реле (включение реле при определенном уровне радиации)
Идеология:
• «Железо» и программное обеспечение (схемы, исходники, CAD-файлы) телефона-дозиметра будут выложены в свободный доступ (Open-source hardware)
Давайте начнем разработку прибора с проектирования фрагментов схемы.
Детектор радиации
Классический детектор радиации, способный определять все виды радиоактивного излучения (альфа, бета и гамма), строится на базе счетчика Гейгера-Мюллера. В отечественных дозиметрах используются счетчики СБМ-20 или СБМ-21, в зарубежных — LND7317. У счетчиков Гейгера-Мюллера есть масса достоинств, но есть и немаленькие недостатки — высокая цена и плохая доставаемость. Так, например, дозиметр на базе LND7317, даже предлагаемый в рамках краудфандингового проекта на Kickstarter, продавался за $400 с обещанием продавать законченный прибор за $800 («As this device is to some extent an update to the Inspector, it will have a higher retail price tag, probably closer to $800», полный перевод можно прочитать здесь).
К счастью, счетчику Гейгера-Мюллера есть альтернатива — полупроводниковый детектор на базе PIN-диода. Компания Maxim даже опубликовала аппноту «Application note 2236, Gamma-Photon Radiation Detector», где кроме PIN-диода, используются малошумящие операционные усилители и компаратор. Каждый раз, когда PIN-диод детектирует гамма-квант, на выходе схемы формируется короткий цифровой импульс длительностью несколько микросекунд — самое то для подключения ко входу внешнего прерывания микроконтроллера. Накапливая статистическую информацию о количестве продетектированных гамма-квантов в течении десятков-сотен секунд, можно пересчитывать полученные значения (после калибровки, разумеется) в привычные мкР или мЗв и показывать пользователю на встроенном дисплее.
Я несколько изменил оригинальную схему:
PIN-диод заменен на BPW34S (есть в наличии в «Чип-Дипе»);
операционный усилитель заменен на LMH6672, а компаратор на LM311, более дешевые и доступные (есть в наличии в «Промэлектронике»);
в схеме два напряжения питания, 12 и 5 В, поэтому я добавил микросхему питания 78L05, которую можно купить в любом радио-ларьке; полагаю, ток потребления по каналу 5 В невысок, поэтому низкий КПД линейного стабилизатора практически не скажется на суммарном энергетическом балансе прибора. Схема детектора лежит здесь.
При использовании полупроводникового детектора не забывайте, что он «не видит» альфа- и бета-радиацию (которые, к счастью, довольно быстро ослабляются при удалении от источника излучения), а в детектировании гамма-радиации уступает счетчику Гейгера-Мюллера (насколько я понимаю физику процесса, высокоэнергетические гамма-кванты будут продетектированы обоими типами приборов, а вот у низкоэнергетических квантов хватит энергии только на возбуждение счетчика Гейгера-Мюллера, а детектор на PIN-диоде не сработает; надеюсь, читатели, ближе знакомые с вопросом, выскажутся в комментариях).
В случае, если указанные в схеме детали для вас не доступны, попробуйте подобрать аналоги. Мне в этом часто помогает параметрический поиск на сайте «Компэла». Например, список малощумящих ОУ можно получить, включив в каталоге операционных усилителей фильтр «Шум». Аналогичная функция фильтрации есть и в каталоге «Терраэлектроники».
GSM-модем
Ключевая деталь нашего прибора. К счастью, настало время, когда полноценный GSM/GPRS модем воспринимается действительно как деталь схемы — купил, запаял, работаешь. Некоторое шаманство в связи с поиском багов, фичей и отделением их друг от друга, конечно, присутствует, но в целом, порог вхождения в эту область довольно низкий.
Наиболее популярным вариантом, на мой взгляд, является GSM/GPRS модем SIM900, количество тем по которому в профильной конференции (лучший источник знаний для начинающего телефоностроителя), как мне кажется, подтверждает мою правоту.
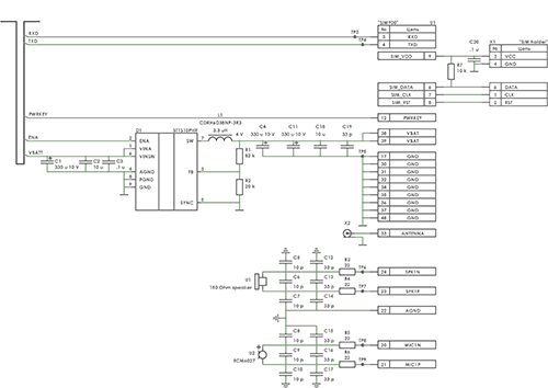
Схема подключения GSM-модема лежит здесь.
Управление от центрального контроллера реализовано через UART (цепи RXD, TXD). Цепь PWRKEY нужна для того, чтобы контроллер мог менять режимы работы модема. Несмотря на наличие PWRKEY, обязательно нужна возможность аппаратно снять питание с модема (цепь ENA на выводе 2 микросхемы питания D1 ST1S10PHR). ST1S10PHR рекомендую по совокупности двух приятных особенностей — высокий допустимый ток нагрузки (это необходимо, так как GSM-модуль по документации «имеет право» потреблять значительный ток и если подсистема питания его не обеспечит, модуль перезагрузится; происходят такие скачки тока редко, но тем не менее о них надо помнить) и невысокая цена.
Дисплей
Тут я пока в раздумьях.
С одной стороны есть распространенные и проверенные дисплеи типа WG12864 — монохромные, 128 х 64 точки, загрузка данных через параллельный интерфейс. С другой стороны, китайская народная промышленность активно предлагает красочную и дешевую альтернативу — цветные TFT дисплеи, 128 х 160 точек, загрузка данных через SPI (сильно упрощает трассировку печатной платы). Непонятно только, можно ли будет покупать подобные дисплеи из КНР на какой-то мало-мальски стабильной основе или же их продавцы ротируются со скоростью дохнущих мух. Прошу, если кто-то имеет опыт стабильного закупа подобных дисплеев в Китае, отписаться в комментариях.
Пока что мне кажется наиболее взвешенным вариантом спроектировать схему и сделать печатную плату телефона так, чтобы на нее можно было запаять и WG12864 и какой-нибудь китайский noname.
Микроконтроллер
На месте контроллера мне видится ARM Cortex-M3 от STM.
Почему ARM?
На мой взгляд, еще недавно (лет эдак 3—5—7 назад) у проектировщика встроенных систем общего применения (не радиация, не микропотребление) был широкий выбор применяемых контроллеров. Лично я начал с PIC, потом плотно сел на i8051, потом самостоятельно изучил AVR и сделал множество проектов уже на нем. Однако, считаю, сейчас выбора практически не осталось. ARM уделывает тот же AVR не только по соотношению цена/возможности, но и просто по цене! Не знаю, чем это объясняется, особенностями производства или маркетинговыми соображениями, но только мне, как разработчику, переход на ARM кажется неизбежным и неотвратимым. С удовольствием выслушаю доводы адептов других архитектур, но лично я уже проводил и AVR, и i8051 в лучший мир.
Почему STM32?
Не думаю, что ARM контроллеры от STM чем-то принципиально лучше, чем контроллеры от NXP или TI. Просто, когда я выбирал, на какой конкретно ARM свалить с AVR, STM32 был так же хорошо доставаем, как и NXP, немного дешевле, плюс, самый маленький корпус STM был меньше самого маленького NXP-го.
С точки зрения процессора, функционал телефона-дозиметра достаточно несложен, какая-то сверхпроизводительность не нужна, поэтому вполне подойдет процессор типа STM32F101C8T6 в корпусе TQFP-48. Но памятуя о необходимости подключения клавиатуры (много ног), дисплея (тоже много ног) и, в особенности, внешней платы, на которой можно иметь всякие полезные расширяемые ништяки, лучше взять STM32F103RBT6 в TQFP-64.
Конструктив
Конструкция в виде «просто» платы с деталями мне кажется несколько неоптимальной. Конечно, DIY есть DIY, и созерцание зеленой маски печатной платы усладит взор и бывалого профессионала, и начинающего любителя. Плюс, как мне кажется, самодельный корпус, конечно, выполняет свою функцию (пылезащита, удобство пользования etc), но как-то пришибает общую ауру девайса. Можно использовать корпус от OKW + специализированную мембранную клавиатуру, что обеспечит отличные тактильные ощущения, но это сильно увеличит общую стоимость устройства, и аура, опять же…
Оптимальным вариантом мне видится использование двух пластин из оргстекла — одна, фигурной формы и без вырезов, закрывает устройство снизу, другая, тоже фигурная и с вырезами под кнопки, дисплей, динамик и микрофон, крепится сверху. Удачные примеры, на мой взгляд — вот и вот, только, пожалуй, я предпочел бы слегка тонированное оргстекло, чтобы вид «кишок» не мешал функционалу.
Продолжать?
Как говорится, «собственно, сабж». Делать такой прибор или нет? Если начало заинтересовало и девайс с такой функциональностью будет востребован, то работа будет продолжена. Также буду благодарен за замечания и критику, так как исправление ошибок в самом начале проекта позволит сэкономить кучу нервов и денег позднее.
Автор: sepulkary

Есть идея устройства…
Отзовитесь по почте расскажу подробнее.