
Привет! Многие гитаристы и энтузиасты самодельных гитарных педалей обходят эффекты тремоло стороной, считая их устаревшими и неприменимыми в современных стилях, слишком простыми и грубыми.
Однако умеренное тремоло без экстремальных настроек способно добавить живости и разнообразия практически любому гитарному звуку. Такую педаль я сегодня соберу, и мы сможем её послушать.
Словом «вибрато» в музыкальной терминологии называется модуляция одного из трёх параметров звуковой волны: частоты, амплитуды или частотного спектра.

▍ Настоящее вибрато
Частотное вибрато, или просто вибрато — это модуляция высоты тона, то есть, основной частоты звука.
В духовых музыкальных инструментах оно осуществляется путём изменения давления или скорости воздушного потока, заставляющего звучать свисток флейты, язычок (трость) кларнета или губы музыканта в случае медных духовых.
А в струнных инструментах высота тона модулируется подтяжками и ослаблениями струн, которые осуществляет музыкант пальцами на грифе, либо с помощью специальной машинки, которую часто называют «тремоло», несмотря на то, что в теории музыки словом «тремоло» называется амплитудное вибрато.
▍ Настоящее тремоло
При амплитудном вибрато модулируется громкость звучания. Отметим, что частотное вибрато духовых инструментов всегда является в то же время и амплитудным тремоло, потому что давление и скорость потока воздуха определяют мощность, с которой возбуждаются акустические колебания.
Существует способ получения амплитудного вибрато путём сложения звуковых колебаний с частотой, различающейся на доли герца. Такая расстройка не воспринимается слухом как фальшь, и при этом создаёт биения громкости с разностной частотой. Эта технология давно и широко используется в аккордеонах.

▍ Хорус и фленджер
Если ещё и модулировать расстройку частоты второго аудиосигнала относительно первого вместо того, чтобы поддерживать её постоянной, получается эффект под названием «хорус». Он напоминает звучание ансамбля или хора, отсюда такое название.
Более старой и более «злой» разновидностью эффекта, построенного на том же принципе, является фленджер, от слова «flange» — «фланец». Впервые звучание фленджера получилось случайно, вследствие износа резиновых роликов привода лентопротяжного механизма в студийном магнитофоне.
Изношенный ролик, сменивший своё сечение с круглого на овальное, модулировал скорость движения ленты и, соответственно, высоту тона.
Далее этот эффект стали получать специально, притормаживая пальцами фланец подающей катушки с магнитной лентой, после чего смогли обойтись без механики, задействовав электронную линию задержки (ЛЗ) на переключаемых конденсаторах, она же bucket brigade delay.

Модуляция тактовой частоты ЛЗ приводила к изменению не только времени задержки, но и высоты тона. Со временем научились создавать не только жёсткие фленджеры для перегруженного звучания рока и металла, но и мягкие, благородные хорусы, подходящие для любого музыкального стиля и любого инструмента, включая человеческий голос.
▍ Ненастоящее, но самое интересное
Третьей разновидностью вибрато является тембровое, или гармоническое. Здесь модулируется амплитудно-частотная характеристика резонатора или усилителя. За счёт этого периодически усиливаются и ослабляются определённые гармоники, или обертоны.

Примером механического тембрового вибрато являются вращающиеся заслонки резонаторных труб вибрафона. Без этих труб он был бы просто металлофоном.

Также для тембрового вибрато предназначены загадочные отверстия в днище корпуса калимбы. Перекрывая их пальцами, музыкант изменяет добротность резонаторного ящика и, соответственно, тембр звука.
Электронное тембровое вибрато можно получить с помощью управляемых фильтров, модулируя граничную или резонансную частоту, либо добротность фильтра. Гитарный эффект по этому принципу мы собирали на базе двух модулей аналогового синтезатора от Рэя Уилсона (Music from outer space).
▍ Фейзер
Существует и другой способ получения электронного тембрового вибрато. Как и в случае с двойными язычками аккордеона, он состоит в сложении двух аудиосигналов — исходного и изменённого. Но здесь модулируется не частота и задержка второго сигнала, а его фазовый сдвиг относительно первого.

Согласно исследованиям Андрея Александровича Володина, доктора психологических наук, талантливого музыканта и изобретателя таких выдающихся вещей, как радиоприёмник «Сокол» и серия электронных музыкальных инструментов «Экводин», человеческий не воспринимает фазовых сдвигов гармоник относительно основного тона.
То есть, два звуковых сигнала с одинаковым частотным спектром будут восприниматься на слух как одинаковые, хотя их осциллограммы могут быть очень разными, в зависимости от фазовых сдвигов между гармониками.

С другой стороны,
И самое главное, разный фазовый сдвиг на разных частотах при сложении двух копий одного сигнала приводит к провалам и подъёмам разных частотных полос. То есть, изменяется тембр звучания, и осуществляется тембровое вибрато, только в более сложном и интересном варианте.
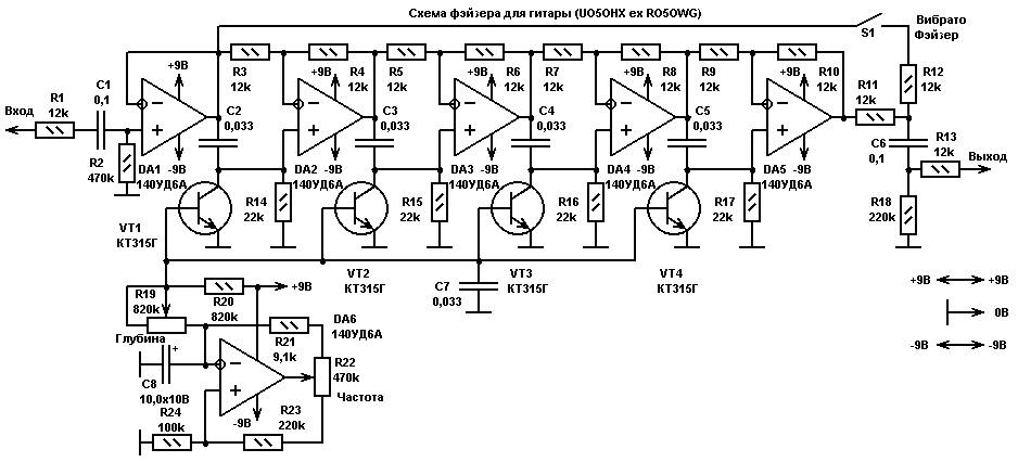
Эта схема типичного 4-каскадного фейзера разработана ведущим инженером-программистом Приднестровского радиотелецентра Евгением Гарибальдиевичем Шустиковым. На ней мы видим, что исходный сигнал последовательно проходит через 4 фазосдвигающих цепочки. Параметры цепочек синхронно модулируются транзисторами, на базы которых приходит сигнал с генератора колебаний треугольной формы.

Если разомкнуть переключатель S1, получится просто тремоло. Амплитуда выходного сигнала будет изменяться в такт напряжению задающего генератора. Но если замкнуть этот переключатель, то в Y-смесителе на резисторах R11 и R12 будет происходить сложение входного сигнала со сдвинутым по фазе.
И так как сдвиг фазы RC-цепочкой является частотнозависимым, получится взаимное усиление и ослабление сложенных сигналов на частотах, определяемых параметрами RC-цепочек, в том числе сопротивлениями, которые привносят в них транзисторы.
Поскольку эти сопротивления обусловлены коллекторными токами, и, соответственно, модулируются токами баз транзисторов, «гребёнка» частотных провалов и подъёмов в выходном сигнале будет двигаться вправо и влево с частотой, задаваемой положением щётки переменного резистора R22.
▍ Первое механическое тремоло
Патент US462519A на первое механическое тремоло, а точнее, частотное вибрато для струнных инструментов, получил в 1891 году американский торговец зерном Джордж Вашингтон Ван Дузен.

Далее, в 1958 году патент Ван Дузена цитирует в своей заявке на «плавающее тремоло и конструкция струнодержателя для музыкальных инструментов типа лютни» (US2972923A) Кларенс «Лео» Фендер.

Затем, уже в 1977 году, разработку Ван Дузена упоминает при патентовании своей знаменитой разработки US4171661A, подарившей миру дайв-бомбы и возможность реализации прочих виртуозных приёмов, ставших визитными карточками соло в тяжёлых стилях рока и металла, американский изобретатель Флойд Роуз. Его фирменную машинку знает каждый, кто имеет отношение к миру электрогитары.

Завершая тему механических тремоло, стоит упомянуть и марку Vibrola от компании Gibson. Кроме предельно простой версии на базе плоской пружины, существовал вариант с массивным механизмом и складной ручкой, который назывался «Sideways Vibrola».

▍ Первое в истории электрическое тремоло
Не думаю, что это устройство можно назвать электронным, ведь радиодеталей в его составе имеется только две. Первая из них — переменный резистор с ручкой. Вторая ручка перемещает эллиптический резиновый ролик вдоль латунного конуса, вращаемого 120-вольтовым асинхронным двигателем. Фазосдвигающий конденсатор этого двигателя — это и есть вторая радиодеталь.

Перемещением ролика вдоль конуса регулируется частота, с которой вибрирует стеклянная колба, содержащая два электрода и электропроводящий водный раствор. Один из электродов подключён к сигнальной земле, а второй через переменный резистор соединён со входным джеком и выходным гнездом.
Или наоборот, гнездо может быть входом, а шнур с джеком — выходом. Потому что они просто соединены вместе, и сигнал шунтируется цепью из переменного резистора и колбы с электролитом.
В честь этого водного раствора обработанный эффектом аудиосигнал до сих пор называют «мокрым» («wet»), а исходный необработанный — «сухим» («dry»).
Таким было электромеханическое тремоло DeArmond Model 601 Tremolo Control, выпускавшееся с 1941 года компанией Rowe Industries. Это именно та компания, что производила знаменитые винтажные звукосниматели Gold foil, устанавливавшиеся на недорогие электрогитары Harmony.

▍ Тремоло на переменном конденсаторе
Изобретатель знаменитого электрооргана Лоуренс Хаммонд запатентовал электронно-механическое тремоло ещё раньше, в 1938 году. Но его патент US2221188A описывает не маленькую коробочку с электромотором и стеклянной колбой, а громоздкое и дорогое стационарное устройство, содержащее шесть электронных ламп.

Здесь изменяемым плечом делителя переменного напряжения является конденсатор переменной ёмкости, вал которого приводится во вращение коллекторным электродвигателем через шестерёнчатый редуктор.
▍ Тремоло на переключаемых резисторах
А в 1946 году Эндрю Эппел подал патентную заявку на механическое тремоло, которое не нуждалось в колбе с электролитом. Патент US2460868A описывает устройство, напоминающее револьвер, только вместо патронов в каморах барабана были смонтированы резисторы, в стволе находилась пружина, прижимающая скользящий контакт к одному из контактов барабана.

Барабан приводился во вращение электродвигателем через редуктор. Благодаря циклическому переключению разных резисторов, осуществлялась ступенчатая модуляция сопротивления, шунтирующего входной сигнал.
▍ Оптическое тремоло
Следующим шагом в эволюции эффектов для гитар и электроорганов было оптическое тремоло, где входной сигнал шунтировался уже не токопроводящей жидкостью, или переключаемыми резисторами, а фоторезистором, модуляция освещения которого осуществлялась либо вращающимся диском с отверстиями, либо электронной схемой. Один из вариантов оптического тремоло мы собирали и слушали в этой статье.
▍ Тремоло на интегральных усилителях
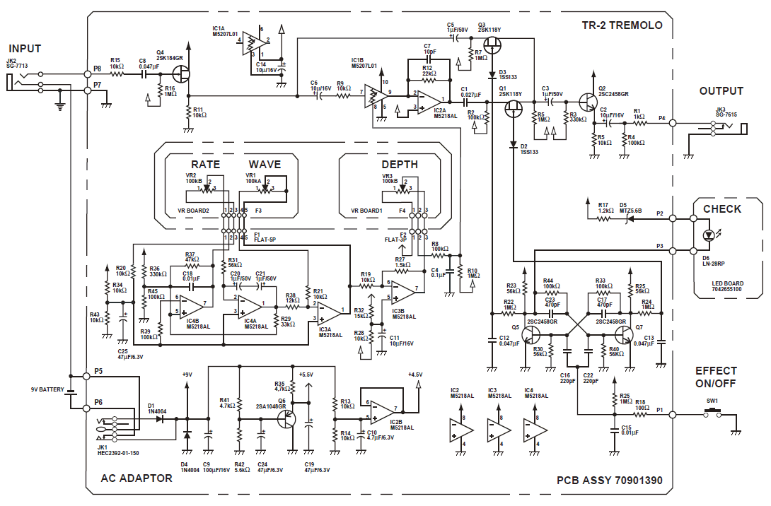
Педаль тремоло Boss TR-2 отличается относительно сложной схемой, основой которой является половина микросхемы M5207L01 фирмы Mitsubishi.

M5207L01 представляет собой сдвоенный усилитель, управляемый напряжением (voltage controlled amplifier, VCA). Изначальное предназначение этой микросхемы — регулятор громкости стереосигнала в музыкальных центрах.

Каждая половинка M5207L01 имеет свой сигнальный вход, выход и управляющий вход. Аттенюация либо усиление находится в линейной зависимости от управляющего напряжения относительно вывода 1, который является выходом либо входом искусственной земли, в зависимости от контекста применения микросхемы. Инженеры компании Roland-BOSS предусмотрели внешнюю буферизованную среднюю точку на операционном усилителе IC2B.
▍ Тремоло на полевом транзисторе
А инженеры компании Landtone, которая выпускает наш сегодняшний радиоконструктор, поступили предельно просто.

Схема содержит два биполярных транзистора 2N3904, первый из которых задействован в генераторе гармонических колебаний на фазосдвигающих RC-цепочках, а второй — в выходном усилительном каскаде, построенном по схеме с общим эмиттером.
Напряжение с генератора поступает на затвор полевого транзистора с управляющим переходом J201, который частично шунтирует нижнее плечо резистивного делителя напряжения. Глубина модуляции регулируется потенциометром R3.
▍ Послушаем педаль
Мне очень нравится, как это мягкое тремоло ненавязчиво подкрашивает и оживляет звучание электрогитары. Музыкально применимым является весь диапазон регулировок частоты и глубины модуляции, чем может похвастаться не каждая педаль, а только те, параметры компонентов в которых подобраны с пониманием и любовью.
Автор: Гитарная электроника
