Много авторов так или иначе рассказывают о статьях в ML-сообществе, но большинство из них популярны, потому что являются хорошими опытными специалистами, а значит в своё время прошли все базовые статьи и могут себе позволить рассказывать только о новинках в сообществе. Что же делать молодым специалистам, которые действительно хотят разобраться, но ещё не читали ту самую базу?.. так сказать, основу...
Для себя и, надеюсь, кого-то ещё, я предлагаю эти три разбора, на мой взгляд, основополагающих статей мира ML. Приятного прочтения.

Это мой первый пост на Хабре, не судите строго, но, пожалуйста, судите — с радостью приму любую разумную критику и полезные комментарии. Стоит сказать, что я безумно благодарен сообществу Хабра за все прочитанные мной посты здесь, Вы очень помогаете людям. Спасибо. Надеюсь и я когда-то кому-то помогу.
Разбираем статьи:
Почему именно эти:
-
Символично хотелось начать с Adam, к тому же сам его никогда не читал, уверен что так же, как и многие. А прочитав очень удивился и загорелся этим делом ещё больше.
-
А дальше попытался понять — что именно можно прочитать, что при этом будет полезно и релевантно. Камень в огород The Perceptron, который с колокольни текущего старта знаний ML сообщества кажется рукомаханием.
-
Статья 2 зарождает MLP и является красивой, ёмкой и понятной, то что надо для начала.
-
Статья 3 идейно дополняет 2, доказывая теоретически back-prop. Да, тут уже читается заметно сложнее, но и математикой позаниматься надо иногда.
Если Вы считаете, что всё точно знаете — посмотрите заключение, быть может всё же что-то интересное я смог найти в этих статьях и для Вас.
Adam: A Method for Stochastic Optimization
(ICLR 2015)
Submitted on 22 Dec 2014 (v1), last revised 30 Jan 2017 (this version, v9), Читать тут — ArXiv
Diederik P. Kingma — OpenAI, Google, работал над VAE, встретим в статьях в дальнейшем
Jimmy Lei Ba — из популярного — работы над Layer Normalization
✔️ Метод рассчитан на ситуации, когда данных много, а сами градиенты могут быть «шумными» или разреженными. В таких случаях SGD с Momentum далеко не всегда работает оптимально, и возникает мысль об адаптивном подборе шага для каждого параметра (как было в AdaGrad) и об учёте предыдущих градиентов (как в RMSProp). Adam объединяет сильные стороны этих алгоритмов, делая процесс обучения более стабильным и «непривязанным» к слишком тщательному тюнингу гиперпараметров.
✔️ Если коротко, из чего родился Adam:
Был GD 🔜 SGD 🔜 Momentum GD (aka «c инерцией») — здесь начну пояснять — предлагается: если мы двигались какое-то время в одном направлении, наверное стоит там же продолжить.
За этим последовал Nesterov Accelerated Gradient, где оценивают градиент «заглянув вперёд», то есть после гипотетического шага, чтобы корректировать движение точнее.
Параллельно появились AdaGrad и RMSProp. AdaGrad делает шаги для тех параметров, что редко получают градиент, относительно больше (что очень полезно при разреженных данных). RMSProp ввёл сглаженную оценку дисперсии градиента, чтобы следить за «шумностью» обновлений.
✔️ Описание предлагаемого метода:
Adam рождается как логическое объединение идей AdaGrad и RMSProp — это знают все, как и то от чего произошло название (Adaptive Momentum).
Однако мало кто упоминает, что важным новшеством стал механизм Initialization Bias Correction. О нём: из-за инициализации моментов нулями — оценки первых итераций оказывались заниженными, а значит градиенты недооценивались. Авторы устранили это, поделив накопленные моменты на 1-β1 и 1-β2 - гиперпараметры отвечающие за «эффект моментума» и сглаживание квадрата градиента. Эти гиперпараметры предлагается выбирать 0.9 и 0.999 соответственно, так что получается именно увеличение значения градиента. Что интересно: формально в статье для доказательства сходимости используется факт уменьшения этих параметров со временем и стремление их к 0, но в реализациях в библиотеках никто не добавляет этот функционал, судя по всему из-за отсутствия существенных улучшений. Благодаря таким «подтянутым» моментам Adam не страдает от заниженных градиентов в начале обучения и ведёт себя более стабильно.
Формулы метода представлены на рис. 2.
✔️Итого мы получаем:
-
Адаптивный подбор шага: каждый параметр обновляется с учётом собственной «истории» градиентов, что особенно выгодно при разреженных данных (в духе AdaGrad) и при шумном обучении.
-
Учёт «моментума»: благодаря компоненте m мы не теряем информацию о направленности векторов градиента, сглаживая колебания.
-
Стабильность от сглаживания второго момента: снижает эффект резких скачков в градиенте и защищает от «взрывных» обновлений.
-
И исправление смещения из-за начальной инициализации.
Если Вы очень внимательный, то заметили, что забыта идея ускоренного метода Нестерова. Хотя в оригинальной статье и предлагается сразу метод AdaMax, он рассматривает лишь использование бесконечной нормы. В дальнейших работах для этого предложен Nadam, учитывающий соответствующее улучшение.
©️Из интересных фактов про работу:
-
Самая цитируемая работа в сфере ML. 210k+ на момент написания текста.
-
Популярная константа Андрея Карпаты — 3e-4. Появилась в твите от 24 ноября 2016 года: "3e-4 — лучший показатель скорости обучения для Adam" следующий твит — "Я просто хотел, чтобы люди поняли, что это шутка..."
-
Куча улучшений, к примеру AdamW (с разделением веса и регуляризации) и AMSGrad (с улучшенной сходимостью).
Learning Representations by Back-Propagating Errors
David E. Rumelhart — Когнитивный психолог, Stanford
Geoffrey E. Hinton — Тьюринговский лауреат 2018, Нобелевская премия 2024, CMU
Ronald J. Williams — Автор метода REINFORCE, CMU
(вышла в журнале Nature, 9 октября 1986)
Читать тут
✔️ Предпосылки
До 1986 года нейросети обучались в основном на однослойных моделях, и было ясно, что для более сложных задач нужно больше слоёв. Но как обучать такие сети, если ошибки должны передаваться обратно через несколько слоёв?
Авторы предложили революционное решение, которое мы теперь знаем как обратное распространение ошибки (back-propagation). Также они показали на красивых экспериментах работоспособность метода. В процессе экспериментов был предложен первый вариант Momentum-SGD, а также проинтерпретированы скрытые состояния — заучивание промежуточных признаков.
✔️ Описание метода
Метод заключается в том, что ошибки, возникающие на выходе нейросети, передаются обратно, чтобы корректировать веса всех слоёв. Важнейший элемент — это цепное правило для дифференцирования, которое позволяет вычислить ошибки для каждого слоя.
Основные шаги метода: (рис. 3.)
-
Прямой проход (Forward):
-
входные данные проходят через все слои сети
-
на выходе получаем предсказания
-
-
Обратный проход (Backward)
-
Повторяем процесс, минимизируя ошибку
Рис. 3. Примерное описание предлагаемого метода обучения MLP
✔️ Эксперименты
-
Симметрия
MLP (6-4-1) получает 6-битный вектор и должна ответить симметричен/не симметричен относительно центра. Без скрытых узлов задача нерешаема. Два скрытых нейрона «научились» включаться только при симметричных паттернах, показав, что back-prop действительно вырабатывает внутренний признак симметрия (рис. 4)
Рис. 4. Эксперимент из оригинальный статьи -
Множественность и сложные признаки
Представлен эксперимент с пятислойной сетью, которая анализировала семейные связи. В результате эксперимента получено, что промежуточные слои научились распределённым признакам: ни один нейрон не отвечает за конкретного человека, вместо этого паттерн активности кодирует сложный признак — англичанин/итальянец, поколение, ветка и т. д.
(рис. 2,3,4 из оригинальной статьи, не решился вставлять.)
✔️ Интересные факты
-
Объём — всего 4 страницы, в которых 3 эксперимента с 6 картинками, минимум формул и никакого теоретического вывода.
-
Хинтон написал рабочий LISP-код за выходные, попробовал обучить автоэнкодер (8-3-8-битный — ожидалось, что скрытый слой — битовое представление числа), но получил «кашу» в активациях (не похоже на двоичную структуру, как в больцман-машинах) и уже решил, что алгоритм сломан, пока не заметил, что ошибка = 0: «Я чуть не похоронил back-prop, не поняв, что он уже выучил».
A Theoretical Framework from Back-Propagation
Yann LeCun, 1988, читать тут
об авторе:
Тьюринговский лауреат (2018)
Из наиболее известного кроме множества работ по BackProp — автор LeNet-5
✔️ Предпосылки
К 1986 г. Rumelhart & Hinton показали «рецепт» обратного распространения ошибки, но:
-
формального вывода не было — алгоритм воспринимали как «трюк цепного правила»
-
сложность вычислений оценивали приблизительно
-
применяли почти только к перцептронам с сигмоидами
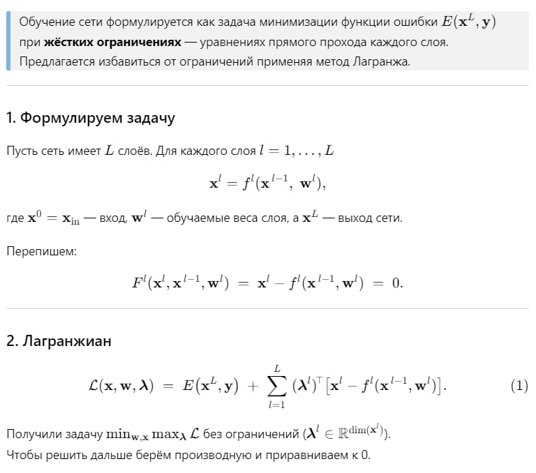
✔️Описание предлагаемого метода:
Оно представлено в картинках, ещё и в чуть упрощённом виде, адаптированном под современное использование Лагранжиана. В оригинале много формул и подробностей, а телеграмм не позволяет это писать в адекватном виде...
Очень рекомендую к ознакомлению, вроде бы каждый знает что back-prop это там forward/backward, chain rule и все дела, а на деле оказывается что да - так его придумали, но начали везде использовать только когда вот автор через Множители Лагранжа доказал!
✔️ Дополнительные идеи представленные в работе
-
Честная оценка сложности — O (2|E|)
-
Целый параграф про continuous-time recurrent networks, предки современных Neural-ODE. По сути аналогичный вывод, но теперь доказана работоспособность back-prop для рекуррентных систем с непрерывным временем.
-
Задел в будущее — weight sharing В то время фильтры в CNN не умели обучать по многим причинам, одна из них - память... Для решения этого вопроса придумали что фильтры могут принимать только конкретный пул значений LeCun доказал, что в этой постановке можно использовать back-prop и обновление общего повторяющегося фильтра получается как сумма вкладов от каждой позиции. Но работы было видимо ещё много, LeNet-5 выпустили только через 10 лет
©️ Интересное:
-
Появилась в материалах летней школы Connectionist Models, причём изначально не как статья, а как короткий лекционный конспект.
-
Заметки/обзор на английском с красивым сравнением обычного вывода и через Лагранжа — тут.
Заключение
-
В статье Adam'14 неожиданно нашли Initialization Bias Correction. Также узнали, что без него метод не обязан сходиться, несмотря на это - все стандартные библиотеки не реализуют эту поправку.
-
В статье Rumelhart & Hinton'86 прочитали как зародились MLP и метод back-prop. Также увидели первую версию Momentum-SGD
-
В статье LeCun'88 — увидели красивый вывод back-prop через Лагранжиан, а также зарождение convolution и continuous-time recurrent нейросетей.
Спасибо за прочтение. Надеюсь хоть кто-нибудь окажется на этом моменте)
Если вдруг Вам понравился этот текст, то быть может будет интересен и мой телеграм-канал с другими разборами и материалами. До новых встреч!
Автор: Schaft
