Говоря о роботах, мы часто представляем человекоподобных роботов, роботов-собак от Boston Dynamics или что-то из кинематографа. Однако микроскопические роботы могут оказаться куда важнее и полезнее своих крупногабаритных собратьев. Ученые из Института интеллектуальных систем имени Макса Планка (Штутгарт, Германия) разработали биогибридного робота, основой которого стала одноклеточная водоросль. Каковы особенности этого робота, что он умеет делать, и где он может стать полезен? Ответы на эти вопросы мы найдем в докладе ученых.
Основа исследования
Биогибридные микророботы представляют собой спроектированные микромасштабные структуры, которые объединяют возможности самодвижения клеток с искусственными микро/наноносителями. Они демонстрируют присущие им возможности движения, зондирования и нацеливания, вытекающие из их интегрированных биологических компонентов. Включая различные микро/наноматериалы, подвижные микроорганизмы могут быть преобразованы в биогибридные структуры, функционирующие как микророботы в различных сценариях.
В биогибридной микроробототехнике различные источники клеток, включая бактерии, сперму и микроводоросли, все из которых могут быть модифицированы различными микро/наноструктурами. Например, магнитотактические бактерии служат в качестве диффузных приводов на основе крутящего момента в схеме магнитного управления для целевой терапии опухолей. В качестве альтернативы сперматозоиды были модифицированы микрочастицами и манипулированы посредством магнетизма, чтобы служить биогибридными микромоторами для минимально инвазивного лечения бесплодия.
Недавно Chlamydomonas reinhardtii (C. reinhardtii или CR), подвижная одноклеточная микроводоросль, принадлежащая к классу зеленых водорослей Chlorophyceae, привлекла значительное внимание в исследованиях биогибридных микроплавунцов, в основном из-за ее реакции на свет и биосовместимость. CR не проявляет мутагенности или генотоксической активности и успешно используется в тканевой инженерии и регенеративной медицине, что подчеркивает ее потенциал для безопасного и эффективного использования в различных экспериментах in vivo. Помимо биосовместимости, их фототактические способности, внутренняя автофлуоресценция и длительное время пролиферации отличают их от других микроорганизмов, используемых в биогибридных микророботах, включая бактерии или сперматозоиды. Кроме того, они выделяются благодаря своему эффективному жгутиковому движению, достигая скорости плавания 20–25 длин тела в секунду (BLPS от body lengths per second).
Эффективная навигация биогибридных микророботов в ограниченных микросредах, например, в биологических матрицах, плотных контактах или сосудистых системах, в значительной степени зависит от надежных и контролируемых механизмов движения. В то время как фототактическая управляемость обеспечивает значительные преимущества для управления биогибридами зеленых микроводорослей, внедрение управления на основе света в реальные приложения может столкнуться с трудностями из-за ограниченного проникновения света. В качестве альтернативы магнитное управление становится предпочтительным методом управления биогибридами микроводорослей, достигаемым путем намагничивания микроводорослей путем конъюгации магнитных материалов на их поверхности.
Несмотря на недавний прогресс, точная магнитная манипуляция биогибридами микроводорослей ограничена определенными факторами. Более того, несмотря на их предполагаемое применение в гетерогенных микросредах, встречающихся в большинстве реальных условий, остается неполным понимание того, как биогибриды микроводорослей перемещаются в неоптимальных условиях, где факторы окружающей среды ограничивают их рост, жизнедеятельность и движение, что требует изучения микроводорослей в условиях высокой вязкости и замкнутых пространствах, чтобы получить представление о потенциальных проблемах, с которыми могут столкнуться биогибриды. Таким образом, разработка биогибридной конструкции микроводорослей, характеризующейся высокой производительностью, устойчивой подвижностью и внешней управляемостью, крайне важна для исследования фундаментальных принципов, определяющих движение в экстремальных условиях.
В рассматриваемом нами сегодня труде ученые рассказывают о биогибридной конструкции микроводорослей, состоящей из одноклеточной зеленой микроводоросли CR и магнитных наночастиц (MNP от magnetic nanoparticle) для внешнего магнитного управления плаванием в вязких и ограниченных микросредах. Биогибриды микроводорослей были сконструированы с высоким выходом производства (95.9% биогибридизации) с использованием мягких электростатических взаимодействий для конъюгации MNP. Они сохраняли свою подвижность после намагничивания, демонстрируя среднюю скорость плавания 115 мм/с (11.5 BLPS), что намного выше, чем ранее описанные биогибридные конструкции, включающие CR. Навигация биогибридов эффективно контролировалась и направлялась внешними магнитными полями и изучалась как в жидких, так и в вязких ньютоновских средах.
Результаты исследования

Изображение №1
Для биогибридной конструкции ученые выбрали CR в качестве биологического компонента, который представляет собой двужгутиковую эукариотическую отдельную клетку с отрицательно заряженными карбоксилатными группами на ее клеточной стенке, что приводит к общему отрицательному поверхностному заряду. Используя это присущее свойство, ученые ввели катионный магнитный материал на клетки микроводорослей (1A). В частности, была разработана смесь для покрытия, состоящая из аминофункционализированных MNP, включенных в раствор катионного хитозана (CS от cationic chitosan). После дисперсии положительно заряженная смесь CS/MNP связывается с клеточной стенкой и образует сеть покрытия. Используя электростатические взаимодействия, удалось добиться успешной интеграции искусственных единиц в подвижные микроводоросли без агрессивных химикатов или длительных процессов инкубации.
Флуоресцентная визуализация одной биогибридной микроводоросли иллюстрирует присутствие CR (автофлуоресценция; зеленый), CS (желтый) и MNP (красный) на клеточной стенке водоросли (1B). Оптическую плотность (OD от optical density) CR измеряли при 680 нм, а дальнейшие эксперименты проводили при OD680 0.25–0.5. Чтобы оптимизировать метод электростатического сопряжения, ученые подвергли CR воздействию различных концентраций MNP, а именно 0.5, 2.5 и 5 мг/мл. После процесса оптимизации была выполнена количественная оценка эффективности техники покрытия с помощью анализа проточной цитометрии (1C). Результаты показали высокий уровень конъюгации, при этом до 95.9% популяции микроводорослей демонстрировали успешное связывание при концентрации MNP 5 мг/мл. Более того, процесс конъюгации привел к показателям биогибридизации 79.1% и 86.7% для микроводорослей, обработанных 0.5 и 2.5 мг/мл MNP соответственно. Результаты проточной цитометрии были дополнительно подтверждены и проверены с помощью флуоресцентной микроскопии (1D) биогибридов микроводорослей. Эти снимки подтвердили наличие MNP на поверхности клеток, причем сигналы флуоресценции становились более выраженными по мере увеличения концентрации MNP в смеси покрытия.
Кроме того, ученые охарактеризовали стабильность магнитного покрытия с течением времени, получив флуоресцентные снимки биогибридных микроводорослей с различными интервалами (t = 0, 6 и 24 часа). В частности, наблюдалось, что, хотя сигналы флуоресценции немного уменьшились, как CS (желтый сигнал), так и MNP (красный сигнал) оставались видимыми, подтверждая присутствие обоих материалов, все еще конъюгированных на клетках микроводорослей. Снижение интенсивности флуоресценции в течение 24 часов после покрытия, вероятно, можно отнести к характерному времени удвоения CR, которое охватывает 12 часов.

Изображение №2
Намагничивание микроводорослей обеспечивает надежный контроль над их навигацией с помощью внешних магнитных полей. Достичь этого удалось с помощью специально разработанной одномерной магнитной системы наведения, которая состоит из двух круглых постоянных магнитов, расположенных на расстоянии 100 мм друг от друга, создавая однородное магнитное поле (26 мТл) вдоль одной оси. Это магнитное поле эффективно выравнивает и направляет траекторию плавания биогибрида вдоль той же оси, не оказывая никакого влияния на плавание свободных CR. Следовательно, были устранены случайные схемы плавания микроорганизмов (2A) и установлена точно выровненная и магнитно-управляемая траектория плавания вдоль оси x. (2B; видео №1).
Видео №1
После конъюгации MNP с биогибридами микроводорослей была проведена характеризация и сравнение их подвижности с подвижностью свободных CR (2C). Средняя скорость плавания свободных CR была зарегистрирована как 104.3 ± 24 мм/с. Что касается магнитных биогибридов микроводорослей, их скорости плавания были зарегистрированы следующим образом: 95.7 ± 17 мм/с для условий 0.5 мг/мл MNP, 98.8 ± 20 мм/с для условий 2.5 мг/мл MNP и 89.5 ± 22 мм/с для условий 5 мг/мл MNP. Данные показывают, что магнитные частицы влияют на скорость плавания водорослей, но увеличение концентрации частиц не оказывает существенного влияния на этот эффект. Кроме того, был проведен аналогичный анализ, применяя непрерывное, равномерное магнитное выравнивание 26 мТл с использованием одномерной магнитной установки. При этом условии средняя скорость плавания была на уровне 115.2 ± 26 мм/с (2D), что немного выше, но все еще сопоставимо со средними скоростями, наблюдаемыми как в свободных CR, так и в биогибридах микроводорослей без приложенных магнитных полей. В отличие от случайного блуждания свободного CR, которое включает в себя нерегулярные траектории плавания (2E), магнитно-ориентированное плавание демонстрирует траектории, которые точно совпадают с приложенными магнитными полями вдоль оси x (2F).
Кроме того, ученые провели эксперименты по магнитному управлению с использованием приложенного однородного магнитного поля (10 мТл), генерируемого с помощью системы электромагнитных катушек, продемонстрировав квадратную траекторию движения, где биогибриды микроводорослей точно направлялись, когда направление приложенного магнитного поля изменялось (2G; видео №1).

Изображение №3
После доказательства точного магнитного наведения биогибридов микроводорослей ученые изучили потенциальную роль магнитного выравнивания в вязких ньютоновских жидкостях (3A) и оценили возможность использования внешнего магнитного управления для преодоления жидкостных барьеров. Для исследования возможностей передвижения биогибридов микроводорослей в вязких средах были выбраны три различные модели ньютоновских жидкостей с различной вязкостью, созданные путем смешивания фиколла в среде трис-ацетат-фосфата (среда TAP от tris-acetate-phosphate) при различных весовых соотношениях (5%–20%, по массе). Следовательно, все растворы продемонстрировали постоянную вязкость сдвига независимо от применяемой скорости сдвига, что указывает на ньютоновское поведение с вязкостью в диапазоне от 6.3 до 36.5 сП для 5%, 10% и 20% фиколла в условиях TAP соответственно. Это соответствует значениям вязкости, аналогичным вязкости слизистой оболочки, наблюдаемой в трахее млекопитающих или дыхательных путях/желудочно-кишечном тракте (3B).
Траектории плавания типичных микророботов в различных вязких ньютоновских жидкостях показаны на 3C. Эти траектории четко указывают на снижение скорости плавания биогибридов, о чем свидетельствуют сопоставимые длины дорожек, соответствующие времени плавания 5.2, 11.9 и 28.8 секунд в ньютоновских жидкостях с вязкостью 6.3, 15.2 и 36.5 сП соответственно. Кроме того, анализ скоростей плавания биогибридов микроводорослей в вязких ньютоновских жидкостях выявил общее снижение до 0.5–3 BLPS. В частности, скорости были зарегистрированы на уровне 34.5 ± 17, 18.7 ± 9 и 5.9 ± 2.4 мм/с в ньютоновских жидкостях с вязкостью 6.3, 15.2 и 3.5 сП соответственно (3D; видео №2).
Видео №2
Микроводорослевые биогибриды демонстрировали колебательный характер плавания при воздействии магнитного выравнивания, который отличался частыми изменениями направления и резкими разворотами, что приводило к зигзагообразной конфигурации при наблюдении в 2D-проекции (3E). Более того, когда вязкость повышалась при сохранении постоянного магнитного выравнивания, наблюдалось одновременное увеличение длин колебательных сегментов. Чтобы лучше понять это изменение в поведении плавания, ученые определили угол переориентации, обозначенный как δθ. Этот угол представляет собой угловое изменение направления плавания во время пребывания в вязких ньютоновских условиях с постоянным магнитным выравниванием (3F). Определенные углы были следующими: δθ = 30.8 ± 10 для вязкостей 6.3 сП, 79.1 ± 15 для 15.2 сП и 143.8 ± 17 для вязкостей 36.5 сП (3G). Также наблюдалось, что при постоянном магнитном выравнивании по мере увеличения вязкости навигация биогибрида переходила от быстрого плавания с незначительными колебаниями к замедленному движению, характеризующемуся резкими переориентациями. Более частые и резкие события переориентации также становились очевидными по мере увеличения вязкости.

Изображение №4
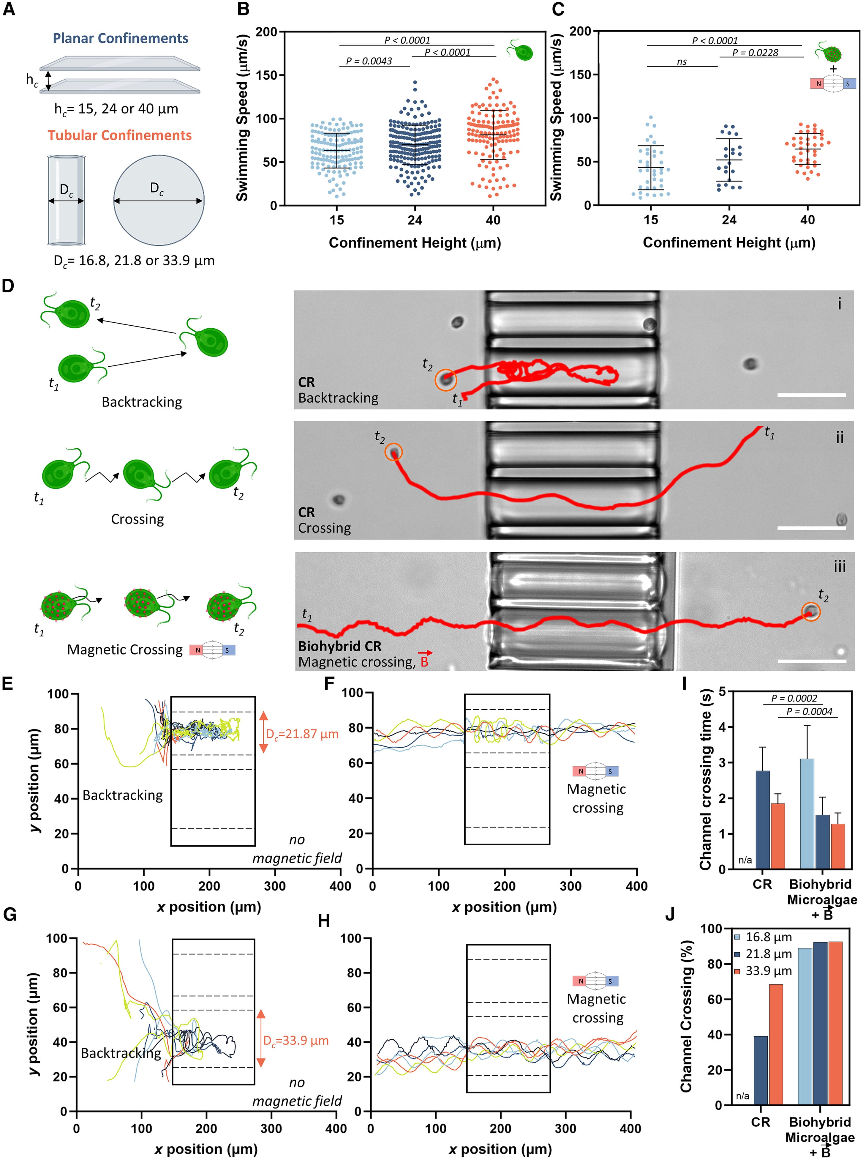
Изначально ученые стремились изучить влияние плоскостного ограничения на навигационное поведение биогибридов как в условиях магнитного контроля, так и в немагнитных условиях. Были спроектированы и изготовлены прямоугольные микроканалы с поперечной конфигурацией, используя два стеклянных предметных стекла, разделенных коммерчески доступными микрошариками, действующими в качестве разделителей. В этих ограничениях высота канала (hc) соответствует диаметру микрошарик. Впоследствии была проведена серия экспериментов для исследования навигационных моделей биогибридов в ограниченных микроканалах с использованием различных высот каналов 15, 24 и 40 мм (1.5, 2.4 и 4 средние диаметра тела клетки соответственно; 4A).
Эффект плоскостного ограничения на голый CR, представляющий собой снижение скорости плавания микроорганизмов, был очевиден на всех уровнях ограничения, с менее выраженным эффектом, наблюдаемым при больших высотах канала, что указывает на меньшее ограничение (40 мм) по сравнению с ограничениями 15 и 24 мм. В частности, микроорганизмы показали 6.3 BLPS (62.7 ± 7.7 мм/с) в условиях самого высокого ограничения (15 мм), что означает снижение скорости плавания на 40% по сравнению с условиями без ограничений. Напротив, 7 и 8.1 BLPS (69.6 ± 4.7 и 81.1 ± 10.2 мм/с) были зарегистрированы для ограничений 24 и 40 мм соответственно (4B; Видео №3).
Видео №3
Дальнейшие эксперименты с участием магнитных микроводорослевых биогибридов, подвергнутых постоянным магнитным выравниваниям, выявили еще более значительный эффект ограничения, при этом микроводорослевые биогибриды продемонстрировали 4.3, 5.2 и 6.4 BLPS (43.2 ± 4.1, 52.1 ± 5.1 и 64.6 ± 2.8 мм/с) для ограничений 15, 24 и 40 мм соответственно (4C). Впоследствии были проведены дополнительные эксперименты для исследования влияния трубчатых ограничений на микроводорослевые биогибриды, при этом ограничение происходит во всех направлениях. Для этой цели были изготовлены трубчатые микроканалы разных диаметров (16.8, 21.8 и 33.9 мм) с использованием двухфотонной литографии. Эти каналы использовались для экспериментов по созданию тяги с участием как голых CR, так и биогибридных микроводорослей, поддерживаемых в условиях постоянного магнитного выравнивания (26 мТл).
Видео №4
С помощью анализа траекторий наблюдалось три различных паттерна навигации, которые были обозначены как возвратное движение, пересечение и магнитное пересечение (видео №4). Возвратное движение включает в себя клетки микроводорослей, входящие в трубчатый микроканал, но возвращающиеся по своему пути обратно к входу без успешного пересечения канала (4D, i). С другой стороны, пересечение относится к успешному транзиту клеток микроводорослей через микроканал (4D, ii). Ученые исследовали поведение пересечения как при отсутствии внешних магнитных полей, так и при равномерном магнитном выравнивании (4D, iii).
После экспериментов с участием свободно плавающих CR и биогибридов микроводорослей под магнитным наведением ученые изучили навигационные паттерны путем наложения нескольких 2D траекторий плавания в различных трубчатых микроканалах разного диаметра. Внутри более узкого канала (21.87 мм) множество траекторий демонстрировали различные паттерны движения для свободно плавающих CR, переходя между случайным блуждающим движением вне каналов и более ограниченными взаимодействиями с близлежащими границами внутри каналов. Такое поведение приводило к увеличению случаев возврата (4E). Наоборот, когда биогибридные микроводоросли находились под постоянным магнитным выравниванием, их траектории плавания были заметно более плавными, с меньшим количеством изменений, наблюдаемых внутри каналов. Это указывало на уменьшение взаимодействия с близлежащими границами и способствовало более эффективному прохождению трубчатых микроканалов (4F). Аналогично, внутри более широкого канала (33.9 мм) наблюдалась сопоставимая динамика.
Свободно плавающие CR демонстрировали схожее поведение, когда доминировали события возврата (4G), а также возросшее взаимодействие с соседними границами в пределах каналов, тогда как постоянное магнитное выравнивание приводило к более плавным траекториям, уменьшая взаимодействие с границами и обеспечивая эффективную навигацию через более широкие микроканалы (4H). Кроме того, влияние магнитного наведения было заметно усилено успешным пересечением самых узких трубчатых микроканалов (16.9 мм). Для свободно плавающих CR не наблюдалось ни пересечения, ни обратного отслеживания в каналах с диаметром 16.9 мм. Однако биогибриды микроводорослей под магнитным наведением демонстрировали способность проходить через эти каналы, о чем свидетельствуют наложенные траектории плавания. Это подчеркивает важную роль магнитного наведения в обеспечении возможности микроводорослям эффективно перемещаться даже через самые узкие каналы, преодолевая ограничения, которые мешают свободно плавающим CR.
Далее, чтобы исследовать влияние магнитного наведения в 3D-ограничениях и его потенциал для преодоления эффектов ограничения, ученые провели эксперименты с CR и биогибридными микроводорослями в условиях магнитного выравнивания и наблюдали влияние 3D-ограничения на их навигацию. Ученые отслеживали время, затрачиваемое на прохождение внутри трубчатых каналов как для свободно плавающих CR, так и для биогибридных микроводорослей. В канале с диаметром 21.87 мм наблюдалось, что свободно плавающие CR тратили больше времени на прохождение, в среднем 2.77 ± 0.6 с, в то время как магнитно управляемые биогибриды микроводорослей пересекали каналы быстрее, в среднем за 1.5 ± 0.5 с. В более широком канале с диаметром 33.9 мм биогибриды могли проходить еще быстрее из-за уменьшенного ограничения. Среднее время свободного плавающих CR составило 1.8 ± 0.2 с, тогда как биогибриды под магнитным наведением проходили через каналы за 1.2 ± 0.3 с (4I).
Кроме того, чтобы понять эффективность магнитного наведения при навигации по трехмерным пространствам, ученые измерили количество событий пересечения каналов или возврата, которые происходят внутри микроканалов. Наблюдения показали, что при отсутствии магнитного наведения возврат был более заметным явлением. В частности, только 39.1% визуально отслеживаемых микроводорослей успешно прошли узкий трубчатый микроканал (21.87 мм), в то время как 69.5% смогли пересечь более широкий трубчатый микроканал (33.9 мм) (4J). Напротив, когда для выравнивания плавания биогибридов применялось однородное магнитное поле, более 90% отслеживаемых биогибридов успешно прошли через трубчатые микроканалы обоих диаметров.
Видео №5
Наконец, были проведены дополнительные эксперименты для изучения способности биогибридных микроводорослей плавать против течения жидкости. Предварительные испытания показали, что микроводоросли обычно дрейфуют вниз по течению (видео №5), что указывает на сложное взаимодействие между гидродинамическими напряжениями сдвига, измененным биением жгутиков и внутренними возможностями движения водорослей.
Для более детального ознакомления с нюансами исследования рекомендую заглянуть в доклад ученых и дополнительные материалы к нему.
Эпилог
В рассмотренном нами сегодня труде ученые создали и протестировали биогибридных роботов на основе микроводорослей, движением которых можно управлять с помощью внешнего магнитного поля.
Поверхность микроводорослей была покрыта смесью природного полимера хитозана и магнитных наночастиц. Данное покрытие не оказала значимого влияния на организмы, которые сохранили свою скорость движения (около 115 мм/с). Во время практических испытаний ученые проверяли движение биогибридов в воде без каких-либо дополнительных ограничений. В данной конфигурации магнитное поле прекрасно справлялось с направлением движения биогибридов.
Затем ученые усложнили задачу, создав миниатюрные цилиндры, служащие каналами, по которым биогибриды должны были проплыть. Когда магнитное поле было отключено, многие водоросли либо застревали, либо возвращались к началу канала. При наличии магнитного поля движение водорослей было плавным, они не врезались в стенки канала и не возвращались назад.
Еще более усложненный опыт был с применением вязких жидкостей. В такой среде скорость движения биогибридов снизилась, а траектория их движения стала зигзагообразной. Ученые считают, что настройка магнитного поля в соответствии с вязкостью среды может оптимизировать траекторию движения биогибридов.
Авторы разработки уверены, что их творение может стать основой для систем целевой доставки лекарств внутри тканей пациента. Кроме того, подобного рода исследования могут подтолкнуть к разработке плавающих роботов куда более крупного размера с таким же магнитным управлением.
Немного рекламы
Спасибо, что остаётесь с нами. Вам нравятся наши статьи? Хотите видеть больше интересных материалов? Поддержите нас, оформив заказ или порекомендовав знакомым, облачные VPS для разработчиков от $4.99, уникальный аналог entry-level серверов, который был придуман нами для Вас: Вся правда о VPS (KVM) E5-2697 v3 (6 Cores) 10GB DDR4 480GB SSD 1Gbps от $19 или как правильно делить сервер? (доступны варианты с RAID1 и RAID10, до 24 ядер и до 40GB DDR4).
Dell R730xd в 2 раза дешевле в дата-центре Maincubes Tier IV в Амстердаме? Только у нас 2 х Intel TetraDeca-Core Xeon 2x E5-2697v3 2.6GHz 14C 64GB DDR4 4x960GB SSD 1Gbps 100 ТВ от $199 в Нидерландах! Dell R420 — 2x E5-2430 2.2Ghz 6C 128GB DDR3 2x960GB SSD 1Gbps 100TB — от $99! Читайте о том Как построить инфраструктуру корп. класса c применением серверов Dell R730xd Е5-2650 v4 стоимостью 9000 евро за копейки?
Автор: Dmytro_Kikot
