
Как известно, для бизнеса ИТ — это черный ящик. Думаю, ни для кого не секрет, что иногда ИТ — черный ящик даже для самих айтишников. Пришли новые люди, ушли те, кто знал, почему в подвале швабры подпирают потолок. Технологии устремились вперед, а специфика нынешней архитектуры не всегда позволяет успеть за ними. Но это полбеды. Вторая часть проблемы заключается в том, что этот черный ящик надо кормить. В смысле, деньгами. Я имею в виду бюджетирование ИТ-подразделения. Никогда не замечали, что это похоже на жертвоприношение? Осенью, когда природа посылает людям свои дары, начинается период бюджетирования. Не все доживут до конца, но те, кому посчастливится, никогда уже не будут прежними.
Но давайте ближе к теме. Наш заказчик работает в стагнирующей отрасли, бизнес больше не растет двузначными числами в год, конкуренты не спят и затевают недоброе, поэтому эффективный менеджмент ищет способы закрутить гайки. Совершенно логичный шаг — снизить затраты на черный ящик. Но, с другой стороны, растет волна самых разнообразных данных, сметающая всё на своем пути. А данные — это такой же актив, как, например, клиенты: их нужно хранить и уметь с ними работать. К чему я подвожу? Ситуация: бизнес не растет, а ИТ, в частности, хранение данных, растет. Причем делает это совершенно неприлично, настолько, что скоро затраты на СХД превысят маркетинговый бюджет. Таким образом, у заказчика складывается революционная ситуация: ТОП-менеджмент не понимает, почему нужно тратить на хранение данных, они хотят оптимизировать затраты, «резать косты к чертовой матери, не дожидаясь перитонита». Ко всему прочему, ИТ-директор должен еще показать, что из всех возможных путей развития СХД компания выбрала наиболее эффективный вариант с точки зрения «цена-качество». В таких ситуациях очень часто вопрос решается с помощью внешнего независимого арбитра.

И не поубивать друг друга.
С чем пришел клиент
Требовалось посчитать TCO и бизнес-кейсы для систем хранения данных, оценить бизнес-требования и предложить наиболее оптимальную, эффективную стратегию развития СХД. По большому счету, заказчика волновали ответы на вопросы:
- Какие новые (современные/перспективные) типы хранения мне подойдут?
- Как они соотносятся с моими типами хранения?
- Какие данные и как разнести, какой будет эффект?
- Какие вендоры и как реализуют новые типы хранения?
- Как обеспечить соответствие требуемым значениям непрерывности (RTO/RPO)?

Меня зовут мистер Вульф и я решаю проблемы!
Наша компания хорошо знакома с ситуацией заказчика, мы давно и плотно работаем вместе. Мы держим руку на пульсе технологий хранения данных, имеем опыт и компетенции по разным вендорам, архитектурам и т.д. Очевидно, что для решения подобной задачи клиенту выгоднее подключать внешний консалтинг, и его выбор пал на своего давнего ИТ-партнера.
Необходимо было предложить наиболее эффективную стратегию по дальнейшему развитию СХД на несколько лет, учитывающую максимальное использование всей функциональности существующего оборудования, и в то же время — минимальное ТСО для всей обновляемой сферы хранения данных.
Что мы имели?
Когда компания интенсивно развивалась, в процессе роста она тратила на ИТ без оглядки на эффективность вкладываемых средств. Важна была скорость роста. За последние шесть лет сформировался зоопарк СХД-решений, который требовал модернизации и денег на поддержку. Корпоративное хранилище представляло собой 150 дисковых массивов с 13 петабайтами данных, архивы на лентах и других носителях. Данные были разбиты по классам критичности около 10 лет назад, что не отражало текущую картину мира, требования бизнеса по скорости, надежности, отказоустойчивости и т.д.
Поскольку ИТ-ландшафт сложный и разветвленный, решили проводить исследование на 30 наиболее критичных бизнес-системах с уникальными характеристиками и/или требованиями. Все остальные бизнес-системы так или иначе сводились к одному из 30 выбранных типов.
Также необходимо было пересмотреть систему классификации данных. Класс хранения — это базовый элемент классификации ресурсов для конкретного ландшафта СХД. К одному классу относятся данные, обладающие сходными параметрами плотности хранения, производительности, требований к доступности и стоимости. Такая типология классов хранения позволяет перейти к стоимости одного терабайта хранимой информации и прозрачно рассчитывать стоимость хранения данных для конкретной бизнес-системы. Для каждого класса прорабатывается архитектура, точнее рекомендации по использованию определенных решений.
Помимо вышеперечисленного нужно было найти и обсудить проблемные точки:
- требования ИС не соответствуют классу хранения;
- необоснованно используется дорогой Hi-End;
- избыточное количество копий данных.
Что мы сделали?
Сначала мы собрали данные о ландшафте. Выяснили, каким образом распределены классы хранения по существующим СХД, как организовано резервное копирование, какова утилизация СХД и СРК и т.д. Проанализировали текущее распределение по классам хранения, функциональные требования, применяемые методы резервного копирования и восстановления, оценили RTO/RPO. На основе статистических и маркетинговых данных построили прогноз роста данных.
По результатам анализа предложили систему классификации из 11 классов, которая учитывает требования бизнеса и возможности современных СХД. Почему именно 11? Во-первых, это счастливое число Слевина. А во-вторых, именно оно приснилось нашему эксперту. Как вы понимаете, у нас не было иного выбора. А если без шуток: увеличение количества классов излишне усложнит систему, а уменьшение сильно удорожит удельную стоимость некоторых ресурсов.
Мы выявили проблемные точки и предложили способы решения:
- назначить ресурсам соответствующий класс хранения;
- перейти на использование mid-range;
- использовать методы оптимизации хранения (дедупликация, сжатие и т.д.);
- вывести устаревшее оборудование из эксплуатации с заменой на более эффективное.
Как вы понимаете, это потенциал для оптимизации затрат на хранение.
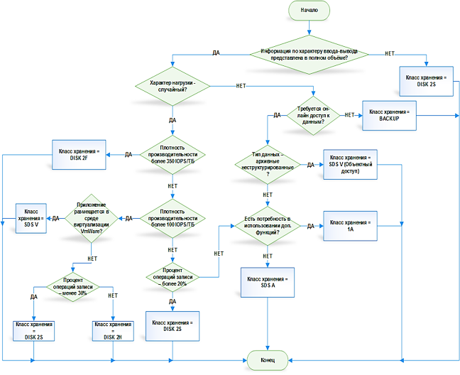
Также мы разработали алгоритм по выбору класса хранения для каждой бизнес-системы:

Про деньги
Мы рассчитали различные варианты TCO модели на 5 лет для разных вендоров с учетом скидок для конкретного заказчика и с применением разработанной системы классификации. Разумеется, в Excel. Калькулятор представляет собой набор таблиц, которые рассчитывают стоимость одного терабайта каждого класса для дальнейшего расчета стоимости хранения данных каждой бизнес-системы. С его помощью мы считаем общую стоимость владения СХД определенной типовой конфигурации для конкретного заказчика, с учетом его disaster recovery решений и георезервирования. На входе калькулятора — цены производителей с учетом скидок и спецпредложений, на выходе — числа и графики, помогающие принять правильное решение. Мы сознательно используем Excel, так как в нем есть весь необходимый математический аппарат для расчетов. Это простой и понятный инструмент, заказчик сам может менять параметры по необходимости, тем более Excel обычно входит в набор ПО стандартного рабочего места.

Построили красивые графики и оформили презентацию. Теперь наглядно видно, какой вариант дешевле на первый год владения, а какой — на пять лет.

С другой стороны, важно, что ИТ и бизнес договорились (насколько это возможно) о требованиях к хранению данных. Также развитие СХД теперь — это не метания из стороны в сторону и оперативное латание дыр, а вполне прогнозируемая история, понятная как ИТ, так и бизнесу. Плюс ко всему, заветный Excel позволяет пересчитать TCO в случае динамики цен, ландшафта, скорости изменений и так далее.
Черный ящик уже не такой черный :)
Итоги проекта
- Процесс бюджетирования СХД стал прозрачнее для бизнеса;
- Критичные бизнес-данные распределены и хранятся в соответствии с актуальными бизнес-требованиями;
- Есть калькулятор для расчета и сравнения TCO;
- Решены задачи внутренней оптимизации, что позволило уменьшить стоимость хранения данных.
Игорь Тюкачев, Консультант Центра проектирования вычислительных комплексов «Инфосистемы Джет»
Автор: JetHabr
