Часть 1
Часть 2
Часть 3
Часть 4.1
Часть 4.2
Пролог
И снова здрасьте… Всех с прошедшим Новым годом и с другими наступающими праздниками! Настало время вытащить морду из оливье наконец-то приступить к частям нашего цикла, в которых будет описана схемотехника силовых узлов.
Теперь о данной части — она будет посвящена DC-DC преобразователю 310В -> 48В. То есть мы рассмотри не весь зарядник, а именно преобразователь. Выпрямитель и ККМ будет отдельной частью, т.к. функционально они у меня выполнены отдельным модулем на отдельной плате.
Топология по которой построен данный преобразователь (или блок питания) — «косой мост». Изначально я хотел оставить вариант полного моста без изменений на фоне пром. варианта, но достаточно большое количество товарищей высказались по поводу сложности Н-моста, его дороговизны и низкой повторяемости на таких мощностях. Подумал я и решил применить мою некогда любимую топологию, которую ценил за ее высокую повторяемость. По топологии "косого моста", кстати, построены многие сварочные инверторы с токами до 200-250А. Учитывая, что на данном этапе по работе проектирую сварочный полуавтомат, то дополнительно погонять такое решение вдвойне интересно.
И так — поехали....
Драйвер для однотактного прямоходового преобразователя
Наш блок питания или зарядник (называйте как хотите) — прямоходовый. До этого в статьях про организацию дежурного питания мы столкнулись в flayback'ом, но как известно данная топология годится лишь при мощностях до 300 Вт, в преобразователях более мощных уже необходимо применять «прямоходовые» топологии. Думаю из названия и предыдущих статей вы уже поняли, что различия лишь в моменте передачи энергии: flayback передает энергию во вторичную цепь на обратном ходе (когда силовой ключ закрыт), forward'ы (прямоходы) же передают в нагрузку энергию в момент открытия ключей.
Более подробно о принципе работы «косого моста» можно вычитать в гугле или умных книгах, вкратце же я сейчас попытаюсь объяснить сам на пальцах. Кстати об умных книгах!
Настоятельно советую ознакомиться с предложенной статьей, она на английском, но даже с нулевыми знаниями и словарем/переводчиком смысл понимает легко. Данная статья рассказывает о принципах работы «косого моста», а так же о его совместной работы с ККМ (PFC). Чего-то более доходчивого в таком объеме я не встречал. Куча схем со стрелками протекания тока добавляют наглядное восприятие, в общем читаем:
Статья о работе косого моста и особенностях PFC
Еще один монументальный документ, что интересно создавался он как рекламный, но первая половина, а это 40+ страниц посвящены отлично изложенной теории с менее отличным матаном и что для многих думаю критично — все на русском:
Теперь перейдем от слов к делу и рассмотрим схему и разберем принцип работы драйвера-генератора для однотактного прямоходового преобразователя

Рисунок 1 — Принципиальная схема генератора и драйвера для однотактного DC-DC
Как видите по схеме я всегда стремлюсь к здравому минимализму. И найти то решение, которое удовлетворяет трем самым важным требованиям:
а) надежность
б) простота
в) повторяемость
В схеме данного драйвера все до безумия просто и надежно. Что мы видим на схеме:
1) Защита по току (от КЗ в том числе) для ЗУ реализована на трансформаторе тока. Данный метод не обладает высокой точностью, в данном случае он имеет точность +- 1А. Но этого более чем достаточно, чтобы не убить АКБ и обеспечить им долгую работу. О том как как работает защита по току и как рассчитать трансформатор тока чуть ниже;
2) Обратная связь по напряжению выполнена все на том же решение, что мы применяли в статье с дежурным питание — TL431 + оптрон PC817. Точность +- 0.5 В обеспечивается легко, в теории можно и точнее, но надо «побороть» слишком большую постоянную времени, то есть придется обойти большие емкости и дроссель на выходе. Имеет ли это смысл? В данном случае определенно нет;
3) Сам генератор ШИМа реализованный на микросхеме UC3845, разбор ее работы далее;
4) Непосредственно драйвер, управляющий силовыми ключами, реализованный на оптотранзисторе — HCPL3120. Хотя на самом деле там не один транзистор, а комплементарная пара.
Немного о гальванической развязке
Хоть наша схема драйвера и проста, но надежность ее работы мы обязаны обеспечить, а так же если все таки ключи «вылетели», то хотя бы обеспечить выживание драйвера. Это позволит в самом худшем случае просто произвести ремонт за 20-30 минут.
Все это нам может дать гальваническая развязка управляющих, измерительных и силовых цепей друг от друга. Более подробно я рассказывал о развязке в предыдущих статьях и теперь я думаю вы поняли зачем нам надо было несколько каналом дежурного питания на 15В. Один канал запитывает схему генерации, то есть микросхемы UC3845. Второй канал запитывает силовые ключи и «горячую» часть оптронов.
Еще у нас есть измерительная часть драйвера, которую тоже необходимо изолировать. Обратная связь по напряжение если помним имеет в своей структуре PC817, которая обеспечивает развязку вторичных цепей с 48 В от цепи питания драйвера. В цепи измерения тока гальваническая развязка самая что ни есть классическая — трансформатор тока.
Прошу обратить внимание! В данной схеме имеется аж 3 разные «земли»! Поэтому случайно не объедините их! Конечно если объединить — не взорвется и будет работать, но цепи не будут иметь гальваническую развязку и в случае поломки или ошибки при сборке сгорит все что можно.
Трансформатор тока
Трансформатор тока — это измерительный трансформатор, предназначенный для преобразования тока до значений, которые нам удобно измерять. Это если вкратце для общего понимания, подробнее мощно прочитать в википедии или других более солидных источниках.
Собственно для чего нам нужен этот трансформатор… Так уже получилось, что микросхемы серии UC38xx имеют встроенный компаратор для реализации защиты по току, и этот компаратор вырубает генерацию (скважность становятся 0%, все остальное работает) при подаче напряжения 1В. Дальше я расскажу на какую ногу этот вольт надо подавать, а пока нам необходимо преобразовать 20А в 1В.
А пока сначала бежим читать статейку неизвестно мне лично автора, но она мне понравилась своей простотой и правильностью результата:
Рассчет трансформатора тока
Теперь используя приведенные там расчеты мы применим к нашей схеме.
Дано:
а) Ток в силовой линии 16А номинальный
б) Выставляем ток защиты 30А — т.к. у нас заявлена работа при 200% перегрузке в течение 20 минут. Надо выполнять коль обещал!
в) Количество витков в первичной обмотке — 1.
г) напряжение создаваемое трансформированным током — 1 В.
В схеме нагрузкой для ТТ служат два резистора R2 и R3, резисторы R6 и R7 не устанавливаются! Это на случай если вы не найдете резисторы 10 Ом и захотите пересчитай свой ТТ и при этом не пришлось менять плату.

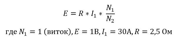
Рисунок 2 — Исходная формула и данные

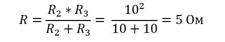
Рисунок 3 — Рассчитывает по великому закону всемогущего Ома сопротивление нашей нагрузки. У меня это два резистора по 10 Ом

Рисунок 4 — Получаем последние данные для намотки вторичной обмотки

Рисунок 5 — Проверяем размерность полученных данных. Не обязательно, но у меня привычка еще с института осталась — рефлекс.
Осталось посчитать какая же мощность выделится на нагрузке нашего трансформатора тока (далее ТТ). Ток там хоть и не значительный, но спокойно может превысить номинальный, а лишний узел с потенциалом «сгореть» нам не нужен. У нас в параллели 2 резистора 1206, а это значит что максимальная мощность, которую они могут рассеивать 1 Вт (0,5 Вт каждый).

Рисунок 6 — Расчет показал, что выделенная тепловая мощность на нагрузке не превышает 1 Вт
Теперь надеюсь все понял как легко в пару формул рассчитать трансформатор тока для реализации защиты!
Немного о материалах и изготовление:
Для намотки желательно использовать провод 0,2 — 0,6 мм, т.к. кольцо на котором мы будет наматывать не очень габаритное и чтобы уместить 150 витков сильно большое сечение нам противопоказано. Я использую провод сечением 0,335 мм и проблем не встречал, так же он должен быть эмалированный.
Сердечник применить можно любой тороидальный, т.к. ток минимальный, то насыщение тут не грозит. Я использую обычно кольца из феррита 2000НМ и размерами К28/16/9. Сильно мелкое не рекомендую, т.к. для того, чтобы уместить 150 витков вам понадобится мотать проводом 0,1 мм. Это в ручную тяжело и создает лишние проблемы.
Так же для тех, у кого нет проблем с деньгами может (и я советую именно этот вариант) использовать уже готовые датчики тока компании Honeywell. Цены на них порядка 700-1000р, но они линейные и обладают высокой точностью.
Пример датчика тока
Чип и Дип — дорогущий магазин, не покупайте там такие штуки. Но параметрический поиск и каталоги там удобные))
Оптотранзисторные драйверы
Данные оптроны служат для реализации гальванической развязки ШИМа от генератора до IGBT ключей. Так же они выполняют функции драйвера до 2А пикового тока, т.к. на выходе имеют комплементарную пару. В своих блоках я всегда использую HCPL3120. Почему они? Да просто контора их закупает, они надежные и отлично работают на частотах до 125 кГц. Перейдем к даташиту…
Скачать даташит HCPL3120

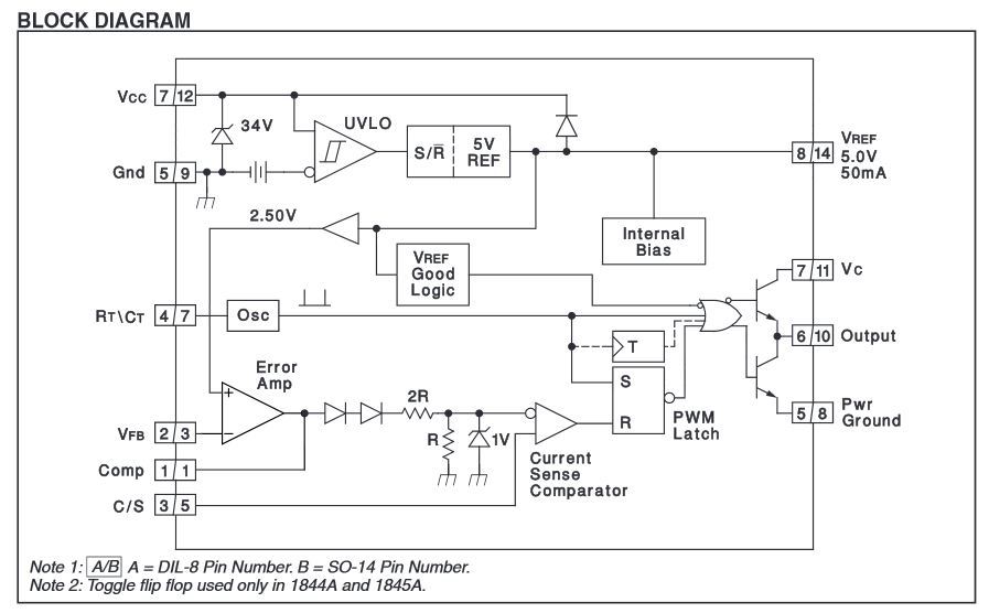
Рисунок 7 — Структурная схема оптрона HCPL3120
Думаю принцип работы оптрона всем известен — подали сигнал на светодиод с одной стороны, он осветил фототранзисторы, которые открылись и пропустили ток. Внутри две эти части не связаны электрически, только световым потом. Этим и обеспечивается гальваническая развязка.
Генератор для однотактного DC-DC
Микросхему UC3845 для генератора выбрал из-за наличия возможности реализовать обратную связь и по току и по напряжению. Начнем с даташита и структурной схемы…
Даташит на UC3845

Рисунок 8 — Структурная схемы генератора
1) Вспоминаем нашу защиту от превышения тока, помните про тот самый 1 В? Так вот — при подачи напряжение 1В на ногу 3 (в корпусе DIP-8) срабатывает защита и БП отключается ровно до момента пока ток не нормализуется, например, устранится КЗ. Внутри микросхемы как вы видите стоит компаратор под названием "Current Sense Comparator", вот он как раз решает, что при превышение 1В на его входе должна остановиться генерация ШИМа, а точнее скважность должна равняться 0%. Думаю тут понятно.
2) Как работает обратная связь по напряжению я рассказывал в предыдущих статьях, тут лишь особенность укажу. Формально вывод 2 — вход компаратора, но чтобы он выдавал ошибку и уменьшал скважность необходимо на его инверсный вход (ногу "-") подавать напряжение менее чем на "+", то есть меньше 2,5В. Нам же надо ровно наоборот, а т.к. прямой вход компаратора ("+") не доступна нам, то будем сразу подавать на его выход, то есть ногу 1.
При превышение напряжения на выходе нашего ЗУ выше 57В, именно столько необходимо для полной зарядки АКБ, открывается оптрон и подает лог. 0 на ногу 1. На инверсном входе компаратора датчика тока "Current Sense Comparator" становится напряжение равное 0В, на его прямом входе есть положительное напряжение с датчика тока и поэтому компаратор выдает лог.1, тем самым опять же уменьшая скважность ШИМ.
Фух, этот пункт был сильно мудреный для новичка, поэтому советую его все таки вкурить.
3) Времязадающая цепочка построена на R10C5, именно она определяет на какой частоте будет работать генератор ШИМа. Стоит запомнить, что частота ШИМа на ноге 6 будет в 2 раза ниже, чем частота генератора. То есть если вы хотите ШИМ 60 кГц, то времязадающую цепочку надо считать как 120 кГц!
Пожалуй с генератором, обратными связями и драйвером все… ах да, для тех кто не читал или читал и не понял: Предельный ток регулируется резистором R12, а выходное напряжение регулируется резистором R9.
Силовая часть DC-DC преобразователя 310 -> 48 В
Томить не буду, сразу выложу схему, а дальше уже разбираться будем что и куда:

Рисунок 9 — Силовая часть мощного ЗУ по топологии «косой мост»
Причину выбора данной топологии я описывал уже: простота, повторяемость, надежность, цена. Мощность ЗУ рассчитывается так, чтобы оно могло отдавать номинальный ток в нагрузку + заряжать АКБ. Представим такую ситуацию: собрали ИБП, а батареи давно стоят и разряжены. Мы включаем ИБП и нагружаем его нагрузкой 3 кВт (однокомнатная квартира), а батареи то разряжены и их надо зарядить! Да еще и желательно побыстрее, вдруг свет отключат? Поэтому надо еще взять запас в 500 Вт, а лучше в 1 кВт для такого случая, чтобы работа на максимальной нагрузке и заряд АКБ могли идти одновременно не в ущерб чему либо.
Думаю суть поняли… теперь о напряжение: 14,2В — это напряжение на полностью заряженном гелевом АКБ. У нас их 4, получаем для поддержания полного заряда надо настроить ЗУ на напряжение 14,2 * 4 = 56,7В. Мы настраиваем на 56-67В. Такое напряжение не будет уменьшать ресурс работы АКБ и будет поддерживать их в заряженном состояние (в реальности 97-98%).
Общее:
1) Трансформатор выбран из материала 3С90 и габаритами E70x33x32. Это сердечник с огромным запасом, в сварочных инвертора на 200А используют всего лишь E65 и меньше. Но стоит помнить что в сварочных инверторах ПВ работы не 100% и там не бывает пусковых токов. Именно для компенсации последних нам нужен такой мощный сердечник. Если верить расчетам, его габаритная мощность 11 кВт. Я выжимал 10 кВт с ПВ 30% (30% времени работает и 70% охлаждается).
Так же хочу отметить чем ограничено ПВ — сечением проводов. При нагрузке 600% кратковременной обмотки не успевают нагреваться, поэтому не критично. Вот если не оставить запас габаритной мощности трансформатора хотя бы 200%, то он успеет все таки уйти в насыщение.
Теперь простенький расчет трансформатора проведем:

Рисунок 10 — Данные для намотки трансформатора
Программа для расчетов все от того же автора «Старичок», надеюсь он мне простит ссылки на него)) Скачать можно с моего облака:
Скачать программу Forward
2) Еще одна неотъемлемая часть — выходной дроссель. Он выполнен на кольцах из «распыленки» (прессованного железа), размеры и название материала можно увидеть в окне расчетов. Стоит обратить внимание, что дроссель намотан на 2-х склеенных кольцах!

Рисунок 11 — Расчет выходного дросселя
Ток в 80А — номинальный, напряжение до и после дросселя мы берем из результатов расчета трансформатора, оттуда же и необходимую минимальную индуктивность для режима неразрывного тока.
3) IGBT транзисторы выбраны на 600В и 40А. Этого более чем достаточно, смысла покупать ключи на 1200В нету, при правильной проектировки выбросы не убьют транзисторы. 40А — ток предельный выбран с запасом для обеспечения длительного перегруза в 200%.
4) Диоды, которые размагничивают обмотки D1 и D3 — на 1200В и 20А. В данной топологии применение этих диодов позволяет избежать размагничивающей обмотки, если обратите внимание ее описание присутствует в результатах расчета трансформатора, но мы туда не смотрим.
Защита силового транзистора
Городить сильно мудрую схемотехнику не стал из соображений, что применил IGBT, а не полевики — первые более живучие. Два главных врага побеждены: выбросы и КЗ. Про защиту по току я уже рассказал, теперь немного защите от выбросов.
Хорошую теорию о выбросах доходчиво изложили в одной интересной статье, осмелюсь привести тут ссылку на нее, надеюсь автор не против?
Добротная статья от kdekaluga
Теперь к нашей схеме:

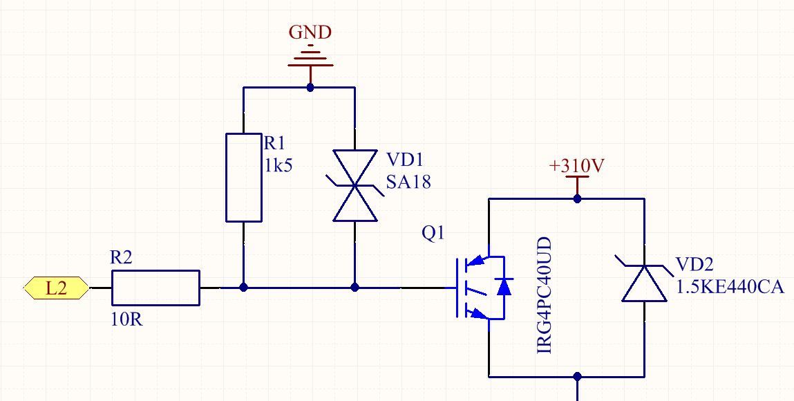
Рисунок 12 — Реализация защиты от выбросов
Первым делом необходимо защитить затвор, т.к. IGBT унаследовали от полевиков по мимо всего прочего еще и «нежность». Питание драйверов у нас 15 В, поэтому супрессор нам нужен на 18 В! Почему именно такой? Да все как всегда просто — это такой же стабилитрон только намного быстрее в случаем если его номинальное напряжение пробоя будет, например, 14В, то он обрежет все что выше: после него будет 14В, а не 15. На оставшийся 1В — супрессор будет греться. 18В же является номинальным безопасным напряжением для затвора и это больше напряжения питания, ну и конечно же потому, что такие супрессоры есть и легко доступны))
Теперь надо вспомнить, что первичная обмотка это все таки индуктивность, а значит есть ЭДС самоиндукции, которая может легко убить даже IGBT транзистор, поэтому мы применяем опять же супрессор, только уже на 440В. Теперь при превышение напряжения между коллектором и эмиттером более 440В (в реальностях раньше на 390-420В) супрессор будет «пробиваться» и пропускать напряжения до 440В, то есть наше рабочее, а все что выше будет рассеивать на себе в виде тепла.
Надеюсь вы поняли смысл работы данного компонента и вопросов не осталось, а если остались, то комментарии и личка ждет вас. Сейчас же традиционные схемы печатных плат:

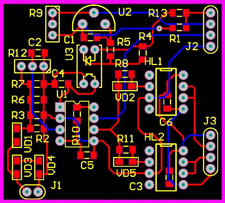
Рисунок 13 — Схема печатной платы для драйвера. Полигоны удалены для наглядности

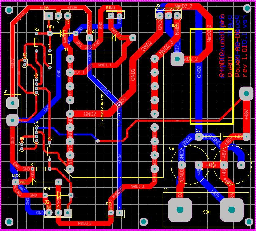
Рисунок 14 — Схема печатной платы для силовой части. Полигоны не нужны для лучшего охлаждения проводников.
Оооочень сильно прошу обратить внимание! В силовой части печатная плата изготавливается из фольгированного текстолита с толщиной медного слоя 210 мкм!!! Если возьмете тоньше, то необходимо увеличивать толщину дорог! Знайте, что стандартный текстолит имеет напыление меди всего 18 мкм. Обязательно это учтите, чтобы потом не удивляться пожару.
Эпилог
На сегодня все! В следующей части я расскажу о корректоре мощности (ККМ или PFC), приведу его схемы и подробнее расскажу о его работе. Так как если о топологиях импульсным источников питания теория в интернете в достаточно количество, то о ККМ ничего сильно путного для начинающих не видел, поэтому принципу работы уделю активное внимание.
Так после статьи о ККМ — будет часть посвященная испытаниям зарядного устройства уже с корректором! Ибо они по сути одно целое, это я по своей прихоти разбил их на 2 платы. Исходя из этого видео испытаний и фото буду после 2-х статей. В качестве испытаний варил электродом 3 мм и током 75-80А, правда пока без корректора. В общем увидите))
Ну и как в «Крутом пике» продолжение следует!..
Автор: R4ABI
