Чуть больше двух лет назад, мой читатель с DTF подарил мне PlayStation Vita после сеанса купания и сдачи в трейд-ин. Изначально консоль была почти рабочей: после замены дрифтующих стиков, я с удовольствием играл в игры и временами откладывал консоль в коллекцию. С момента последней зарядки прошёл примерно год и консоль перестала заряжаться при общей работоспособности устройства — вода дала о себе знать. Что делать, когда на неизвестном устройстве выходит из строя чарджер и на него нет схемы? Читайте в статье!
❯ Диагностика
Иногда бывает так, что модуль для заряда Li-Ion аккумуляторов в устройстве выходит из строя и не всегда есть возможность его отремонтировать. Если с смартфонами ещё +- понятно: платформы относительно стандартизированы, на многие есть полноценные схемы, то с консолями ситуация сложнее, ведь зачастую контроллеры питания и чарджеры в них «самопальные».
На днях я поставил свою PS Vita на зарядку, ничего не предвещало беды — консоль показала индикацию и весело моргала оранжевым светодиодом при попытке её включить. Час, два, три - реакции ноль, при том что время расталкивания АКБ в глубоком разряде из режима Precharge обычно не более 15-20 минут. После подключения консоли, я обнаружил потребление в 0.02А при нормальном токе зарядки для этой платформы в 0.5-0.6А. Только через сутки зарядки консоль смогла включится и показать сообщение о низком заряде аккумулятора:
Иногда такое поведение бывает следствием просадки напряжения на VBus (для разрешения зарядки необходимы как минимум 4.5В), иногда — неправильно сконфигурированные пины D+ и D-, а иногда и поломка разъема. Я пошевелил кабель в разъеме, убедился что поведение консоли не изменилось и решил разобрать устройство.
По традициям Sony, в PS Vita есть два предохранителя на обеих входных цепях питания: входе аккумулятора — т. е. VBat, а также зарядки — VBus. Выходы обоих предохранителей звонились накоротко, а значит проблема лежит глубже. Далее я замерил входное напряжение на разъеме — 5.2В, всё как и должно быть, а также проверил USB — с ним тоже всё было нормально.
Поскольку схемы на PS Vita нет, я попытался на глаз определить за что отвечает каждый чип в устройстве и пришёл к выводу, что за чарджер отвечает либо «стекляшка» рядом с коннектором аккумулятора (судя по обвязке и наличию ключей), либо чип в BGA-корпусе чуть правее «стекляшки». Учитывая что процессор, память и eMMC сидят в компаунде, а эти чипы — нет, я пришёл к выводу что скорее всего вода «поела» шары. В качестве временного решения, я решил установить внешний чарджер.
❯ Ремонтируем
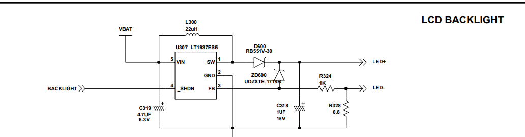
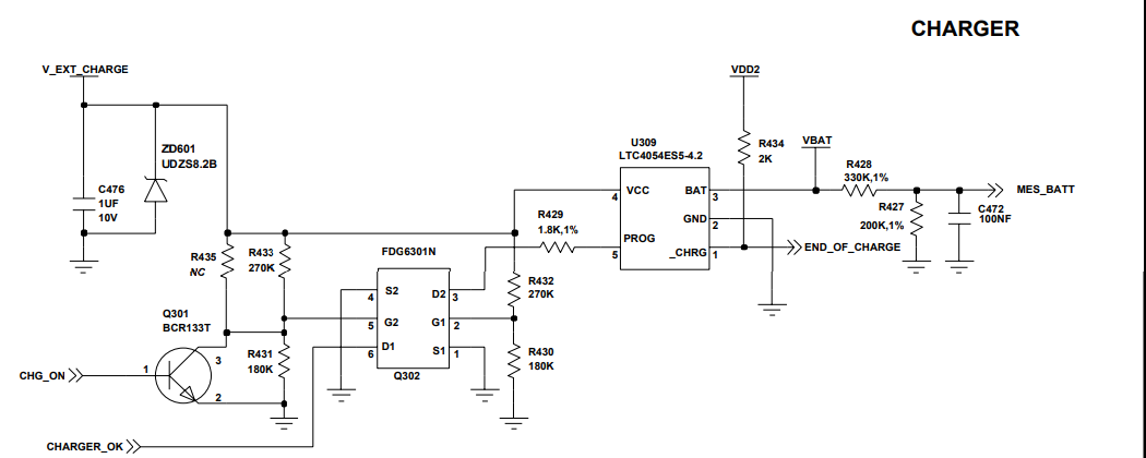
Установка внешнего модуля зарядки отнюдь не колхоз, а процедура достаточно частая, особенно среди олдовых ремонтников из двухтысячных годов. Когда истинную причину отсутствия зарядки найти не удавалось, многие ремонтники аккуратно «на весу» распаивали компактный чарджер LTC4054 из Samsung X100 со всей необходимой обвязкой: входной и выходной decoupling-конденсатор, а также резистор на 1.2кОм на пин PROG для настройки тока зарядки. Похожую процедуру проводили для ремонта подсветки — брали драйвер LTYN, на соплях распаивали вместе с конденсаторами, индуктивностью, диодами Шоттки и резисторами и всё это работало!

Однако сейчас нет необходимости ковырять донорские телефоны на предмет наличия этого чарджера, на рынке много разных предложений, даже в миниатюрных SOT23-5 корпусах. Самым популярным остаётся TP4056 из-за своей дешевизны, возможности настройки и поддержке 1А зарядки (с маааленьким нюансом). Под капотом это понижающий DC-DC преобразователь с компаратором, в задачи которого входит опциональный мониторинг термистора на пине TEMP, а также замер текущего напряжения АКБ (для отключения зарядки по достижению 100% заряда). Самая мякотка в том, что TP4056 продают в виде уже готовых модулей на плате — с разъемом зарядки, всей необходимой обвязкой и даже BMS — бери да подключай АКБ и всё будет работать...

Но не все модули изначально пригодны для работы из-за резистора на 1.2кОм, который настраивает чарджер на слишком высокий ток зарядки: 4056 начинает калится и через несколько циклов зарядки благополучно выходит из строя. Поэтому необходимо заменить резистор PROG на 1.5кОм для снижения тока зарядки до ~700мА.
Схема подключения модуля проста до безобразия: на BAT+ и BAT- припаиваем клеммы аккумулятора, на IN+ и IN- — источник питания 5В для зарядки АКБ, а на OUT+ и OUT- — нагрузку.

В моём случае, места в корпусе было достаточно, поэтому я заизолировал заднюю часть модуля малярным скотчем, выпаял MicroUSB и припаял всего лишь 4 перемычки: масса с ближайшего конденсатора, VBus (вход зарядки MicroUSB) с предохранителя на разъеме, VBat (плюс аккумулятора) на BAT+, а также OUT- на BAT- на самом модуле, поскольку BMS уже есть в родном аккумуляторе.
Далее осталось лишь залить УФ-маской тонкие перемычки, дабы они случайно не закоротили обвязку:
И... на этом всё! Да, буквально 5 минут времени и консоль снова полностью работает и заряжается. Поскольку я не резал дорожку между VBus в родном чарджере и разъемом, консоль все еще думает что она заряжается и даже индикация зарядки работает корректно. Это всяко лучше, чем заниматься свапом плат, тем более на PS Vita они нынче стоят дорого!
Для полного счастья осталось лишь заменить правый стик, который всё же иногда дрифтит и и мешает играть. Но это уже совсем мелочи :)
❯ Заключение
Вот такая короткая и полезная статья у нас с вами получилась. Как мы видим, можно без особого колхоза восстановить зарядку во многих устройствах, даже там, где место совсем уж ограничено. У такого способа есть ещё одно применение: на ретро телефонах из самого начала 2000-х годов давно вышли из строя Ni-Cd аккумуляторы и если приноровится, можно удалить старые элементы, установить литий-ионный аккумулятор, DC-DC повышайку/понижайку и TP4056 в качестве внешнего чарджера!
А если вам интересна тематика ремонта, моддинга и программирования для гаджетов прошлых лет — подписывайтесь на мой Telegram-канал «Клуб фанатов балдежа», куда я выкладываю бэкстейджи статей, ссылки на новые статьи и видео, а также иногда выкладываю полезные посты и щитпостю. А ролики (не всегда дублирующие статью) можно найти на моём YouTube канале.
Очень важно! Разыскиваются девайсы для будущих статей!
Друзья! Для подготовки статей с разработкой самопальных игрушек под необычные устройства, объявляется розыск телефонов и консолей! В 2000-х годах, китайцы часто делали дешевые телефоны с игровым уклоном — обычно у них было подобие геймпада (джойстика) или хотя бы две кнопки с верхней части устройства, выполняющие функцию A/B, а также предустановлены эмуляторы NES/Sega. Фишка в том, что на таких телефонах можно выполнять нативный код и портировать на них новые эмуляторы, чем я и хочу заняться и написать об этом подробную статью и записать видео! Если у вас есть телефон подобного формата и вы готовы его задонатить или продать, пожалуйста напишите мне в Telegram (@monobogdan) или в комментарии. Также интересуют смартфоны-консоли на Android (на рынке РФ точно была Func Much-01), там будет контент чуточку другого формата :)

А также я ищу старые (2010-2014) подделки на брендовые смартфоны Samsung, Apple и т. п. Они зачастую работают на весьма интересных чипсетах и поддаются хорошему моддингу, парочку статей уже вышло, но у меня ещё есть идеи по их моддингу! Также может у кого-то остались самые первые смартфоны Xiaomi (серии Mi), Meizu (ещё на Exynos) или телефоны Motorola на Linux (например, EM30, RAZR V8, ROKR Z6, ROKR E2, ROKR E5, ZINE ZN5 и т. п., о них я хотел бы подготовить специальную статью и видео т. к. на самом деле они работали на очень мощных для своих лет процессорах, поддавались серьезному моддингу и были способны запустить даже Quake!). Всем большое спасибо за донаты!

Перед оплатой в разделе «Бонусы и промокоды» в панели управления активируйте промокод и получите на баланс.
Автор: bodyawm
