Сейчас в это трудно поверить, но еще каких-то два десятка лет назад — считалось большой удачей, если «по межгороду» удавалось дозвониться с первого раза. Широкополосный доступ? Беспроводной интернет? Телефон-коммуникатор в кармане у каждого? Это ведь откуда-то из «миров Полдня» Стругацких, я угадал?

Самая первая антенна, установлена на крыше ангара Всероссийского Энергетического Института. В котором я еще застал стоящий там самолет Миг-21 и экспериментальные стенды, имитирующие разряды молний.
И вот в 1995 году никому не известная компания SFMT Ltd (впоследствии выросшая в «Голден Телеком») начала строительство «наложенной» (т.е. работающей параллельно с национальной общероссийской) сети связи. А в качестве основного транспорта — было решено использовать собственные спутниковые каналы связи. Первый канал Москва-Владивосток — при запуске имел скорость всего в 128 Кбит/с (килобит!). Однако через этот канал — подавалась телефония (включая выход на достаточно популярную в то время службу Совинтела «World Access Card»), и канал передачи данных для модемного пула РоссияОнЛайн (СОВАМ Телепорт, полузабытая легенда).
Расскажу о телепорте, и его основных компонентах. Осторожно, трафик: много фотографий.
В течение достаточно короткого времени сеть приросла каналами на такие крупные города, как Хабаровск, Тюмень, Уфа, Сыктывкар, Новосибирск, Архангельск, Нижний Новгород, Волгоград… Не забывали и про менее крупные: Челябинск, Пермь, Чебоксары, Комсомольск-на-Амуре, Казань, Липецк, Тула… Вслед за появлением каналов — туда тоже приходили услуги высококачественного «голоса» без проблем с дозвоном, и услуги передачи данных. Тогда же стало развиваться еще одно направление: предоставление каналов и услуг крупным Клиентам, находящимся «на краю географии»: лесозаготовки в бухте Сизиман, нефтедобыча в окрестностях Пурпе и Ленска…
Тем временем, развитие наземных (и прежде всего — оптоволоконных) сетей не стояло на месте. Оптика доходила все дальше и дальше. Некоторые спутниковые станции на узлах — выключались и демонтировались, некоторые — становились центрами («хабами», «телепортами») собственных спутниковых подсетей.
Сегодняшний рассказ — про один из старейших спутниковых телепортов нашей сети.
Итак, знакомьтесь: Москва, Красноказарменная, 12.
Вот ещё три антенны и оборудование в контейнерах на нашем объекте:

Первая с картинки выше находится «в резерве», для подхвата каналов на случай каких-то непредвиденных ситуаций. Последний раз в такой роли — она работала при аварии спутника Экспресс-МД1
Зеркала большие: чем больше диаметр зеркала, тем больше усиление антенны. Вспомните обычный карманный фонарик: с одной и той же лампочкой — дальше светить будет тот, у которого больше зеркало. А большое усиление (или, что в данном случае то же самое — большая чувствительность) очень важны для спутниковой связи.
Самая левая антенна с фото выше – 11 метров в диаметре. Для масштаба — посмотрите на окна здания, или антенны сотовой связи на кирпичной пристойке рядом. Эта антенна — тут самая крупная (и по непроверенным слухам — это чуть ли не единственная в мире антенна такого диаметра, установленная на крыше, а не на земле).
А вообще, одна из самых крупных в России антенн, диаметром 64 метра — находится на Медвежьих озёрах. Где у нас есть еще один телепорт:

Вот на этой старой фотографии — корифей спутниковой связи Николай Николаевич Виноградов и я на фоне этой антенны.
Вот эта антенна (Andrew, диаметр 7,3м) — наследство «Коминком-Комбеллга». Сюда мы ее привезли с Коровьего Вала. Везли, не разбирая, ночью. Перекрыли движение по всему маршруту, проверили, чтобы везде по габаритом всё вписывалось с небольшим запасом (провода не висели, газопроводы и другие детали не мешали), поставили на трейлер — и потащили с кортежем ГАИ. До здания добрались просто, а вот последние 50 метров были настоящим цирком. Но справились, конечно.

«Самая первая» снизу и антенна «с Коровьего Вала»

Эта антенна (Vertex, диаметр 7,2м) — появилась тут второй. Причем сначала она работала в С-диапазоне, а потом — была успешно переделана для работы в диапазоне Ku. Это чуть посложнее, чем аналогичная переделка «телевизионной» тарелки: пришлось не только менять облучатель, но еще и заново «перетягивать» геометрию поверхности зеркала.
Это одна из двух здешних антенн, оснащенная системой автосопровождения спутника.
Спутник, хоть и называется «геостационарным» — с точки зрения земного наблюдателя, выписывает на небе эдакую «восьмерку». Амплитуда этой «восьмерки» — определяется точностью удержания спутника на орбитальной позиции. А сама точность удержания — напрямую связана с запасом «рабочего тела» (или «топлива») у спутника. От которого в свою очередь — почти напрямую зависит «срок активного существования» спутника на орбите.
Для антенн с широкой диаграммой направленности — эта «восьмерка» целиком попадает внутрь луча антенны. А для антенн с узкой диаграммой (т.е. антенн с большими диаметрами зеркал, помните?) — зачастую уже требуется точная подстройка положения в соответствии с текущим положением спутника. Делается это при помощи вот таких приводов:

Автоматика автосопровождения регулярно оценивает уровень сигнала, приходящего со спутника, текущее положение антенны, и при необходимости — включает привода, перемещающие зеркало в двух направлениях («по азимуту» и «по углу места»). Таким образом, антенна всегда остается направленной на ту точку неба, где сейчас находится спутник.

Антенна имеет систему антиобледенения, предотвращающую накапливание льда и снега на зеркале и облучателе. Сейчас примерно -4 градуса по Цельсию снаружи, идёт мокрый снег. С тарелки течёт вода, вот:

Маленькая коробочка в центре фотографии – это погодный датчик. Нужен он затем, что условия образования наледи — возникают только в узком диапазоне температур: от минус 5 до плюс 5 градусов. Ну и если при этом есть осадки, конечно. При температурах выше 5 градусов Цельсия всё просто стекает, а при ниже минус пяти – снег сухой, он просто соскальзывает с зеркала. Мощность обогревателей антенны — 25кВт; так что правильная работа этой маленькой коробочки — позволяет существенно сократить счета за электроэнергию.
Сосульки с антенны… На обрезе зеркала одной из местных антенн — после сильных снегопадов образуется настоящий «ледяной водопад» — стаявший за счет работы системы снег сползает вниз — и замерзает эдаким сталактитом по краю. А снизу — как водится, к нему тянется ледяной сталагминт от площадки. И иногда доходит до того, что все это — превращается в «ледяной сталагнат», соединяющий между собой тарелку и площадку. Работе это не мешает; эта антенна не использует автосопровождение. А если бы использовала — то вся эта красота разрушилась бы после первого же цикла подстройки антенны. Так что это не хорошо и не плохо – просто выглядит очень красиво и забавно.
Теперь внимательно посмотрите вот сюда, на самую вершину:

Туда не идёт ни один кабель – это ещё не приёмник, это контррефлектор; непременный атрибут т.н. «двухзеркальной антенны».
Двухзеркальные антенны — сложнее по конструкции, но у них, по сравнению с «однозеркальными» — заметно выше т.н. «коэффициент использования поверхности» зеркала.
Ниже, прямо в центре самого зеркала — облучатель антенны:

Вообще, в оригинале облучатель был не такой «пушистый», но нам пришлось его доработать. Дело в том, что его выход – закрыт радиопрозрачной плёнкой, которая обладает прямо-таки магической притягательностью для ворон. Не понимая таких простых правил техники безопасности как «не лезь в фокус при включённом передатчике» они радостно садятся и начинают склёвывать плёнку. Облучатель и весь волноводный тракт находятся под постоянным избыточным давлением специально осушенного воздуха. Как известно, вода и влага — электропроводны, и попадание влаги внутрь волновода — эквивалентно попаданию туда приличного куска металла. И если ворона своим бронебойным клювом пробъёт дыру в пленке… В общем, у вороны есть шансы вмешаться в чью-то банковскую транзакцию. А с вот этими «шерстинками» проблема почти полностью решается. Почти – потому что всё равно плёнка очень соблазнительно для них выглядит.

К антенне подходит достаточно много кабелей: радиочастотные, силовые, управляющие, контрольные…
«Подзеркальная кабина» антенны — взгляд изнутри:

«Трубопровод» вниз — приемная часть, виден один из МШУ (прямоугольная коробка в самом низу). Толстый кабель — выход приемного сигнала со свича резервирования МШУ. «Трубопровод» посредине — тракт передачи. К нему подходит гибкий волновод (слева). А прямо и вперед — облучатель антенны.
Высокочастотный кабель (вверху) и «полужесткий» эллиптический волновод С-диапазона (внизу):
Волноводы бывают и гибкие:

По сравнению с жесткими или " полужесткими" — у них заметно больше потери. Но использование гибких волноводов (или секций гибких полноводов между двумя жесткими) — повышает простоту и удобство монтажа.
Радиооборудование, а также системы управления антенн — у нас располагаются в контейнерах рядом с антеннами:


Зайдём внутрь контейнера
Со входа нас встречает «система твердотельных усилителей мощности со 100% резервом». Усилитель мощности (он же «передатчик») — собственно, и позволяет антенне выходить в эфир.

Еще один передатчик, но уже не «твердотельный» (транзисторный), а ламповый.
Поверьте, установлен он вовсе не ради знаменитого «теплого лампового звука»! Усилители на транзисторах — совсем недавно стали догонять по своим параметрам усилители на лампах. Для примера: транзисторный вверху — имеет максимальную мощность 140Вт, а ламповый внизу — 700Вт. При одинаковых габаритах и примерно одинаковому потреблению — согласитесь, разница очень существенная. Преимущество транзисторов — бОльшая линейность. Ни один усилитель не работает на максимальной мощности, из-за возникновения в нем нелинейных искажений (а это — смерть для «фазовой модуляции», применяемой в спутниковой связи). Для получения заведомо-линейного режима — транзисторный усилитель можно «разогнать» не более, чем на половину от максимальной мощности. Ламповый же — не более, чем на четверть. Но все равно: половинка от 140Вт — это заметно меньше, чем четверть от 700Вт.

Вот так выглядит стойка целиком:

Серая штука под передатчиком — осушитель воздуха, который поддерживает волноводные тракты в работоспособном состоянии.
А теперь остальное оборудование контейнера:

Вот это – воздуховоды системы охлаждения передатчика:

Ручку на коробке видите? Тоже наше «ноу-хау»: это фирменный переключатель режимов «зима-лето». Зимой ведь холодно, а оборудование — тоже любит комнатную температуру. Ну да, можно поставить обогреватель, но зачем? Повернул ручку — и грейся. А по весне ручка крутится в другое положение; и кондиционеры дружно говорят «спасибо, хозяин!»
Вот контрольный блок воздухораспределения волноводных трактов. Регулировка подачи — производится штоками с шариками (внизу). Оценить расход воздуха (а заодно — и наличие сильной утечки) можно по шкалам, мимо которых «плавают» шарики:
Это — кабели ПЧ, идущие от модемов в аппаратной, расположенной четырьмя этажами ниже. На больших узлах — мы используем схему с «ПЧ70/140МГц», она проще и легче, чем схема с «ПЧ L-Band». Каждая пара кабелей — это прием и передача одного транспондера.

Стойка сзади:

И ещё одна:

Толстый гофрированный кабель — это вход приемного сигнала, приходящий от малошумящего усилителя антенны. Почему усилитель «малошумящий»? Теория радиотехники говорит: «шум всей системы — не может быть меньше шумов ее первого усилительного каскада». Для детектирования принятого сигнала — требуется определенное соотношение «сигнал-шум». И чем меньше собственных шумов добавит система — тем меньше мощности потребуется от спутника для безошибочной передачи одного и того же сигнала.

Высокочастотный кабель от МШУ антенны.

Высокочастотный кабель от МШУ антенны, и ВЧ-сплиттер.
Сплиттеры — разделяют высокочастотные сигналы между конвертерами разных транспондеров.

Еще один, но — уже для сигналов ПЧ.

Кабель питания и управления системы резервирования МШУ
Две стойки вдали — наши первые передатчики. Клистронные, С-диапазон, мощностью аж по 3кВт каждый. Скажу сразу: на полную мощность — они не работали никогда. Но после очередной прогрызенной пленки — очень чешутся руки их включить, и поджарить на лету пару «каркуш»:

Сверху – переключатель и волноводы системы резервирования; и нагрузка для «запасного» передатчика. Нагрузка с принудительным охлаждением: если «запасной» передатчик работает «в горячем резерве» (т.е. излучает точно так же, как и «основной») — на нагрузке рассеивается вся его мощность.
Для охлаждения используется вентилятор:

Для мощных транзисторных передатчиков — обычно используется т.н. «полу-горячий» резерв: «запасной» передатчик не излучает. В этом случае — в системе резервирования устанавливается переключатель, одновременно коммутирующий как волноводный выход передатчика, так и его коаксиальный вход. Выглядит он так:

Круглая штучка слева — электрический привод переключателя.

Внизу — «волноводная» часть переключателя, сверху — «коаксиальная». Ко входу неработающего передатчика — подключается нагрузка (серебристая, на переднем плане), не позволяющая передатчику вылавливать помехи из эфира.
Разъем, через который на переключатель подаются сигналы, управляющие его переключением, и с которого система резервирования получает информацию о текущем положении переключателя.

Вот это устройство в стойке, в эксплуатации:

Теперь снова вернёмся на крышу, и походим вокруг антенн:
Кабели ВЧ (сверху), «жесткие» волноводы Ku-диапазона (прямоугольные в середине), кабели управления и питания МШУ.

Распределительная коробка на «ноге» антенны.

То же самое, но в более солидном виде «электрического шкафа»
В такие коробки и шкафы — заводятся кабели питания оборудования антенны, системы автосопровождения, и системы антиобледенения антенны. Ну и обязательно — внутри есть очень полезная вещь: розетка для подключения электроинструмента, освещения и пр.
Если на антенну заходит питание 220вольт, мы практически всегда ставим около антенны аналогичные коробки или щиты. Дополнительные затраты небольшие, а удобств при строительстве и в эксплуатации — куча.
Теперь – следующая конструкция.

Это антенна С-диапазона, поэтому она такая большая. Естественно, даже не стоит пробовать использовать такую антенну без системы автосопровождения.

Кабель, «оплетающий» зеркало — питание системы антиобледенения (на этой антенне — она сделана в виде «греющих матов»)

С монтажом связана отдельная история. Такие антенны, естественно, собираются на земле. В нашем случае сборка велась вот здесь, между этими зданиями. От края зеркала до стен было не более полуметра.

Потом её поднимали краном. Вот так:

Естественно, крановщик за обрезом крыши — не видел, куда её ставить, а попасть надо было на металлические «ушки», с допуском в пару миллиметров.

Вот так:

Операция была сложнейшая. И как я уже говорил, это чуть ли не единственная в мире антенна такого диаметра, установленная не на земле, а на крыше высотного здания.
Облучатель этой антенны. Видите, как его птички погрызли? Да, им для этого потребовалось почти 15 лет; но я же говорю: клювы у ворон — бронебойные.

А ещё там немого махрится край. Это либо вороны снова добрались до плёнки, либо остаток предыдущей радиопрозрачной плёнки. Очень хочется верить в последнее; тем не менее, через пару дней нужно будет провести профилактические работы. И здесь — тоже интересно. Обслуживать такую антенну, а в особенности ее облучатель — не самая простая задача. Впереди — пропасть в 12 этажей, помните? Можно, конечно, повернуть антенну вбок, в сторону крыши. Но дело в том, что привод автосопровождения — не позволяет быстро перемещать антенну. Поворот на 90 градусов — займет несколько часов; да и не предназначен привод для таких существенных поворотов.
Поэтому — нам пришлось снова немного поизобретать.
«Штатный» привод — отсоединяется:
Вместо него — ставится самодельный временный: маленький, но очень быстрый. Он поворачивает антенну на нужный угол буквально за пять минут.
Чтобы антенну не свернуло случайным порывом ветра, на время отсоединения основного привода, и в то время, когда вся антенна держится на «быстром самодельном» — колонна антенны фиксируется за «временный якорь»:
В проушину наверху — входит одно из «ушей» антенны, за которое цепляется штатный привод. Вся конструкция — фиксируется пальцем (висит внизу проушины). Все, порывы ветра нам теперь не страшны.
Сбоку антенны мы сделали специальную «опрокидывающуюся» площадку.

Мы отключаем передатчики, поворачиваем дополнительным приводом антенну к площадке, «опрокидываем» площадку в зеркало — и теперь облучатель легкодоступен для любых работ, ремонта и профилактики. Просто, надежно, удобно и безопасно!

Небольшой FAQ
— Для чего нужен такой большой и дорогостоящий объект?
Чтобы связь была и там, где нет наземных линий связи. Или они есть, но малой емкости, плохого качества, или очень задорого. А таких мест в России все еще много: даже крупные города, как Петропавловск-Камчатский, Магадан, Анадырь, Норильск — не имеют наземных каналов (достаточной емкости). Что уже говорить о поселках в Якутии или на Дальнем Востоке, или о газодобывающих комплексах в Сибири. Причем это не только для сотовой связи: у тех же буровиков очень популярен ipvpn или Lan2Lan; прежде всего для мониторинга таких сложных объектов, как буровые. А поговорить можно и через скайп… Да, спутниковые каналы не могут сравниться с оптикой по пропускной способности: спутниковый канал скоростью в 10 Мбит/с– считается очень широким. Можно сделать больше? Можно, у нас есть каналы и по 100, и по 200Мбит. Но это, прежде всего, — очень дорогое удовольствие.
— На каждую базовую станцию ставится по ЗССС?
Необязательно. Если есть группа БС, которые связаны между собой наземными каналами, то для работы всей группы достаточно одной ЗССС; как это сделано, например, вот здесь в Бованенково (http://habrahabr.ru/company/beeline/blog/247773/).
Но иногда — проще и дешевле построить две ЗССС, чем пытаться проложить между двумя точками наземную линию связи. К примеру, Аэропорт Кепервеем — это, если верить википедии — всего 32км от Билибино. Но протянуть оттуда канал до Билибино — практически невозможно, и поэтому у нас там еще одна ЗССС.
— Как вообще работает спутниковая связь?
Спутник — это некое подобие зеркала, которое смотрит на определенную территорию: т.н. «зону обслуживания». И в принципе, любые две станции, находящиеся внутри этой территории — могут общаться друг с другом. Собственно, в этом и есть основная прелесть спутниковой связи: ей не важны расстояния. Станция-корреспондент может быть расположена на соседнем доме, а может — за тысячи километров от «центра»; для спутниковой связи — это без разницы.
Передающая станция — транслирует сигнал на спутник. Принимающая — улавливает его, декодирует, и передает полученные данные в сторону пользователя. Если система связи двунаправленная (а не вещательная, как, к примеру, «спутниковое ТВ»), то в обратную сторону — все работает точно так же.
Наиболее типичная схема построения спутниковых сетей — это т.н. «звезда»: много малых станций в округе, и «центр» с большой антенной в середине. Но есть также системы связи, способные работать по принципу «каждый с каждым».
С точки зрения организации спутниковых каналов — их все можно поделить на два вида: системы с «закрепленными каналами», и «системы с предоставлением канала по требованию». Первые обычно используются на магистральных каналах, вторые — на каналах с маленьким или очень нерегулярным трафиком. Причем основной критерий тут — не вид трафика или его потребителя, а характер трафика. Те же БС: если БС расположена в крупном поселке, то она обычно соединяется через «закрепленный канал». Если же БС установлена в деревне, где всего-то с десяток жителей, то тут имеет смысл использование системы «предоставления каналов по требованию».
— Из чего состоит, и как работает ЗССС?
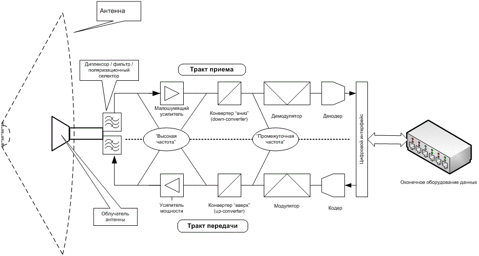
Все станции спутниковой связи — имеют похожее устройство, и состоят из практически одних и тех же функциональных компонентов.
«Тракт приема». Принятый антенной сигнал со спутника — попадает в облучатель антенны. В облучателе есть три устройства: поляризационный селектор, диплексор и фильтры. Поляризационный селектор — выделяет нужную нам поляризацию, диплексор — разделяет сигналы приема и передачи, фильтры — режут все лишнее (в тракте приема — частоты передачи и наоборот).
Отфильтрованный сигнал — приходит на малошумящий усилитель. Параметры которого, как мы помним, фактически определяют качество работы всей приемной системы в целом.
С выхода МШУ — сигнал попадает на «конвертер вниз», где переносится с «высокой частоты» (4 ГГц для диапазона С, и 11 ГГц для диапазона Ku) — на более низкую «промежуточную частоту». В зависимости от схемы конкретной ЗССС — она может быть разной. Может также использоваться несколько ступеней преобразования — все зависит от того, что нужно сделать, и как это можно сделать наиболее удобно и эффективно.
Далее сигнал попадает на демодулятор, преобразующий аналоговый эфирный сигнал — в цифровой поток.
Поскольку спутниковый канал работает на очень низких соотношениях «сигнал-шум» — вероятность ошибки в принятом потоке (канале) не превышает 1Е-3. Если такой канал прямо сразу отправить оконечному пользователю — то ничего работать не будет. Поэтому на любых спутниковых каналах — применяется мощное помехоустойчивое кодирование; и следующее обязательное звено — это декодер. Декодер исправляет ошибки, и полученный уже «почти безошибочный» поток (с вероятностью ошибки не хуже 1Е-8) — отправляет через некий стандартный интерфейс к оконечному оборудованию данных. Это — все, что угодно: компьютер, пакетный коммутатор, БС…
«Тракт передачи». Все то же самое, только в обратную сторону. Сигнал от оконечного оборудования данных — через стандартный интерфейс попадает на кодер. Кодер накладывает на приходящие данные — некоторое количество «избыточной информации», которая потом позволит декодеру исправить ошибки, возникшие в канале. Получившийся поток — попадает на модулятор, превращающий цифровой поток — в аналоговый сигнал.

Далее этот сигнал попадает на «конвертер вверх», с него — на усилитель мощности. Усиленный сигнал — через диплексор и поляризационный селектор попадает в облучатель антенны. А оттуда — в небо, на спутник.
Каждый «функциональный блок» — это необязательно отдельный элемент или устройство. Один блок может выполнять несколько функций. К примеру, «МШУ+конвертер вниз» — это т.н. «малошумящий конвертер» (LNC), «конвертер вверх + усилитель мощности» — это «блок-апконвертер» (BUC), «демодулятор + модулятор + кодек + интерфейс» — это «модем». Вплоть до того, что все показанные на рисунке устройства — могут быть объединены внутри одного небольшого корпуса, как у «спутниковых телефонов» систем Iridium или Thuraya.
В зависимости от предназначения конкретной ЗССС — на ней может быть много однотипных функциональных устройств: модемов, конвертеров, усилителей. Если ЗССС используется только для приема — то в ней полностью отсутствует вся нижняя часть картинки, относящаяся к тракту передачи.
Про крышу, антенны и радиооборудование — пока всё. Далее по плану экскурсии — выяснить, куда уходят кабели ПЧ, и как выглядят модемы. Это и немного работы с осциллографом будет во второй части, если вам интересно, а то пост уже и так получится неподъёмный.
Автор: AnatV
