
Без современной электроники жизнь человека уже сложно представить. Конечно, существует немало мест, где о современных технологиях до сих пор и не слышали, не то, чтобы пользоваться. Но все же подавляющая часть населения Земли так или иначе связана с электроникой, ставшей неотъемлемой частью нашего быта и работы.
Человек издревле использовал различные приспособления для того, чтобы сделать какие-то производственные процессы более эффективными или же сделать более комфортным свое собственное существование. Настоящий прорыв случился в конце 40-х годов 20-го века, когда были изобретены транзисторы. Первыми были биполярные транзисторы, используемые до сих пор. За ними последовали МОП-транзисторы (металл-оксидид-полупроводниковые).
Первые транзисторы такого типа были более дорогими и менее надежными, чем их биполярные «родственники». Но, начиная с 1964 года, в электронике стали использовать интегральные микросхемы, основой которых как раз и стали МОП-транзисторы. Это впоследствии позволило снизить стоимость производства электронных устройств и значительно снизить размеры гаджетов и систем с одновременным снижением энергопотребления. С течением времени микросхемы становились все более сложными и совершенными, заменяя собой крупные блоки транзисторов, что открыло возможность уменьшать размеры электронных устройств.
К концу 60-х годов стали распространяться микросхемы с довольно большим числом логических вентилей (большим для того времени): 100 и больше. Это позволило использовать новые элементы для создания компьютеров. Разработчики электронных вычислительных машин относительно быстро признали, что увеличение плотности размещения транзисторов в микросхеме позволит, в конце концов, создать компьютерный процессор в виде одного-единственного чипа. Изначально интегральные микросхемы с МОП-транзисторами использовались для создания терминалов, калькуляторов, их стали применять разработчики бортовых систем пассажирского и военного транспорта.
Ключевой момент
Сегодня большинство специалистов электронщиков признают, что старт качественно нового этапа развития электроники начался в 1971 году, когда появился 4-х битный процессор 4004 от Intel, впоследствии замененный 8-битным чипом 8008. Он появился после того, как небольших размеров японская компания с названием Nippon Calculating Machine, Ltd. (впоследствии Busicom Corp.) заказала всего 12 микросхем у Intel. Компании эти микросхемы были нужны для своих калькуляторов, а логический дизайн чипов был разработан сотрудником компании-заказчика). В то время для каждого устройства разрабатывался новый набор микросхем, выполнявших узкоспециализированные функции.
При выполнении заказа Маршиан Эдвард Хофф предложил снизить число микросхем для нового устройства японской компании, введя использование центрального процессора. Именно он, по задумке инженера, должен был стать центром обработки данных и выполнения арифметических и логических функций. Процессор должен был заменить собой сразу несколько микросхем. Руководства обеих компаний одобрили эту идею. Осенью 1969 года Хофф при помощи Стэнли Мэйзора предложил новую архитектуру микросхем, число которых было сокращено всего до 4. Часть предложенных элементов — 4-х разрядный центральный процессор, ПЗУ и ОЗУ.
Сам процессор смог разработать Федерико Фаджин, физик из Италии, который стал главным проектировщиком семьи MCS-4 в Intel. Именно он, благодаря знанию технологии МОП смог создать процессор, реализовав идею Хоффа. Кстати, первая в мире коммерческая микросхема, где использовалась технология кремниевых затворов, была разработана тоже им. Она носила название Fairchild 3708.
Фаджин, будучи сотрудником Intel, смог создать новый метод проектирования систем произвольной логики. Ему в его работе помогал Масатоси Сима, работавший в то время инженером в Busicom. Фаджин и Сима разработали впоследствии микропроцессор Zilog Z80, который, кстати, производится и сейчас.

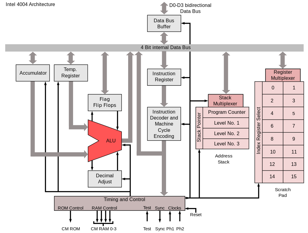
Архитектура процессора Intel 4004
Но главное случилось 15 ноября 1971 года. Это дата появления первого микропроцессора от Intel, чипа 4004. Его стоимость на то время составила 200 долларов. Всего на одном кристалле были реализованы практически все функции процессора большой ЭВМ. Его анонсировали в ноябре 1971 года в журнале Electronic News.
Характеристики процессора:

- Дата появления: 15 ноября 1971 года
- Количество транзисторов: 2300
- Площадь кристалла: 12 мм²
- Техпроцесс: 10 мкм (P-channel silicon pie MOS technology)
- Тактовая частота: 740 кГц (конкретно от 500 до 740,740… кГц, так как clock period 2..1,35мкс (или 92,6кГц?)
- Разрядность регистров: 4 бит
- Количество регистров: 16 (16 четырёхбитных могут быть использованы как 8 восьмибитных)
- Количество портов: 16 четырёхбитных входных и 16 четырёхбитных выходных
- Разрядность шины данных: 4 бита
- Разрядность шины адреса: 12 бит
- Гарвардская архитектура
- Стек: внутренний 3-уровневый
- Память команд (ПЗУ/ROM): 4 килобайта (32768 бит)
- Объём адресуемой памяти (ОЗУ/RAM): 640 байт (5120 бит)
- Количество инструкций: 46 (из которых 41 — 8-разрядные и 5 — 16-разрядные)
- Цикл инструкций: 10,8 микросекунд
- Напряжение питания: −15 В (pMOS)
- Рабочая температура: от 0 до +70C
- Условия хранения и эксплуатации: от -40 до +85C
- Разъём: DIP16 (микросхема непосредственно впаивалась в печатную плату либо устанавливалась в специальный слот)
- Корпус: 16-контактный DIP (1 вид пластиковый или 3 вида керамического, например, C4004(белая керамика с серыми полосками), С4004(белая керамика), D4004 (черно-серая керамика), P4004 (чёрный пластик))
- Тип поставки: отдельно и в комплектах MCS-4 (ROM, RAM, I/O, CPU)
В секунду этот процессор выполнял от 60 000 до 93 000 инструкций. В то же время, один из первых электронных компьютеров, ЭНИАК, мог выполнять лишь 5000 инструкций в секунду. При этом ЭНИАК занимал 280 квадратных метров, весил 27 тонн и потреблял 174 кВт энергии.
4004 процессор не стал слишком популярным. Повсеместно стал использоваться 8080-й чип, который можно назвать «правнуком» 4004-го.
Калькуляторы и компьютеры
В 1971 году у компании Intel были конкуренты. Например, Mostek, компания, разрабатывавшая полупроводниковые элементы и устройства на их основе, создала первый в мире «калькулятор на чипе», MK6010.
У Pico Electronics и General Instrument тоже был рабочий вариант «калькулятора на чипе», который получил название G250. В течение полугода компания Texas Instruments представила рабочий вариант собственного «калькулятора на чипе», <a href=«www.datamath.org/Story/Datamath.htm#The »>TMS 1802. Это была первая модель в сверхуспешной линейке 0100. В то же время, эти системы могли отлично работать в качестве калькуляторов, но они не могли больше ничего делать. А вот 4004 работал с инструкциями, которые хранились во внешней памяти. И это позволило использовать именно этот чип при создании компьютера.
В то время все очень быстро менялось. У Busicom начался период финансовых проблем, так что эта компания продала эксклюзивные права на процессор 4004. Вскоре на основе этого и других, более мощных процессоров, стали работать новые устройства. В их число входили текстовый процессор, игровых аппаратов (pinball) и другие системы.
4-х битный процессор, как уже указывалось выше, быстро заменили 8-битные микропроцессоры, которые и стали популярными. Кстати, первым 8-битным процессором был вовсе не 8008, а TMX 1795 от Texas Instruments.
«Окно» в современную электронику «прорубил» компьютер D200 на интегральных микросхемах, созданный в 1967 году компанией Autonetics. Этот компактный 24-х битный компьютер был создан для использования в авиации, морском деле и других сферах. Его масса составляла лишь несколько килограммов. Именно его использовали для управления ракеты Poseidon, его же применяли для управления потреблением топлива в военных самолетах.
Central Air Data Computer — «наследник» D200. Его создала компания Garrett AiResearch (сейчас часть Honeywell). Компьютер был создан для самолета F-14, он содержал 28 чипов.
В 1969 году был создан «программируемый терминал» Datapoint 2200. Его разработали сотрудники компании Computer Terminal Corp. (CTC) из Техаса. Это был уже не терминал, а настоящий компьютер с 8-битным процессором, в состав которого изначально входило 100 биполярных чипов.

Спустя год СТС обратилась к Intel с просьбой разработать новый процессор для D2200. Сотрудники Intel справились с задачей, выпустив спецификации для этого чипа. Логический дизайн, разработанный тогда, стал основой Intel 8008. В 1970 году, когда компания Intel начала работать над 8008-м процессором, она была относительно небольшой компаний со 100 сотрудниками.
СТС обратилась с просьбой разработать процессор на основе созданных в Intel спецификаций и в Texas Instruments. В то время в этой компании работало 45 000 человек. TI предложила вариант, состоявший из трех чипов, но СТС попросили разработать всего одну микросхему для выполнения всех указанных задач. В Intel продолжали трудиться над созданием аналогичного чипа. В TI разработали прототип, получивший название TMX 1795.
В июне 1971 года компания Texas Instruments запустила медиакампанию, посвященную преимуществам ее процессора. В то время Datapoint 2200 на основе TMX 1795 описывался, как «мощный компьютер, превосходящий оригинальный вариант», где имелось в виду, что возможности Datapoint 2200 на основе TMX 1795 значительно превосходили возможности Datapoint 2200 на основе биполярных транзисторов. Но СТС, после проверки работы нового чипа, отвергла его, продолжив использовать биполярные чипы. Intel все еще работала над собственным процессором.
Спустя некоторое время TI, убедившись в отсутствии спроса на TMХ 1795 (впоследствии — TMC 1795), завершила медиакампанию и прекратила производство системы. Но в историю вошел именно этот чип в качестве первого 8-битного процессора.
В 1971 году СТС потеряла интерес к единому процессору для своих систем, передав все права на новый чип Intel. Компания не стала отказываться от этой возможности, и продолжила разработку 8008 чипа, успешно предложив его ряду других компаний. В апреле 1972 года ей удалось поставить сотни тысяч таких процессоров. Два года спустя 8008 процессор был заменен на новый 8080, после чего пришел 8086 и началась эра систем на x86 архитектуре. Сейчас, работая на мощном ПК или ноутбуке, стоит помнить, что архитектура такой системы была разработана много лет назад для программируемого терминала Datapoint 2200.
Intel тогда использовала более совершенную технологию, которая и обеспечила преимущество ее процессоров. Они были быстрыми и относительно экономными в плане потребления энергии. Плюс ко всему, в микросхемах Intel плотность размещения транзисторов была выше, чем в чипе TI, что позволило снизить размеры процессоров. Плюс ко всему, важную роль играл и маркетинг, в этой сфере Intel тоже сделала ряд удачных шагов, что обеспечило известность разработок компании.
Как бы там ни было, ситуация с первенством в разработке первых процессоров далеко не так однозначна, как принято считать. Здесь было сразу несколько первопроходцев, но популярной в последствии стала разработка только одного из них. Собственно, с модернизированными «потомками» этой технологии, мы все имеем дело сегодня, в 21-м веке.
Автор: marks
