
Не открою тайны, сказав, что для успешного бизнеса надо сначала подтвердить спрос на продукт, а не сначала разрабатывать продукт несколько месяцев, а потом пытаться его продать.
И если перед вами стоит такая задача, и вы хотите уметь это делать — то эта статья для вас.
Скорее всего вы владелец бизнеса или продакт менеджер, который хочет протестировать новую гипотезу. Узнать, какой на неё будет спрос.
Что нужно для успеха
Давайте пройдёмся по азам, что нам обычно нужно для этого?
-
Домен
-
Лэндинг, на котором будет информация о продукте предложении с возможностью оставить заявку/кнопкой купить/ценой.
-
Место, куда мы будем складывать поступающие заявки
-
Сервис для отправки писем. Неплохо бы после отправки заявки на вашем сайте направлять клиенту какое-то письмо с подтверждением, что всё прошло хорошо
-
Конечно же настройка яндекс метрики для анализа поведения пользователей на сайте
Пожалуй, с этого можно стартовать. Да, нужно конечно же ещё и где-то публиковать ссылку на ваш сайт, закупить рекламу, разместить публикации. Об этом упомянем лишь вскользь, поскольку цель этой статьи не в этом. Непросто, не правда ли?
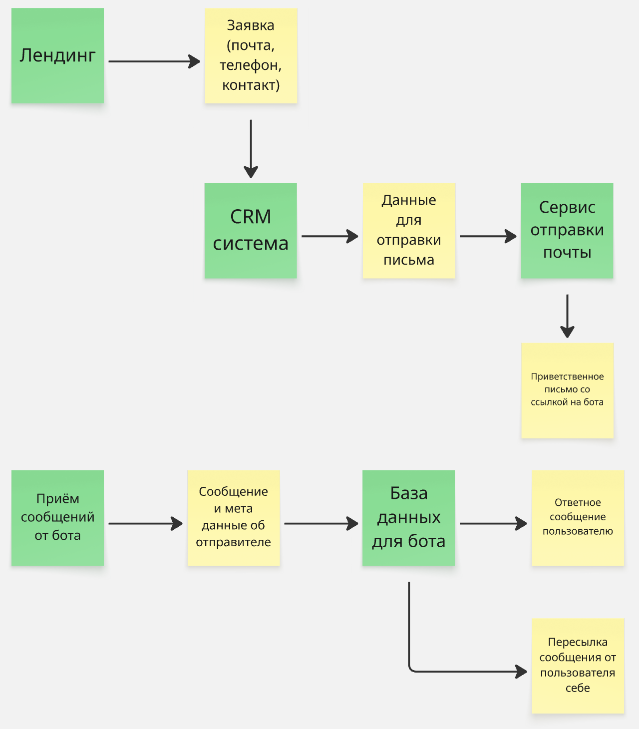
Итак, надо каким-то образом соединить лендинг с некоей CRM системой и сервисом по отправке писем. Нужен клей. А звать программиста или нанимать фрилансера для этого не хочется.
Хотите большего?
Далее, возможно, вы захотите вести пользователей с лендинга или почты в телеграмм бота. Чтобы в дальнейшем иметь возможность написать ему через бота, а не через имэйлы, которые читают всё меньше и меньше людей.
Бот, конечно же должен уметь пересылать сообщения от пользователя вам или в какую-то определённую группу, чтобы вы видели, что боту вообще-то пишут (или не пишут).
Без технического бэкграунда начинает становиться сложно. Уже надо изучить много инструментов, чтобы это всё заработало:
-
Настроить домен
-
Сделать лендинг
-
Настроить аналитику данных лэндинга
-
Настроить какую-то CRM систему
-
Настроить сервис отправки почты
-
Настроить бота
И это ещё пока без телефонии. Обойдёмся без неё.
Получается, примерно вот такая схема
n8n как универсальный клей
Тут на сцену выходит n8n. Универсальный клей, который поможет соединить всё вместе и делать эти процессы быстро.
Самое сложное в этих инструментах не само их разворачивание и базовая настройка, а интеграция их между собой в общий, сквозной процесс.
n8n помогает с этим — интеграция действительно становится довольно простой и понятной. И вот как она это делает:
Вы визуально отображаете и рисуете, что происходит, когда пользователь отправляет заявку на лэндинге, как данные записываются, например, в google sheets, затем отправляются в сервис отправки почты.
А рядышком аналогично рисуете, что должно происходить, когда пользователь пишет боту.
Не поймите неправильно, n8n не самый лёгкий инструмент, НО! У него есть потрясающий принцип — learn once, use everywhere (кто-то наверное помнит такой принцип был у react-native при Android и IOS разработке). То есть освоив его один раз, вы сможете сами автоматизировать и упрощать огромное количество разных процессов, включая обращения к сервисам ИИ. Мест для применения много:
-
автоматизация обработки лидов
-
настройка и создание ботов в телеграмме
-
генерации видео для рилс и шортс
-
создание ИИ агентов для написания типовых документов
-
созданного ИИ помощника (бота в телеграмме), который имеет информацию о вашем продукте
-
созданного ИИ помощника, который имеет в базе знаний ваши личные заметки
-
и много, много других процессов
Что нужно, чтобы это делать?
Главный вопрос, сложно ли это всё освоить и как.
Для этого нужны:
-
Базовая техническая грамотность
-
Умение развернуть n8n (есть готовые инструкции)
-
Понимание принципов работы с API (в том числе вебхуков)
-
Системное
-
Умение декомпозировать процесс на простейшие шаги
-
Понимание логики "если-то-иначе"
-
Структурирование данных
-
Практические навыки
-
Работа с Google Sheets и Google API
-
Написание простых скриптов с помощью ИИ-помощников
-
Настройка интеграций между сервисами генерации контента
Главный секрет: 80% успеха — это умение правильно разложить творческий процесс на логические шаги. Этому можно научиться, и это стоит изучать в первую очередь.
Заключение
n8n — это не просто инструмент для быстрого тестирования гипотез, но инвестиция в себя. Ведь именно с его помощью можно и внедрять новые ИИ инструменты, и упрощать жизненные процессы. Даже создавать собственных ИИ агентов.
n8n набирает обороты, это новый тренд, вдохновлённые происходящими изменениями с ИИ. Не упускайте эту волну.

Ранее я уже писал про использование n8n для производства видеоконтента маркетологами.
Если вы хотите поучаствовать в этой технологической революции — предлагаю присоединиться. Затронем не только контент-маркетинг и маркетинговые связки, но и другие процессы, которые можно упростить и внедрить уже сейчас. Без привлечения программистов.
Так же, если вам интересна тематика n8n, а так же стык между продуктовым менеджментом, ИИ и маркетингом — приглашаю подписаться на мой телеграмм канал.
Наконец, если вы уже используете n8n для автоматизации каких-либо процессов — делить в комментах, будет интересно обсудить!
Автор: Segun92
