
Как я уже говорил — проект не стоит на месте, а понемногу развивается. Поэтому встречайте четвертую часть. В ней я расскажу про подключение домофона.
Кратко опишу, как было сделано изначально. Снаружи установлена обычная домофонная вызывная панель с камерой. Все внутренности, относящиеся к аудиотракту, были убраны, камера подключена к видеорекордеру, вызывная кнопка и электромеханический замок были подключены к своим контроллерам. Все работало, все устраивало. Пришло письмо о том, что звонили в дверь – по записи глянул кто. Но захотелось большего, а именно – возможности дозвона на мобильный, и разговора по нему с приходящими.
Оказалось, что есть такой класс устройств, как «GSM дозвонщик» — оно включается в разрыв между вызывной панелью и домофоном, при нажатии вызывной кнопки – через определенное время набирает номер и позволяет общаться через мобильный телефон. Я не особо любитель повторять готовые изделия, поэтому просто купил его. Но возникла другая проблема – теперь вызывная панель отвязана от моего контроллера. Поэтому надо как то увязать две разные системы.
После анализа работы домофона с вызывной панелью выяснилось следующее. Панель подключается 4 проводами: +12V, «Аудио», «Видео» и общий. Питание на нее подается только в момент нажатия вызывной кнопки, и через определенное время – снимается. Видеосигнал идет напрямую с камеры, но и камера, и подсветка подключены к питанию, которое идет с домофона, а оно подается только в момент нажатия кнопки. Значит надо отвязывать питание камеры от питания аудиотракта, потому что ее надо подключить еще и к рекордеру.
На линии «Аудио» в неактивном режиме присутствует порядка +3V. При нажатии на вызывную кнопку – эта линия притягивается к земле, при нажатии кнопки открытия электромеханического замка – на нее подается +12V.
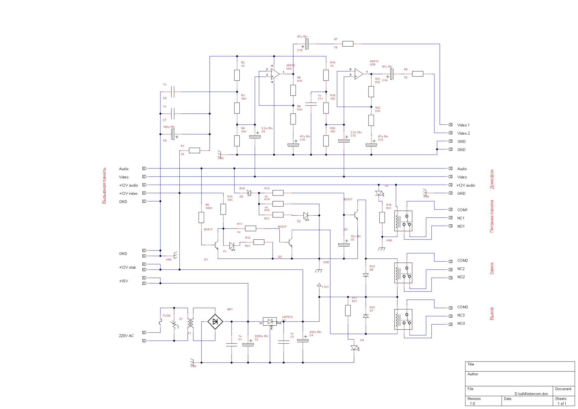
Таким образом надо сделать устройство, которое включалось бы между вызывной панелью и домофоном, обеспечивало камеру и дозвонщик питанием и в нормальном виде выдавала команды для моего контроллера. Также необходим разветвитель видеосигнала, потому что как показала практика, если просто параллельно соединить видеовходы домофона и рекордера, и подключить их к выходу камеры – то все нормально работает, но это неправильно и нет никаких гарантий, что оно будет нормально работать на кабель длиной метров 20-30.

В двух словах опишу, что на схеме. Разветвитель видеосигнала собран на ОУ AD812. Нажатие кнопки вызова детектирует цепь Q1-Q2-Relay3; нажатие кнопки открытия замка – цепь D5-Q3-Relay 2; при подаче питания на вызывную панель – срабатывает реле Relay 1.
Рисуем плату, травим, собираем.
Монтируем.

Логика работы такова — при нажатии вызывной кнопки подается питание на вызывную панель, срабатывает реле 1, которое в контроллере освещения включает свет перед калиткой. Также, на время удержания кнопки, срабатывает реле 3, которое на другом контроллере фиксирует время и номер события. При открытии замка с домофона – срабатывает реле 2, которое через контроллер освещения открывает электромеханический замок. Кроме того, для удобства, параллельно подключен двухканальный приемник дистанционного управления, позволяющий открывать замок на калитке, или включать свет на входе.
Сигнал с камеры, через разветвитель видеосигнала подается на домофон и видеорекордер, с которого дальше попадает в веб-интерфейс.

Файлы схемы (TinyCAD) и разводки платы (Sprint-Layout) – тут.
Ссылки на предыдущие части:
- Очередной умный дом, в трех частях. Часть первая, железная
- Очередной умный дом, в трех частях. Часть вторая, программно-серверная.
- Очередной умный дом, в трех частях. Часть третья, пользовательско-интерфейсная
Автор: dimao79
