Обычно, умный дом начинается (да и очень часто заканчивается тоже) с управления лампочкой. Потом уже следуют розетки с блютузом, датчики температуры с вайфаем, но лампочки – самые первые.
Что же, обычными лампочками управлять я уже умею, надо осваивать светодиоды.
Приступаем.
Светодиодная лента
С ней все очень просто, три цвета, 12 вольт и программный ШИМ. Можно добавить четвертый канал, для белой ленты, все-таки RGB светодиоды не дают такой белый свет, как отдельные белые светодиоды.
Собираем контроллер.
4 канала с шестибитным программным ШИМом, управление с передней панели – один переменный резистор задает цветность в пространстве HSV, второй – яркость и насыщенность. Кнопками можно включить эффекты, либо дискретно переключать цвет или яркость белого канала. Возможно подключение к сети или по проводам (RS485) или без проводов (WiFi).

Устанавливаем на место, добавляем блок питания, клеим ленту
И получаем из обычного журнального столика – необычный
Что умеет этот контроллер? Установка цвета в RGBW или HSV пространстве, 4 пресета, 4 таймера, таймер сна и пробуждения, 8 эффектов с регулировкой скорости.
Но лента – это лента, не везде ее можно применить, поэтому было решено сделать управляемые светильники.
Светодиодные управляемые светильники
Самый простой вариант для адресуемых независимых светильников — это трехпроводное подключение, два провода на питание и один – на управление. Но зачем тянуть один лишний провод? Для передачи информации по проводам питания есть два решения – добавлять модулированное ВЧ (более сложное решение) или прерывать напряжение (попроще). Я остановился на втором. Схема передающей части:
В нормальном режиме – питание подается в линию через Q2, при передаче команд – питающий провод закорачивается на землю транзистором Q1. Скорость передачи – 2400 бод, длина посылки – 8 байт, преабмула, адрес светильника, команда с параметрами и контрольная сумма. Логически возможно подключение до 250 устройств, но, с учетом того, что в зависимости от типа светодиодов, потребляемый ток может быть до 500мА на светильник – то 250 это с большим запасом. Возможно групповое управление светильниками, для чего выделен броадкаст адрес.
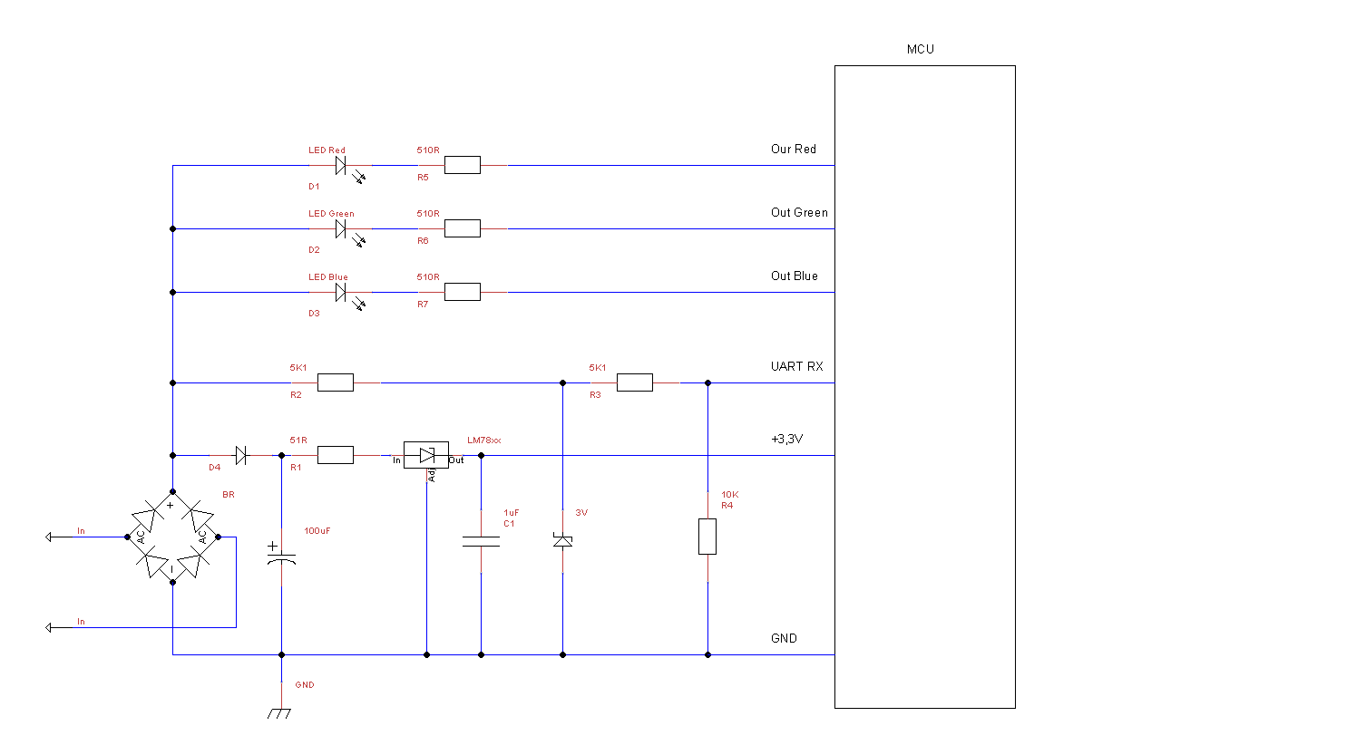
Схема приемной части (да и всего светильника)
На входе – диодный мост, чтобы не задумываться о полярности, далее стабилизатор и микроконтроллер. Вход USART подключен через делитель R2-R3-R4. В таком варианте есть неприятный момент – мерцание светодиодов при передаче, но это можно решить установкой бОльшей ёмкости и переносе точки запитывания светодиодов после D4.
Конструктив может быть каким угодно, покажу один из вариантов – плата в виде разъемного кольца

Что можно сделать с подобным светильником? Например, из обычного садового фонаря

сделать необычный
Или, например, из обычного дерева

сделать необычное

А можно из обычного декоративного фонтана

сделать необычный

Доступно управление через веб-интерфейс, в котором можно задать цвет и яркость как в HSV пространстве, так и индивидуально для каждого канала, сохранить и установить пресеты, эффекты, таймеры сна и пробуждения, и так далее.

Так же есть вкладка в приложении для часов

Есть вариант светильников без центрального контроллера, с WiFi модулем, но назвать их беспроводными все равно не получается. Да и есть сомнения в работоспособности WiFi под водой.
Ссылки на предыдущие части:
- Очередной умный дом, в трех частях. Часть первая, железная.
- Очередной умный дом, в трех частях. Часть вторая, программно-серверная.
- Очередной умный дом, в трех частях. Часть третья, пользовательско-интерфейсная
- Очередной умный дом. Часть четвертая — подключаем домофон
- Очередной умный дом. Часть пятая — Большая Красная Кнопка.
- Очередной умный дом, в нескольких частях. Метеостанция из подручных материалов.
Автор: dimao79
