Итак, мы уже говорили о происхождении архитектуры ОС Android и о шаблонах, реализованных в этой архитектуре. Теперь настала пора поговорить о том, из чего состоит Android-приложение.
В этой статье будут представлены основные «персонажи» архитектуры Android-приложения.
В общем случае, Android-приложение состоит из:
- Java-классов, являющихся подклассами основных классов из Android SDK (View, Activity, ContentProvider, Service, BroadcastReciever, Intent) и Java-классов, у которых нет родителей в Android SDK.
- Манифеста приложения
- Ресурсов наподобие строк, изображений и т.п.
- Файлов
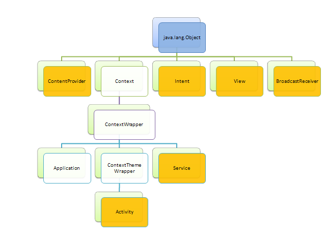
Java классы
На следующей диаграмме представлена иерархия основных классов из Android SDK, с которыми предстоит иметь дело разработчику:

На самом деле классов намного больше, но это основные. Выделенные жёлтым — те, с которыми разработчик работает непосредственно (в частности, наследуются от них). Остальные так же важны, но они реже используются напрямую.
View — базовый класс для всех виджетов пользовательского интерфейса (GUI widgets). Интерфейс Android-приложения представляет собой дерево экземпляров наследников этого класса. Можно создать это дерево программно, но это неправильно. Пользовательский интерфейс определяется с помощью XML (файлы слоёв, layout files), а во время исполнения автоматически превращается (inflate, термин Android) в дерево соответствующих объектов.
Класс Activity и его подклассы содержат логику, лежащую за пользовательским интерфейсом. При ближайшем рассмотрении этот класс соответствует ViewModel в архитектурном шаблоне Model-View-ViewModel (MVVM). Отношение между подклассом Activity и пользовательским интерфейсом — это отношение один к одному; обычно каждый подкласс Activity имеет только один связанный с ним слой пользовательского интерфейса, и наоборот. Activity имеет жизненный цикл.
В течении жизненного цикла Activity может находиться в одном из трёх состояний:
- Активно и выполняется — этот пользовательский интерфейс находится на переднем плане (говоря технически — на вершине стека активити)
- Приостановлено — если данный интерфейс пользователя потерял фокус, но всё ещё видим. В таком состоянии никакой код не выполняется.
- Завершено — если интерфейс пользователя не видим. В таком состоянии код не выполняется.
Код активити выполняется только когда соответствующий интерфейс пользователя видим и имеет фокус. Нет гарантии, что объект Activity и связанные с ним объекты находятся в памяти, когда активити приостановлено или завершено (очень важно помнить об этом; ранее мы уже обсуждали этот момент управления памятью в Android).
Класс ContentProvider и его подклассы представляют model в архитектуре MVVM. В большинстве практических случаев это обёртка над базой данных SQLite с немного причудливым способом доступа на основе URI. Теоретически, никто не мешает разработчику создать ContentProvider на основе чего-то ещё, кроме базы данных. Тем не менее, существующий метод query() контент-провайдера возвращает объект Cursor, который крайне похож на JDBC ResultSet интерфейсом и тем, как он работает. Поэтому вряд ли кто-то усомнится, что настоящее назначение контент-провайдеров — инкапсулировать базу данных.
Я не знаю, как комманда Android пришла к такому дизайну, но, по-моему, здесь соединены две хороших, но не слишком совместимых идеи.
И вот почему я так считаю. Основная идея контент-провайдеров, похоже, базируется на архитектуре AJAX приложений. AJAX приложения обычно используют архитектуру MVVM, где модель представлена как URI на стороне сервера (тем не менее, это изменилось с поялвинем HTML5, который позволяет хранить данные локально). В самом деле, тот факт, что контент-провайдеры запрашиваются с помощью URI и создают расширение с помощью типов MIME указывает на то, что в основе лежит AJAX. Напомню, ребята из Google создали большое количество AJAX приложений, таких как Gmail, Google Docs и т.п., поэтому вполне естественно, что идеи заимствовались из архитектуры AJAX.
Возможно, кто-то ещё пришёл с ещё одной отличной идеей: как было бы здорово иметь полноценную реляционную базу на мобильном устройстве! (замечу, это было примерно в 2005 году, когда мобильные телефоны были намного слабее, чем сейчас). И, как результат, они соединили две хороших идеи в один класс ContentProvider. Как это обычно и случается в разработке ПО, соединение двух хороших идей не всегда даёт в результате хорошую идею; в случае Android мы имеем несколько обескураживающий дизайн контент-провайдеров.
Класс Service и его подклассы я затрудняюсь как-то классифицировать. Я думаю, ребята из Google испытывают те же трудности (прочтите, пожалуйста, их документацию). Их классификация, в основном, говорит, чем этот класс не является. Я лично думаю, что сервис — это разновидность Model, обслуживающая несколько иные варианты использования, нежели ContentProvider.
По-моему, архитектурный дизайн Android Service навеян сервисами OSGI.
Думаю, сервисы были созданы ребятами из Google как решение логической проблемы, возникшей из-за модели потоков Android.
Подумайте над этим: Activity активно и выполняется только когда его пользовательский интерфейс находится на переднем плане. Как только интерфейс другого Anctivity закрывает собой текущее, последнее останавливается, даже если оно что-то делало. А что, если вам нужно выполнять некую операцию, даже если процесс, которые её выполняет, не на переднем плане? С помощью Activity вы не сможете этого сделать. Вы не сможете это сделать и с помощью ContentProvider, поскольку у них нет собственного жизненного цикла, и они могут выполняться только пока Activity, использующее его, активно.
И тут на помощь приходят сервисы. Они могут выполняться даже когда процесс, в котором они работают, не на переднем плане. Так, если вы разрабатываете активити, выполняющее растянутую во времени операцию, которая должна завершиться даже работая в фоне, вы должны создать Service, реализующий эту операцию, и запустить его из Activity.
Service так же имеет жизненный цикл. Это означает, что он может быть инстанцирован и запущен Android-приложением по некому условию (мы обсудим это позже).
Как я уже упоминал, Service, как model, приследует более общие цели, нежели ContentProvier. Он может использовать базу данных, но его API не связано с БД, как в случае ContentProvider. В большинстве случаев сервисы используются для связи с внешними серверами.
Класс BroadcastReceiver и его подклассы представляют собой «подписчика» в механизме взаимодейтсвия издатель/подписчик, реализованном в архитектуре Android.
Мы уже говорили о механизмах взаимодействия в предыдущей статье.
Конечно, разработчик под Android не ограничен одним только расширением классов из Android SDK. Он может писать собственные классы так, как захочет. Но все они будут только хелперами («helper classes») для классов из Andoird SDK.
Манифест Android
Манифест Android — ещё одна важная часть Android-приложения. Идея была навеяна манифестами плагинов для Eclipse.
Манифест Android представляет собой XML файл и выполняет несколько функций. Вот как их описывает Google:
- Определяет имя Java-пакета приложения. Имя пакета представляет собой уникальный идентификатор для приложения.
- Описывает компоненты приложения — активити, сервисы, броадкаст-ресиверы и контент-провайдеры. Определяет имена классов, реализующие каждый из компонентов и оглашает их возможности (например, какие Intent-сообщения они могут обрабатывать). Эти объявления позволяют системе Android знать, какие компоненты и при каких условиях могут быть запущены.
- Предопределяет процессы, которые будут содержать компоненты приложения.
- Объявляет разрешения, которые приложение должно иметь для доступа к защищённым частям API и взаимодействия с другими приложениями.
- Также объявляет разрешения, которые требуются для доступа к компонентам приложения.
- Перечисляет классы Instrumentation, которые предоставляют профайлинг и другую информацию во время работы приложения. Эти объявления присутствуют в манифесте только пока приложение разрабатывается и тестируется; они удаляются перед публикацией приложения.
- Объявляет минимальный уровень Android API, который требует приложение.
- Перечисляет библиотеки, с которыми приложение должно быть связано.
Обратите внимание на второй пункт. Имеется ввиду, что если некий класс расширяет Activity, ContentProvider, BroadcastReceiver или Service в вашем приложении, этот класс не может быть использован до тех пор, пока он не описан в манифесте.
Ресурсы
Каждое современно GUI приложение в той или иной форме использует ресурсы. Android-приложения — не исключение. Они используют следующие типы ресурсов:
- Изображения
- Слои GUI (XML файлы)
- Объявления меню (XML файлы)
- Текстовые строки
Способ, которым ресурсы связываются с Android-приложением — это что-то необычное. Как правило, в Java ресурсы идентифицируются строками. Такие строки могут содержать, например, путь и имя файла, содержащего изображение, или ID данной строки и т.п. Проблема в том, что ошибки в таких ссылках не могут быть обнаружены в процессе трансляции кода.
Давайте рассмотрим следующий пример. Файл с именем mybutton.png содержит картинку для кнопки. Разработчик совершает ошибку и набирает mybuton.png, ссылаясь на ресурс из кода. Как итог, код пытается использовать несуществующий ресурс, но компиляция пройдёт успешно. Ошибка может быть обнаружена только в ходе тестирования (а может и не быть обнаружена вовсе).
Ребята из Google нашли элегантное решение этой проблемы. При сборке Android-приложения генерируется специальный Java-класс с именем R (всего лишь одна буква). Этот класс содержит несколько static final наборов данных. Каждый такой набор данных — ссылка на отдельный ресурс. Эти ссылки используются в коде приложения для связи с ресурсами. Теперь каждая ошибка в ссылке на ресурсы проявляет себя в процессе компиляции.
Файлы
Android-приложение использует несколько разных типов файлов:
- Файлы «общего назначения»
- Файлы БД
- Файлы Opaque Binary Blob (OBB) (они представляют собой зашифрованную файловую систему, которая может быть монтирована для приложения)
- Закешарованные файлы
Хотя, в конечно итоге, все они только файлы Linux, имеет смылсл рассматривать их как отдельные типы файлов только в разрезе обработки их различным API и отдельного хранения. Также они отделены от файлов, хранящихся во внутреннем или внешнем хранилище (последнее может отсутствовать или исчезнуть/появиться в любой момент).
API для работы с файлами реализован классом Context, от которого порождены классы Activity и Service. Этот класс уже обсуждался нами здесь.
На сегодня это всё. В следующей статье мы поговорим о том, как различные части Android-приложения взаимодействуют между собой.
Предыдущие статьи:
- Архитектура Android-приложений. Часть I — истоки
- Архитектура Android-приложений. Часть II — архитектурные стили и шаблоны
Автор: ilichme
