Отношение к ИИ, как к помощнику, у многих людей напоминает отношение суровых сибирских лесорубов к японской лесопилке из старого анекдота. Лесорубы совали в неё всё более толстые брёвна — и машина со всем справлялась. Тогда в неё засунули железный лом. Этого лесопилка уже не пережила. А лесорубы сделали вывод: ничего-то эта заморская техника не может.
С ИИ часто происходит то же самое. Либо «сделай всё и сразу», либо «ну нет, слабоват ты пока для серьёзных задач». А что если ИИ способен решить вашу задачу пусть не полностью, но процентов так на 80–90? И вы сами в этой сфере тоже несовершенны? Но области ваших ошибок с ИИ не совпадают! Что если, грамотно объединив с ним усилия, можно получить результат, близкий к 100% успеха?
Примерно так, как в фильме Moneyball (Человек, который изменил всё). Там три узкоспециализированных (а потому по отдельности посредственных) игрока, играя слаженно, смогли превзойти на поле одного игрока-суперзвезду. Который, разумеется, стоил в разы дороже их троих вместе взятых.
Именно такую технологию я и хочу передать в этой статье — эффективное использование пока ещё несовершенного ИИ-помощника. На примере создания схем бизнес-процессов. Пример выбран не случайно: на получившихся схемах очень наглядно видно наше с ИИ несовершенство по отдельности — и качественный результат, достигнутый совместно.
Задача, с которой ИИ «почти справился»
Я дал ИИ (ChatGPT) задачу на отрисовку бизнес-процесса в самом распространённом формате — BPMN 2.0. Сложность задачи была выбрана осознанно: на границе комфортного восприятия человеком.
Эксперты в области моделирования бизнес-процессов сходятся во мнении, что на одной BPMN-схеме не должно быть более 15 элементов. При большем количестве основная масса людей перестаёт понимать изображённую логику. Более насыщенные схемы требуют декомпозиции — разложения основного процесса на две и более подчинённых схем.
Нам с ChatGPT удалось уложиться в 13 элементов, то есть близко к пределу рекомендуемой сложности. Я полагаю, что при использовании описанной ниже методики, ИИ справится с любой аналогичной по сложности задачей. Более сложные процессы и не нужны в таком виде — их всё равно следует декомпозировать, то есть разлагать на более простые схемы.
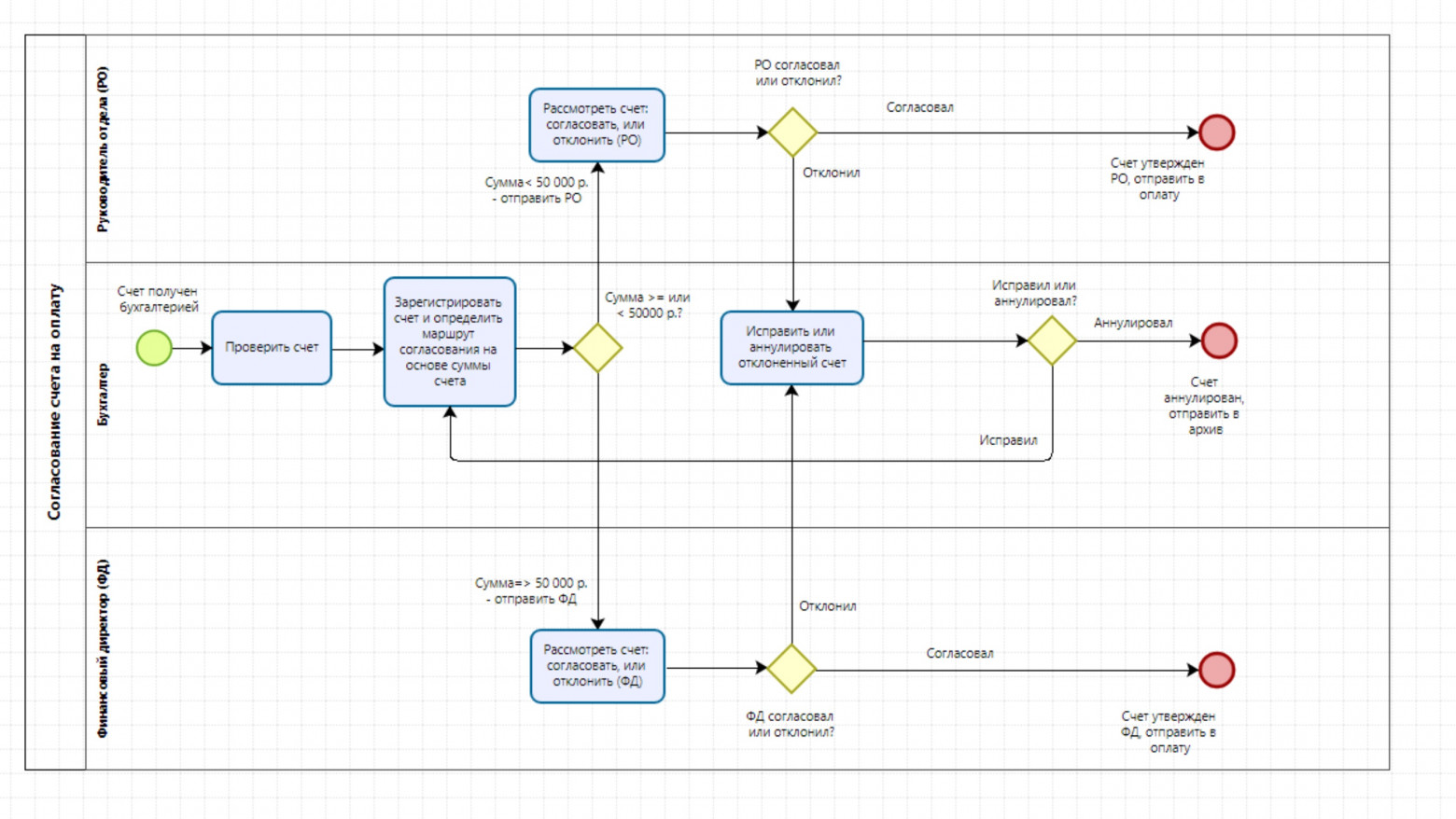
Задача: Бухгалтерия получает счет на оплату от контрагента. Необходимо смоделировать процесс его согласования с момента, когда документ попадает в работу к бухгалтеру, до момента принятия финального решения.
Контекст и Участники:
-
Бухгалтер (Инициатор). Принимает счет, проверяет его, регистрирует в системе и отправляет на согласование. Если счет отклонили, решает: исправить его или аннулировать.
-
Руководитель отдела (РО). Согласует или отклоняет небольшие счета. Его решение согласовать счет финальное.
-
Финансовый директор (ФД). Согласует или отклоняет крупные счета. Его решение согласовать счет финальное.
Ключевые правила (условия ветвления). Порог суммы:
-
если сумма счета < 50 000 ₽: согласует только Руководитель отдела (РО).
-
если сумма счета >= 50 000 ₽: согласует только Финансовый директор (ФД).
Обработка отказа: Если РО или ФД отклоняет счет, он всегда возвращается Бухгалтеру. Бухгалтер принимает решение: запустить заново (после исправления) или аннулировать (и отправить в архив). Решение бухгалтера аннулировать – финальное.
Финальные статусы (точки финиша). Процесс должен закончиться одним из двух состояний:
-
Счет утвержден, отправить в оплату (Успех).
-
Счет аннулирован, отправить в архив (Неудача).
Решение задачи
Для начала — о том, чего пока не стоит делать (подчеркну: пока, потому что ИИ развивается семимильными шагами).
Не стоит просить ИИ сразу нарисовать схему бизнес-процесса, даже если процесс описан очень подробно. ИИ действительно её нарисует — зачастую аккуратно и визуально приятно. Но результат почти наверняка окажется далёк от того, что вам реально нужно.
Хуже того, такой опыт легко может убить веру в саму идею использования ИИ для подобных задач: «Ну вот, снова красиво, но бесполезно».
Я намеренно не показываю здесь схему, которую выдал ИИ по моему запросу просто нарисовать ее по условиям задачи. Она получилась слабой. Впрочем, Сэм Альтман и его коллеги явно работают в режиме 24/7, так что со временем ситуация наверняка улучшится. Но на момент написания статьи полагаться на это ещё рано.
Не стоит также просить ИИ генерировать код, который напрямую можно загрузить в инструменты моделирования бизнес-процессов. Несмотря на уверенные обещания ИИ, на практике такой код пока почти всегда оказывается непригодным к использованию.
Вместо того, чтобы просить готовый рисунок или код, предлагаю сделать для ИИ другой запрос (плюс описание бизнес-процесса):
Напиши мне инструкцию по созданию схемы этого бизнес-процесса в BPMN (программа Bizagi Modeler). Укажи участников (дорожки), события, действия, шлюзы и потоки. Сгруппируй все события, действия и шлюзы по дорожкам (что к каждой относится).
Я специально указал конкретную программу — Bizagi Modeler, — чтобы ИИ формировал ответ с учётом её интерфейса и логики работы. Аналогично можно указать любую другую популярную среду моделирования бизнес-процессов: большинство из них ИИ знает достаточно хорошо.
Но самый важный элемент этого промпта — последнее предложение: «Сгруппируй все события, действия и шлюзы по дорожкам».
Именно такая форма описания оказывается значительно проще для восприятия человеком и чрезвычайно удобной для последующей отрисовки схемы.
Если этого не сделать, ИИ начинает описывать процесс шаг за шагом, линейно. А нам нужна не последовательность действий, а картина целиком.
Линейное описание - это примерно, как собирать офисное кресло, следуя списку деталей по порядку, не разложив их предварительно перед собой. Не убедившись, что все элементы на месте, и не представив мысленно, как они будут соединяться в готовую конструкцию.
Между тем подход — сначала выложить все элементы, а уже потом собирать — рекомендуют эксперты по работе с интеллект-картами и другими визуальными способами представления информации. С BPMN-схемами этот принцип работает ровно так же.
Сначала — все элементы процесса перед глазами. И только потом — логика, связи и финальная форма.
Наши с ИИ ошибки
Ошибки в процессе построения схемы были у нас обоих — и у меня, и у ChatGPT. Но самое интересное в том, что эти ошибки не пересекались.
Ошибка ИИ была, по сути, одна, но большая: он корректно описал финальные события процесса, но не распределил их по исполнителям (в BPMN — по дорожкам). Когда я ИИ указал на его ошибку, он без споров со мной согласился.
Привожу ниже, как ИИ предложил изобразить дорожку Финансового директора (здесь все верно). А вот дальше он описывает Финальные события, но делает это вне логики исполнителей. То есть, не распределяя события по дорожкам схемы. Что, понятно, совершенно неправильно.
Мои ошибки были другого рода. Крупных логических промахов не оказалось, зато обнаружилась целая россыпь мелких огрехов. В основном они касались подписей на схеме: формально они были верными, но недостаточно точно раскрывали смысл происходящего в процессе. По итогу, подписи, следуя советам ИИ, пришлось менять/улучшать практически все (финальная схема - в конце статьи).
Именно здесь сильные стороны ИИ проявились в полной мере. ChatGPT методично находил неточности в формулировках, указывал на двусмысленности и предлагал более аккуратные варианты. Шаг за шагом схема становилась чище и понятнее — без изменения логики, но с заметным ростом качества.
Характерно, как сам ИИ сформулировал свою роль в этом процессе:
ИИ не “рисует схему”, он помогает вытащить на поверхность все элементы и логику, а человек уже собирает из этого правильную модель. ИИ подталкивает к формальной аккуратности, человек удерживает смысл — результат получается лучше, чем у каждого по отдельности.
В итоге метод работы с ИИ в таких задачах выглядит так: ИИ сначала помогает перечислить все элементы и варианты логики, а человек уже собирает из них целостную модель. А дальше - отправляем схему ИИ на проверку и он ее редактирует, предлагая улучшения.
ИИ как арбитр в спорных ситуациях
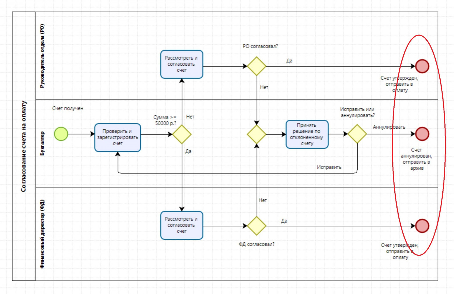
Помимо подписей, в схеме был ещё один момент, в котором я сомневался. Речь о двух узлах (на рисунке они выделены синими эллипсами) и о том, как корректнее сводить несколько потоков действий (стрелок).
Моя интуиция подсказывала: не стоит плодить лишние сущности. Если несколько потоков логически ведут к одной операции — почему бы не направить их сразу в неё, не вставляя дополнительный «пустой» шлюз, единственная задача которого — принять стрелки?
Однако у Владимира Репина, одного из самых авторитетных авторов по BPMN в русскоязычном пространстве, позиция прямо противоположная. В книге «Моделирование бизнес-процессов в нотации BPMN. Пособие для начинающих» он пишет:
Хотя нотация BPMN допускает ситуацию, когда в одну операцию процесса одновременно входит несколько стрелок типа sequence, рисование таких схем может запутать неопытного пользователя. Поэтому рекомендуется использовать правило: у операции может быть только одна стрелка запуска и одна стрелка продолжения.
Мнения разошлись. И я решил пригласить ИИ в роли третейского судьи.
Я отправил ChatGPT схему с двумя вариантами реализации узлов (выделены синими эллипсами) — не сообщая ИИ ни о своих сомнениях, ни о позиции Репина. Ответ ИИ оказался однозначным и аргументированным:
В BPMN разрешено несколько входящих потоков в операцию. Это упростит схему и уберёт “пустую логику”.
Ниже привожу его полный ответ по этому вопросу.
Важно здесь не то, что ИИ «встал на мою сторону». Важно, как он это сделал: последовательно, со ссылкой на правила BPMN и с фокусом на читаемость схемы. Это превратило субъективный спор во взвешенное обсуждение аргументов.
В результате, изображение бизнес-процесса удалось сократить с 15 до 13 элементов, отступив от заветной черты, где даже самая правильная схема перестает быть понятной большинству людей.
Эпизод с выбором варианта реализации узлов схемы — наглядный пример еще одной небольшой, но очень важной технологии работы с ИИ. В ситуации профессионального спора ИИ можно использовать как нейтрального арбитра. А при желании — и не одного ИИ! Никто не мешает спросить сразу ChatGPT, Gemini и DeepSeek, сравнить их аргументы и увидеть, где сходятся, а где расходятся их позиции.
Эпилог
В фильме Moneyball было три узкоспециализированных игрока, которые вместе смогли заменить на поле одну суперзвезду. В нашем примере таким третьим игроком можете стать вы.

Попробуйте улучшить схему из статьи: упростить, сделать её строже с точки зрения BPMN, или более понятной. Мне было бы очень интересно посмотреть на ваш вариант — и затем обсудить его вместе с ChatGPT.
По моему мнению, именно так и выглядит сейчас самый практичный сценарий работы с ИИ: не когда он делает всё сам, и не когда его используют как справочник. А когда люди и искусственный разум дополняют друг друга и вместе приходят к более сильному результату, чем они могли бы достичь порознь.
Автор: parusimore
