
Привет! Сегодня соберём трансформаторный источник питания с мостовым выпрямителем и рассмотрим два типа линейных стабилизаторов напряжения. На транзисторном повторителе напряжения и на специализированной микросхеме.
А самое главное, что будем не только паять, но и разбираться, как эти электронные цепи работают. Это нужно не только для того, чтобы найти и устранить неисправность в случае, если она есть, но и определить, какая схема годится для нашей цели, и что в схеме можно изменить, чтобы она работала так, как нам надо.
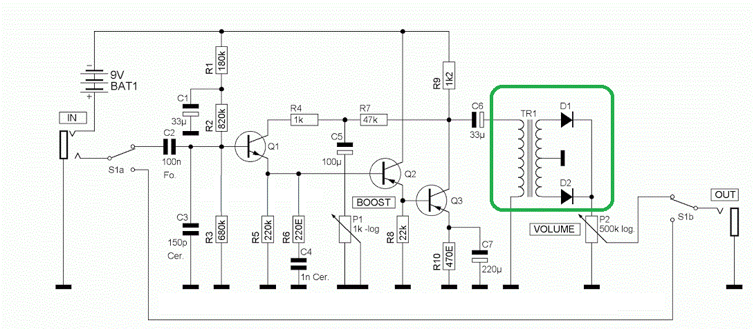
Буду собирать вот этот радиоконструктор с Алиэкспресс. Это набор для сборки блока питания лампового устройства. Например, усилителя, для электрогитары или винилового проигрывателя. Здесь есть готовая печатная плата и упаковка с деталями. И есть трансформатор.
▍ Что такое трансформатор?

Трансформатор это несколько катушек индуктивности, намотанных обмоточным проводом, на общем сердечнике, то есть магнитопроводе. Сердечник этого трансформатора набран из стальных пластин, потому что трансформатор рассчитан на низкую частоту, 50 герц осветительной электросети.
Для звуковых частот, например, в микрофонах, используются специальные сплавы типа пермаллой, а для высоких частот в импульсных блоках питания ферритовая керамика. Существуют и трансформаторы без магнитопровода, такие, как знаменитый трансформатор Теслы.

Трансформатор работает так. Когда через обмотку протекает ток, создаётся магнитное поле. Когда сила тока изменяется, магнитное поле также изменяется. Переменное магнитное поле создаёт в другой обмотке электрический ток. Напишите в комментариях, что я не учла в этом рассказе.
В обмотке, имеющей много витков, напряжение высокое, а ток маленький. В обмотке, где мало витков, напряжение низкое, а ток может быть больше. Таким образом, с помощью трансформатора мы можем получить те напряжения и токи, которые нам нужны, из тех, что у нас есть.

Сейчас я подключила осциллограф к одной обмотке трансформатора на 115 вольт, а к другой 220-вольтовой кратковременно подключу полуторавольтовый щелочной элемент ААА. Мы видим, что в момент включения и выключения батарейки в обмотке, подключённой к осциллографу, возникает напряжение.
Но пока по первичной обмотке протекает постоянный ток, во вторичной — напряжения не появляется. Потому что для появления тока нужно переменное магнитное поле.
Если бы было достаточно постоянного магнитного поля, можно было бы просто установить в катушку постоянный магнит, и получить источник постоянного тока. Но физика так не работает. Электричество — это энергия, и чтобы её получить, необходимо какое-либо движение или превращение. Например, механическое движение в генераторе или химическая реакция в батарейке.
Осциллограф имеет генератор тестового сигнала, сейчас он настроен на один килогерц. Подключим его к обмотке на двести двадцать вольт, видим такую картину.
А если подключить генератор к обмотке на шесть вольт, амплитуда напряжения на выходе будет выше. Не в 35 раз, потому что тестовый генератор маломощный, имеет высокое выходное сопротивление. Однако заметно выше.

Напряжение в розетке отечественной электросети 220 вольт. Для приборов на транзисторах и микросхемах нам обычно нужно 5, 9, 12 вольт. Для газоразрядных ламп и радиоламп требуются сотни вольт. Это может дать трансформатор.
Ещё одно его важное свойство — то, что обмотки могут быть изолированы друг от друга. Таким образом, схема, питающаяся через трансформатор, изолирована от электросети, благодаря чему безопасна.
Сетевой трансформатор со стальным сердечником тяжёлый, дорогой, занимает много места, однако блоки питания на его основе устроены проще всего. На их примере легче всего учиться.
На выходе трансформатора имеется переменное напряжение, а для питания большинства устройств требуется постоянное. Для превращения переменного тока в постоянный существует полупроводниковый диод. Это прибор, пропускающий ток только в одном направлении.
▍ Действующее значение переменного тока
В электросети 220 вольт мы имеем напряжение, изменяющееся от нуля до плюс 310 вольт, затем снова до нуля, затем минус 310, далее всё повторяется 50 раз в секунду.
Почему 310, а не 220? Потому что 310 – это амплитудное значение. Максимальный уровень, которого достигает напряжение. Но оно не находится на этом уровне постоянно.
А 220 – это действующее, оно же эффективное значение. Электрочайник с сопротивлением нагретой спирали 22 ома потребляет от источника питания напряжением 220 вольт ток 10 ампер, и будет, соответственно, выделять 2200 ватт тепла. Если это будут 220 вольт постоянного или переменного тока. Что постоянный, что переменный ток, без разницы.
То, что в какой-то момент напряжение выше 220 вольт, а в другие моменты ниже, вплоть до нуля, как раз учитывается в этом среднеквадратичном эффективном значении.
▍ Какие бывают выпрямители
Во вторичной обмотке трансформатора мы также имеем переменное напряжение. Например, 10 вольт действующего значения, что означает амплитуду от минус 14 до плюс 14 вольт. Но на пути тока ставим диод, пропускающий ток только от плюса к минусу. Выходит, что позитивную полуволну синусоиды он пропускает, а негативную отрезает. Так получаем пульсирующий ток. К сожалению, такая простейшая схема однополупериодного выпрямителя использует только позитивную полуволну, а негативная просто теряется.
Хуже всего то, что однополупериодный выпрямитель создаёт постоянное подмагничивание сердечника трансформатора и импульсные помехи. Поэтому использовать его с сетевым трансформатором можно только в случае очень малой мощности. Зато в обратноходовых источниках питания однополупериодный выпрямитель работает прекрасно, но там совсем другая история.
Более совершенная схема выпрямителя называется мост. Он собирается из четырёх диодов. Во время позитивной полуволны работает одна диагональ, а во время негативной другая. Так мы получаем пульсирующее напряжение, в котором отрицательная полуволна перевёрнута и превращена в позитивную.
Следует заметить, что частота такого пульсирующего тока уже не 50, а 100 герц. Так двуполупериодный выпрямитель можно использовать для повышения частоты на октаву, что было использовано в гитарном октавере Джими Хендрикса.

Октавер Хендрикса собран по схеме полумоста. Диодов здесь всего два, зато каждый имеет собственную полуобмотку трансформатора. В источниках питания такой двуполупериодный выпрямитель применяется тоже.
Преимущество моста — в том, что не нужно делать вторую полуобмотку, из дорогой и тяжёлой меди. Недостаток моста в том, что на пути тока во время каждой полуволны не один, а два диода, на каждом из которых есть падение напряжения, а, соответственно, потеря энергии на нагревание. Поэтому выпрямители большого тока нередко делают полумостовыми, а небольшого тока мостовыми.
И, наконец, электролитический конденсатор служит в блоке питания фильтром, сглаживающим пульсации. Он заряжается до некоторых напряжений, и в те моменты, когда напряжение на выходе выпрямителя ниже, чем нужно, нагрузка питается энергией, запасённой в конденсаторе. А когда выше, конденсатор заряжается от выпрямителя.
Разумеется, процессы в выпрямителе с фильтром на самом деле сложнее и интереснее, но на сегодняшний день нам будет достаточно такого простейшего объяснения. В комментариях можно добавить то, что я не рассказала.
Эта плата содержит три выпрямителя с фильтрами и стабилизаторами напряжения. Рассмотрим схему стабилизатора анодного питания. Таких стабилизаторов на плате два одинаковых.
▍ Стабилизатор на истоковом повторителе

Здесь обмотка трансформатора подключена к входу моста D1. На выходе моста электролитический конденсатор фильтра C1. И дальше есть транзистор, в данном случае мосфет, то есть полевой транзистор с изолированным затвором, включённый по схеме с общим стоком.
Эта схема называется истоковым повторителем. Она работает таким образом, что напряжение на истоке будет равна напряжению на затворе минус потенциал, необходимый для открытия транзистора.
На затворе мы имеем напряжение из двух последовательно соединённых стабилитронов D8 и D11.
Стабилитрон или диод Зенера – это особый диод, работающий в режиме зенеровского пробоя. При этом он пропускает ток в обратном направлении, а падение напряжения на стабилитроне составляет определённую стабильную величину. Отсюда и название.
Чтобы ограничить этот ток, не перегреть и не сжечь стабилитрон, в схеме есть резистор R1. Чтобы отфильтровать шум стабилитронов, используется конденсатор С13. А резистор R3 служит ограничению тока перезарядки затвора полевого транзистора. В следующих статьях рассмотрим этот вопрос более подробно.
Электролитический конденсатор С7 — это выходной фильтр, дополнительно сглаживающий пульсации и препятствующий изменению тока нагрузки создавать помехи в цепи питания.
Почему стабилитрона два? Потому что этот стабилизатор рассчитан на 250 вольт. Один стабилитрон у нас на 130 вольт, другой на 120. В общей сложности выходит двести пятьдесят. Минус потенциал открытия транзистора.
Второй стабилизатор анодного питания на плате устроен точно так же. Туда можно установить другие стабилитроны, тем самым настроить на другое напряжение.
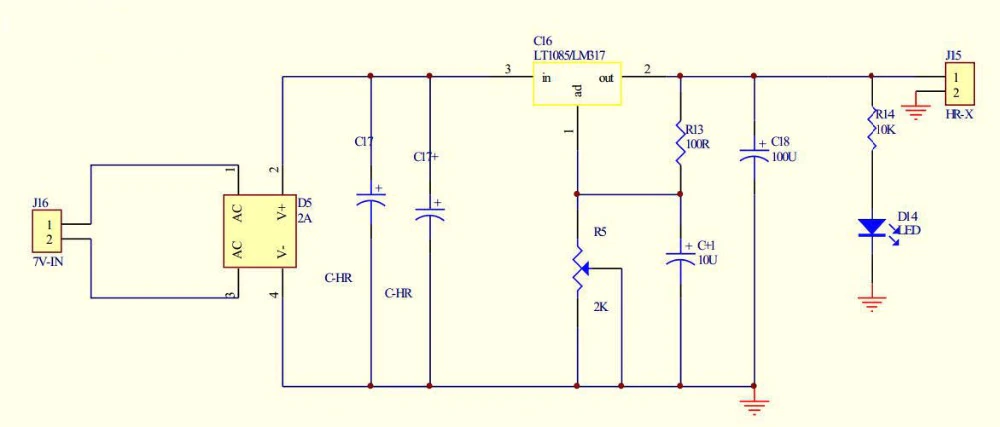
▍ Стабилизатор на микросхеме
Третий стабилизатор предназначен для питания нитей накала ламп. Обычно это означает напряжение 6.3, или вдвое больше, 12.6 вольта. Поэтому здесь можно использовать простую микросхему LM317. Что и сделали разработчики этой платы.

Микросхема LM317 регулирует ток, проходящий через неё, так, чтобы напряжение между выходом и ножкой обратной связи было 1.25 вольта. Если оно ниже, микросхема открывает выходной транзистор сильнее и, соответственно, наоборот.
Это опорное напряжение формируется делителем, нижним плечом которого является резистор R13, а верхним подстроечный резистор R5. Конденсатор C1 служит для подавления помех и предотвращения самовозбуждения цепи обратной связи. И наконец, D14 и R14 это светодиод и резистор, задающий его ток.
▍ Сборка блока питания
Теперь можно спаять эту простую плату, и заодно убедиться в том, насколько это легко и быстро. Если у нас хороший инструмент, паяльник, припой.
Сначала обычно устанавливают детали с наименьшей высотой. Так удобнее укладывать плату при пайке. Я пользуюсь теплостойким силиконовым ковриком для пайки. Он ещё и электропроводящий, уберегающий чувствительные компоненты от статики. Не путайте с ковриками для резки, они также зелёные, но не теплостойкие.
Что куда паять, на этой плате нарисовано и подписано. Плата покрыта зелёной паяльной маской. Это термостойкий изоляционный лак, который при пайке — не позволяет припою попадать туда, куда не нужно. Также он защищает компоненты от контакта с токопроводящими дорожками.
Прежде всего установлю два стабилитрона, по два больших резистора 47 кОм и 220 Ом, и маленькие резисторы 10 и 100 кОм. В каком порядке устанавливать стабилитроны, не важно, потому что они соединены последовательно. Но важно соблюдать полярность. На плате нарисовано, где должна быть катодная полоска. Она нарисована на диоде у той ножки, куда направлена стрелка на схематическом изображении диода.
Припой представляет собой трубочку из эвтектического оловянно-свинцового сплава ПОС63 с канифолью, поэтому дополнительные флюсы при пайке им не нужны.
Теперь установим маленькие электролитические конденсаторы. Минус электролитического конденсатора отмечен полоской на самом конденсаторе и на плате. Полярность необходимо соблюдать обязательно, иначе конденсатор взорвётся.

Далее можно впаять все клеммники, потому что они ниже очередных конденсаторов.
Настала очередь подстроечного резистора. На плате нарисовано, с какой стороны должен быть его вал.

Далее более высокие конденсаторы. На плате написано 22 микрофарада, в наборе они по 10. Считаю, что будут работать адекватно. Анодный ток у ламповых предусилителей невелик.
Установим выпрямительные мосты. Все три моста одинаковые, KBP307. Длинная ножка и скос корпуса обозначают плюс.
Теперь светодиод. Стрелка смотрит в сторону катода, то есть минуса. Это короткая ножка, а также катод обозначен срезом фланца корпуса.

Полевые транзисторы нужно прикрутить к радиатору и установить на плату. Их следует беречь от статики. Лучше всего было бы намазать теплопроводной пастой, но у меня её нет.
На очереди два больших конденсатора (не забываем о полярности). Далее два огромных конденсатора.

Напоследок установим микросхему стабилизатор на большом радиаторе. В наборе предоставлены теплопроводящая электроизоляционная прокладка и втулка. Воспользуемся ими при установке LM317.
▍ Испытания и настройка
К сожалению, у меня нет крохотной отвёртки, чтобы подстраивать напряжение накала ламп. Зато есть ватная палочка, которую можно надеть на вал подстроечного резистора в качестве диэлектрической ручки для безопасной регулировки напряжения.
Плата блока питания собрана, теперь можно подключить провода от двух высоковольтных обмоток трансформатора, жёлтые и серые.
Далее у нас есть две шестивольтовые обмотки, белая и коричневая. Чтобы получить двадцать вольт для питания ламп 12АX7 или ЕСС83, их нужно последовательно соединить. Но для этого их необходимо фазировать.
Если подключить их в противофазе, на выходе будет около нуля вольт переменного тока. Если сфазировать правильно, будет больше двенадцати вольт. Воспользуемся мультиметром в режиме вольтметра переменного тока, АС.
Но прежде чем продолжать, необходимо рассмотреть вопросы техники безопасности.
Во-первых, силовой трансформатор питается от сети, и включать его нужно через предохранитель. У меня сейчас нет предохранителя, поэтому я просто припаю сетевой провод к чёрному 0 В и красному 230 В, а синий провод 115 В изолирую термоусадочной трубкой. Но вы, пожалуйста, так не делайте, установите предохранитель. Для такого маленького трансформатора он должен быть приблизительно на двести миллиампер.
Во-вторых, в этом блоке питания есть смертельно опасное напряжение. И это не шутка. Более того, это напряжение длительное время остаётся на конденсаторах после отключения от сети.
Поэтому надёжно устанавливаем трансформатор и плату на изолирующее и огнеопасное основание. Бережём себя, окружающих, и особенно детей и домашних животных от прикосновения к плате. Повторяю, даже после того, как устройство выключено из сети.
В-третьих, работу с ламповыми и другими высоковольтными приборами необходимо осуществлять одной рукой. Чтобы не коснуться двумя руками части платы, между которыми опасное напряжение.
Перед испытанием собранной схемы убедимся, что возле него не лежит электропроводных и огнеопасных предметов. Итак, я соединила шестивольтовые обмотки последовательно. Посмотрим, сколько будет на выходе, 12 или 0.

На выходе 0. Необходимо поменять местами провода одной из обмоток.

На выходе 16 вольт. Можно спаять и изолировать получившуюся среднюю точку, а крайние точки подключить к клеммам платы.
Теперь можно перевести мультиметр в режим вольтметра постоянного тока и посмотреть, какие напряжения вышли на выходах. Начнём с высокого анодного напряжения.

А теперь подключу вольтметр к выходу напряжения накала ламп. Крутя вал подстрочного резистора, можно настроить 12.6 вольт. Помним, что это опасное устройство. Работаем одной рукой и не задеваем отвёрткой ничего лишнего.

Чтобы снять опасное напряжение, подключу к выходным клеммам резисторы 330 кОм. Держать их нужно инструментом с изолирующими ручками.

Посмотрим, разрядились ли конденсаторы фильтра через резисторы. Медленно, но верно — напряжение на клеммах снижается.

Итак, наш трёхканальный стабилизированный источник питания работает. Спасибо за внимание! Интересные ламповые схемы с питанием от этого блока будут в следующих статьях.
Автор: Электронные Истории
