
Привет! Вы до сих пор не знаете, как работает DC-DC-конвертер, как его собрать или переделать имеющийся под свои нужды? Тогда вас заинтересует эта статья.
Рассматривать принцип работы повышающего (step-up, boost) преобразователя, а самое главное, обратную связь по току и напряжению, будем на примере самодельного светодиодного фонарика.

Импульсные преобразователи мощности (или напряжения, как исторически сложилось их название), давно стали неотъемлемой частью электронной техники. Дело в том, что химические источники тока (аккумуляторы, батарейки) дают низкое напряжение, а многим приборам, прежде всего, на вакуумных и газоразрядных лампах, требовалось высокое.
За основу для сегодняшней самоделки возьму китайский набор для сборки повышающего преобразователя c 5 до 12 вольт. Модуль носит название ICSK034A и разработан компанией icstation.com. Покупала на площадке Алиэкспресс по этой ссылке.

Это не просто «вор джоулей» (joule thief), а стабилизированный преобразователь, поддерживающий на выходе заданное напряжение. Но сегодня я хочу сделать не источник питания 12 В, а светодиодный фонарик с плавной регулировкой яркости. То есть управляемый повышающий стабилизатор тока для светодиода.
Итак, сегодня мы будем изучать обратную связь импульсных преобразователей мощности. Благодаря чему сможем построить конвертер с теми свойствами, которые нам нужны. Или переделать имеющийся преобразователь в такой, как нам нужно. То есть добавить или изменить обратную связь по току или напряжению. Или сделать существующую обратную связь управляемой, т. е. добавить возможность перенастройки.
Главная часть повышающего преобразователя — это катушка. По-английски катушки и конденсаторы называют реакторами, потому что в них происходит реакция, то есть противодействие.

Конденсатор противодействует изменению напряжения. Чтобы изменить напряжение между обложками конденсатора, следует сообщить ему электрический заряд. Заряд, помноженный на напряжение, является энергией. То есть конденсатор накапливает и отдаёт электрическую энергию.
Катушка индуктивности также противодействует изменению, но не напряжения, а тока.
▍ Принцип работы преобразователя
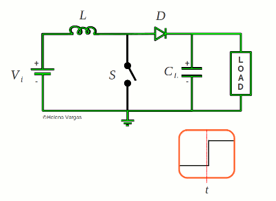
Повышающий преобразователь напряжения работает таким образом. Потребитель подключён к источнику питания через катушку и диод. Если ничего не происходит, то напряжение на потребителе равняется входному минус падение на диоде и активном сопротивлении катушки.

Но после катушки имеется выключатель, замыкающий цепь, состоящую из источника питания и катушки. В настоящем преобразователе это транзистор, который может быть полевым или биполярным. Также он бывает отдельным или встроенным в микросхему.
Когда этот выключатель замыкает цепь, ток в катушке растёт. Активное сопротивление катушки обычно невелико, поэтому включать следует ненадолго, чтобы ничего не сжечь.
Когда выключатель разрывает цепь, катушка пытается удерживать ток неизменным. Теперь для тока нет пути через выключатель, поэтому он пойдёт через диод к потребителю.

В результате размыкания выключателя ток снизился. В момент уменьшения тока в катушке возникает электродвижущая сила (ЭДС), то есть напряжение. Она имеет такую полярность, чтобы вызвать ток в том же направлении, куда он шёл, когда выключатель был включён.
То есть это дополнительное напряжение прибавляется к ЭДС источника. Поэтому потребитель получает большее напряжение, чем даёт первоначальный источник. Что и даёт основания называть преобразователь повышающим.

Параллельный потребителю конденсатор сглаживает скачки напряжения. Когда катушка вырабатывает электродвижущую силу, он заряжается до повышенного напряжения. Когда катушка заряжается током через выключатель, конденсатор отдаёт накопленный заряд потребителю.
Эти два реактора или интегратора, катушка и конденсатор, являются неотъемлемыми участниками процесса повышающего преобразования и обязательными составляющими преобразователя.
Также обязательным является диод, мешающий конденсатору разряжаться через выключатель. Диод пропускает ток только в одну сторону. Если потребителем является аккумулятор, диод предотвращает его разрядку через выключатель.
▍ Свойства катушки индуктивности
Напряжение на выходе преобразователя зависит от разряжающего конденсатор потребляемого тока и заряжающей его энергии, отдаваемой катушкой в каждом рабочем цикле. Энергия магнитного поля катушки с током равна индуктивности катушки, помноженной на квадрат силы тока в ней.
Со своей стороны, сила тока через катушку зависит от напряжения первоначального источника и времени, в течение которого она заряжалась. Потому что при накоплении магнитной энергии ток в катушке растёт постепенно.

Мы можем наблюдать, как медленно растёт ток (в динамике — на видео ниже). Осциллограф показывает напряжение на последовательном резисторе, которое по закону Ома зависит от тока.
Резистор, преобразующий ток в напряжение с целью измерения тока или обратной связи по току, называется шунтом.
Видим красивый экспоненциальный фрагмент кривой намагничивания, потому что катушка заряжается током как конденсатор напряжением. Когда разрываем цепь, наблюдаем вспышку неоновой лампочки.

Для пробоя межэлектродного промежутка и установления тлеющего разряда ей нужно по крайней мере 50 вольт. Скорее даже 80. Напряжение батареи 3 вольта. Видим, как катушка повышает напряжение в десятки раз.
▍ Изучаем схему

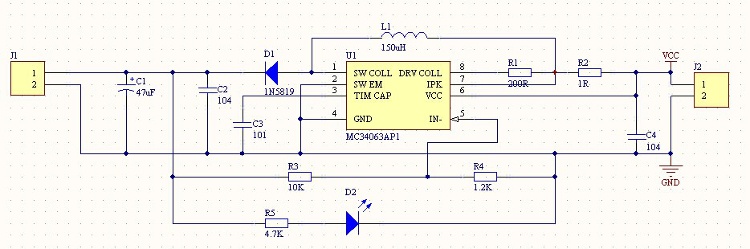
Теперь рассмотрим схему преобразователя. Он построен на микросхеме MC34063. Конденсатор С3 определяет частоту колебаний. Ёмкость 100 пикофарад соответствует самой высокой частоте этой микросхемы, 100 килогерц. То есть сто миллионов включений и отключений в секунду. Наши электронные друзья умеют работать так быстро.

Резистор R2 определяет пиковый ток выходного транзистора, то есть нашего выключателя. Это шунт. Когда напряжение на нём достигает 300 милливольт, микросхема закрывает транзистор, чем прекращает дальнейший рост тока. 300 милливольт на сопротивлении 1 Ом будет при токе 300 миллиампер.
Сопротивление R1 ограничивает ток базы выходного транзистора. Это не шунт, потому что этот резистор не превращает ток в напряжение, которое чем-либо управляет, а просто ограничивает ток по закону Ома.

Маленький светодиод D2 выполняет две обязанности. Это индикатор работы прибора, а самое главное, нагрузка холостого хода.
Нагрузка холостого хода обязательна для любого преобразователя или стабилизатора, потому что они не могут работать, когда энергия не потребляется. Нечего преобразовывать, нечего стабилизировать.
Теперь самое интересное. Любой стабилизатор имеет вход обратной связи. Стабилизатор управляет движением чего-либо, например, электрического тока, так, чтобы напряжение обратной связи всегда равнялось определённой величине.
Линейный стабилизатор напряжения открывает выходной транзистор настолько, чтобы напряжение между выходом и ножкой обратной связи равнялось 5 вольтам, если это 7805, или 1.25 В в случае LM317.
Всё лишнее напряжение падает на транзисторе линейного стабилизатора. Этот транзистор подключён последовательно с потребителем. Поэтому ток через них один и тот же.

Пусть он равен, например, одному амперу. Напряжение питания 9 В, напряжение потребителя 5 В. То есть на транзисторе падает четыре вольта.
Мощность равна току, помноженному на напряжение. Поэтому общее потребление от источника питания составит 9 Вт. Но потребитель получит всего 5 Вт. Четыре ватта теряются на транзисторе стабилизатора. Они его нагревают.
Это пустая трата энергии, что особенно плохо в условиях автономного питания от аккумуляторов, генераторов или батарей. Ещё линейный стабилизатор нуждается в радиаторе для охлаждения. Он имеет объём, вес и цену. Потому нищие сталкеры и туристы не любят линейных стабилизаторов, и среди энтузиастов они одними из первых в стали глубоко исследовать DC-DC-конвертеры. А некоторые перешли на тёмную сторону бестопливных генераторов, сверхъединичного КПД, красной ртути и рептилоидов.

В отличие от линейного, импульсный преобразователь полностью открывает и закрывает выходной транзистор. Когда транзистор полностью открыт, на нём падает небольшое напряжение, поэтому и тепла выделяется гораздо меньше. Ещё импульсный преобразователь умеет повышать напряжение, тогда как линейный только снижает.
Итак, вход обратной связи этой импульсной микросхемы – её пятая ножка. MC34063 управляет коэффициентом заполнения так, чтобы удерживать на ножке ОС напряжение 1.25 вольта.
Коэффициент заполнения — это соотношение промежутка времени, когда транзистор открыт, к общему периоду колебания.

На схеме к ножке обратной связи подключён делитель напряжения R3R4. Резистор R4 имеет сопротивление 1.2 килоома. Напряжение на нём почти равно 1.2 вольтам, поэтому ток будет равен одному миллиамперу.
Поэтому на резисторе R3 сопротивлением 10 кОм будет напряжение 10 В. 10 + 1.2 = 11.2, то есть почти 12 В на выходе преобразователя. Это обратная связь по напряжению.
Чтобы получить обратную связь по току, следует предусмотреть шунт, напряжение на котором при желаемом токе будет равно 1.25 В. Страница набора на сайте разработчика говорит, что преобразователь при пяти вольтах на входе и 12 на выходе выдержит 60 миллиампер.
Я планирую использовать светодиодную матрицу с рабочим напряжением около 10 вольт. То есть в ней последовательно соединены три белых светодиода. Выходит, что выходное напряжение преобразователя будет то же самое, 10 В на светодиоде плюс 1.25 В на шунте.
Но питать преобразователь буду не от пятивольтового USB-пауэрбанка, а от литиевого аккумулятора. Его минимальное напряжение 3.7 В.
Нагрузка на катушку и транзистор повышающего преобразователя тем выше, чем ниже входное напряжение.
Микросхема в этом наборе достаточно мощная, но катушка слабая. Поэтому с выхода преобразователя можно потреблять ток (60/5)*3.7 = 44 миллиампера. Следовательно, сопротивление шунта должно быть 30 Ом.

Этот огромный светодиод может потреблять ток до 900 мА. Но в таком случае ему нужен радиатор. Если использовать более мощную катушку, можно сделать повышающий преобразователь с более высоким выходным током.
Соответственно можно установить с помощью резистора R2 больший пиковый ток, но не более полутора ампер, потому что для нашей микросхемы это предел.
Ещё я хочу добавить плавное управление яркостью. Для этого подсоединю шунт ко входу обратной связи не напрямую, а через резистор на 1.2 кОм. Вход ОС микросхемы имеет высокое сопротивление, поэтому этот резистор сам по себе ничего не изменит.

Добавим переменный резистор 50 кОм и последовательно с ним постоянный 5 кОм, чтобы предотвратить непосредственное соединение ножки обратной связи с выходом преобразователя.
Теперь напряжение обратной связи будет равно сумме напряжений на шунте и на дополнительном резисторе 1.2 кОм. Микросхема поддерживает напряжение ОС постоянным. Оно всегда равняется 1.25 вольта.
Поэтому напряжение на шунте, а соответственно и ток светодиода, будет меньше на величину напряжения на дополнительном резисторе. Это напряжение зависит от тока через переменный резистор.
Если этот ток равен одному миллиамперу, то шунту остаётся вообще ноль вольт. Иными словами, светодиод выключен.
Все или почти все знают, что светодиод питается током. Чем выше ток, тем ярче свет. При этом напряжение на светодиоде при разных токах остаётся почти постоянным.
Иногда светодиоды даже используют как стабисторы, то есть стабилизаторы напряжения. Поэтому считаем, что напряжение на этих трёх резисторах 50к, 5к и 1.2к равно десяти вольтам.
Если ручка переменного резистора в положении 0 Ом, сопротивление этой цепи равно 6.2 килоома. Ток выше 1 миллиампера, то есть светодиод выключен.
Если ручка в положении 50 кОм, то общее сопротивление равняется 56 кОм. Ток равен 180 микроамперам.
Это 18% от одного миллиампера. Поэтому можно уменьшить сопротивление шунта на восемнадцать процентов. Выходит 26 Ом.
Получается регулятор яркости. Если светодиод всегда присоединён к выходу преобразователя, то больше ничего не нужно. Светодиод будет ограничивать выходное напряжение преобразователя.
Если светодиода нет, или выходное напряжение ниже рабочего напряжения светодиода, то есть он закрыт и не принимает участие в работе схемы, цепь управления яркостью работает как ОС по напряжению.
Ток делителя равен одному миллиамперу. То есть число вольт на выходе равно числу килоом общего сопротивления делителя. Наименьшее напряжение выходит 6.2 вольта. Это приемлемо.
Но наивысшее напряжение получается 56 вольт, что слишком высоко. Это может повредить электролитический конденсатор и диод.
Как сделать обратную связь по напряжению так, чтобы она не мешала регулятору яркости? Нам может помочь стабилитрон. Это особый диод, подключаемый в обратном направлении.
Если напряжение на нём ниже его рабочего, он остаётся закрытым и ничего не делает. Если напряжение достигает рабочего, то стабилитрон открывается и стабилизирует напряжение.
То есть когда светодиод подключён, стабилитрон не мешает работе фонарика. Когда светодиода нет, выходное напряжение будет равно 12 + 1.25 = 13.25 В. Или меньше, в зависимости от положения регулятора яркости.
▍ Сборка и испытания
Теперь можно собрать преобразователь с теми изменениями схемы, которые мы сейчас разработали.
Фонарик неплохо светит и освещает. Если напечатать на 3D-принтере или изготовить иным способом хороший корпус, то получится полезный экономный фонарик. Ещё не помешает добавить контроллер зарядки, желательно современный, чтобы быстро заряжать аккумулятор.
Потребление тока на холостом ходу меньше десяти миллиампер. Это много, но энергия тратится не на пустой нагрев, а на работу красного светодиода, благодаря которому фонарик легко отыскать в темноте. Конечно же, можно и нужно добавить выключатель питания.

При максимальной яркости цепь потребляет 130 мА. То есть аккумулятора типоразмера 18650 хватит на сутки или несколько суток, в зависимости от яркости и времени использования. Следует учитывать, что ЭДС аккумулятора при разрядке снижается. При неизменной мощности преобразования растёт потребляемый ток.
900-миллиамперная матрица работать от преобразователя отказалась. Ей нужно по крайней мере 200-300 мА. Маленький ток матрица просто съедает и даже не светится.

Поэтому я сделала матрицу 2p3s (два параллельно, три последовательно) из обычных 5-миллиметровых белых светодиодов. Выходит допустимый ток 2*20 = 40 мА, рабочее напряжение 3*3.3 = 10 В. Снижать сопротивление шунта до 26 Ом не стала, оставила 30. Тем более, что как раз такой резистор у меня был в наличии.
Подобным образом можно переделать в драйверы светодиодов или блоки питания для мастерской и другие DC-DC преобразователи. Обратная связь по току — это ещё и защита от перегрузки или короткого замыкания.

Например, так выглядел драйвер фары электромопеда на базе понижающего преобразователя. В правой части фото несимметричный мультивибратор — электронный прерыватель для зуммера, который пришлось сделать потому, что штатный прерыватель в зуммере не работал.
Опишите в комментариях свой опыт работы со светодиодами и преобразователями напряжения.
Автор: Гитарная электроника
