
В данной статье речь пойдет об изготовлении оригинальных и необычных часов. Их необыкновенность заключается в том, что индикация времени осуществляется при помощи цифровых индикаторных ламп. Таких ламп когда-то было выпущено огромное количество, как у нас, так и за рубежом. Использовались они во многих устройствах начиная от часов и заканчивая измерительной техникой. Но после появления светодиодных индикаторов лампы постепенно вышли из употребления. И вот, благодаря развитию микропроцессорной техники стало возможным создание часов с относительно простой схемой на цифровых индикаторных лампах.
Думаю, не лишним будет сказать, что в основном использовались лампы двух типов люминесцентные и газоразрядные. К преимуществам люминесцентных индикаторов следует отнести низкое рабочее напряжение и наличие нескольких разрядов в одной лампе (хотя среди газоразрядных тоже встречаются такие экземпляры, но найти их значительно сложнее). Но все плюсы данного типа ламп перекрывает один огромный минус – наличие люминофора, который со временем выгорает, и свечение тускнеет или прекращается. По этой причине нельзя использовать б/у лампы.
Газоразрядные индикаторы избавлены от этого недостатка, т.к. в них светится газовый разряд. По сути, этот тип ламп представляет собой неоновую лампу с несколькими катодами. Благодаря этому рок службы у газоразрядных индикаторов гораздо выше. Кроме этого одинаково хорошо работают и новые и б/у лампы (а часто б/у работают лучше). Без недостатков все же не обошлось, рабочее напряжение газоразрядных индикаторов больше 100 В. Но решить вопрос с напряжение гораздо проще, чем с выгорающим люминофором. В интернете такие часы распространены под названием NIXIE CLOCK:
Сами индикаторы выглядят вот так:

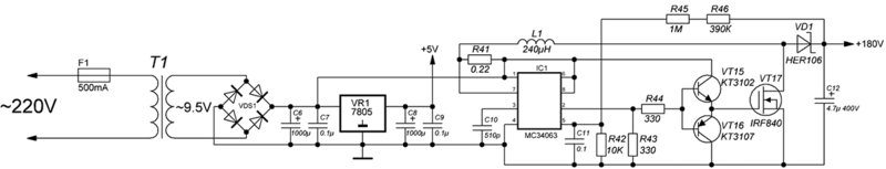
Итак, на счет конструктивных особенностей вроде все понятно, теперь приступим к проектированию схемы наших часов. Начнем с проектирования высоковольтного источника напряжения. Тут есть два пути. Первый – применить трансформатор со вторичной обмоткой на 110-120 В. Но такой трансформатор будет либо слишком громоздкий, либо его придется мотать самому, перспектива так себе. Да и напряжение регулировать проблематично. Второй путь – собрать step up преобразователь. Ну тут уж плюсов побольше будет, во-первых он займет мало места, во-вторых в нем присутствует защита от КЗ и в-третьих можно легко регулировать напряжение на выходе. В общем, есть все, что для счастья надо. Я выбрал второй путь, т.к. искать трансформатор и обмоточный провод никакого желания не было, да и миниатюрности хотелось. Преобразователь решено было собирать на MC34063, т.к. был опыт работы с ней. Получилась вот такая схема:

Сначала она была собрана на макетной плате и показала отличные результаты. Все запустилось сразу и никакой настройки не потребовалось. При питании от 12В. на выходе получилось 175В. В собранном виде блок питания часов выглядит следующим образом:
На плату сразу был установлен линейный стабилизатор LM7805 для питания электроники часов и трансформатор.
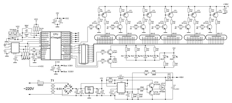
Следующим этапом разработки было проектирование схемы включения ламп. В принципе управление лампами ничем не отличается от управления семисегментными индикаторами за исключением высокого напряжения. Т.е. достаточно подать положительное напряжение на анод, и соединить с минусом питания соответствующий катод. На этом этапе требуется решить две задачи: согласование уровней МК (5В) и ламп (170В), и переключение катодов ламп (именно они являются цифрами). После некоторого времени размышлений и экспериментов была создана вот такая схема для управления анодами ламп:

А управление катодами осуществляется очень легко, для этого придумали специальную микросхему К155ИД1. Правда, они давно сняты с производства, как и лампы, но купить их не составляет проблем. Т.е. для управления катодами требуется всего лишь подключить их к соответствующим выводам микросхемы и подать на вход данные в двоичном формате. Да, чуть не забыл, питается она от 5В., ну очень удобная штуковина. Индикацию было решено сделать динамической т.к. в противном случае пришлось бы ставить К155ИД1 на каждую лампу, а их будет 6 штук. Общая схема получилась такой:

Под каждой лампой я установил яркий светодиод красного цвета свечения (так красивее (^__^) ). В собранном виде плата выглядит вот так:
Панельки под лампы найти не удалось, поэтому пришлось импровизировать. В итоге были разобраны старые разъемы, похожие на современные COM, из них были извлечены контакты и после некоторых манипуляций с кусачками и надфилем они были впаяны в плату. Для ИН-17 панельки делать не стал, сделал толь-ко для ИН-8.
Самое сложное позади, осталось разработать схему “мозга” часов. Для этого я выбрал микроконтроллер Mega8. Ну а дальше все совсем легко, просто берем и подключаем к нему все так, как нам удобно. В итоге в схеме часов появились 3 кнопки для управления, микросхема часов реального времени DS1307, цифровой термометр DS18B20, и пара транзисторов для управления подсветкой. Для удобства анодные ключи подключаем на один порт, в данном случае это порт С. В собранном виде это выглядит вот так:


На плате есть небольшая ошибка, но в приложенных файлах плат она исправлена. Проводами подпаян разъем для прошивки МК, после прошивки устройства его следует отпаять.
Ну а теперь неплохо было бы нарисовать общую схему, сказано – сделано, вот она:

А вот так все это выглядит целиком в собранном виде:

Теперь осталось всего лишь написать прошивку для микроконтроллера, что и было сделано. Функционал получился следующий:
Отображение времени, даты и температуры. При кратковременном нажатии кнопки MENU происходит смена режима отображения.
1 режим — только время.
2 режим — время 2 мин. дата 10 сек.
3 режим — время 2 мин. температура 10 сек.
4 режим — время 2 мин. дата 10 сек. температура 10 сек.
При удержании включается настройка времени и даты, переход по настройкам по нажатию кнопки MENU
Максимальное количество датчиков DS18B20 – 2. Если температура не нужна, можно их вообще не ставить, на работу часов это никак не повлияет. Горячего подключения датчиков не предусмотрено.
При кратковременном нажатии на кнопку UP включается дата на 2 сек. При удержании включается/выключается подсветка.
При кратковременном нажатии на кнопку DOWN включается температура на 2 сек.
С 00:00 до 7:00 яркость понижена.
Работает все это дело вот так:
К проекту прилагаются исходники прошивки. Код содержит комментарии так что изменить функционал будет не трудно. Программа написана в Eclipse, но код без каких-либо изменений компилируется в AVR Studio. МК работает от внутреннего генератора на частоте 8МГц. Фьюзы выставляются вот так:

А в шестнадцатеричном виде вот так: HIGH: D9, LOW: D4
Также прилагаются платы с исправленными ошибками:
mega.co.nz/#!FJME2T4Y
или
db.tt/zzeeafpX
Данные часы работают в течение месяца. Никаких проблем в работе выявлено не было. Стабилизатор LM7805 и транзистор преобразователя едва теплые. Трансформатор нагревается градусов до 40, поэтому если планируется установка часов в корпус без вентиляционных отверстий, трансформатор придется взять большей мощности. В моих часах он обеспечивает ток в районе 200мА. Точность хода сильно зависит от примененного кварца на 32,768 КГц. Кварц, купленный в магазине, ставить не желательно. Наилучшие результаты показали кварцы из материнских плат и мобильных телефонов.
Кроме ламп, использованных в моей схеме, можно устанавливать любые другие газоразрядные индикаторы. Для этого придется изменить разводку платы, а для некоторых ламп напряжение повышающего преобразователя и резисторы на анодах.
Внимание: устройство содержит источник высокого напряжения!!! Ток небольшой, но достаточно ощутимый!!! Поэтому при работе с устройством следует соблюдать осторожность!!!
PS Статья первая, где-то мог ошибиться/напутать — пожелания и советы к исправлению приветствуются.
Автор: FlynnCarsen

Готовые часы на Nixie и VFD лампах в аcсортименте всегда есть здесь:
http://www.12-5-9.ru/html_watches/curiocity_01.htm