Недавно на хабре был пост про то, как некие умельцы из Массачусетсого Технологического создали «самодельный» мобильный телефон. Я думаю, пришла пора доказать, что наши месье тоже знают толк в из… э… в изысканных удовольствиях.
Итак, представляю вашему вниманию мобильный телефон, собранный практически «на коленке»!

Всех заинтересованных прошу под кат. Много картинок!
В связи со значительным объёмом материала статья будет в двух частях. В первой части будет приведено описание аппаратной части, а во второй части будут рассмотрены AT-команды модуля и приведены примеры их использования.
Итак, начнём.
Краткое описание
«Сердцем» телефона является GSM-модуль Quectel M10, обладающий широкими функциональными возможностями, включая как телефонную связь, так и передачу данных. Также устройство имеет источник питания, позволяющий питать устройство от источника 12В (например, свинцово-кислотного аккумулятора), интерфейс RS-232, клавиатуру, антенну, держатель SIM-карты и разъём подключения гарнитуры.

Модуль M10-TE-A
Начнём с блока питания
Блок питания
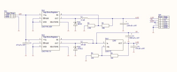
Блок питания обеспечивает питание устройства напряжениями +4,1В (ток до 2А), +5В (ток до 500 мА), +3,3В (ток до 100 мА). Напряжение 4,1В нужно для питания GSM-модуля. GSM-модули предъявляют весьма высокие требования к источнику питания. Источник питания модуля должен иметь напряжение от 3.4 В до 4.5В при токе до 2А, при этом амплитуда пульсаций при скачкообразном изменении тока нагрузки от нуля до максимума не должна превышать 400мВ. На рис. 1 показана допустимая амплитуда пульсаций питающего напряжения при работе модуля.

Рис. 1. Допустимые пульсации напряжения питания при работе GSM-модуля.
Изначально предполагалось, что устройство будет содержать микроконтроллер с напряжением питания 3.3 В и дисплей, для питания подсветки которого нужно будет напряжение 5В. На данном этапе предположим, что ток по каналу 5В не превышает 0.5А. Входное напряжение источника питания выберем равным 12В. Схема электрическая принципиальная приведена на рис. 2.

Рис. 2. Схема источника питания (pdf)
Схема не лишена недостатков, и в основном использует то, что было у меня «под рукой». Для серийной продукции такое решение, конечно, мало подходит, но для экспериментов вполне годится. Не будем подробно останавливаться здесь на работе этой схемы и на расчетах номиналов, так как они элементарны и подробно описаны в документации на соответствующие микросхемы.
Итак, собираем схему на макетной плате (рис. 3) и проводим испытания под нагрузкой, при этом контролируя температуру тепловыделяющих элементов. Испытания пройдены успешно.
Если вы собираетесь использовать только GSM-модуль, без других узлов, то источники +5В и 3,3В не нужны.

Рис.3. Плата источника питания
Плата клавиатуры
Схема платы клавиатуры практически без изменений взята из документации на модуль. Однако, уже после того, как она была собрана, оказалось, что ряд кнопок не поддерживается данной версией модуля. В принципе, можно вообще не подключать клавиатуру к модулю, все действия с модулем можно производить с помощью AT-команд через UART.
Схема клавиатуры приведена на рис. 4. Диоды служат для защиты модуля от статического напряжения.

Рис.4. Схема клавиатуры (pdf)


Рис.5. Плата клавиатуры
Плата GSM-модуля
Переходим к основной плате.
Так как устройство собрано на макетной плате, я решил использовать не модуль Quectel M10, который распаивается на плате, а его «производную», модуль с модулем M10-TE-A, имеющий разъём IDC с шагом контактов 1,27мм (двухрядная розетка). Антенна подключается к специальному маленькому разъёму (GSC) через переходник GSC-SMA. В серийном устройстве, на нормальной плате, разумеется, имеет смысл использовать обычный модуль M10. Следует иметь в виду, что M10 и M10-TE-A имеют разную нумерацию выводов, поэтому схему также придётся скорректировать.
Итак, схема платы:

Рис.6. Схема платы GSM (pdf)
И сама плата:


Рис.7. Плата GSM
Схема содержит модуль, держатель SIM-карты, разъем для подключения гарнитуры, разъем клавиатуры и пару микросхем: интерфейс RS-232 и вспомогательную микросхему для подключения к модулю пъезоизлучателя и светодиода. Никаких особых схемотехнических изысков здесь нет, практически всё взято из документации на модуль.
Ещё пара слов про подключение клавиатуры. Так как ряды ROW3, ROW4 и столбец COL4 не используются модулем, я решил задействовать их для кнопок включения и выключения модуля.
Дисплея телефон тоже не имеет. Хотя модуль имеет выводы для прямого подключения дисплея, его всё равно нельзя подключить, так как эта функция (как и многие другие) отключена у модулей, поступающих в открытую продажу.
Для питания часов реального времени используется ионистор (конденсатор ёмкостью 1Ф, большая круглая штука на плате). Если часы не нужны, его можно не устанавливать.
Сборка
Итак, пришла пора собрать наш конструктор:

Рис. 8. Всё готово к сборке

Рис. 9. Телефон в сборе
Теперь можно вставить SIM-карту, подключить питание, подключить телефон к компьютеру через COM-порт и приступить к исследованию AT-команд.
Пара слов про бюджет.
Бюджет
Модуль Quectel M10-TE-A 665,64 р.
Антенна 120 р.
Держатель SIM-карты SCV-W2523X-06-LF 21,80р
Кабель-переходник GSC-SMA — 161,86р.
Остальные комплектующие найдены в радиусе трёх метров.
В заключение первой части
В следующей части будут рассмотрены AT-команды, поддерживаемые модулем.
Ссылки
К сожалению, на сайте производителя представлена далеко не полная информация о модуле. Большая часть pdf-файлов не выложена в открытый доступ, тем не менее, в сети можно найти некоторые из них. Я взял на себя труд собрать эти файлы и выложить для скачивания.
1. M10_ATC_V1.03.pdf — справочник по AT-командам модуля M10
2. M10_EVB_UGD_V1.01.pdf — описание отладочной платы на базе модуля M10
3. M10_GSM_Module_Specification.pdf — краткое описание модуля M10
4. M10_HD_V1.02.pdf — Hardware Design
5. M10-TE-A_HD_V1.01.pdf — описание платы на основе модуля M10
6. GPRS_Startup_UGD_V101.pdf — установка модема в Windows
7. GSM_UART_AN_V100.pdf — подключение устройств к UART
8. RF LAYOUT_AN_V1.0.pdf — подключение антенны к модулю
9. GSM_Location_ATC_V10.pdf — запрос координат и времени
Документы, описывающие работу с FTP, HTTP, MMS, SMTP и TCP/IP соответственно:
10. GSM_FTP_ATC_V100.pdf
11. GSM_HTTP_ATC_V100.pdf
12. GSM_MMS_ATC_V101.pdf
13. GSM_SMTP_ATC_V11.pdf
14. GSM_TCPIP_AN_V101.pdf
Автор: 32bit_me
