
«Я не такая», «со мной этого точно не может случиться» — говорили они, но упорно продолжали пихать батарейки в пульт для телевизора не той стороной…
При проектировании многих схем, особенно со сменным батарейным питанием, наличие защиты от переполюсовки в них ну просто обязано быть. И если вы уверены, что для решения данной проблемы достаточно одного диода, эта статья написана точно для вас. Мы подробно рассмотрим и проведем моделирование нескольких схем защиты от переполюсовки, оценим возможности их применения. В заключении я сформулирую краткую дорожную карту по выбору варианта схемотехнического решения под конкретный случай.
❯ Содержание:
- 1. Механическая защита
- 2. Последовательное включение диода
- 3. Параллельное подключение диода
- 4. Диодный мост
- 5. SBR — диоды
- 6. Релейная защита
- 7. Схема защиты на полевом транзисторе P-типа
- 8. Полевой транзистор N-типа с бустерной накачкой затвора
- 9. Биполярные транзисторы в качестве защиты от переполюсовки
Всех неравнодушных к электронике прошу под кат!
❯ Механическая защита
Очень распространенный метод. Большинство современных разъемов, и практически все силовые, имеют механическую «защиту от дурака» — конструкция ответных разъемов позволяет соединить их только в одном положении, при котором соблюдается требуемая последовательность подключения. Но данный способ защиты не должен исключать других способов, и лучше применять его совместно с электронной защитой.
Часто с механической защитой применяют цветовую маркировку проводов. Это позволяет привлечь дополнительное внимание человека, осуществляющего подключение.

Замечу, что механическая защита от переполюсовок не всегда упрощает устройство. Электрическая схема конечно же будет проще, но платой за это может быть усложнение механической сборки изделия, трассировки и пайки печатной платы. Посмотрите, как усложнился разъем USB-C в сравнении с USB-A только ради того, чтобы упростить его использование и сохранить «защиту от дурака». Два ряда контактов с повышенной плотностью размещения, что требует более высокого класса печатной платы и большего числа ее слоев. Как-то надо это еще и спаять. И все это ради того, чтобы пользователь мог воткнуть штекер в гнездо не глядя.

❯ Последовательное включение диода
Когда речь идет о защите цепей питания от нештатного попадания в них напряжения обратной полярности, на ум сразу приходит обычный полупроводниковый диод. И действительно, диод обладает свойством односторонней проводимости, что позволит легко и без затей преградить путь току в неположенном направлении.

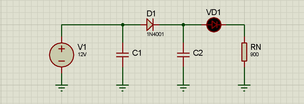
Схема на картинке иллюстрирует самый распространенный способ защиты от переполюсовки с помощью диода. Для большей наглядности в качестве нагрузки я буду использовать светодиод в компании токоограничивающего резистора.
При выборе диода нужно учитывать, что его средний прямой ток (Average Forward Current) должен быть больше с учетом некоторого запаса, чем средний ток потребления защищаемой схемы. Если защищаемая схема может потреблять импульсный ток, необходимо сопоставить его с повторяющимся импульсным прямым током диода (Repetitive Peak Reverse Voltage) или не повторяющимся (Peak or Surge(Non-repetitive)Forward Current), если импульсы тока не периодические.
Посмотрим на эту схему в работе, чтобы наглядно оценить ее особенности. При «правильном» подключении питания диод открыт, ток поступает в нагрузку. При смене полярности питающего напряжения диод закрывается и предотвращает протекание тока через нагрузку в обратном направлении. Чтобы диод сохранил работоспособность после переполюсовки питания, необходимо, чтобы его максимальное обратное напряжение (Reverse Voltage) превышало максимально возможное напряжение, поступающее на схему.

Но, за все надо платить. И расплатой за простоту данной схемы является потеря напряжения и мощности на диоде. Я добавил еще один вольтметр в схему. Путем нехитрых вычислений видно, что на диоде падает 0,7 В. При токе нагрузки в 10мА мы теряем 7 мВт мощности. При таком маленьком токе это не страшно. И на фоне напряжения питания 12 В потери напряжения на диоде не кажутся такими ощутимыми.

Но если условия эксперимента изменятся, то результат работы схемы может быть неудовлетворительным. Ток потребления современных устройств, даже мобильных, может быть весьма немаленьким… для применения диодов. Также мы наблюдаем устойчивую тенденцию на снижение величины питающих напряжений.
При токе потребления уже в 10 А на диоде мы потеряем 7 Вт. Диод будет очень теплым или радиатор под ним будет немаленьким. А если питание будет осуществляться от аккумулятора с номинальным напряжением 3,6 В, то полезной нагрузке достанется всего 2,9 В, и это уже потери примерно в 20 %. В подобных случаях использование диода в таком включении явно не годится.
Что же делать? Можно попробовать подобрать диод с меньшей величиной прямого падения напряжения (Maximum instantaneous forward voltage drop per diode или forward voltage). Но вряд ли из этого получится что-то хорошее. У диодов с более высоким рабочим напряжением будет более высокое прямое падение напряжения. Также диоды, рассчитанные на высокий ток, тоже имеют большое падение напряжения.
Таким образом, подобное решение больше подходит для схем с напряжением питания выше 5 В и незначительным потреблением тока, когда потребляемая мощность больше зависит от величины напряжения питания.

Если к рассмотренной схеме добавить пару конденсаторов, то мы дополнительно получим отличный фильтр от провалов в напряжении питания. Когда входное напряжение просядет ниже, чем напряжение на конденсаторе С2, диод не позволит ему разряжаться в цепи питания, и вся его энергия будет расходоваться на поддержание работы вашей схемы.
❯ Параллельное подключение диода
Удивительная история, но в радиолюбительских схемах встречается такое решение. На рисунке ниже можно видеть, что диод имеет обратное включение параллельно нагрузке. Отчасти это может быть оправданно в бюджетных схемах с критически низким напряжением питания, где падение напряжения на последовательном диоде — непозволимая роскошь. Но я не сторонник такого подхода, так как он не может считаться безопасным для некоторых случаев.

Принцип действия схемы заключается в том, что при смене полярности диод открывается и замыкает через себя источник питания. Если источник питания имеет встроенную защиту, то он уйдет в защиту, и отключит свое выходное напряжение, приложенное к схеме неправильной полярностью.
Но если такой защиты нет… Модель на рисунке показывает как примерно может вести себя литиевый аккумулятор при переполюсовке. Обратите внимание, во сколько раз увеличивается ток по сравнению с обычным. Хотя напряжение источника ЭДС сильно просело, ток на какое-то время возрастет на несколько порядков. И будет расти пока что-то не перегорит. Или не выдержит диод, а может отгорят проводники от батарейки, ну или еще что…

Для продления жизни диода при таких «шоковых» нагрузках, необходимо, чтобы параметры этого диода удовлетворяли характеристикам схемы защиты применяемого источника питания. Пиковый прямой ток диода (Peak or Surge(Non-repetitive)Forward Current) быть больше, чем ток отключения при коротком замыкании источника питания. Время, в течении которого допускается воздействие на диод током короткого замыкания, должно превышать время включения защиты источника питания. Пиковый ток для диодов обычно указывают за половину периода сетевого напряжения 50 Гц, т.е. за 10 мс. Таким образом получается, что габариты диода будут значительно больше, чем в случае с последовательным подключением диода.
Если вы не можете гарантировать параметры применяемого совместно с вашей схемой источника питания, то ограничить ток через защитный диод можно с помощью предохранителя. Предельный ток предохранителя должен быть больше, чем максимальный ток потребления нагрузкой. Время воздействия тока короткого замыкания будет теперь зависеть от времени перегорания предохранителя, а диод должен в течении этого времени «потерпеть».
Чтобы облегчить страдания диода, по входу питания можно разместить низкоомный резистор. Он не должен оказывать влияние на работу схемы, для этого его сопротивление должно быть много меньше, чем эквивалентное сопротивление этой схемы. Этот резистор будет обладать еще одним полезным свойством — он ограничит величину пускового тока вашей семы. Обратите внимание на модель, всего 1 Ом по входу снизил ток короткого замыкание почти на порядок.

Также следует учитывать, что при переполюсовке питания открытый защитный диод будет включен с нагрузкой параллельно. Падение напряжения на открытом диоде (Maximum instantaneous forward voltage) должно быть ниже, чем совокупное обратное падение напряжения на вашей схеме, иначе она может пострадать. На схеме я специально добавил еще один светодиод, чтобы показать этот эффект. При переполюсовке для перегорания предохранителя понадобится какое-то время. В течении этого времени дополнительный светодиод успевает светиться. В реальной схеме в этот момент какие-то компоненты, обладающие низким допустимым обратным напряжением, могут перегореть.

❯ Диодный мост
Глядя на схемы устройств с питанием от сети переменного тока 230 В 50 Гц, практически в каждой можно обнаружить диодный мост. Учитывая, что сетевое напряжение меняет полярность каждые 10 мс, а диодный мост успешно справляется с его выпрямлением, невольно возникает соблазн использовать диодный мост для защиты от переполюсовки и в низковольтных схемах с питанием от постоянного тока.
Если вы решились на такой прием, то необходимо учитывать, что при прохождении через диодный мост не зависимо от полярности ток всегда встречает на своем пути два последовательно включенных диода. И мы получаем потерю напряжения питания примерно на 1,5 В. В нашей модели при низковольтном питании напряжения после диодного моста едва хватает для питания светодиода.

Такая потеря на фоне сетевого напряжения 230 В составит меньше 1%. Также подобные устройства как правило содержат блоки, трансформирующие электрическую мощность. Высокое сетевое напряжение преобразуется в низкое, напряжение уменьшается в десятки раз, чтобы стать пригодным для питания микросхем и прочего. При этом также в десятки раз снижается ток, потребляемый из сети в сравнении с током, который течет по низковольтной части схемы. Как следствие, на диодном мосту выделяется крайне невысокая мощность, и это никак не влияет на общий КПД.
Если же мы будем использовать диодный мост для защиты от переполюсовки на постоянном токе при низком напряжении питания, то потери на диодах обязательно нужно учитывать.
❯ SBR — диоды
Лет десять назад компания Diodes Incorporated предложила свое решение проблемы переполюсовки в цепях питания, нацеленное на применение в автомобильной электронике — выпрямительные диоды с «супер барьером» (Super Barrier Rectifier – SBR). Особенностью диодов (SBR10M100P5Q на 10 А, 100 В и SBR8M100P5Q на 8 А, 100 В) является низкое прямое падение напряжения до 0,6 В и высокое быстродействие.

Основная проблема диодов Шоттки, которая ограничивала их применение в выпрямителях — это резкое увеличение обратного тока утечки при повышении температуры. Современная электроника достаточно теплонагруженная, что повышает риски пробоя при переполюсовке. SBR — диоды не имеют такой проблемы.
Аналогичные девайсы предлагают Toshiba и Philips, за ними потихоньку подтягиваются и другие производители. В общем, если порыть как следует, то можно найти подходящий диод даже на «Чип и Дипе» за вполне разумные деньги. Из ограничений на применение мы будем иметь токи 10 — 20 А, и предельное напряжение до сотни вольт и прямое падение напряжения честных 0,45 — 0,6 В.
❯ Релейная защита
Давайте не на долго погрузимся в мир силовой электроники и посмотрим, как обстоят дела с защитой от переполюсовки там. Оказывается, когда напряжения измеряются киловольтами, а ток сотнями и тысячами ампер, реле вновь обретают свою актуальность.
Не так давно для экспериментов на скорую руку собирали трехфазный выпрямитель на 100 кВт и схему непрерывного переключения между источниками питания. С учетом того, что прямое падение напряжения на подходящих диода составляет больше 2,5 В, при токе в 400 А диод превращается в электрический обогреватель. Как тут без реле обойтись? На данные мощности MOSFET и Sic полевики появились сравнительно недавно, стоят приличных денег, имеют падение напряжения примерно 1,5 В, и пока не вызывают доверия. А IGBT сборки имеют падение напряжения такое же, как на диоде. Вот и получается, что применение реле выглядит вполне оправданно.

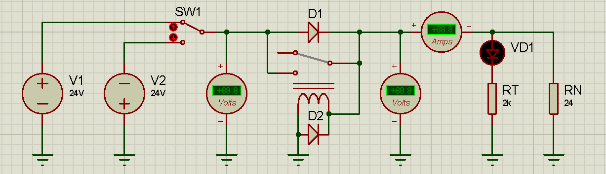
Рассмотрим более приземленный случай защиты от переполюсовки с использованием реле. Как видно из схемы основные функции защиты здесь все-таки выполняет диод. Функция реле сводится к тому, чтобы минимизировать потери на открытом диоде. При переполюсовке диод закрыт, питание на обмотку реле не поступает, контакты реле разомкнуты. При подаче питания в правильной полярности диод открывается, ток поступает в нагрузку и в том числе на обмотку реле. Через короткий промежуток времени после этого контакты реле замыкаются, шунтирую диод, весь ток в нагрузку теперь поступает через замкнутые контакты реле с минимальными потерями мощности.

Недостатком схемы, кроме ограниченной надежности реле, является то, что через диод при включении проходит полный ток нагрузки. В следствии чего, диод может быть достаточно большим и дорогим. Компенсировать этот недостаток можно, если немного доработать схему. Теперь ток через диод поступает только в обмотку реле, величина тока в обмотке может быть намного меньше, чем в нагрузке. Следовательно диод можно использовать намного компактней.

Недостатком схемы в сравнении с первым вариантом можно считать меньшую надежность из-за того, что диод не используется для питания нагрузки, весь ток идет только через контакты реле. А поломка реле — явление не такое редкое.
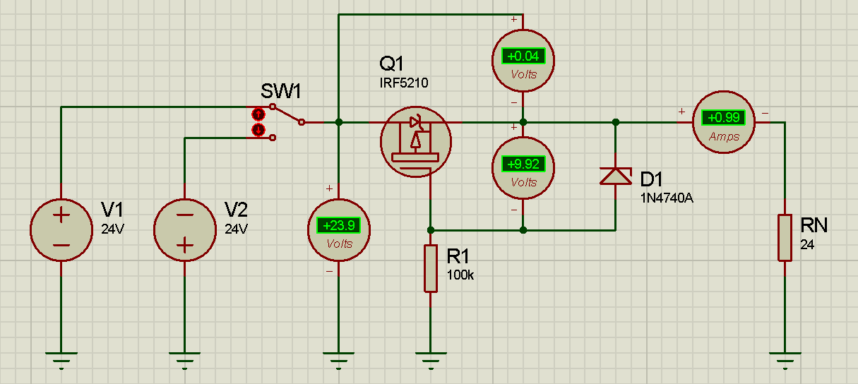
❯ Схема защиты на полевом транзисторе P-типа
В современных электронных схемах в качестве защиты от переполюсовки с низким падением напряжения достаточно часто применяют силовые полевые транзисторы. Это позволяет минимизировать потери мощности, получаемой от источника питания, при практически полном отсутствии обратного тока.
Применение MOSFET транзисторов N типа конечно предпочтительнее. Они дешевле, сопротивление их канала значительно ниже, что обеспечивает более компактные размеры. Но использовать их можно только при условии, что нет необходимости подключать защищаемую схему к общей земле. А это сильно ограничивает область применения такой схемы защиты. Поэтому работу схемы мы рассмотрим на транзисторе P типа.

Канал MOSFET транзистора обладает симметричной структурой, что позволяет ему одинаково хорошо проводить ток в обоих направлениях, как от стока к истоку, так и обратно. Но из-за наличия в структуре MOSFET обратного диода использование транзистора в обратном включении для ключевого или усилительного режима не имеет смысла, так как при закрытом канале обратный ток будет протекать через этот диод. Также в MOSFET отсутствует ток между стоком или истоком и затвором. На этих свойствах полевых транзисторов основана простота данной схемы защиты.
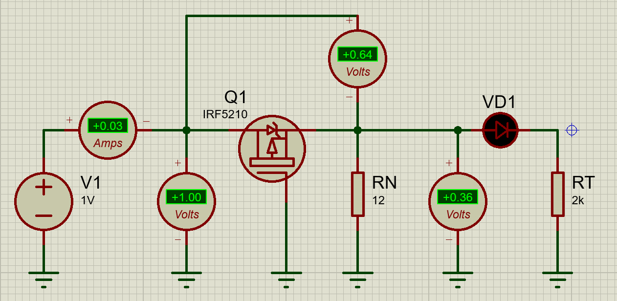
При подаче на схему напряжения питания прямой полярности во время переходного процесса ток начинает протекать через обратный диод транзистора. Падение напряжения на нем как правило достаточно большое. Но этого достаточно чтобы создать падение напряжения в нагрузке. Так как нагрузка включена между истоком и затвором P-канального полевого транзистора, это создает отрицательное смещение затвора относительно истока. По мере нарастания напряжения питания, падение напряжения на нагрузке превысит пороговое напряжение затвора, и канал полевого транзистора откроется — падение напряжения на транзисторе сильно снизится и будет обусловлено только низким сопротивлением канала (Rds).

На графике мы можем увидеть момент открытия транзистора, это происходит, когда напряжение на затворе достигает -4 В, что соответствует пороговому напряжению затвора. Таким образом, следует подбирать такой транзистор, пороговое напряжение затвора (Gate Threshold Voltage, Vgs(th)) которого будет ниже, чем напряжение питания схемы.

Если же на схему случайно подать напряжение питания обратной полярности, то диод в транзисторе будет закрыт, открыть канал транзистора при этом будет невозможно. Ток через схему течь не будет, а напряжение на ней будет практически равно нулю. На схеме ниже видно, что все напряжение питания будет приложено между стоком и истоком транзистора, следовательно нужно подбирать такой транзистор, напряжение пробоя между стоком и истоком (Drain-to-Source Breakdown Voltage, V(br)dss или Drain-to-Source Voltage, ) у которого с запасом превышает максимальное напряжение питания схемы.

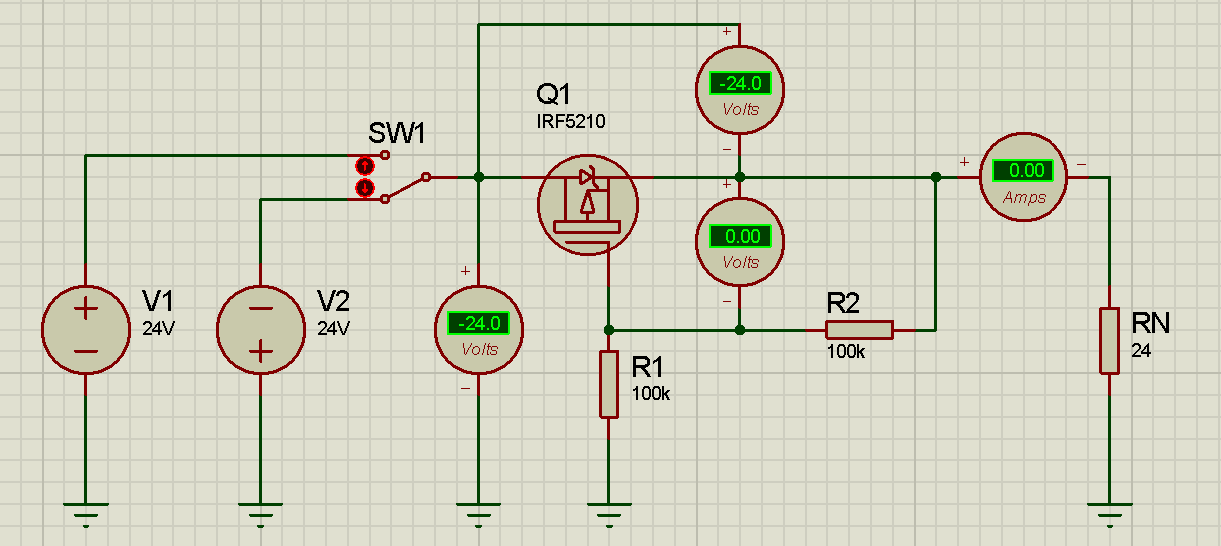
Также необходимо учитывать, что еще одним ограничением для полевого транзистора является сравнимо невысокое предельное напряжение между истоком и затвором (Gate-to-Source Voltage, Vgs). Обычно оно не превышает ±20 В, в редких случаях около ±30 В. Если напряжение питания будет больше этой величины, в схему можно добавить резистивный делитель.

Соотношение плеч делителя нужно подобрать так, чтобы при минимальном напряжении питания напряжение между затвором и истоком было выше порогового напряжения затвора, а при максимальном напряжении питания — напряжение затвора не должно превышать напряжение пробоя затвора (Vgs).
Если схема имеет расширенный диапазон питающих напряжений или предполагается наличие пульсаций с большой амплитудой, удобнее ограничить напряжение затвора с помощью стабилитрона, напряжение стабилизации которого должно быть выше порогового напряжения затвора и ниже напряжения его пробоя.

Наличие в схеме дополнительного делителя напряжения или защитного стабилитрона тоже приводит к дополнительной потери мощности, но мощность эта несопоставима меньше, чем при использовании защитного диода.
❯ Полевой транзистор N-типа с бустерной накачкой затвора
Основным ограничением на применение MOSFET транзистора P-типа является достаточно высокое пороговое напряжение затвора (Vgs(th)). Найти подходящий транзистор при низковольтном питании ниже 5 В может оказаться непростой задачей… или недешевой.
При этом все больше приложений на микроконтроллерах работают при напряжениях 3,3 В и даже ниже. В этом случае нам не помогут и N-канальные транзисторы, отключающие общий минус схемы.
Конечно же можно найти транзистор с пороговым напряжением затвора около одного вольта. Но и максимальное напряжение между стоком и истоком у него будет может быть 12 В или немного больше. И максимальная рассеиваемая мощность будет совсем невелика.
Если напряжение питания слишком низкое и требуется добиться минимального падения на защитном транзисторе, и минус схемы должен быть связан с общим проводом, можно использовать N-MOSFET и схему подкачки для управления его затвором. Схема должна генерировать дополнительное напряжение относительно плюса питания, которое прикладывается между затвором и истоком. Величина вольтдобавки обычно составляет около 10 В.

Принцип работы схемы можно посмотреть на анимации. В первый момент напряжение питания поступает на схему накачки напряжения через паразитный диод. Далее схема начинает генерировать повышенное напряжение. Как только это напряжение превышает напряжение питания на пороговое напряжение затвора, канал транзистора полностью открывается.

Изобретать схему вольтдобавки в компактном устройстве я бы не стал, и никому не советую. Тем более, что для этих целей есть подходящие микросхемы. В качестве примера приведу MAX16128, стоит сравнительно недорого, еще и предоставляет дополнительные функции защиты от перегрузки. Если защита от перегрузки не нужна, можно выкинуть один транзистор и оставить только второй по схеме.

Важное преимущество MAX16128 — это возможность работать при напряжении питания 3 В. А функции защиты обеспечиваются при напряжениях от -36 В до 90 В. Микросхема использует внешние ключи, вы можете самостоятельно подобрать транзисторы на необходимый ток.
Микросхемы, позволяющие реализовать защиту от переполюсовки, выпускают и другие производители, в том числе Texas Instruments. Например, микросхема серии TPS2662x позиционируются как электронные предохранители с широким набором функций защиты от перегрузок, в том числе защита от обратной полярности по входу и по выходу. Микросхемы содержат встроенные силовые ключи с рабочим током до 880 мА.

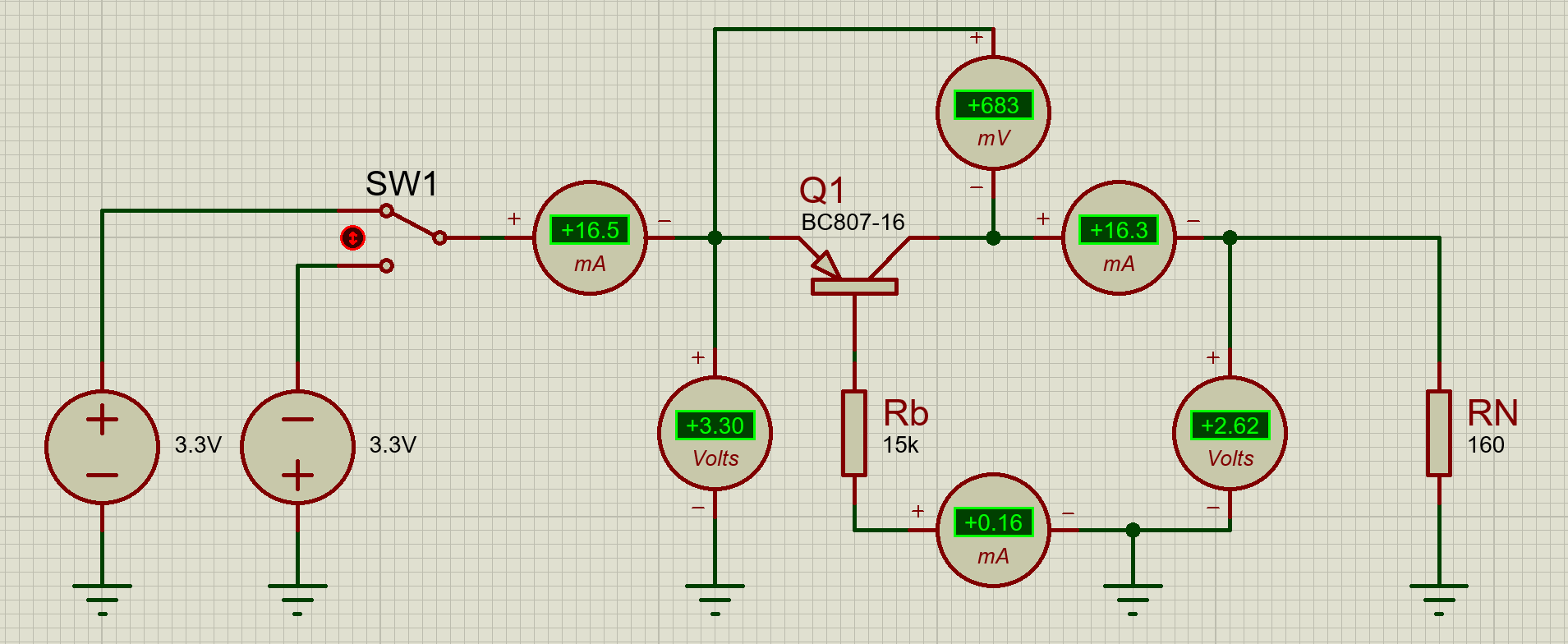
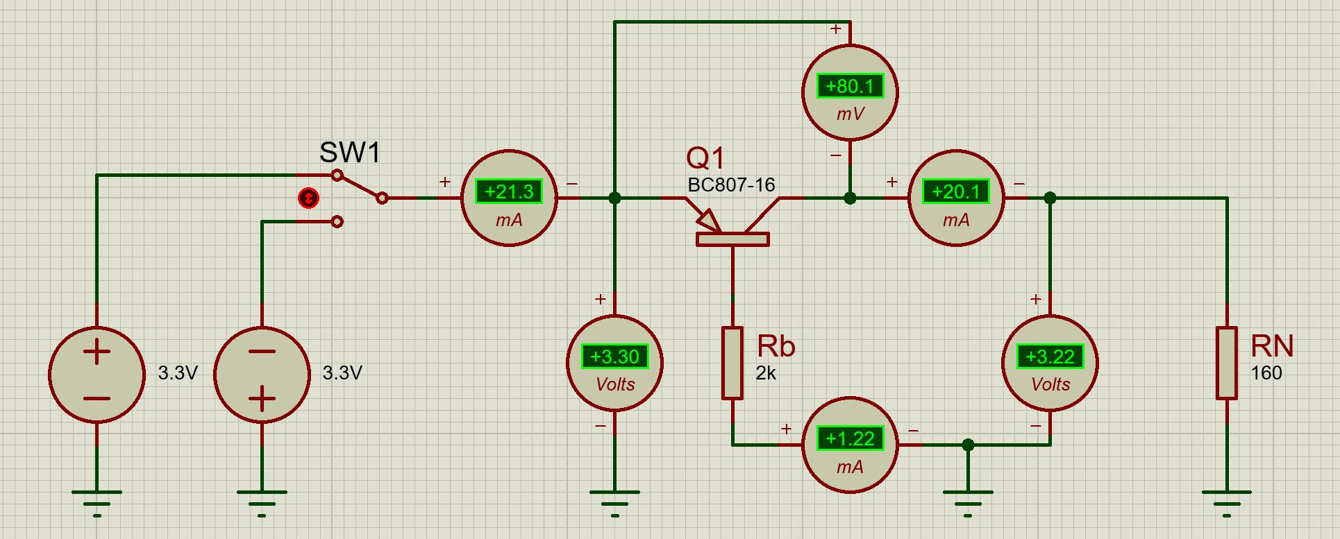
❯ Биполярные транзисторы в качестве защиты от переполюсовки
Конечно же, рассматривая схемы защиты от переполюсовки, нельзя пройти мимо биполярных транзисторов. Хотя это не самая популярная практика — мы получим больше недостатков, чем достоинств. Но при низких напряжениях питания и малом токе потребления это может быть вполне уместно. Пускай это будет тот самый злосчастный ультра бюджетный пульт от телевизора…

Использование транзисторов PNP и NPN отчасти схоже с полевыми транзисторами. Транзистор NPN типа также должен будет коммутировать минусовой провод питания. Поэтому принцип работы мы рассмотрим на примере PNP транзистора.
Попробуем оценить эту схему в деле. Для транзистора BC807-16 коэффициент усиления по току hfe заявлен от 100 до 250. Значит, что при выбранном для моделирования токе нагрузки 20 мА, для открытия транзистора достаточно обеспечить базовый ток 0,1 мА. Но на деле транзистор при этом еще не вышел в насыщение, и падение напряжения на нем составляет примерно 700 мВ. Это не сильно отличается от последовательно включенного диода.

Чтобы вывести транзистор в насыщение будет даже недостаточно рассчитать ток базы с учетом минимального значения hfe = 100. Чтобы транзистор наверняка оказался в насыщении, ток базы должен быть примерно в 10 — 20 раз меньше тока нагрузки. Падение напряжение на переходе коллектор — эмиттер значительно снизится, но теперь потери мощности будут происходить за счет тока базы и составят примерно от 10%. Зато потери напряжения минимальные.

Основной недостаток схемы в том, что ее применение очень сильно ограничено по максимальному обратному напряжению. Во время переполюсовки все напряжение источника питания прикладывается между эмиттером и базой транзистора. У большинства транзисторов предельно допустимое значение этого напряжения совсем небольшое. Например, для BC807 это всего 5 В.
В общем, это решение сгодится только для бюджетных схем с низким напряжением питания, минимальным потреблением тока или если потери мощности не так критичны.
❯ Заключение
Для защиты электрической схемы от подачи входного напряжения обратной полярности не существует универсального решения. Все зависит от каждого конкретного случая. В этой статье мы рассмотрели десяток схемотехнических решений с разной функциональностью. Остается подвести краткий итог.
Для защиты электрических схем от случайного подключения питания с обратной полярностью часто применяются диоды. При последовательном подключении диод снижает напряжение питания. При параллельном — требуется дополнительное ограничение тока с помощью предохранителя или резистора с низким сопротивлением, а сам диод должен иметь значительный запас по току и габаритам. Небольшое обратное напряжение, создаваемое на открытом диоде при переполюсовке может быть достаточным для повреждения компонентов с низким допустимым обратным напряжением.
В автомобильной электронике можно использовать специализированные SBR — диоды. В сравнении с диодами Шоттки, они обеспечивают меньшее падение напряжения и обратный ток утечки при повышенных температурах.
Для компенсации потери мощности на защитном диоде в силовых схемах можно применять реле. Но этот подход совершенно не приемлем для миниатюрных устройств.
Если напряжение питание не превышает 5 В и имеет небольшой рабочий ток, можно использовать защиту на маломощном биполярном транзисторе.
При напряжениях ниже киловольта можно использовать схемы защиты на основе полевых транзисторов. Использование P-MOSFET будет самым простым решением. Использование N-MOSFET позволит незначительно повысит эффективность схемы, но приведет к ее усложнению, либо защищаемую схему необходимо будет изолировать от потенциала общего провода.
Если схема питается от батареек или аккумуляторов с низким напряжением, но при этом потребляет значительный ток, в этом случае можно использовать защиту на основе полевых транзисторов с накачкой затвора на основе специализированных микросхем.
Отдельного внимания заслуживают схемы защиты от переполюсовки аккумуляторных батарей, но в рамках данной статьи они рассмотрены не были. При кажущейся простоте, тема достаточно емкая, я постараюсь написать об этом как-нибудь в другой раз.
Всем спасибо за внимание! Если я еще что-то забыл упомянуть по данной тематике, не стесняйтесь писать свое мнение в комментариях.
Читайте также:
- ➤ Обзор схемотехнических решений BMS для литиевых батарей
- ➤ Что на самом деле показало нашумевшее исследование о «сбежавших и обманывающих» больших языковых моделях
- ➤ Может ли Orange PI 5 Plus с 32 ГБ памяти заменить домашний/офисный ПК?
- ➤ ЭКЛЗ. Как работали кассы в нулевые
- ➤ История жанра или Почему мы любим игры про зомби?
Автор: OldFashionedEngineer
