
Наш — это наше все. Нарушение работы этого важнейшего органа приводит к ужасным, а порой и фатальным последствиям. Сложность
Немного теории
Прежде всего стоит разобраться с действующими лицами в этой лабораторной пьесе.

Гемато-энцефалический барьер
Одну из главных ролей исполняет гемато-энцефалический барьер (ГЭБ) — физиологическая преграда между центральной нервной системой (ЦНС) и кровеносной системой. Этот барьер предотвращает контакт нервных тканей с различными компонентами циркулирующей крови, среди которых могут быть токсины, микроорганизмы, клеточные/гуморальные факторы иммунной системы, которые могут отреагировать на клетки
Однако гемато-энцефалический барьер не всегда работает как швейцарские часы. В случаях инсульта, опухолей, различных травм головы, хронических заболеваний ГЭБ начинает сбоить, то есть пропускать в ЦНС то, что ранее он бы отсеял. Помимо естественных причин сбоя есть и антропогенный: фокусированный ультразвук высокой интенсивности и осмотические агенты, которые нарушают работу ГЭБ. Зачем ломать то, что обеспечивает нормальную работу
Основным и общим для всех случаев результатом нарушения работы ГЭБ является патологическое обнажение внеклеточного матрикса (extracellular matrix, ECM)
Внеклеточный матрикс — это основа соединительной ткани, обеспечивающей механическую поддержку клеток и транспорт химических веществ.
Следовательно, считают ученые, нацелившись на определенные участки
Таким образом, можно создать лиганд, нацеленный на ECM, который будет эффективен в борьбе с разными болезнями ЦНС, а не с одной конкретной, как ранее разработанные методы.
Для проверки теории на практике ученые решили применить свой метод доставки лекарств к неизлечимой глиобластоме (рак
Недавние исследования показали, что применение иммунотерапии посредством нацеленных на интерлейкин-13* химерных антигенных рецепторов* является достаточно перспективным методом лечения глиобластомы.
Интерлейкины* — пептидные информационные молекулы, вырабатываемые лейкоцитами, в меньшей степени фагоцитами и другими тканями. Интерлейкины являются частью иммунной системы.
Интерлейкин-13* (IL13) является основным медиатором физиологических изменений, вызванных аллергическим воспалением во многих тканях.
Химерный антигенный рецептор* — рекомбинантный гибридный белок, соединяющий фрагмент антитела, способный избирательно связываться с конкретными антигенами, и сигнализирующие домены, активирующие Т-клетки.
Также достаточно эффективным методом борьбы с глиобластомой может быть применение химерных антигенных рецепторов, нацеленных на белок CSPG4.
Кроме того, МРТ анализ показал наличие нарушения работы гемато-энцефалического барьера внутри глиобластомы. Следовательно, методы лечения, связанные с внеклеточным матриксом, должны быть эффективны.
И вот тут на сцену выходит необъятное воображение и креативность ученых. Дело в том, что в качестве ECM-нацеленных реагентов, можно использовать стандартные пептиды и антитела, но это не так весело. Посему ученые решили применить вариабельные рецепторы лимфоцитов (VLR), то есть рецепторы антигена миног.

Класс миноги насчитывает порядка 40 видов, большинство из которых являются рыбами-паразитами, питающимися кровью рыб, к которым те присасываются.
VLR это серповидные, богатые лейцином белки, которые распознают антигенные мишени со специфичностью и аффинностью*, сравнимыми с антителами на основе иммуноглобулина.
Аффинность* — термодинамическая характеристика силы взаимодействия веществ, таких как антиген и антитело.
Почему именно миноги и их VLR? Дело в том, что между млекопитающими и миногами существует эволюционная пропасть в 500 миллионов лет. Таким образом, VLR миноги может с большей вероятностью распознать консервативные белки и гликаны в ECM, чем антитела млекопитающих.
Для идентификации VLR, которые связывают ECM головного
Клон* — группа идентичных клеток, которые обладают общим предком (первоисточником), то есть происходят от одной и той же клетки.
Полученный клон продемонстрировал преимущественное накопление как в разрушенных участках гемато-энцефалического барьера у животных с осмотическим нарушением ГЭБ или с глиобластомой. Помимо этого, клон отлично нацеливался на липосомы*, нагруженные доксорубицином (антибиотик).
Липосомы* — сферические внутриклеточные органеллы, используемые для доставки препаратов в определенные ткани.
Подготовка к исследованию
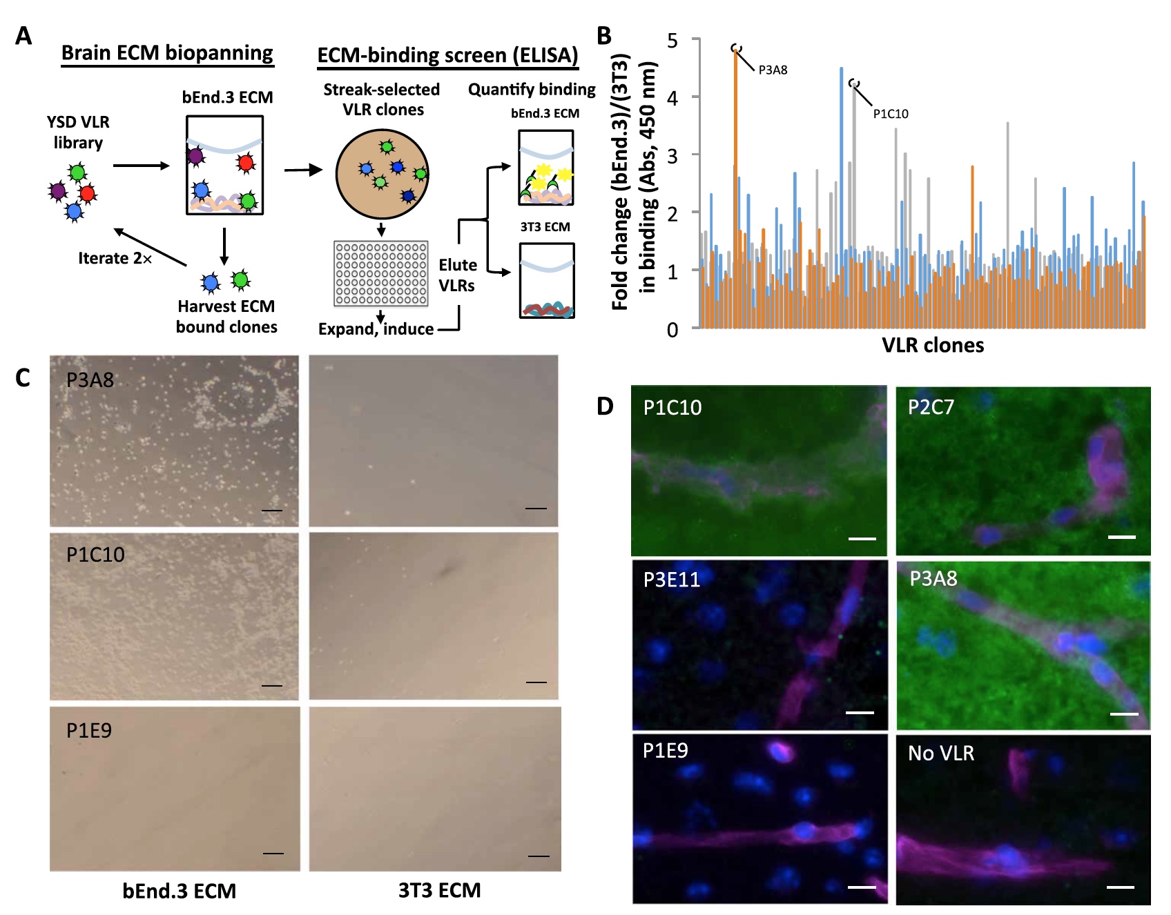
Как мы уже узнали ранее, ECM-связывающие VLR были идентифицированы посредством пэннинга VLR библиотек. Сама же библиотека была получена из совокупности VLR миноги, иммунизированных механически изолированными препаратами плазматической мембраны микрососудов головного
В первую очередь библиотека была обогащена ECM-связующими с помощью двух циклов пэннинга на децеллюляризованном* ЕСМ, генерируемом культивируемыми эндотелиальными клетками головного
Децеллюляризация* — метод очистки аллографтов от клеточного компонента для получения неиммуногенной, эффективной и безопасной конструкции на основе естественного внеклеточного матрикса.
Далее необходимо было идентифицировать именно те ECM-связывающие клоны, которые преимущественно связывают bEnd.3 ECM, а не с контрольной группой из ECM фибробластов мыши (клеточная линия 3T3).
Далее отдельные клоны были помещены в 96-ячеечные планшеты, после чего были расширены и индуцированы для отображения VLR. После удаления лишних клонов (чтобы не было субклонирования) ученые смогли провести сравнительную оценку связывания VLR с bEnd.3 и 3T3 ECM с помощью скрининга ELISA (1а).

Изображение №1
Суммарно было проанализировано 285 клонов. В результате видно, что сигналы связи с bEnd.3 ECM примерно в 5 раз сильнее, чем сигналы связи с 3T3 ECM (1b).
Далее результаты ELISA проверили с помощью сравнения снимков светлопольной микроскопии клонов, связанных с bEnd.3 и 3T3 ECM (1с).
Как видно на изображении 1с, клоны P1C10 и P2C7 связываются исключительно с bEnd.3 ECM, а не связывающий клон P1E9 практически не демонстрирует каких либо связей с ECM любого типа.
Далее ученые провели сравнительный анализ более практическим методом — на срезе
Все связывающие клоны демонстрировали диффузную паренхиматозную схему ЭМС без какого-либо дополнительного обогащения (сосудистого или клеточного).
Ученые выделили 2 лидера по результатам всех вышеописанных наблюдений — P1C10 и P3A8. Именно эти клоны и будут рассматриваться в дальнейшем.
Результаты исследования
P1C10 и P3A8 были функционализированы флуоресцентным красителем Cy5. Прямое иммунноокрашивание мышиных тканей с использованием конъюгатов VLR-Cy5 показало, что P1C10-Cy5 обладает значительной избирательностью в сторону ЕСМ головного

Изображение №2а
Иммунноокрашивание* — процесс, позволяющий определить и локализовать антиген в определенном участке клетки, ткани или органа.
А вот P3A8-Cy5 связывается с ECM
Далее ученые проверили перекрестную реактивность P1C10 и ЕСМ головного

Изображение №2b-e
Учитывая эти наблюдения, ученые измерили аффинитет* P1C10.
Аффинитет* — способность клетки захватывать и связывать определенные химические вещества.
В результате константа диссоциации (Kd) для связывания с bEnd.3 ECM составила 48.38 ± 6.05 нM (2d).
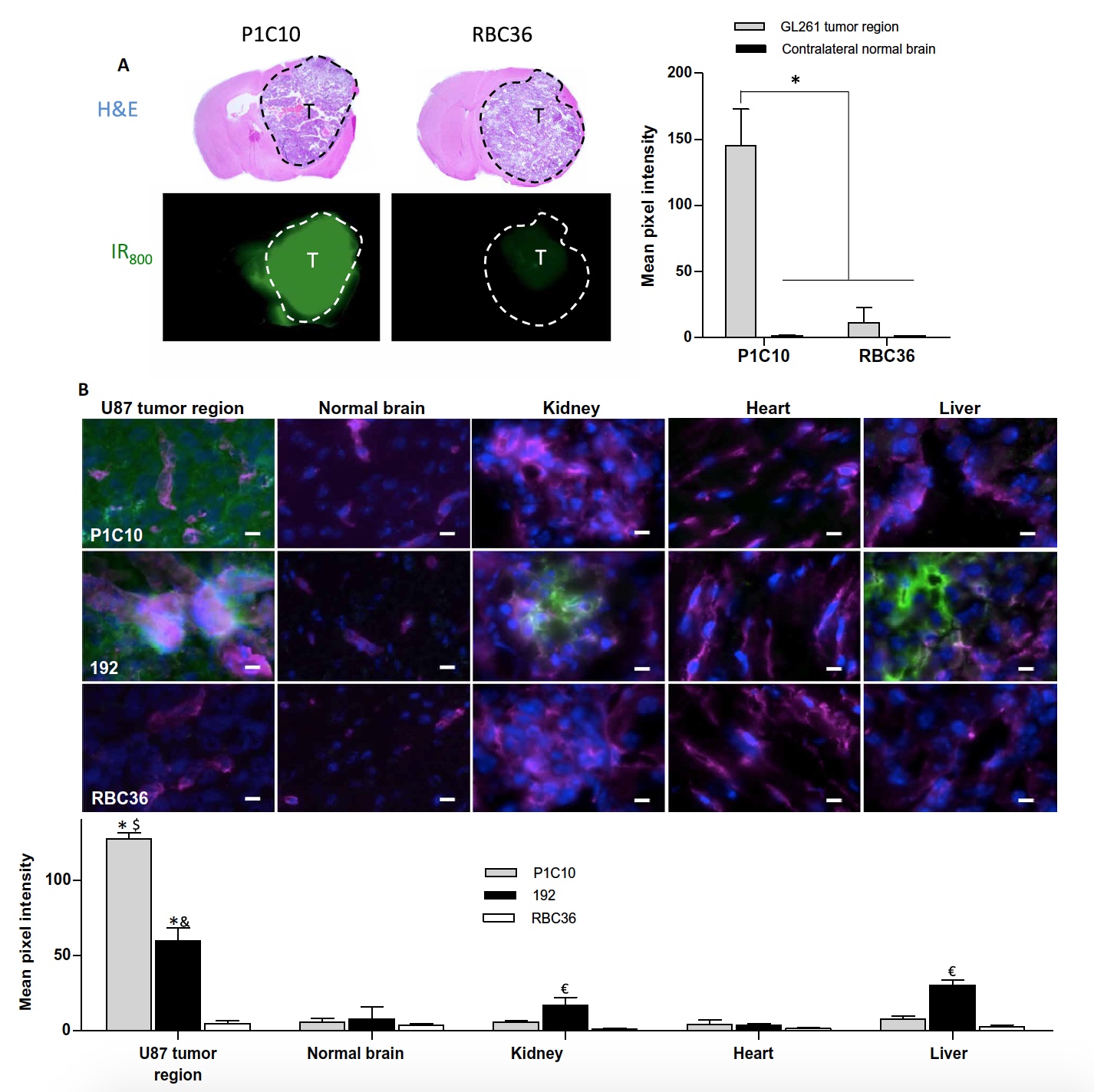
Следом за этим ученые решили проверить будет ли P1C10 накапливаться в местах разрушения ГЭБ в
Модифицированный красителем ближнего инфракрасного излучения IR800 клоны P1C10 или RBC36 вводились здоровым лабораторным мышам в объеме 1 мг/кг. RBC36 представляет собой VLR, который распознает трисахарид человеческого антигена H, потому использовался в качестве контроля изотипа.
Далее мышам внутривенно вводили маннит (шестиатомный спирт) для временного раскрытия ГЭБ. После чего были сделаны снимки

Изображение №3
Сравнительный анализ показал, что накопление флуоресценции в
Далее ученые решили проверить будет ли VLR нацеливаться на обнаженный внеклеточный матрикс. Для этого было создано две модели с применением мышиных GL261 и клеток глиобластомы U87 человека, которые внедрялись в
P1C10 или RBC36 в объеме 1 мг/кг вводили внутривенно мышам с внедренной глиобластомой GB261. Спустя 30 минут были взяты образцы

Изображение №4
Средняя интенсивность флуоресценции в опухолевой области GL261 у мышей, которым вводили P1C10-IR800, была в 112 раз выше, чем в контралатеральной (противоположной) области
Помимо этого было выявлено, что накопление P1C10-IR800 в самой опухоли в 13 раз превышает накопление RBC36-IR800.
Эти наблюдения подтвердили способность P1C10 избирательно нацеливаться на ECM в опухолях мышей. Теперь необходимо было проверить этот талант на опухолях
VLR вводили мышам с U87 (опухоль
P1C10, 192 или RBC36 в объеме 3 мг/кг вводили внутривенно и давали свободно циркулировать в течение 30 минут. После этого были взяты образцы интересующих органов для визуализации результатов.
Оба VLR клона (P1C10 и 192) продемонстрировали накопление в границах опухоли, при этом P1C10 распределялся по всему ECM опухоли (4b). А вот 192 по большей части концентрировался вне крупных опухолевых сосудов.
Ни один из VLR клона не накапливался в здоровом контралатеральном полушарии
Количественный анализ показал, что P1C10 накапливается в U87 опухоли в 21.2 раза больше, чем в контрлатеральной области
Накопление P1C10 и 192 в опухолевых областях было в 25.4 и 11.9 раза больше, чем накопление RBC36. При этом оба VLR клона преимущественно накапливались в областях сосудистых дефектов опухоли.
Эти наблюдения подтверждают эффективность P1C10 и его избирательную нацеленность относительно ECM
Ученые применили VLR в совокупности с липосомами, нагруженными доксорубицином, который отлично визуализируется благодаря собственной флуоресценции, что сильно упрощает процесс анализа эффективности применения VLR. Были получены липосомы со средним диаметром в 94.2 нм и содержанием доксорубицина от 1 до 2 мг/мл. Далее к липосомам были присоединены VLR клоны, которые сохранили свою связывающую активность после объединения (изображение №5).

Изображение №5
Чтобы продемонстрировать возможность проведения лечения липосомами, нагруженными доксорубицином, нацеленными на VLR, клетки U87 опухоли (культивированные на bEnd.3 ECM) были инкубированы липосомами, нагруженными доксорубицином, нацеленными на P1C10 или RBC36.
Наблюдения показали значительный рост уничтоженных клеток липосомами, нацеленными на P1C10. Полумаксимальная эффективная концентрация составила 199.0 ± 1.7 нМ у P1C10 и 3312.0 ±- 2.6 у RBC36.

Изображение №6
И напоследок, ученые проверили потенциальную терапевтическую полезность нацеливания на патологически поврежденный внеклеточный матрикс
Как видно на снимках 6а и 6b, сигнал от доксорубицина значительно сильнее при использовании P1C10. При этом видно, что этот сигнал достаточно локализован в пределах опухоли и не затрагивает контралатеральную (здоровую) область
Снимки 6с и 6d демонстрируют, что накопления P1C10 в опухолевой области в 7.6 раза выше, чем в здоровой области. Если же сравнивать степень накопления P1C10 с RBC36, то разница составляет 7.9 раза в пользу именно P1C10.
В течение 4 недель (на 7, 14, 21 и 28 день) подопытным мышам с U87 вводили 12 мг/кг доксорубицина с применением P1C10, 192 или RBC36.
После внедрения опухоли медиана выживаемости составила: 43 дня для P1C10, 30 дней для 192 и 28 дней для RBC36.
Группа подопытных с P1C10 показала значительный рост выживаемости по сравнению с двумя другими группами. При этом показатели 192 и RBC36 не сильно отличаются от показателей контрольных групп, которые не получали лечения вообще.
Для более детального ознакомления с нюансами исследования рекомендую заглянуть в доклад ученых.
Эпилог
Не было бы счастья, да несчастье помогло. Этой фразой можно вполне точно описать данное исследование. Ученые применили патологические нарушения работы гемато-энцефалического барьера в качестве инструмента для доставки лекарственных препаратов в определенные участки
Лечение опухолей головного
«Пустынные моря» (2011 года, голос за кадром — Дэвид Аттенборо) — документальный фильм о двух разных соседствующих подводных экосистемах.
Благодарю за внимание, оставайтесь любопытствующими и отличных всем выходных, ребята! :)
Спасибо, что остаётесь с нами. Вам нравятся наши статьи? Хотите видеть больше интересных материалов? Поддержите нас оформив заказ или порекомендовав знакомым, 30% скидка для пользователей Хабра на уникальный аналог entry-level серверов, который был придуман нами для Вас: Вся правда о VPS (KVM) E5-2650 v4 (6 Cores) 10GB DDR4 240GB SSD 1Gbps от $20 или как правильно делить сервер? (доступны варианты с RAID1 и RAID10, до 24 ядер и до 40GB DDR4).
Dell R730xd в 2 раза дешевле? Только у нас 2 х Intel TetraDeca-Core Xeon 2x E5-2697v3 2.6GHz 14C 64GB DDR4 4x960GB SSD 1Gbps 100 ТВ от $199 в Нидерландах! Dell R420 — 2x E5-2430 2.2Ghz 6C 128GB DDR3 2x960GB SSD 1Gbps 100TB — от $99! Читайте о том Как построить инфраструктуру корп. класса c применением серверов Dell R730xd Е5-2650 v4 стоимостью 9000 евро за копейки?
Автор: Dmytro_Kikot
