
Многие из нас любят сыры, коих существует множество видов. Некоторые из них достаточно нежные на вкус и практически не пахнут, другие же способны заполнить своим ароматом все помещение. Какой бы ни был сыр, он имеет свойство портиться, как и любой другой продукт питания. Во время этого на его поверхности активно размножаются бактерии и грибковые образования. Первым признаком того, что такой сыр лучше не есть, является странный запах. Ученые из университета Тафтса (Медфорд, США) выяснили, что этот запах служит своеобразным методом коммуникации между бактериями и грибками. Как именно происходит ароматическая болтовня микроорганизмов в сыре, как это влияет на созревание сыра, и как данное исследование может помочь пищевой промышленности и не только? Ответы на эти вопросы мы найдем в докладе ученых. Поехали.
Основа исследования
Я, признаться честно, люблю сыр. Не так, как Рокфор из мультфильма «Чип и Дейл спешат на помощь», но все же. Один из моих любимых сыров вызывает у некоторых моих знакомых непроизвольное искривление лицевых мышц в недовольную гримасу, слова «фу», «какая гадость» и, конечно же, сопутствующий вопрос «как ты можешь это есть?». Думаю, многие уже догадались, что речь идет про сыр с плесенью. Но это не простая плесень, а благородная, что, правда, не отменяет того факта, что вид и запах у этого продукта крайне специфический.
Забавно и то, что некоторые считают, что сыр с плесенью не может испортиться. Это не так, естественно. Когда любой пищевой продукт начинает портиться, то на его поверхности и внутри него образуются нежелательные микроорганизмы в виде плесневых грибков и различных бактерий. От чего поверхность продукта и приобретает вид мохнатого цветного ковра.
Ролик о том, как производится голубой сыр.
В ходе жизненного цикла многие бактерии и грибки способны производить большое количество летучих органических соединений (ЛОС) в виде побочных продуктов своего вторичного метаболизма. Эти низкомолекулярные углеродсодержащие соединения переносятся по воздуху при температуре и давлении окружающей среды, что делает их идеальными химическими посредниками во взаимодействиях между микробами на больших расстояниях.
Летучие органические соединения бактерий и грибков являются объектами многих исследований, основной акцент которых ставится на то, как ЛОС одного микроорганизма влияют на биологию своей монокультуры. Однако никто еще не изучал как ЛОС организма из одной группы влияют на поведение организмов другой группы. Другими словами, никто пока не рассматривал летучие соединения в аспекте межвидовой коммуникации.
На данный момент известно, что ЛОС могут изменять профили устойчивости бактерий к антибиотикам, действовать как антибиотические соединения, способствовать групповому поведению и вызывать изменения в экспрессии генов ближайшего от источника микроба.
Существует также и предположение, что ЛОС могут влиять на рост слабых конкурентов или подавлять рост доминирующих видов, позволяя субдоминантам процветать. Но фактических примеров такого поведения пока не было обнаружено.
Профили ЛОС поверхностных микробов, растущих на сырных субстратах, подвергались детальному изучению для выявления потенциальной пользы с точки зрения производства данного продукта. Эти исследования показали, что грибы, обычно используемые в качестве заквасок (Debaryomyces hansenii, Galactomyces geotrichum и Penicillium spp.) играют ключевую роль в формировании вкусового профиля сыров. Грибы в заквасочной культуре могут продуцировать различные ЛОС в высоких концентрациях. Исследования также показали, что широко распространенные грибки из сырной корки оказывают сильное влияние на рост соседствующих бактерий. Однако, как заявляют ученые, механизмы, лежащие в основе этих взаимодействий, были плохо изучены.
В рассматриваемом нами сегодня исследовании ученым удалось выяснить влияние грибковых ЛОС на рост микробов, охарактеризовать изменения в микробиоме в присутствии грибковых ЛОС и определить предполагаемые генетические механизмы, ответственные за ЛОС-опосредованные реакции у этих организмов.
Результаты исследования
Чтобы проверить, может ли продукция ЛОС вызвать рост у соседствующего микроба, было проверено влияние ЛОС пяти наиболее распространенных грибов сырной корки (Galactomyces geotrichum, Debaryomyces hansenii, Penicillium sp., Scopulariopsis sp., Fusarium domesticum) на грибы-продуценты и на филогенетически разнообразные бактерии, которые способны взаимодействовать с грибками (что известно из предыдущих исследований).

Изображение №1
Штаммы респондентов инокулировали в лунки 96-луночного планшета для культивирования клеток, содержащего сырно-творожный агар (CCA от cheese curd agar), и подвергали воздействию одного из пяти грибов-продуцентов, растущих в лунках противоположного планшета (1A). Такая установка позволяла оценивать влияние грибов на бактерии без непосредственного контакта между ними, т.е. исключительно посредством ЛОС.
В ходе наблюдений было обнаружено, что дрожжи и мицелиальные грибы не реагируют на ЛОС грибов-продуцентов в отличие от бактерий, степень реакции которых была крайне сильной и вариативной (1B). ЛОС всех пяти грибов вызывали различные реакции роста у группы тестируемых бактерий: сильная стимуляция, отсутствие эффекта и сильное ингибирование (замедление).
Одни из штаммов грибов-продуцентов (а именно Galactomyces geotrichum 242A) повлиял на наибольшее число бактерий, двое из которых (JB7 Brachybacterium alimentarium и BP626_1 Pseudoalteromonas sp.) отреагировали значительным замедлением роста. Также наблюдалось и сильное стимулирование роста двух других бактерий — Psychrobacter sp. JB193 и Vibrio casei JB196. Штамм Staphylococcus equorum BC9 никак не отреагировал на ЛОС грибов-продуцентов. Из всех проверенных штаммов микробов Proteobacteria демонстрировала самые сильные реакции роста при воздействии со всеми пятью ЛОС грибов (1B).
ЛОС грибов также имело влияние и на сами грибы-продуценты. Так, грибы Vibrio продемонстрировали активный и стабильный рост: популяции выросли в 21.8 раза всего за 6 часов воздействия ЛОС из Galactomyces (1С).
Чтобы подтвердить, что эти взаимодействия устойчивы среди видов и штаммов Vibrio, была проведена количественная оценка способности близкородственных видов Vibrio, выделенных из других сыров (V. litoralis) и морской среды (V. fischeri), активнее расти при воздействии ЛОС грибов. В ходе этих наблюдений общее увеличение роста по всем видам / штаммам (1D) составило от 120 до 700% в зависимости от штамма реципиента.
Далее необходимо было определить, зависит ли стимуляция роста Vibrio от штамма гриба-продуцента. Штамм Vibrio casei JB196 подвергался воздействию штаммов Debaryomyces hansenii, различных видов Penicillium и штаммов Galactomyces geotrichum, выделенных из различных сырных корок. Эти грибы обычно встречаются вместе с Vibrio и имеют хорошо изученные профили ЛОС, тогда как ЛОС Scopulariopsis и Fusarium никогда не измерялись на сыре. Все штаммы разных грибов вызывали рост Vibrio, отличие было лишь в степени роста и его активности (1Е). Это говорит о том, что широкий спектр грибов может вызывать рост, опосредованный ЛОС, независимо от генетического фона.
Ученые предполагают, что ЛОС обладают синергическим или аддитивным действием по отношению к другим нелетучим соединениям грибов.
Например, антибиотики ванкомицин и различные β-лактамы проявляют повышенную антибактериальную активность в отношении некоторых грамотрицательных бактерий, когда их сначала обрабатывают ЛОС (а именно, эвгенолом C10H12O2).
Проверить верность вышеуказанной гипотезы ученые решили посредством экспериментов, в которых проверялись прямые эффекты секреции от грибкового партнера и отдаленные ЛОС-опосредованные эффекты одного и того же грибкового партнера.
Любопытно, что во время роста разных штаммов грибов и Vibrio в одной лунке, не наблюдалось какого-либо заметного влияния. Отсутствие положительного эффекта роста при выращивании Vibrio в прямом контакте с грибами (при отсутствии дополнительных летучих органических соединений) может быть связано с сильной конкуренцией с грибковым партнером за ресурсы.
Если же грибки и бактерии Vibrio, расположенные в одной лунке, подвергались внешнему воздействию летучих органических соединений, наблюдался активный рост последних.
Это указывает на то, что прямые взаимодействия между грибами и бактериями были незначительными, а стимуляция роста Vibrio связана с летучими соединениями, а не нелетучими, секретируемыми в сырную среду.
Также было установлено, что ЛОС грибов изменяют состав бактериального сообщества, способствуя развитию вибрионов (бактерий Vibrio).
Было высказано предположение, что сильные парные реакции роста Vibrio при воздействии грибковых ЛОС будут иметь последствия для сборки многовидового бактериального сообщества, в пользу сообщества, в котором преобладают Proteobacteri. Чтобы проверить, могут ли летучие органические соединения грибов влиять на разнообразие микробиома сырной корки, способствуя росту протеобактерий, была проведена характеризация изменений в структурах синтетического бактериального сообщества в модели сырной корки. Если точнее, то проводились измерения относительной численности членов сообщества, подвергшихся воздействию Debaryomyces, Penicillium и Galactomyces.
Три основных вида бактерий (Staphylococcus equorum, Brevibacterium aurantiacum и Brachybacterium alimentarium) и один вид Proteobacteria (Vibrio) были засеяны на сырно-творожный агар в равных концентрациях и подвергнуты воздействию грибковых ЛОС с использованием того же сэндвич-подхода, что был описан выше (2А).

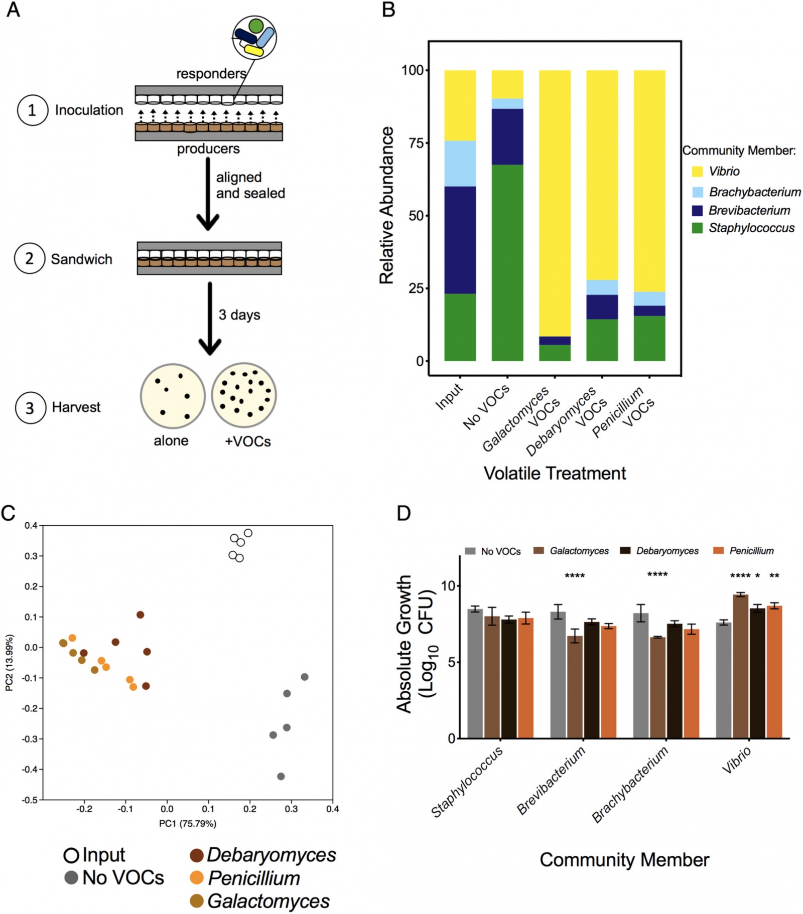
Изображение №2
Это экспериментальное сообщество представляет собой типичный состав поверхностного микробиома, который можно найти на поверхности сыра.
Сравнение контрольной группы (без ЛОС) и экспериментальных групп Debaryomyces, Penicillium и Galactomyces показало наличие существенного сдвига в структуре сообществ, когда сообщества, содержащие Vibrio, подвергаются воздействию грибковых ЛОС (2B).
Как и предполагалось, воздействие грибковых ЛОС изменило состав бактериальных сообществ по сравнению с контрольной группой (2C), причем воздействие Galactomyces привело к самому высокому относительному содержанию Vibrio во всех вариантах обработки (без ЛОС: 9.7 ± 4.1%; Galactomyces: 94.3 ± 5.1%; Debaryomyces: 81.6 ± 11%; Penicillium: 82.8 ± 10.3%; 2D).
Микробное сообщество с преобладающей популяцией вибринов сохраняло стабильное состояние даже спустя неделю после инкубации. Это говорит о том, что подобные изменения состава сообщества не являются временными.
На следующем этапе исследования была проведена оценка экспрессии генов бактерий-реципиентов.
Чтобы лучше понять молекулярные механизмы, лежащие в основе опосредованного ЛОС стимулирования роста бактерий, был проведен анализ последовательности РНК на популяциях Vibrio, подвергшихся в течение 3 дней воздействию грибковых продуцентов ЛОС.

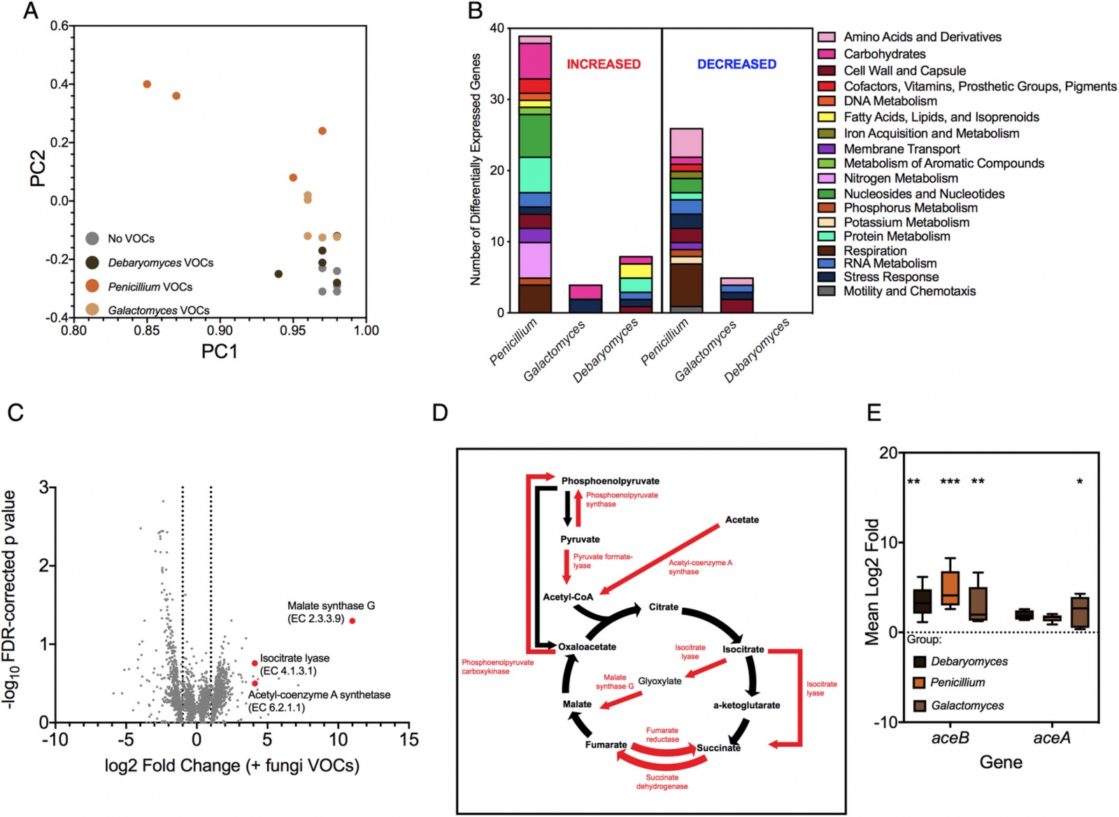
Изображение №3
Воздействие грибковых ЛОС вызвало сдвиг в глобальной экспрессии генов Vibrio с разницей между контрольной и опытной группами в 159 экспрессируемых генов (3A). Воздействие мицелиального гриба Penicillium привело к наибольшей перестройке глобального транскриптома Vibrio (3В). Из них 54 гена имели более высокий уровень экспрессии, а 87 генов имели более низкий уровень экспрессии в присутствии ЛОС.
Наиболее сильным паттерном дифференциально экспрессируемых генов при всех воздействиях грибковых ЛОС является повышенная экспрессия генов, участвующих в глиоксилатном шунте (3C и 3D). Этот шунт кодирует продукцию малатсинтазы G (aceB) и изоцитратлиазы (aceA). Это изменение в цикле трикарбоновых кислот позволяет клеткам использовать простые углеродные соединения (ацетат и другие жирные кислоты) в качестве источников углерода, когда более сложные источники (например, глюкоза) недоступны.
Анализ показал, что именно гены, кодирующие изоцитратлиазу и малатсинтазу G, были наиболее дифференциально экспрессируемыми генами в случае воздействия ЛОС (4-кратное и 11-кратное изменение соответственно).
Кроме того, ацетил-КоА-синтаза (acs), играющая важную роль в ацетатном переключении / активации шунта, увеличилась в среднем в 4 раза при воздействии (максимальное увеличение в 7.8 раза было при воздействии Penicillium; 3E).
Другие дифференциально экспрессируемые гены, которые активируются при воздействии ЛОС, включают гены, связанные с метаболизмом углеводов и дыханием (9 генов), метаболизмом азота (5 генов) и мембранным транспортом (4 гена), а также гены, участвующие в метаболизме витаминов (3 гена). Это указывает на то, что воздействие грибковых летучих органических соединений изменяет поступление питательных веществ и витаминов, доступных для Vibrio.
Однако были и гены, которые подавлялись ввиду воздействия ЛОС грибков. К ним относятся шесть генов, участвующих в плазмидах IncF, которые могут автономно реплицироваться и выполнять самые разные функции (устойчивость к антибиотикам, образование биопленок у Pseudomonas sp. и E. coli и т.д.).
Гены, участвующие в сборе железа (5 генов), метаболизме аминокислот и белков (5 генов), наряду с генами метаболизма калия и фосфора (3 гена), также были значительно подавлены (3B).
Суммарно эти результаты однозначно подтверждают, что ЛОС грибов имеет сильное влияние на метаболические гены бактерий.
Как мы уже поняли, ЛОС грибов сильно влияют на рост бактерий Vibrio. Однако остается загадкой, какие механизмы протекают в этом случае и какие должны быть концентрации участвующих соединений.
Ученые предположили, что ЛОС можно использовать в качестве субстратов, которые попадают в глиоксилатный шунт на уровне ацетил-КоА в качестве единственного источника углерода. Такие субстраты могут включать жирные кислоты, спирты и сложные эфиры (часто продукты метаболизма грибов), а также углеводороды и метилированные соединения.
Чтобы определить, могут ли определенные ЛОС, продуцируемые грибами из сырной корки, опосредовать взаимодействия, наблюдаемые выше, сначала было проверено влияние коммерчески доступной уксусной кислоты на рост Vibrio.
Уксусная кислота представляет собой низкомолекулярную короткоцепочечную жирную кислоту, способную диффундировать через клеточную мембрану Vibrio с образованием ацетил-КоА. Сложные эфиры и жирные кислоты, такие как уксусная кислота, широко обнаруживаются в сырах со зрелой поверхностью и часто вырабатываются в высоких концентрациях дрожжами и нитчатыми грибами. В то время как другие соединения могут использоваться в глиоксилатном шунте, уксусная кислота может напрямую активировать глиоксилатный шунт, поэтому она и была выбрана для исследования.
Биоактивность уксусной кислоты проверяли, используя вариант сэндвич-анализа ЛОС, используемого ранее. Определенная концентрация уксусной кислоты была добавлена на фильтр-бумагу в лунке, противоположную Vibrio, а не грибам-продуцентам (4A).
Клетки подвергали действию одного соединения в пяти различных концентрациях в диапазоне от 0.1 до 1000 частей на миллион, что находится в пределах диапазона ранее описанных концентраций для различных грибов.
Результаты показали, что воздействие уксусной кислоты увеличивало рост Vibrio (4B).

Изображение №4
Это соединение вызывало реакцию роста на уровне, аналогичном общему росту, индуцированному смесью ЛОС грибов. Также важную роль играла и концентрация. При 0.1-100 частей на миллион уксусная кислота влияла на рост Vibrio, но при концентрации свыше 1000 такого эффекта практически не было.
Ученые отмечают, что выработка кислоты может влиять на уровень pH и токсичность, которые могут тем или иным образом влиять на рост бактерий. Для проверки этой теории были проведены измерения рН среды, где росли бактерии из контрольной группы, и среды, где бактерии подвергались воздействию ЛОС грибов. Однако анализ данных показал, что реакция роста бактерий никак не связана с уровнем рН.
Уксусная кислота также имела значительное влияние на состав микробного сообщества. Тогда как в контрольной группе было примерно 19% вибрионов, в группе, подвергшейся воздействию кислоты, этот показатель вырос практически до 100% (4С). Это говорит о том, что уксусная кислота и другие ЛОС влияют на рост разных бактерий в рамках одного микробиома по-разному. В данном случае рост и увеличение численности Vibrio и снижение численности других бактерий.
Следовательно, уксусная кислота это ЛОС, которое может индуцировать шунт глиоксилата и стимулировать рост вибрионов. Однако необходимо установить, производят ли грибы это соединение.
Чтобы выяснить это, ученые проанализировали ЛОС, производимый штаммом Galactomyces geotrichum 242A, штаммом Debaryomyces hansenii 135B и Penicillium sp. штамм 12.
Анализ показал, что вырабатываемой уксусной кислоты крайне мало, ее уровень практически сопоставим с фоновым. Однако вырабатывалось достаточно много других эфиров, содержащих ацетат: масляная кислота, амилацетат, гептилацетат и 3Z-гексенилацетат.
Далее было проверено, может ли какой-то из этих соединений влиять на рост бактерий и их популяцию (4A). Через 3 дня популяции Vibrio, подвергшиеся воздействию гептилацетата и метилизобутриата в концентрациях 0.1 частей на миллион, увеличились в 81.5 и 163 раза соответственно (4B).
Эти эксперименты демонстрируют, что ацетатсодержащие соединения, продуцируемые грибами сырной корки, могут вызывать реакцию роста у Vibrio и могут изменять состав бактериального сообщества сырной корки.
Для более детального ознакомления с нюансами исследования рекомендую заглянуть в доклад ученых и дополнительные материалы к нему.
Эпилог
Созревание сыра и формирование его вкуса напрямую связано с микробиомом, обитающим на его поверхностях. В данном труде ученые установили, что некоторые грибы влияют на рост бактерий. Учитывая, что последние отвечают за вкусовые и ароматические характеристики сыра, этот процесс нельзя назвать малозначимым.
По мнению ученых, их труд позволяет лучше понимать механизмы взаимодействия между микроскопическими организмами не только внутри одной видовой группы, но и между разными группами. Кроме того, полученные знания могут пригодиться производителям сыров, ведь меняя концентрацию того или иного летучего органического соединения, они смогут производить совершенно уникальные с точки зрения гастрономии сыры.
В том, что наука влияет на пищевую промышленность, нет ничего удивительного, ибо это происходит уже не первую сотню лет. Однако подобные исследования все же удивляют своей креативностью, уж простите за такой термин. Но, какой бы смешной на первый взгляд ни была тема исследования, его суть имеет гораздо больше глубины. Чем лучше мы понимаем процессы, протекающие в микробиоме, тем больше у нас будет возможностей на них влиять. Бактерии и грибы, как мы знаем, часто мелькают в исследованиях медицинского характера, в трудах по переработке пластика, им даже нашлось место в космонавтике и астрономии. Посему, вполне логично, что понимание мира бактерий и грибков влияет на развитие нашего.
Благодарю за внимание, оставайтесь любопытствующими и отличных всем выходных, ребята! :)
Немного рекламы
Спасибо, что остаётесь с нами. Вам нравятся наши статьи? Хотите видеть больше интересных материалов? Поддержите нас, оформив заказ или порекомендовав знакомым, облачные VPS для разработчиков от $4.99, уникальный аналог entry-level серверов, который был придуман нами для Вас: Вся правда о VPS (KVM) E5-2697 v3 (6 Cores) 10GB DDR4 480GB SSD 1Gbps от $19 или как правильно делить сервер? (доступны варианты с RAID1 и RAID10, до 24 ядер и до 40GB DDR4).
Dell R730xd в 2 раза дешевле в дата-центре Equinix Tier IV в Амстердаме? Только у нас 2 х Intel TetraDeca-Core Xeon 2x E5-2697v3 2.6GHz 14C 64GB DDR4 4x960GB SSD 1Gbps 100 ТВ от $199 в Нидерландах! Dell R420 — 2x E5-2430 2.2Ghz 6C 128GB DDR3 2x960GB SSD 1Gbps 100TB — от $99! Читайте о том Как построить инфраструктуру корп. класса c применением серверов Dell R730xd Е5-2650 v4 стоимостью 9000 евро за копейки?
Автор: Dmytro_Kikot
