Началось все где-то год назад, когда я прочитал вот этот пост habrahabr.ru/post/144252/ за авторством уважаемого Kidar и поставил зарубку в памяти. Дело в том, что у меня уже было плотное желание подготовить школьника к выступлению на конкурсе научных работ Малой академии наук по секции химии. А тут такая шикарная идея. В этом сезоне кажется все получилось.

Про всякие научные соревнования школьников в Украине
Основная часть читателей все-таки из России, но эти дела у нас устроены примерно одинаково. Говорить буду про химию, потому что больше в теме. По прочим предметам все примерно одинаково, программисты, насколько я знаю, обделены темой турниров. Есть три основных вида соревнований, которые проходят по этапам вида школа-район-область-страна. Успешное выступление на последних двух этапах дает бонус к результату ЗНО (экзамен по типу ЕГЭ). Хотя обычно школьник, победивший на республиканском этапе, пишет его левой ногой на 195 из 200.
Предметные олимпиады
Эта тема на Хабре периодически всплывает. Эти соревнования индивидуальные. Школьники приходят в условленное время в условленное место, получают набор заданий и три часа самостоятельно их решают. Зачет — раздельный по параллелям. Призеры идут на следующий этап. Те, кто относительно успешно выступил на областном этапе (1 и 2 места, около 10 человек из параллели) ходят в универ на учебные сборы, где фактически идут по слегка облегченной и заточенной под олимпиадные задачи программе первых трех курсов соответствующего факультета. После этого идет промежуточный отборочный этап, по итогам которого формируется команда на всеукраинский этап. Размер команды зависит от прошлогоднего результата областной команды. Это может быть от 4 до кажется 12 человек суммарно на 8-11 классы. Команда может быть не больше квоты. Призеры в 10 классе едут на Менделеевскую олимпиаду, которая раньше была Всесоюзной, в 11 классе — на Международную олимпиаду. Дипломы менделеевки и межнара позволяют очень льготно поступить вообще в любой университет по всему глобусу.
Турниры юных %scientists
Тут все наоборот. Соревнование командное, задания публикуются за полгода до. Вопросы очень неоднозначные и предполагающие множественность решений. Задачу надо не только решить, но и внятно доложить, а противнику — обоснованно покритиковать. При этом нельзя предлагать свое решение. Классический пример задания — Разработайте способ создания огнестрельного оружия на необитаемом острове. И 7 минут на доклад, крутись как хочешь. Изначальная концепция турнира подразумевала задания простые и понятные при первом прочтении, но при этом интересные и обсуждаемые. Потом пошла очень нехорошая на мой взгляд тенденция ухода в серьезную науку. Турнир превратился в соревнование тренеров команд и выяснение, у кого из них диссертация больше похожа на заданную задачу. Сейчас вроде все возвращается к норме, правда ценой падения интересности. Стараюсь в меру сил повышать уровень, отправил главе жюри пакет на мой взгляд интересных и легко осознаваемых задач. cheklab.ru/archives/4003 — хороший и подробный отчет по теме. Турнир не дает бонусов для поступления, потому что мероприятие командное. Личный зачет в нем есть, но он символический и довольно субъективный.
Малая академия наук
Сокращенно — МАН. Это наука в чистом виде. Школьник под чутким руководством научрука пишет научную работу, по весовой категории полученный труд приблизительно соответствует курсовой работе. Затем пишет контрольную работу по типу олимпиады соответствующего уровня и докладывает работу перед высоким жюри. Результат — сумма баллов за контрольную и доклад. Призеры идут на следующий этап. Разделения по классам нет, но обычно преимущество негласно дают 11 классу. Им и нужнее, и работы у них обычно серьезней. Здесь очень широкий выбор секций и тематик, от ветеринарии до безопасности информационных систем. Ввиду моей специализации я плотно сижу в обильно населенной секции химии, подвигаться особо некуда. И есть некая вероятность, что подопечного могут принудительно выгнать в другую секцию. В целом проблема та же, что и была на турнирах. Под видом работы очень любят втулить кусок диссертации руководителя. А это перерастает в соревнование, у кого в лаборатории стоит более дорогой прибор. Такие работы более научные, но они дальше от школы и при этом теряется какой-то кайф и интересность. Кстати, это единственное из описанных соревнований, в котором я не участвовал будучи школьником. Терпения не хватало, ну и руководителя не было. Так что для компенсации потерь года полтора назад я начал потихоньку кидать в гуглдоковский файл список потенциально интересных и реализуемых на школьном уровне тем. И ждать, пока появится годный школьник, чтобы можно было с ним такое провернуть. И в июле этого года школьник появился.
В этом конкурсе очень многое зависит от руководителя. Когда два года судил районный этап в самом сильном районе города, было очень четко видно, кого из учеников готовили в школе, а кого — на базе университета. Просто по первым словам доклада. И школьников, которые эпично лажались из-за фейлов руководителей, было просто жалко.
О постановке задачи
Когда я прочитал пост про импульсный электролиз, идея сформировалась сразу же. Вспышки были характерно желтого цвета, явно от атомной эмиссии натрия, содержащегося в воде. Если получить спектр этого свечения и измерить его интенсивность при длине волны 589 нм, то должна быть зависимость от содержания натрия в воде. Так что тема работы для пущей весомости, научности и соответствия секции химии сформулировалась так — «Атомно-эмиссионное определение натрия в минеральной воде с использованием флайбэк-генератора для искровой атомизации пробы». Ну а что — играть в науку, так по солидному.
Суть работы
Получаем плазму над поверхностью анализируемой воды с помощью искры от катушки зажигания, разлагаем ее в спектр дифракционной решеткой поверх объектива камеры, заливаем на spectralworkbench.org для обсчета, делаем градуировку соответствия сигнала и концентрации, ?????, PROFIT.
Атомная эмиссия
Есть такой способ измерения содержания натрия и калия в жидких объектах. Если перевести пробу в пар при температуре тысячу-полторы градусов по Цельсию, то натрий перейдет в состояние атомного пара и начнет очень интенсивно излучать монохромный желтый свет с длиной волны 589 нм. Интенсивность излучения линейно зависит от содержания натрия в пробе, то есть можно измерить несколько растворов с известной концентрацией и получить коэффициенты этого линейного уравнения:
I=a*c+b, где I — интенсивность, c — концентрация.
Для получения атомного пара обычно применяют впрыск пробы в пламя газовой горелки, прибор со всеми потрохами занимает небольшой шкаф. Почему бы не попробовать заменить все это на небольшой генератор искры?
Оптика
Свет можно разложить в спектр призмой или решеткой. Интуиция подсказала, что решетка удобней в работе, но на всякий случай заказал у китайцев и то и то. Делать решетку из дивидишки не было никакого желания. При этом краем глаза посматривал на Spectral Workbench. Их бумажный спектроскоп (изображен на КДПВ) по факту не прокатил из-за очень низкой светосилы. Но прокатило просто приложить решетку к объективу. Это абсолютно не годится для работы при дневном свете, но наша плазма получилась относительно точечной и в темноте.
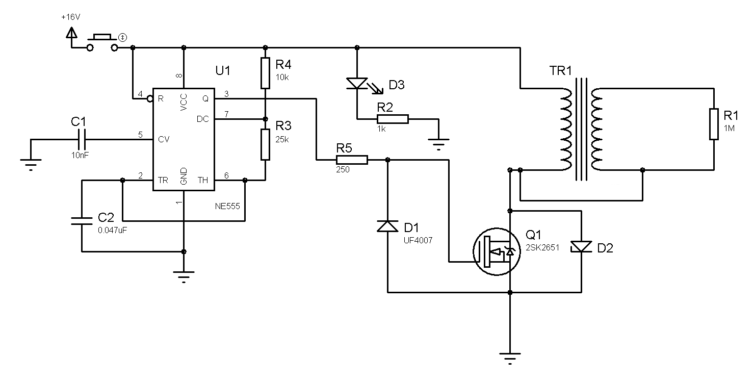
Искратор
Сдут вот отсюда: cxem.net/tesla/tesla27.php. Сначала пытался собрать на поджигающем трансе от фотовспышки, но мощи явно не хватало. Поставил жигулевскую катушку, питание от 4х18650 и чуть обвязки для защиты полевика и микросхемы. При первом же запуске у аккумов повзрывались схемы защиты, пришлось ампутировать. Частота около 500 Гц, скважность 60%. Искра получалась около 7 мм в длину, катушка при этом резонансно воет на частоте около 1.5 кГц, как я понимаю из-за всяких гармоник. Схема и реализация ничего особого из себя не представляет:


Один электрод макаем в воду, второй висит в 2-3 мм над поверхностью. Если наложить на объектив дифракционную решетку и поставить выдержку побольше, то получится такое вот зрелище:

А если убрать фон и оставить только то что надо, то будет вот так:

Спектральную линию натрия видно невооруженным глазом
Расчет
После калибровки и заливки на сайт получился вот такой симпатичный спектр:

Пик натрия на своем месте, расхождение буквально в 1 нм. Дальше все просто. Измерили несколько растворов с точной концентрацией натрия, получили уравнение, измерили минералку, рассчитали содержание натрия. Результаты похожи на правду, приводить не буду по причине их абсолютной бесполезности
Результаты
Работа была успешно доложена на районном этапе. Район слабый сам по себе, и было всего четыре участника. Из них двое готовились в моей лаборатории, а еще двое — школьными учителями. Мой подопечный и еще один ученик прошли на областной этап. Доклад будет в середине января. За это время надо идеально подготовить доклад и ответы на всевозможные провокационные вопросы. Дело осложняется тем, что химии в работе не так много как у конкурентов, надо вдобавок научить не вполне школьной физике и электронике. Рубилово будет мощнейшее, конкурентов много и они реально сильные. Шансов на мой взгляд негусто, но пробовать надо. Для первого моего руководства пока результат неплохой. На будущее надо более активно пинать школьников, а то у них есть вечное желание откосить. Но это и понятно.
Планы-планы
А их много. Почти все из них где-то подсмотрены, но придумать что-либо абсолютно с нуля уже не очень реально, особенно на школьном уровне. Список возможных тем плавно дорос до двух страниц текста. Там и самодельные полупроводники, и солнечный элемент на органическом красителе, и газогенератор для подушки безопасности. Но школьников, которые такое сходу осилят, мало, и почти нет больных на голову союзников, которые готовы с разбегу встрять в абсолютно незнакомую тему. Но надежда умирает последней. Да и руководство в этих делах как минимум не мешает, даже если есть небольшой ущерб основной работе.
Автор: BubaVV
