
Жил-был один крупный банк, и у него был контакт-центр на Нортеле. В 2009 году руководство Нортела решило распродать компанию по частям — что-то ушло в Эриксон, что-то в Авайю, ну и т. д. Соответственно, банк остался в довольно странных условиях в части технической поддержки и дальнейшего развития контакт-центра. В течение года получалось только обеспечивать его работоспособность (или отказываться от ломающихся фич). Стало понятно, что имеющееся решение — тупиковая ветка.
Банк объявил конкурс на миграцию контакт-центра на новое решение. Самым сложным при этом был сжатый срок — несколько месяцев. Но мы в итоге справились. Проект был комплексным. Многое мы подняли с нуля: от АРМов до системы Quality Monitoring. После того, как контакт-центр заработал на новом решении, проект плавно перешел из одного в следующий — модернизацию — у банка появились новые «хотелки» по функционалу и задачи по фичам.
Подробнее расскажу про самый горячий период — миграцию и подготовку контакт-центра
к работе, а также про дальнейшее расширение функционала — внедрение BI и постановку на мониторинг.
Что уже было и работало
Во-первых, мы перенесли IVR (система интерактивного речевого взаимодействия, Interactive Voice Response) на новую платформу, плюс внедрили распознавание речи. Сделали отдельную ветку с нуля по поиску банкоматов — абонент может спросить у IVR, где находится ближайший банкомат, система распознает речь и, соответственно, оперативно выдает информацию. Ещё IVR оперативно обращается к базам данных за курсами валют, различными статусами и общими данными по клиенту вроде срока следующего платежа по кредиту. Вообще, там несколько интеграционных шин, к которым был подключен IVR.
Появились приоритеты вызовов для VIP-клиентов, чтобы они не ждали в очереди. На базе того же IVR была построена часть системы управления качеством — выставление клиентом оценки по обслуживанию в контакт-центре после завершения разговора с оператором.
Кстати, с помощью IVR банк внедрил довольно удобный сервис для клиентов, находящихся за границей. Понятно, что это роуминг и звонки стоят недешево. Поэтому, чтобы клиентам не звонить на российские номера из-за границы, они набирают определенный номер, по которому их вызов попадает в IVR банка. Когда звонок подтверждается, человек кладет трубку. После этого система IVR сама набирает клиенту и соединяет с ним оператора.
Ниже архитектура нового IVR:
Во-вторых, создали АРМы для операторов и супервизоров на базе решений Авайи, плюс нашем коде под банк. В процессе внедрения мы столкнулись с тем, что заказчику не хватало штатных функциональных возможностей АРМов Авайи, поэтому пришлось сильно кастомизировать этот софт. Через несколько фаз разработки АРМы стал полностью учитывать почти все «хотелки» заказчика.
До этого АРМов на рабочих местах у банка не было, и операторам работать было не особо удобно. В качестве рабочих мест у них стояли обычные компьютеры. Вызовами управляли с телефона — просто нажимали кнопки. После завершения миграции было несколько этапов кастомизации решения. Так, шаг за шагом, АРМы полностью «подогнали» под конкретные требования банка.
Одна из «косметических» фич — появилась возможность для супервизоров отправлять бегущую строку с информацией на группы операторов — что-то вроде SMS в АРМы.

Скриншот интерфейса АРМа оператора
Для повышения автоматизации рабочих мест операторов, в рамках последующих этапов проекта, контакт-центр был интегрирован с Зибель CRM. Большая часть операторов сейчас работает через него, а не через АРМы.
В-третьих, модернизировали систему исходящего обзвона. Фишка — предиктивный набор номера, это когда операторы не тратят время на прослушивание гудков при соединении
с абонентом, система подключает сотрудника контактного центра в тот момент, когда человек уже взял трубку. Это очень ускоряет обзвон и уменьшает потери времени на недозвоны.
В-четвертых, внедрили систему Quality Monitoring, которая позволяет супервизорам оценивать качество работы операторов, формировать различные отчеты и KPI. Так заказчик решил вопрос премирования операторов.

Пример формы оценки записи вызова из системы Quality Monitoring, с помощью которой супервизоры слушают и оценивают звонки.
В-пятых, для удобства клиентов контакт-центр поддерживает мультиканальность. Кроме голосовых звонков клиенты могут обращаться в банк по электронной почте и web-чату на сайте.
В-шестых, внедрили модуль BI отчетности для построения аналитических отчетов на основе данных из нескольких систем контакт-центра.
Что было сложно
С учётом нескольких задержек (план — лето, по факту тендер задержался до осени, но дедлайн по внедрению сдвинут не был), были серьёзные риски не уложиться в сжатые сроки внедрения контакт-центра. Заказчик не мог сдвинуть сроки, потому что у одного из подразделений, которое арендовало помещение и часть ресурсов, заканчивался срок аренды. И они вынуждены были физически переехать.
По объективным причинам с ИТ службой банка не всегда удавалось договориться, чтобы они предоставляли нам необходимую информацию и допуски в максимально короткое время. К счастью, руководство контакт-центра (наш бизнес-заказчик) было достаточно убедительно, и внутри банка удавалось договариваться без существенных задержек. Как часто бывает в проектах с банками, много сил потратили на взаимодействие с ИТ безопасниками банка.
Например, на одной из итераций дело шло так:
- Прибегаешь с флешкой к компу.
- Набираешь ИБ, в который раз по шагам объясняешь, кто ты, что, зачем, почему
- Открывают USB порт на 20 минут.
- Вставляешь флешку и быстро забираешь с неё данные.
- И переходишь дальше к следующему месту.
С конечными пользователям — операторами — проблем не было.
Если говорить про АРМ, то здесь также были определенные сложности.
Во время проекта миграции контакт-центра, банк перевел рабочие места операторов и супервизоров с обычных компьютеров на виртуальные машины, развернутые в среде виртуализации (VDI — Virtual Desktop Infrastructure). Каждая виртуальная машина существует где-то там отдельно, а у пользователя — только тонкий клиент и монитор. Соответственно, нам пришлось оперативно помочь банку создать образы виртуальных машин, развернуть и протестировать там наши АРМы и другой софт контакт-центра. Плюс нужно было доустанавливать различное инфраструктурное ПО, типа Java и ActiveX.
С джавой тоже была история — однажды банк проапгрейдил джаву на виртуалках, из-за чего АРМы перестали корректно работать. Были проблемы совместимости при работе АРМа в виртуализированной среде с новой версией джавы, которые мы оперативно победили.
Также во время проекта на новую версию IE 11, которая также повлекла проблему совместимости, доработку АРМов и пр. Это тоже была незапланированная трудность, с которой справились.
Боролись с ложными вызовами. Оператору на рабочее место приходили по 10 вызовов подряд, и как только он брал трубку, ее сразу же кидали. Нам даже заказчик поначалу высказывал претензии, что система работает некорректно и не соединяет клиента с оператором. Мы разбирались с этой претензией, провели кучу проверок, исследований и выяснили, что система работала корректно. Звонили, возможно, автоматические системы обзвона (это мог быть телемаркетинг, который «стучался» по номерам), т.к. номер при звонках часто был один и тот же. Мы вместе с банком даже привлекали провайдера связи для того, чтобы это все анализировать, выясняли ту часть, за которую отвечает банк — за телефонную инфраструктуру, исследовали контактный центр. Нигде не нашли проблем, все везде работало корректно. В итоге, все же пришлось эти номера заблокировать с помощь функционала “черный список”, чтобы операторов не беспокоили.
Миграция
Мы сразу запланировали отказоустойчивую конфигурацию контакт-центра
с георезервированием на два ЦОДа. Все серверы контакт-центра были развернуты на платформе виртуализации банка. Начали с монтажа и настройки голосовых шлюзов, развернули виртуальные сервера вместе с виртуальщиками банка.

Архитектура АТС — ядра контакт-центра.
Подняли АТС, настроили маршрутизацию и контакт-центр. Провели тесты на ручных звонках, потом дали большую тестовую нагрузку, затем сделали боевые тесты на нескольких телефонах и нескольких операторах.
Контактный центр работает 24/7, поэтому выбирали наименее нагруженное время — много работали по ночам. Боевой тест был такой: весь день “сидели” на Авайе, потом вечером откатились обратно на старую систему, анализировали результаты работы. Проблем не было, поэтому на следующий же день переключились гладко.
Далее перенесли все записи разговоров клиентов с операторами из старой системы в новую, чтобы ничего не потерялось. Дополнительно, поверх новой системы записи, мы внедрили систему Quality Monitoring с функционалом оценки качества, отчетности и модулем записи экранов операторов.
Наша проектная команда была не маленькая: менеджер, инженеры по контакт-центрам, инженеры по системам мониторинга, BI, разработчики, тестировщики и другие специалисты. Со стороны банка тоже было много участников — от ИТ-специалистов до представителей бизнес-заказчика.
На словах просто, но на деле подготовка была довольно долгая. Были длинные созвоны группами на 2 часа, в которых мы обсуждали как все будет, что делать если возникнет сбой, какие варианты, как откатываться в случае аварий. Каждый отчитывался по своей подистсеме. Потом обсуждали мелкие проблемы. Мы устраивали в горячие дни перед и после переключения ежедневные конф-коллы из 10-12 человек.
После внедрения ещё несколько раз ездили в гости к заказчику. Одной ночью мы переделали маршрутизацию с операторами связи: надо было за ночь переделать всю логику обработки вызовов для 70 городских номеров по Москве и регионам.
Для клиентов миграция была незаметной, не было перерывов в обслуживании, несмотря на то, что внутри происходили серьезные изменения. И с точки зрения переезда людей, и с точки зрения смены оборудования и систем, и с точки зрения даже изменения подходов в работе. Чтобы не повлиять на сервис для клиентов, операторов переводили на новое решение небольшими группами. В течение недели каждый оператор привыкал к АРМ, учился новым интерфейсам (надо было переехать с кнопочного управления телефоном на «мышиное» управление вызовами).
Мониторинг контакт-центра
У заказчика была неплохая экспертиза в данном вопросе, и его требования к мониторингу систем контакт-центра были достаточно серьезными. В результате, это вылилось в отдельный проект. Здесь важно отметить, что большинство контактных центров либо вообще «не ставят» на мониторинг свои системы, либо делают это в ограниченном объеме и стандартными средствами. И как, правило, заказчик делает это самостоятельно. Сложность здесь в том, что у Авайи мало рекомендаций по осуществлению мониторинга работы приложений (кроме стандартного использования SNNP), нет и унифицированных средств мониторинга. Поэтому перед нами встала задача — для каждой из подсистем придумать способы проверки работоспособности приложений.
Здесь нельзя было просто «залезть» в память и посмотреть статус приложений — то, что оно висит в памяти, не значит, что корректно работает на самом деле. Естественно, нужна была интеграция с банковскими системами мониторинга для того, чтобы заказчик мог построить карту наблюдений за всеми системами. Если ночью произошла авария — дежурный должен был по тревоге поднять нужное подразделение и сообщить информацию. Автоматически заводились тикеты на ответственных прямо из системы мониторинга.
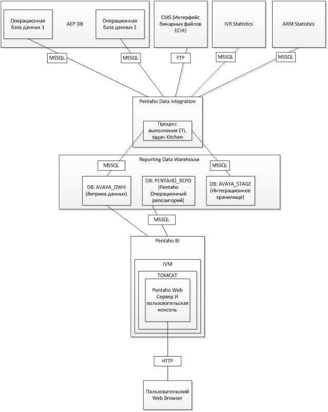
Business Intelligence
Второй большой частью проекта после переезда на новую платформу было внедрение BI. Здесь, честно говоря, пришлось поломать голову над нестандартной задачей. Дело в том, что ранее заказчик для формирования отчетности использовал Excel, и там было порядка 40 различных табличек. Все они перерабатывались внутри XLS, и на выходе получались сложные агрегированные отчеты. Возможности сформировать отчеты
в привычном для банка формате не было. Встал вопрос, подключать ли старую нецентрализованную фрагментированную отчетность к системам или делать свою, уникальную, перенося всё в нее. Заказчик выбрал BI-систему, которая отлично закрыла его требования по консолидированной отчетности. На словах тоже все просто, но усилий пришлось приложить немало. За это позже вендор даже наградил нас в одном из своих конкурсов.

Первоначально отчетность была такая: каждая система в своем интерфейсе показывала отдельные показатели. Сотрудники качества контакт-центра из разных систем сводили всё это в XLS.
Два месяца мы переносили типовые отчётные формы и подключались к источникам информации, писали коннекторы и настраивали обмен. Заказчик оценил гибкость системы. Появилось много новых отчетных форм. Все отчеты строятся по данным двух основных систем: Avaya Call Management System даёт данные по звонкам в контакт-центре, а Avaya Experience Portal предоставляет статистику по работе IVR. Также в BI подтягиваются данные и из других систем. Сделано всё на базе Пентахо, опенсорсного продукта. Он крайне удачно уложился в требования: его полный стек очень подходил от преобразования и экстракции данных для фреймворка, который делает анализ. Еще один плюс — банку не пришлось брать дорогую лицензию.
Архитектура в три слоя: есть источники в виде бизнес-систем, есть промежуточные хранилища для забирания данных регулярно и есть витрины с рассчитанными показателями. Поверх всего этого презентационный слой, который в виде веб приложения отдает по сети всё заказчику. По адаптерам частично сотрудничали с представителями вендоров, чтобы они модифицировали свои приложения. Как мы, ещё никто не делал, свободных или платных средств не было.

BI банком используется как интеграционная система, собирающая данные и отправляющая их, без прогнозирования и глубокой аналитики — это ещё в будущем.
Главная сложность здесь — соединять звонки после переброски в один, анализируя логи. Аналитика контакт-центра давала сырые данные систем, а заказчику нужны бизнесовые высокоуровневые показатели. Например, сырые посегментные данные о звонке: каждый из переходов маршрутизации звонка обогащен флагами вроде «был перенаправлен», «куда перенаправлен», «каким агентом обработан», время начала и конца сегмента. А высокоуровневый показатель, например, среднее время удержания звонков оператором. Была и целая методология для оценки бизнес-эффективности IVR.
По звонкам собирается и вычисляется многообразие: среднее время обработки, количество отвеченных, какая длительность, вплоть до отчетов об истории — показывается всё в обогащенном формате: кто звонил, что за клиент, какая тема, авторизовался ли, какие операторы обрабатывали звонок. Все эти данные банк использует для расследования претензий, и надо сказать, процесс очень упростился. Они находят звонок, смотрят его историю — слушают в системе записи. Аналитикам отдела качества отпала необходимость сводить данные по разрезам — они получали все это в одном окне. Централизованно.
Потом появилась третья бизнес-область: отчетность по тематикам. Это то, что оператор записывает о звонке в АРМ: зачем ему звонили, на что жаловались, что спрашивали. Это отдельная витрина, которая связывается с данными по звонкам и другими отчётами.
Конец
Миграцию реализовали вовремя, но последние две недели спали по пять-шесть часов. В результате банк вошёл в период пика потребительских кредитов с новым современным решением. Полную миграцию, включая аналитику, системы отчетности, дифференциацию скилл-групп и перевод порядка 10 различных сервисных линий поддержки, сделали за 6 месяцев.
По итогам проекта банк, на основании своей методологии измерения показателей, сообщил, что после модернизации количество обработанных операторами вызовов в день увеличилось на 60%, а эффективность их работы возросла на 6%. Более того, в два раза возросло
качество интерактивного речевого взаимодействия.
Сложный, но интересный был проект, побольше бы таких.
Ссылки:
- Основные подсистемы контактного центра
- Отечественный коллцентр из Наумена и Элтекса
- Распознавание русской речи для КЦ и параноиков —
- Моя почта — DPesotskiy@croc.ru
Автор: КРОК
