Привет! Сегодняшний радиоконструктор меня очень порадовал. Предельно простая схема позволяет получить весьма интересную форму выходного сигнала, благодаря программируемому двоично-десятичному счётчику КР1533ИЕ2 (74LS90) и резистивному цифро-аналоговому преобразователю, как в винтажной звуковой карте «COVOX».
КР1533ИЕ2 сама по себе является очень интересной микросхемой стандартной логики, которую стоит рассмотреть подробнее.
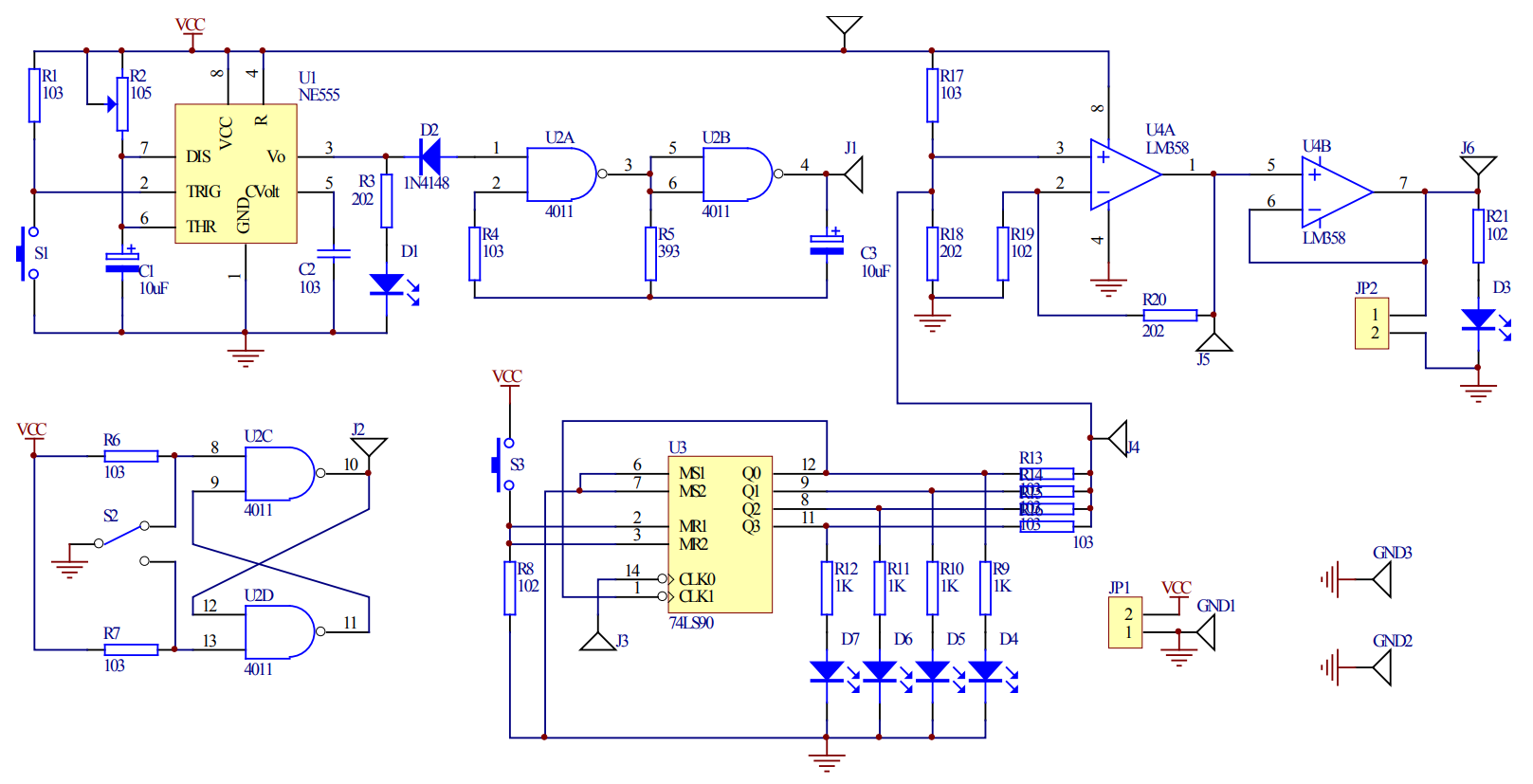
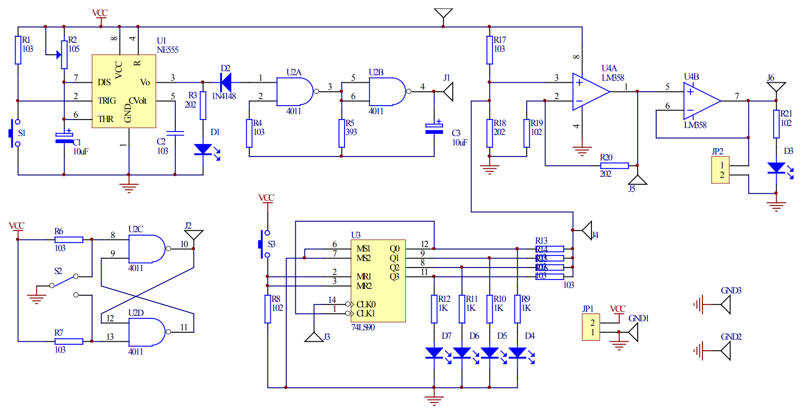
Данный набор компонентов экспериментальной платы предназначен для вступительного экзамена в китайские колледжи и университеты. Плата снабжена выводами с шести контрольных точек, не считая земли и питания, позволяет осуществить два варианта коммутации — с ручным тактированием счётчика и подсчётом импульсов тактового генератора, и содержит шесть функциональных узлов.
▍ Ждущий мультивибратор
На микросхеме U1 — прецизионном таймере КР1006ВИ1 (NE555) — собран не генератор тактовых импульсов, а одновибратор, или моностабильный (ждущий) мультивибратор. Подобные одновибраторы мы рассматривали в статье про модель контроллера светофора.

Управляющее напряжение формируется резистивным делителем внутри микросхемы и защищено от помех керамическим конденсатором С2. Резистор R1 подтягивает вход запуска таймера к плюсу питания схемы, и компаратор COMP2 находится в состоянии низкого логического уровня на выходе.

Если нажать кнопку S1, инвертирующий вход COMP2 соединится с общим проводом, и напряжение на нём окажется ниже потенциала неинвертирующего входа, равному трети питающего напряжения. Компаратор перейдёт в состояние высокого уровня на выходе, и установит триггер FLIP-FLOP в состояние логической единицы.
Так как выход триггера инвертирующий, на нём появится низкий уровень напряжения. А логический уровень на выходе микросхемы станет высоким, поскольку её вывод 3 снабжён инвертирующим буфером.
Разрядный транзистор, коллектор которого соединён с седьмым выводом КР1006ВИ1, закроется и перестанет шунтировать на землю положительную обкладку конденсатора С1. Последний начнёт заряжаться через подстроечный резистор R2, задающий длительность импульса моностабильного мультивибратора.
▍ Сгорит или не сгорит?
Отметим, что разработчики платы не предусмотрели ограничительного резистора последовательно с R2. Если установить слишком низкое сопротивление подстроечного резистора, то разрядный транзистор микросхемы NE555 может выйти из строя вследствие превышения коллекторного тока.
А может и не выйти из строя. Справочные листки к NE555 от Texas Instruments, Fairchild Semiconductors, Philips Semiconductors и Unisonic Technlologies Co., Ltd не нормируют максимальный коллекторный ток разрядного транзистора. Зато указан предельно допустимый выходной ток ±225 мА и рекомендуемый эксплуатационный диапазон до ±200 мА.

На микрофотографии кремниевого кристалла микросхемы NE555 можно наблюдать три одинаковых NPN транзистора верхнего плеча выходного буфера сверху справа, нижнего плеча снизу справа, и разрядный транзистор — слева сверху.

Это позволяет предполагать, что допустимый коллекторный ток разрядного транзистора составляет 250 мА, рекомендуемый — до 200. Удивляться здесь нечему, ведь транзистор предназначен для непосредственного разряда конденсаторов, в том числе, без последовательного резистора.
При управлении затвором полевого транзистора с выхода цифровой или аналоговой микросхемы принято предусматривать последовательный резистор для ограничения тока перезарядки затвора. Также последовательный резистор необходим при подключении конденсатора на выход операционного усилителя. А таймер NE555 такого не требует.
И наконец, на шестой странице документа «Указания по применению прецизионных таймеров NE555 и NE556» AN170 от Philips Semiconductors можно прочитать, что внутри микросхем предусмотрено ограничение разрядного тока конденсатора на уровне от 35 до 55 миллиампер. Также необходимо учитывать допустимую тепловую мощность, рассеиваемую корпусом микросхемы без выхода за пределы диапазона эксплуатационных температур.

Когда потенциал положительной обкладки конденсатора C1, а соответственно, и неинвертирующего входа компаратора COMP2, достигнет двух третей напряжения питания, компаратор перебросится в состояние высокого логического уровня на выходе, которое сбросит триггер FLIP-FLOP.

Высокий логический уровень на инвертирующем входе триггера откроет разрядный транзистор, который останется открытым до следующего нажатия кнопки S1. А уровень напряжения на выходе 3 микросхемы будет при этом низким.
▍ Мультивибратор на логических элементах
Второй схемотехнический узел, расположенный на экспериментальной плате, является собственно тактовым генератором. Микросхема К176ЛА7 (CD4011) содержит четыре двухвходовых логических элемента И-НЕ. В генераторе тактовых импульсов используются два из них.
При низком уровне напряжения на выходе логического элемента U2A на выходе U2B будет высокий уровень, так как U2B применяется в качестве логического инвертора (элемента НЕ): оба входа 2И-НЕ соединены между собой.
Конденсатор С3 будет заряжаться в прямой полярности через резистор R5. Как только напряжение на отрицательной обкладке конденсатора упадёт до уровня логического нуля, этот сигнал через необязательный резистор R4 поступит на нижний по схеме вход U2A.
Чтобы на выходе элемента U2A был низкий логический уровень, на обоих его входах должны быть логические единицы. Это значит, что низкий уровень на любом из входов переключит выход U2A в логическую единицу, а выход U2B — соответственно, в логический ноль.
Тогда С3 будет перезаряжаться в обратной полярности, что нехорошо для алюминиевого оксидного электролитического конденсатора, но в случае некритичных применений является допустимым и работающим решением.
В определённый момент минусовая обкладка С3 зарядится до уровня логической единицы, выход U2A переключится в логический ноль, и процесс автоколебаний мультивибратора повторится, но только при условии высокого уровня на входе 1 U2A.
То есть, наш тактовый генератор работает только в течение длительного импульса от ждущего мультивибратора на микросхеме NE555. Всё остальное время на выходе J1 присутствует логический ноль.
▍ Триггер на элементах И-НЕ
Экспериментальная плата предусматривает ручное тактирование счётчика кнопкой S2 через триггер на элементах U2C и U2D. Работу такого RS-триггера с инвертирующими входами мы подробно рассматривали в статье про электронную ячейку памяти.

Когда кнопка S2 отжата, выход триггера J2 устанавливается в логическую единицу, а когда нажата — сбрасывается в логический ноль.
Здесь можно было бы обойтись и без триггера, но разработчики пособия решили использовать таким образом два «лишних» элемента микросхемы К176ЛА7.
▍ Двоично-десятичный счётчик
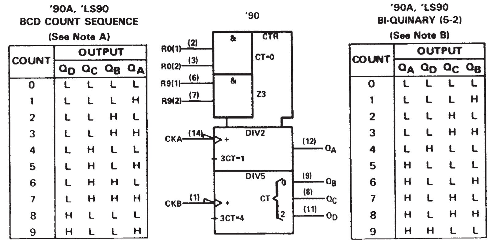
Четвёртый модуль экспериментальной платы — счётчик импульсов на микросхеме КР1533ИЕ2, она же 74LS90. Она имеет два тактирующих входа, один из которых соединён с выходом младшего разряда. Зачем это сделано?
Дело в том, что микросхема содержит два независимых счётчика, один из которых считает до двух, а второй — до пяти.

Если подавать импульсы на вход счётчика до двух (0 — 1), а с его выхода — на вход счётчика до пяти (000-001-010-011-100), получается счётчик до десяти (0000-0001-0010-0011-0100-0101-0110-0111-1000-1001).
А если поступить наоборот, и сделать счётчик до пяти младшим, а счётчик до двух старшим, получится двоично-пятеричный счёт (0000-0001-0010-0011-0100-1000-1001-1010-1011-1100). Такая система счисления известна с глубокой древности и до сих пор применяется в японских счётах «соробан».

В отличие от привычных нам русских счёт с десятичной системой счисления, японский соробан и его предшественник китайский суаньпань, а также римский абак, использовали именно двоично-пятеричный счёт.
Релейные калькуляторы прошлого века разработки Nokia Bell Labs и Fujitsu, а также предназначавшийся для научных вычислений компьютер IBM 650, продолжили эту славную древнюю традицию.

По своему опыту работы на складе, где нужно было отсчитывать десятки одинаковых предметов, скажу, что быстрее, нагляднее и удобнее всего было считать именно по две пятёрки. Пять штук воспринимаются как целостный элементарный образ, тогда как бо́льшие количества приходится мысленно пересчитывать или разделять на группы с меньшим числом объектов.
▍ Резистивный ЦАП
Данные с выходов счётчика отображаются светодиодами D4-D7, подключёнными через токоограничивающие резисторы R9-R12. А через резисторы R13-R16 они соединены с выходом J4.

Обозначения этих резисторов неспроста нарисованы на схеме «скомканно». На самом деле, у них разные номиналы: 82 килоома для R13, 36 кОм для R14, 20 кОм для R15 и 10 кОм для R16.
Чтобы рассчитать напряжение на выходе J4, нам нужно знать выходное сопротивление микросхемы 74LS90, а также уровни напряжений на выходе, соответствующие логическим единице и нулю.
120-омным резистором в коллекторной цепи верхнего транзистора выходного буфера микросхемы можно пренебречь на фоне двух килоом R18.

Типичное выходное напряжение высокого уровня при 5-вольтовом питании составляет 3.4 вольта, а низкого уровня — 200 милливольт. Последними также можно пренебречь для упрощения вычислений.

Итак, мы имеем звездообразную электрическую цепь с центром в точке J4. Втекающие в этот узел токи проходят через R17 и выходы счётчика, находящиеся в состоянии высокого логического уровня. Вытекающие токи — через R18 и выходы U3 в состоянии логического нуля.

Согласно первому правилу Кирхгофа, алгебраическая сумма токов ветвей, сходящихся в узле цепи, равна нулю. А падение напряжения на каждом из резисторов можно рассчитать на основании закона Ома для участка цепи.
Получается следующая система уравнений, где номер тока означает номер резистора, «в» — высокий логический уровень, а «н» — низкий:
I13в = (3.4-U)/82 = 0.041 - 0.012U;
I13н = (0.2-U)/82 = 0.002 - 0.012U;
I14в = (3.4-U)/36 = 0.094 - 0.028U;
I14н = -U/36 = 0.006 - 0.028U;
I15в = (3.4-U)/20; = 0.17 - 0.05U;
I15н = 0.01 - 0.05U;
I16в = (3.4-U)/10 = 0.34 - 0.1U;
I16н = 0.02 - 0.1U;
I17 = (5-U)/10 = 0.5 - 0.1U;
I18 = -U/2 = -0.5U;
I17 + I18 = 0.5 - 0.1U - 0.5U = 0.5 - 0.6U.
Числу 0=0b0000 соответствует такая сумма токов:
I13н + I14н + I15н + I16н + I17 + I18 = 0;
0.002-0.012U+0.006-0.028U+0.01-0.05U+0.02-0.1U+0.5-0.6U = 0;
0.79U = 0.511;
U = 0.647 В.
Для 1=0b0001:
I13в + I14н + I15н + I16н + I17 + I18 = 0;
0.041-0.012U+0.006-0.028U+0.01-0.05U+0.02-0.1U+0.5-0.6U = 0;
0.79U = 0.55;
U = 0.696 В.
Оптимизируем уравнения для дальнейших расчётов. Коэффициент перед искомым напряжением U во всех десяти вариантах будет равняться 0.79 килоом в минус первой степени, то есть, миллисименсов.
Логическая единица во младшем разряде прибавляет по сравнению с нулём следующий ток смещения:
I13в - I13н = 0.041 - 0.012U - 0.002 + 0.012U = 0.039 мА.
То же самое для остальных трёх разрядов:
I14в - I14н = 0.094 - 0.006 = 0.088 мА;
I15в - I15н = 0.17 - 0.01 = 0.16 мА;
I16в - I16н = 0.34 - 0.02 = 0.32 мА.
Чтобы не делить каждый раз на 0.79 мСм, можно заранее рассчитать прибавочные напряжения каждого из разрядов:
U13 = 0.039 / 0.79 = 0.049 В;
U14 = 0.088 / 0.79 = 0.111 В;
U15 = 0.16 / 0.79 = 0.202 В;
U16 = 0.32 / 0.79 = 0.405 В.
Если бы все четыре резистора R13-R16 были по 10 килоом, то каждая логическая единица прибавляла бы по 202 милливольта, вне зависимости от номера разряда. И это не был бы ЦАП с позиционной системой счисления.
Теперь можно рассчитать напряжения на выходе ЦАП:
2=0b0010 -> U = 0.647 + U14 = 0.647 + 0.111 = 0.758 В;
3=0b0011 -> U = 0.647 + U13 + U14 = 0.807 В;
4=0b0100 -> U = 0.647 + U15 = 0.849 В;
5=0b0101 -> U = 0.647 + U13 + U15 = 0.898 В;
6=0b0110 -> U = 0.647 + U14 + U15 = 0.96 В;
7=0b0111 -> U = 0.647 + U13 + U14 + U15 = 1.009 В;
8=0b1000 -> U = 0.647 + U16 = 1.052 В;
9=0b1001 -> U = 0.647 + U13 + U16 = 1.101 В.
При работе счётчика на экране самодельного осциллографа из предыдущей статьи наблюдается такая ступенчатая форма сигнала.

▍ Усилитель постоянного тока
Напряжение с выхода резистивного ЦАП поступает на вход усилителя постоянного тока (УПТ), собранного на операционном усилителе (ОУ) U4A в неинвертирующем включении.
Коэффициент усиления УПТ задаётся резистивным делителем в цепи отрицательной обратной связи, состоящим из резисторов R19 и R20, и равняется
1 + R20/R19 = 1 + 2кОм/1кОм = 1 + 2 = 3.
OU U4B включён повторителем напряжения, поэтому напряжения на J5 и J6 будут равны. Если принять, что рабочее напряжение зелёного светодиода равно 1.824 В, то его ток можно рассчитать по формуле (U-1.824 В)/1 кОм.
Получается следующая таблица выходных напряжений и токов светодиода R21.
0=0b0000 -> U = 1.941 В, I = 0.117 мА;
1=0b0001 -> U = 2.088 В, I = 0.264 мА;
2=0b0010 -> U = 2.274 В, I = 0.45 мА;
3=0b0011 -> U = 2.421 В, I = 0.597 мА;
4=0b0100 -> U = 2.547 В, I = 0.723 мА;
5=0b0101 -> U = 2.694 В, I = 0.87 мА;
6=0b0110 -> U = 2.880 В, I = 1.056 мА;
7=0b0111 -> U = 3.027 В, I = 1.203 мА;
8=0b1000 -> U = 3.156 В, I = 1.332 мА;
9=0b1001 -> U = 3.303 В, I = 1.479 мА.
С каждым приращением содержимого счётчика при тактировании от кнопки или генератора мы наблюдаем ступенчатый рост яркости светодиода. После переполнения счётчика он самосбрасывается в ноль, и яркость снова становится минимальной.
▍ От теории к практике
Работу экспериментальной платы и процесс её монтажа можно пронаблюдать на видео.
На экране осциллографа отчётливо заметна неодинаковая длительность тактовых импульсов, обусловленная низкой помехоустойчивостью простейшего мультивибратора на логических элементах. Именно ради решения данной проблемы была в своё время разработана бессмертная микросхема NE555.

Если бы разработчики пособия применили второй таймер NE555 или сдвоенный NE556, то мы смогли бы наблюдать «зиккурат» с идеально ровной шириной ступенек. Но тогда теория и практика этого маленького эксперимента не вызвали бы столько вопросов. И разумеется, за найденные в схеме недочёты и слабые места экзаменуемому полагаются дополнительные баллы.
Напишите в комментариях, какая особенность схемы усугубила недостатки тактового генератора, сделав их такими очевидными при наблюдении за работой устройства.
Автор: Гитарная электроника
