Привет! Китай является мировым лидером в производстве электроники во многом потому, что имеет систему образования, ориентированную на развитие этой отрасли.
Сегодня мы исследуем интересное учебное пособие из Китая, предназначенное для проверки базовых знаний по схемотехнике и умения собирать и налаживать электронные приборы.
В отличие от олимпиадной платы из предыдущей статьи, здесь нет экзотических микросхем, реле и тиристора. Нет и специально предусмотренных ошибок. Но от этого схема не становится менее интересной.
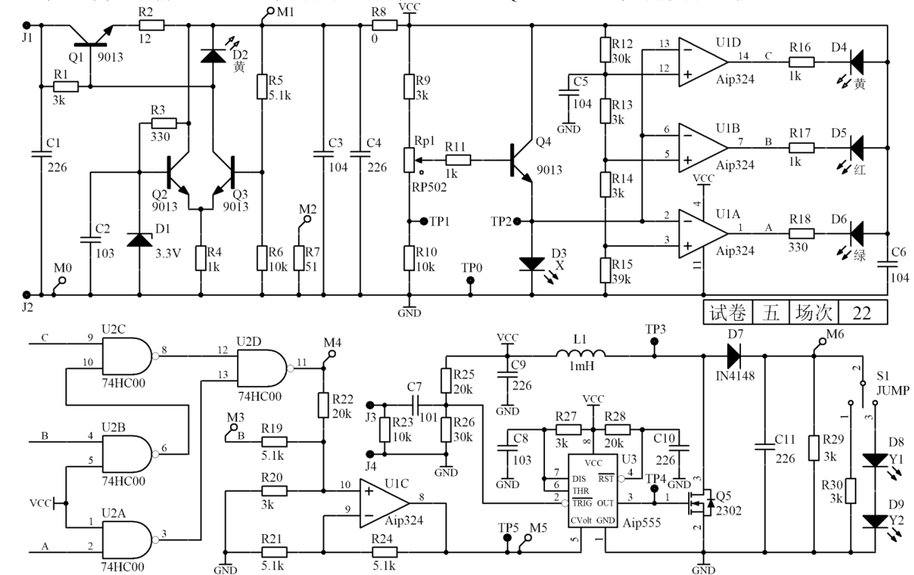
На красиво оформленной плате размером 102,5 на 48 миллиметров расположены семь функциональных модулей:
- линейный параметрический стабилизатор напряжения питания с защитой от короткого замыкания,
- линейный регулятор яркости светодиода на биполярном транзисторе,
- аналого-цифровой преобразователь со светодиодной индикацией на трёх компараторах,
- узел на логических элементах, обрабатывающий сигналы компараторов,
- неинвертирующий усилитель постоянного тока на операционном усилителе,
- формирователь импульсов на прецизионном таймере КР1006ВИ1 (NE555),
- повышающий преобразователь напряжения для питания светодиодов.
Буквенно-цифровыми индексами, начинающимися с буквы J, здесь обозначаются штыревые разъёмы с нижней стороны платы, предназначенные для подключения блока питания и входного сигнала.

К разъёму J1 подключается плюс внешнего источника питания напряжением 8-9 вольт, обеспечивающего выходной ток 150 миллиампер. Разъём J2 служит для присоединения общего провода блока питания.
▍ Достоинства и недостатки керамических конденсаторов
Малогабаритный керамический конденсатор C1 типоразмера 0805 предназначен для сглаживания входных пульсаций питания и имеет ёмкость целых 22 микрофарада. Всего таких конденсаторов на плате пять, тогда как электролитические и танталовые отсутствуют от слова «совсем».
Такая тенденция является характерной для электронных изделий уже давно. Многослойные керамические конденсаторы не высыхают от перегрева, как алюминиевые оксидные электролиты, занимают меньше места, а ещё поверхностный монтаж дешевле, чем установка компонентов с проволочными выводами, предназначенными для монтажа в отверстия.
Тем не менее такие конденсаторы не лишены недостатков. Чем больше плотность упаковки многослойного керамического конденсатора, то есть, чем выше его удельная ёмкость по отношению к линейным размерам, тем более выраженным является «эффект варикапа»: ёмкость конденсатора заметно снижается при повышении постоянного напряжения смещения между обкладками.
Также малогабаритная многослойная керамика подвержена явлению обратимого пробоя, что «сделало немало нервов» наладчикам и ремонтникам.
▍Стабилизатор напряжения с защитой от перегрузки
Исполнительным органом стабилизатора напряжения на нашей плате является транзистор Q1. Он включён по схеме с общим коллектором, то есть, служит повторителем напряжения.
Транзисторы Q2 и Q3 образуют дифференциальный каскад. Напряжение на базе транзистора Q2 задаётся параметрическим стабилизатором, состоящим из стабилитрона D1, резистора R3, ограничивающего рабочий ток стабилитрона и конденсатора С2, шунтирующего шумы стабилитрона на землю.
Считаем транзисторы Q2 и Q3 полностью идентичными. Тогда потенциалы их баз будут одинаковыми, так как падение напряжения на прямосмящённых эмиттерных переходах одно и то же, а эмиттеры соединены вместе. И эти потенциалы будут равняться 3.3 вольтам, благодаря стабилизатору на стабилитроне D1.
В таком случае ток через резистор R6 будет равняться 330 микроамперам. Током базы транзистора Q3 можно пренебречь, так как его коэффициент усиления по току в области слабых сигналов довольно высокий: от 64 до 300, типичное значение 120.

Тогда через R5 протекает тот же самый ток 330 микроампер, и падение напряжения на этом резисторе составляет 1683 милливольта. Если сложить напряжения на R5 и R6, то получится 4983 милливольта, что практически равняется 5 вольтам.
Резистор R2 сопротивлением 12 Ом служит для защиты стабилизатора напряжения от короткого замыкания. При токе 56 мА падение напряжения на R12 достигнет 670 милливольт, что равно прямому падению на эмиттерном переходе Q1. Транзистор Q1 закроется, а через резистор R1 и жёлтый светодиод D2 пойдёт ток. Этот светодиод является индикатором перегрузки стабилизатора питания.
Для проверки защиты от короткого замыкания на плате предусмотрен резистор R7. Буквенно-цифровыми индексами, начинающимися с буквы M, здесь обозначаются металлизированные контактные отверстия платы, предназначенные для щупа мультиметра.
Между отверстиями M1 и M2 следует включить мультиметр в режиме измерения тока, чтобы проверить защиту стабилизатора от перегрузки. Если бы она не работала, ток через резистор R7 сопротивлением 51 Ом при выходном напряжении стабилизатора 5 вольт достигал бы 100 миллиампер. При исправной защите ток не превышает 60 мА и светится жёлтый светодиод D2.
Резистор-перемычка с нулевым сопротивлением R8 устанавливается на плату не сразу при монтаже, а после проверки адекватной работы стабилизатора напряжения.
▍Регулятор яркости светодиода
Суммарное сопротивление резистивного делителя, состоящее из R9, Rp1 и R10 составляет 18 килоом. Соответственно, через каждый из этих резисторов течёт ток 5000/18 = 278 мкА. Током базы транзистора Q4 мы пренебрегаем.

Тогда падение напряжения на R9 составит 833 мВ, а на R10 — 2778 мВ, и напряжение на бегунке потенциометра Rp1, в зависимости от положения его ручки, будет находиться в диапазоне от 2.8 до 4.17 В.
Многие привыкли считать, что прямое падение напряжения на светодиоде практически не зависит от тока. Применительно к маленьким индикаторным светодиодам это утверждение может быть близко к действительности, но мощные высокоэффективные светодиоды, предназначенные для освещения и декоративной иллюминации, как мы сегодня увидим, не подчиняются этому правилу.
Ток сверхъяркого зелёного светодиода D3 является эмиттерным током транзистора Q4. Он будет равняться сумме коллекторного и базового токов, то есть, току базы, умноженному на коэффициент усиления по току плюс единица, так как ток базы тоже течёт через эмиттер и светодиод.
Ток базы, а, соответственно, ток эмиттера и ток светодиода, определяется напряжением на резисторе R11, являющимся разностью потенциалов бегунка потенциометра RP1 и базы транзистора Q4.
Потенциал базы Q4 равняется сумме падений напряжения на эмиттерном переходе транзистора и светодиоде D3. Напряжение на аноде D3 можно измерить, подключив щуп мультиметра в режиме вольтметра между терминалами платы TP0 и TP2.
Буквенно-цифровые индексы, начинающиеся с букв TP (test point, тестовая точка) обозначают угловые разъёмы, находящиеся с верхней стороны платы.
▍Аналогово-цифровой преобразователь со светодиодной индикацией
Но мы можем наблюдать за напряжением на светодиоде D3 и без подключения мультиметра, так как на плате предусмотрен светодиодный индикатор уровня постоянного напряжения.
Индикатор собран на трёх операционных усилителях U1A, U1B и U1D микросхемы 1401УД2А (LM324). Операционные усилители (ОУ) включены по схеме с разомкнутой петлёй обратной связи, то есть, задействованы в режиме компаратора.
В этом режиме на выходе ОУ присутствует либо высокий уровень напряжения, если потенциал неинвертирующего входа выше, чем у инвертирующего, либо низкий уровень напряжения в противном случае.
Входное сопротивление операционных усилителей очень велико, потому считаем, что через входы компараторов ток совсем не идёт.
Сумма сопротивлений резисторов делителя R12-R15 составляет 30+3+3+39 = 75 кОм. Соответственно, при напряжении питания 5 В ток через делитель равен 66,(7) микроампер.
Падение напряжения на R12 составляет 2 вольта, на R13 и R14 — по 200 милливольт, на R15 — 2.6 В.
Получается, что зелёный светодиод D6 загорится, когда напряжение на эмиттере транзистора Q4 превысит 2.6 вольт. По достижении 2.8 вольт к нему добавится красный светодиод D5, а после превышения 3 вольт включится и жёлтый светодиод D4.
Причём все эти три светодиода действительно загораются и гаснут по мере увеличения и уменьшения яркости светодиода D3. То есть, последний открывается и начинает слабо светиться уже при напряжении ниже 2.6 В, а по мере роста рабочего тока разность потенциалов между анодом и катодом светодиода возрастает настолько, что становится выше 3 вольт.
Такой полупроводниковый прибор трудно назвать стабистором, в отличие от маленьких индикаторных светодиодов, которые часто применяют для стабилизации напряжения в прямом включении.
▍Модуль на логических элементах
Следующим узлом изучаемой платы является схема на четырёх логических элементах 2ИЛИ-НЕ микросхемы КР1564ЛА3 (74HC00), получающая сигналы с выходов трёх компараторов предыдущего модуля.
Элементы U2A и U2B в этой схеме функционируют в качестве логических инверторов: А&1 = A, B&1 = B, ¬(А&1) = ¬A, ¬(B&1) = ¬B.
Логическая единица на выходе U2A будет присутствовать при условии, что на светодиоде D3 падает не менее, чем 2.6 В.
Уравнение для состояния выхода элемента U2C выглядит так: ¬(¬B&C). Чтобы на этом выходе был логический ноль, на линии. В должен быть низкий логический уровень, а на линии С — высокий. То есть, падение напряжения на светодиоде D3 должно быть выше 2.8 В и ниже 3 В.
Чтобы на выходе логического узла — в точке М4 — был логический ноль, необходимы логические единицы на обоих входах элемента U2D.
Получается, что когда на D3 падает менее 2.6 вольт либо от 2.8 до 3 В, в точке М4 будет низкий уровень напряжения. А в диапазонах от 2.6 до 2.8 и выше 3 вольт — высокий.
▍Усилитель постоянного тока
Далее мы имеем ещё один операционный усилитель U1C, включенный уже по схеме с замкнутым контуром отрицательной обратной связи (ООС).
Основной факт, который следует помнить про такую схему включения операционного усилителя, состоит в том, что напряжение на выходе будет таким, чтобы поддерживать равенство напряжений на неинвертирующем и инвертирующем входах.
Так как сопротивления R24 и R21 равны, эти два резистора делят выходное напряжение ОУ пополам. Иными словами, выходное напряжение U1C будет равняться удвоенному напряжению на резисторе R20.
Чтобы рассчитать это напряжение, нам нужно знать, чему равняются высокие и низкие уровни напряжений на выходах логических элементов и компараторов.

Как видим из даташита, при малых выходных токах КМОП логика обеспечивает отличие высокого выходного уровня от плюса питания и низкого уровня на выходе от нуля не превышает 100 милливольт. Потому этим расхождением сегодня можно просто пренебречь.
С операционными усилителями LM324 всё немного сложнее: высокий логический уровень равен напряжению питания минус полтора вольта.

Что касается минусовой шины питания, то выход ОУ дотягивает до неё полностью, но с одной оговоркой: для этого втекающий ток выхода не должен превышать 50 микроампер. В противном случае выходное напряжение составит несколько десятков милливольт вместо нуля, хотя для нашего сегодняшнего примера это некритично.

Итак, при напряжении на светодиоде D3 ниже 2.6 В напряжение в точке М4 0 вольт, в точке М3 — 3.5 вольта. Получается, что неинвертирующий вход U1C подключен к средней точке делителя напряжения с сопротивлением верхнего плеча 5.1 кОм и нижнего плеча 1/(1/20+1/3) = 2.61 кОм. В этой средней точке будет 1.185 вольт, и, соответственно, 2.37 вольта на выходе усилителя постоянного тока (УПТ).
При напряжении на D3 от 2.6 до 2.8 В в точке М4 5 вольт, в точке М3 — 3.5 вольта. Чтобы рассчитать напряжение на входе УПТ в данном случае, нам понадобится вспомнить первый закон Кирхгофа: сумма токов, втекающих в узел, равна сумме токов, вытекающих из узла.
Обозначим входное напряжение УПТ буквой U. Получаем следующее уравнение.
(5-U)/20 + (3.5-U)/5 = U/3
15(5-U)+60(3.5-U) = 100U
75+210 = U(100+15+60)
175 U = 285
U = 1.6 В
И, соответственно, 3.2 вольта на выходе УПТ.
При напряжении на D3 от 2.8 до 3 В в точках М4 и М3 0 вольт. Напряжение на выходе УПТ будет близко к нулю.
При напряжении на D3 выше 3 В в точке М4 5 вольт, в точке М3 — 0 вольт. Получается нижнее плечо делителя 1/(1/5.1+1/3) = 1.88(8) кОм. Верхнее плечо 20 кОм. Напряжение на входе УПТ 0.43 вольта, и, соответственно, на выходе 0.86 вольт.
▍Формирователь импульсов и повышающий преобразователь
Опорные напряжения двух встроенных компараторов прецизионного таймера КР1006ВИ1 (NE555) задаются внутри микросхемы делителем из трёх одинаковых резисторов сопротивлением 5 килоом на уровне одной трети и двух третей напряжения питания.

Однако через вывод 5 эти опорные напряжения можно изменить. Как раз сюда поступает сигнал с выхода нашего УПТ.
На вход J3 подаются прямоугольные импульсы внешнего генератора с частотой от 1 до 10 кГц. В зависимости от положения ручки потенциометра RP1, изменяется напряжение в точке TP2, переключаются компараторы и логические элементы, и, соответственно, изменяются параметры импульсов на выходе таймера КР1006ВИ1, что влияет на яркость светодиодов D8 и D9.
▍Что у нас получилось
Работу и сборку платы можно посмотреть на видео.
Как видим, чтобы разобраться с этой платой, необходимо быть знакомыми с основами цифровой и аналоговой схемотехники, уметь читать схемы и собирать их, пользоваться мультиметром и генератором.
Лично у меня нет никаких сомнений в том, что такие пособия помогают воспитывать всесторонне развитых радиоинженеров, которые смогут работать в любых отраслях разработки, производства и ремонта радиоэлектроники.
Заказать этот радиоконструктор можно по ссылке.
Автор: Гитарная электроника
