
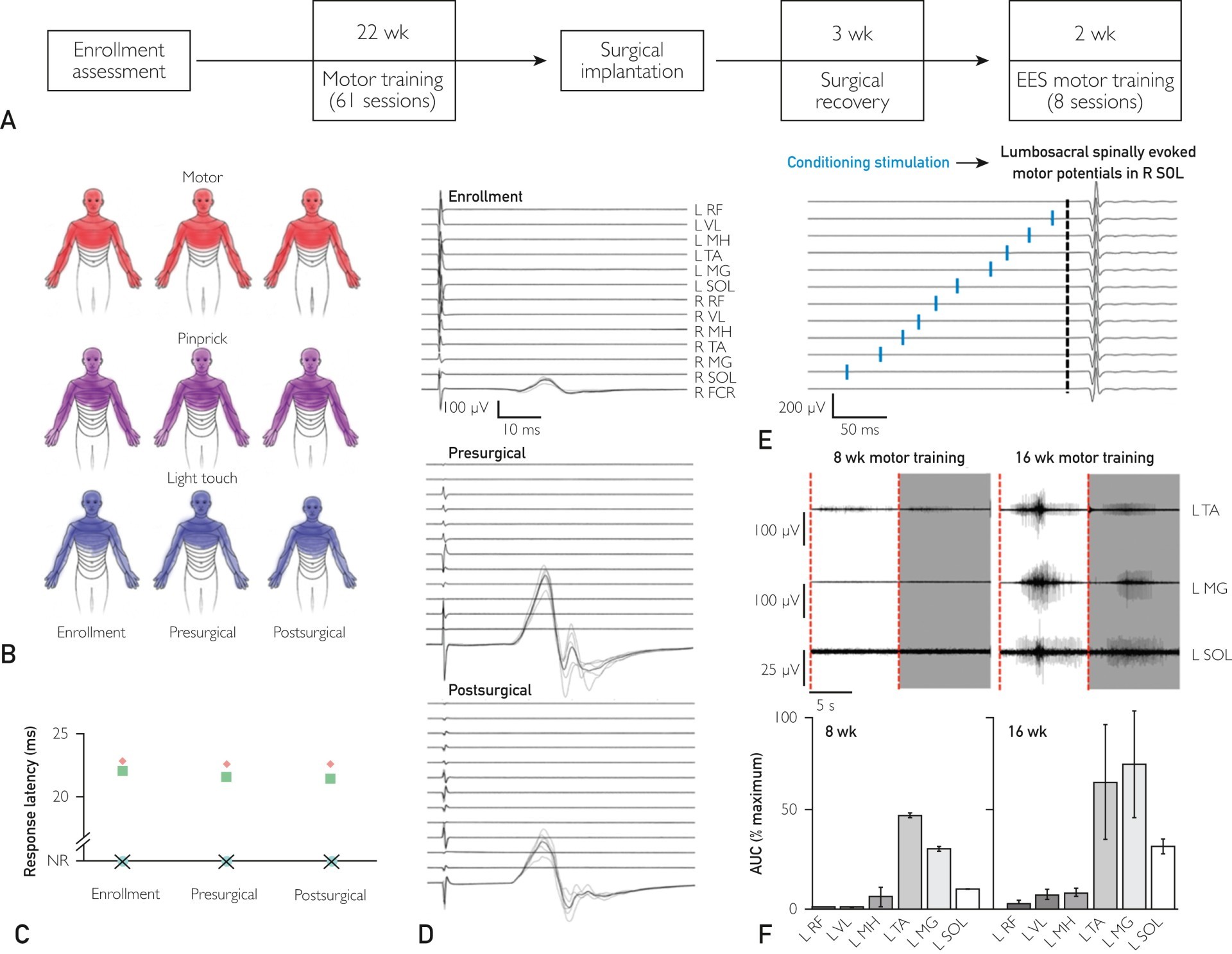
Игорь Лавров, Дмитрий Саенко, Юрий Герасименко и другие научные сотрудники нейроинженерной лаборатории в клинике Мейо (США) применили электрическую стимуляцию спинного мозга, чтобы помочь парализованному пациенту по имени Джеред Чиннок (Jered Chinnock) двигать ногами, стоять почти без посторонней помощи (при напряжении тока 2,1 вольта) и совсем без посторонней помощи (когда напряжение подняли до 2,2 вольт). По словам учёных, впервые в истории медицины эпидуральная электрическая стимуляция (EES) позволила парализованному пациенту совершить такие действия в течение всего двух недель, то есть восьми стимуляционных сессий EES после активации имплантата.
В эпидуральное пространство позвоночника Джареда вставили планку с 16 электродами (Specify 5-6-5, Medtronic). Электроды получали сигнал от другого имплантата RestoreSensor SureScan MRI (Medtronic) и стимулировали спинной без всякого воздействия на мышцы. Сигналы подавались импульсами по 0,5 миллисекунд на частоте 1 Гц с напряжением до 5,5 вольт.
Даже без предварительного обучения парализованный пациент смог силой воли двигать пальцами и целыми ногами. Чудо, к которому привыкли все остальные, т.н. «нормальные» люди.
Джаред Чиннок сломал спину три года назад в результате автомобильной аварии. Повреждение спинного
Перед имплантацией устройства пациент прошёл многократные сеансы интенсивной физической терапии. Группа из 30 специалистов работала над ним 22 недели, проводя по три тренировки в недели. Они должны были восстановить тонус мышц и подготовить их к нагрузке и получению сигналов от спинного
Врачи постоянно проводили тесты — и некоторые из результатов позволили сделать вывод, что повреждение спинного
На иллюстрации показан профиль повреждения спинного

После физической терапии пациенту имплантировали электрод в эпидуральное пространство позвоночника чуть ниже места повреждения в шестом грудном позвонке — в поясничное утолщение примерно посередине спины. Электрод подключался к устройству с компьютерным управлением, вмонтированному под кожу. Идея была в том, чтобы модулировать сигнал, который был бы естественным путём проходить по нейронам спинного

Джаред говорит, что смог двигать пальцами уже в первый день, когда специалисты активировали электронный стимулятор. В течение двух недель он успешно совершил движения ходьбы (лёжа на кушетке) и самостоятельно стоял на месте без помощи врачей, только при самостоятельной поддержке руками верхней части тела за параллельные брусья.

Показатели электромиографии (внизу) при подаче через указанные электроды сигналов с разным напряжением: 1,5 вольта и 2,2 вольта
Джаред двигает ногой с разной степенью интенсивности
Нейрохирурги говорят, что результаты эксперимента превзошли ожидания, а пациент продолжает демонстрировать прогресс по мере привыкания к нейромодуляции от имплантата.
Этот медицинский случай описан 3 апреля 2017 года в журнале Mayo Clinic Proceedings.
Парализованный пациент стоит на месте, а также контролируемо покачивается
Нейроинженеры выражают надежду, что дальнейшее развитие этой технологии поможет вернуть базовые двигательные функции многим другим парализованным людям. Конечно, они не смогут бегать как спортсмены, но смогут хотя бы стоять на месте без посторонней помощи и даже медленно ходить. Судя по всему, условием для частичного возвращения двигательных функций является то, что повреждение является необратимым. Но чтобы удостовериться, что по повреждённому участку спинного
К сожалению, учёным пока не удалось расшифровать реальные сигналы, которые головной
Автор: alizar
