
Мир, окружающий нас, это совокупность сенсорной информации, собранной нашими органами чувств. Это, конечно, не очень поэтично, зато верно. Окружающая среда наполнена информацией, которую мы слышим, видим, ощущаем на вкус и запах, осязаем. Каждый из этих аспектов отдельно или в совокупности позволяет нам создавать картину окружающей среды и функционировать в соответствии с ее условиями. То, как видят, слышат и т.д. разные виды напрямую связано с их ареалом обитания, гастрономическими предпочтениями, а также с их принадлежностью к охотникам или добыче. Визуальная информация считается чуть ли ни самой главной. А потому понимание того, что именно видят глаза, как обрабатываются эти данные, и какие нейронные процессы протекают в этот момент позволяет лучше понять работу одного из самых загадочных органов — . Для этого ученые из университета имени Людвига и Максимилиана (Мюнхен, Германия) разработали камеру, имитирующую зрение мыши. Что же видят грызуны, почему их зрение можно назвать «двойным», и какая от него польза? Ответы на эти вопросы мы найдем в докладе ученых. Поехали.
Основа исследования
Любая особенность какого-либо вида это заслуга эволюции. Но на ее течение влияют множество факторов: где вид живет, что он ест, как особи общаются между собой и т.д. Порой на эволюцию одного вида влияет эволюция другого. Но, несмотря на факторы, задача всегда была единой — выжить в среде, где условия постоянно меняются, а конкуренты не пасут задних. Эта же цель была движимой силой и для эволюции нейронных цепей, т.е. для эволюции не только рогов, копыт и хвостов, но и
Некоторые исследования подтверждают, что эволюция зрения (расположение глаз и/или острота зрения) напрямую связана с условиями окружающей среды. Кроме того, наличие определенных биологических ограничений (например, разреженность потенциалов действия*) приводит к формированию в зрительной системе пространственных фильтров, напоминающих рецептивные поля* (RF от receptive field).
Потенциал действия* — волна возбуждения, которая перемещается по мембране клетки в виде кратковременного изменения мембранного потенциала. Потенциал действия является основой нервного импульса.
Рецептивное поле* — область рецепторов, которые при воздействии на них какого-либо стимула приводят к изменению возбуждения этого нейрона.
Ученые говорят, учитывая специфичность таких адаптаций, характеризация свойств естественной визуальной среды имеет решающее значение для лучшего понимания структуры и функций зрительной системы.
Одним из важнейших аспектов характеризации визуальной среды является цвет. То, какие цвета видит животное, влияет на его жизнь: какую пищу он добывает, как выбирает партнера, как избегает хищников или находит добычу и т.д.
Если говорить о мышах, то отсутствие у них центральной ямки* является не единственным отличием от приматов. Еще одно заключается в том, что грызуны являются дихроматами* и воспринимают ультрафиолетовый свет.
Центральная ямка* — небольшое углубление в центре жёлтого пятна сетчатки глаза.
Дихроматическое зрение* — тип зрения, когда цвет воспринимается двумя независимыми каналами от соответствующих типов колбочек. У человека зрение трихроматическое, но порой цветовосприятие нарушено, тогда человек может не видеть красный и зеленый (дальтонизм) или даже синий и желтый цвета.
Рядом с опсином*, чувствительным к средней (M) длине волны, с максимумом в 510 нм (зеленый), у мышей есть чувствительный к короткой (S) длине волны опсин с пиком в 360 нм.
Опсины* — группа светочувствительных связанных с мембраной рецепторов, расположенных в фоточувствительных клетках сетчатки.
Из-за совместной экспрессии S-опсина в M-колбочках сетчатка мышей разделяется на зоны — дорсальную (более чувствительна к зеленому цвету) и вентральную (более чувствительна к УФ-излучению).
Любопытно и то, что вентральные колбочки работают так, чтобы отличать темные контрасты и, следовательно, могут способствовать обнаружению темных объектов на фоне неба.
Такое дорсо-вентральное зонирование сетчатки предполагает функциональную специализацию, согласно которой вентральная сетчатка контролирует пространство над головой для обнаружения хищников, а дорсальная отвечает за поиск пищи и охоту. Следовательно, любой статистический анализ визуальной среды мышей должен отдельно рассматривать верхнее и нижнее поле зрения.
Дабы записать и проанализировать хроматическую информацию, доступную для чувствительных к ультрафиолету мышей, ученые создали специальную камеру с открытым кодом (код доступен по ссылке), охватывающую спектральные полосы зрения мышей (УФ и зеленый). С помощью камеры ученые записывали ролики в дикой местности, где были обнаружены следы мышей, в разное время суток. Таким образом создавался набор визуальных сцен, максимально приближенных к тому, что видят мыши в естественной среде обитания.
Подготовка к записи

Изображение №1
Поскольку основной целью исследования было запечатлеть естественную визуальную среду мышей, ученые уделили особое внимание некоторым аспектам: перспектива с высоты несколько сантиметров над землей; большое поле зрения (почти 180° на каждый глаз мыши); спектральная чувствительность фоторецепторов мыши.
Созданная камера снимала видео одновременно в УФ и зеленом спектральных диапазонах с использованием двух отдельных модулей (грубо говоря, две камеры). Два спектральных канала одновременно регистрировались двумя микрокомпьютерами Raspberry Pi, прикрепленными к модулям. Использовался объектив типа «рыбий глаз» с полем обзора 180° (1A-1E). Камера была размещена на подвесе для повышения стабилизации съемки (1C-1E).
Предполагая, что движения глаз у мышей служат в основном для стабилизации изображения сетчатки и обычно связаны с движениями головы, было решено ограничиться видом с горизонтом, ориентированным параллельно земле и расположенным на середине по вертикали изображения.
В данной установке использовались обычные камеры, т.е. предназначенные для записи видео, воспринимаемого человеком. В них был установлен фильтр Байера, который хоть и соответствует спектральной чувствительности палочек мыши и М-колбочек (пик около 510 нм) в отношении зеленого, но частично блокирует УФ. Посему в УФ-модуле этот фильтр был удален.
Эффективная спектральная чувствительность каждого канала камеры является результатом комбинации чувствительности чистого чипа, фильтра Байера (зеленый канал) и спектрального полосового фильтра (1F). Кроме того, камеры автоматически регулировали интенсивность изображения в соответствии с гамма-кривыми, которые обычно встречаются на потребительских дисплеях. Чтобы нивелировать этот фактор, ученые разработали процедуру коррекции интенсивности, проводимую с помощью сканирующего спектрометра. В результате такой коррекции удавалось получить изображения с коррекцией интенсивности без существенного пере- или недоэкспонирования.
Далее записи двух модулей (двух каналов) были синхронизированы по времени и пространственно наложены друг на друга, давая в результате одну запись в УФ-зеленом свете.
Видео №1
Когда камера была готова, ученые приступили к записи в условиях естественной среды обитания мышей (2A). Большая часть записей была сделана летом и весной в дневное время (некоторые записи были сделаны в сумерках).

Изображение №2
Первым делом ученые сосредоточились на яркости, изучив нормализованное распределение интенсивности каждого канала в зависимости от высоты (2В).
Рассмотрение участков изображения из видео показало, что относительная интенсивность в обоих каналах обычно была выше в верхнем поле зрения по сравнению с нижним (справа на 2B). Интересно и то, что интенсивности двух хроматических каналов меньше коррелировали в верхнем поле зрения по сравнению с нижним (2C). Оценка линейной корреляции между интенсивностями двух каналов с помощью анализа главных компонентов показала в 2-5 раз более высокую дисперсию по оси цвет-оппонент на изображениях из верхнего поля зрения, чем из нижнего. Это указывает на более высокую изменчивость различий хроматической интенсивности, т.е. на контрасты над горизонтом.
Посему было решено дальнейший анализ перенести на обрезанные кадры ((128 пикселей)2 ≈ (53°)2), которые обрабатываются либо дорсальной, либо вентральной сетчаткой мыши (т.е. отдельно). Учитывая, что глаз мыши наклонен на 22 градуса к небу, были выбраны кадры, расположенные значительно выше и ниже средней линии камеры.
Чтобы учесть существенные вариации яркости записанных сцен в зависимости от времени суток, погоды и среды (сравнение кадров слева в центре и справа вверху на 2A), кадры были разделены на три группы (2D и 2E) с использованием средней интенсивности в качестве простого, но объективного критерия. После чего был выполнен анализ средней интенсивности для каждой из групп.
Результаты исследования
Полученные в ходе записи ролики представляют собой часть информации, доступной для мышей в окружающей среде. Полнота картины того, что попадает на сетчатку глаза мыши, зависит от многих факторов: размер зрачка, фильтрация оптики глаза мыши, спектральная чувствительность и схемы экспрессии опсина, область сбора фоторецепторов и т.д.
Для создания модели того, как кадры будут выглядеть на уровне фоторецепторов, необходимо было оценить ожидаемые скорости фотоизомеризации с учетом вышеупомянутых факторов, включая коэкспрессию опсина в вентральной сетчатке. Было установлено, что доминантная коэкспрессия S-опсина позволяет вентральным М-колбочкам лучше улавливать контраст в верхнем поле зрения за счет значительного снижения чувствительности хроматического контраста УФ/зеленого излучения.
Помимо колбочек, палочки также участвуют в формировании цветовой контрастности в сетчатке мышей. Имея такую же спектральную чувствительность, что и М-колбочки, палочки могут обеспечивать «зеленое изображение» для вентральных контуров сетчатки.
Анализ фотоизомеризации показал, что сигналы палочек способны восстановить хроматический УФ-зеленый контраст и, следовательно, поддержать цветное зрение S-колбочек по сравнению с цветовым зрением палочек в верхнем поле зрения.
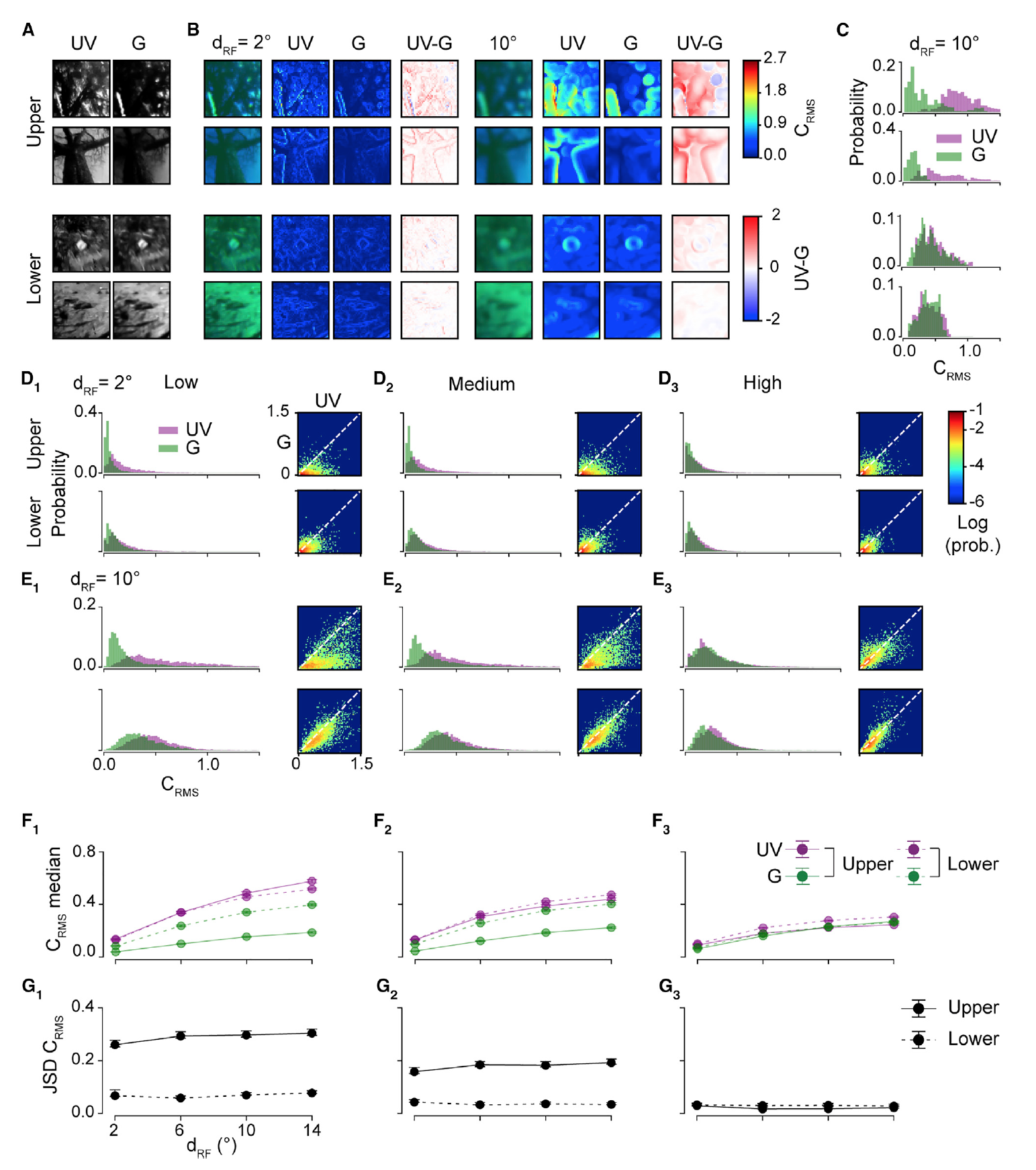
Выходной сигнал сетчатки также отличался разницей в яркости, т.е. контрастом. Чтобы оценить хроматический контраст, было проведено сравнение распределения контрастности в хроматических каналах в записанных видео выше и ниже горизонта по всем трем группам средней интенсивности (изображение №3).

Изображение №3
Первым дело был рассмотрен среднеквадратичный контраст (CRMS), обычно используемый в психофизике для описания контраста в сложных природных сценах.
Анализ распределения CRMS на 1500 кадрах выявил две ключевые особенности записей окружающей среды с точки зрения мышей (3A-3C). Во-первых, распределения CRMS для зеленого и УФ каналов различались сильнее в верхнем поле зрения по сравнению с нижним (3F и 3G). Во-вторых, для протестированных размеров ядра среднеквадратичный контраст увеличивался с диаметром ядра (3D и 3E), что согласуется с преобладанием низких пространственных частот в окружающей среде, видимой мышами. Из записей были извлечены круглые участки изображения (ядра) различного диаметра (2°-14°), после чего был произведен расчет CRMS как стандартного отклонения нормированных интенсивностей пикселей, деленное на среднюю интенсивность. Различия в распределении CRMS между хроматическими каналами и между верхним и нижним полем зрения были значительными для всех диаметров ядра, за исключением группы с высокой средней интенсивностью.
Видео №2
Из этих данных следует, что, за исключением ярких сцен, хроматический контраст УФ/зеленый был выше в верхнем поле зрения по сравнению с нижним, особенно для ядер большого диаметра (3G). Следовательно, визуальная информация над горизонтом для мышей богата хроматической информацией.

Изображение №4
Ранее сообщалось, что распределение контраста монохроматических сцен смещено в сторону темных (отрицательных) контрастов, и что это смещение отражается большей долей Off-нейронов, чем On-нейронов.
On-ответ — деполяризация нейрона в зрительной системе, возникающая в ответ на увеличение освещенности.
Off-ответ — деполяризация нейрона в зрительной системе, возникающая в ответ на уменьшение освещенности.
Посему было решено провести анализ темных и ярких контрастов в записанных видео (изображение №4).
Чтобы измерить распределение полярности контраста (On-Off контраст) в каждом канале, была выполнена свертка кадров отдельно с центром и окружающими его DOG (от difference of Gaussian, т.е. разница гауссианов*) ядрами разного диаметра, после чего был вычислен контраст Майкельсона между центром и окружающим пространством (4A-4C). Как и в случае с CRMS, распределения On/Off были проанализированы отдельно в обоих хроматических каналах для (4D-4F).
Разница гауссианов* — изображение, полученное путем попиксельного вычитания одного гауcсиана исходного изображения от гаусcиана с другим радиусом размытия.
В кадрах с низкой и средней интенсивностью было обнаружено, что распределения On/Off, несмотря на широкие границы, были искажены в сторону отрицательных значений, особенно в верхнем поле зрения и для больших диаметров ядра (4A-4C и 4D-4G). Темное смещение в кадрах верхнего поля зрения показывают, что колбочки мышей, смотрящих на небо, преимущественно кодируют темные контрасты, и предполагают смещение нейронного представления, которое начинается уже на уровне колбочек. Действительно, детальный анализ показал, что Off-нейроны встречались гораздо чаще, чем On-нейроны. Это полностью подтверждает факт того, что в верхнем поле зрения мышей присутствует смещение в сторону темных контрастов. Сравнение УФ и зеленого каналов подтвердило, что хроматический On-Off контраст (4G) систематически выше в верхнем поле зрения. Следовательно, УФ-канал позволяет мышам получать больше визуальной информации о верхней части видимой окружающей среды, т.е. о небе.

Изображение №5
Из вышесказанного следует вполне очевидный вывод — мышам нужно такое зрение, чтобы лучше видеть хищников, а точнее пролетающих в небе хищных птиц. Мыши активны в течение светового дня, однако они нередко выходят из укрытия для поиска пищи и в ночное время. Возникает вопрос — помогает ли им чувствительность к ультрафиолету обнаруживать объекты в сумеречном небе?
Предыдущие измерения спектрального состава солнечного света в течение дня показали преобладание коротких волн в сумерках (увеличение отношения между 360 нм и 520 нм). Из-за относительно низкой чувствительности камеры видео для данного теста записывалось в направлении солнца из фиксированного положения (5A). Анализ полученных данных ограничивался верхним полем зрения, где кадры изображения соответствовали используемым критериям экспозиции.
Профили интенсивности составлялись покадрово по дуге 70°, начиная с исходного на момент начала записи положения солнца (5B). Вблизи Солнца интенсивность в зеленом канале всегда была выше, чем в УФ-канале, тогда как дальше от Солнца УФ- и зеленый каналы достигали аналогичных уровней интенсивности. Для расстояний более 5° от Солнца профиль интенсивности УФ-канала был намного более плоским, чем у зеленого канала, что привело к более однородному УФ-освещению неба. Интенсивность УФ росла значительно быстрее, чем интенсивность зеленого во время восхода солнца (5C). Как и в течение дня, CRMS УФ-канала был значительно выше (5D) и постепенно увеличивался с увеличением диаметра ядра (5E).
В совокупности эти данные говорят о том, что УФ-каналы более чем пригодны для обнаружения объектов в сумеречном (ярком) небе. Это было подтверждено на практике, когда в небо запустили дрон черного цвета (5F). Его было легко заметить на УФ-канале, но не на зеленом. Следовательно, мыши могут вовремя заметить хищную птицу даже в сумерках, тем самым повысив свои шансы на выживание.
Видео №3
Для более детального ознакомления с нюансами исследования рекомендую заглянуть в доклад ученых и дополнительные материалы к нему.
Эпилог
В данном труде ученые создали камеру, способную имитировать зрение мыши. С ее помощью им удалось лучше понять, как именно грызуны видят окружающий мир.
Зрение мышей весьма необычно, ибо у них есть два типа колбочек (фоторецепторы), которые обнаруживают электромагнитное излучение в зеленой и ультрафиолетовой областях спектра. Любопытно еще и то, что глаз мыши можно фигурально разделить на две половины: нижняя отвечает за восприятие зеленого, а верхняя за восприятие УФ-излучения. Такое необычное строение сетчатки позволяет мышам лучше искать пищу (нижняя часть) и лучше определять объекты в ярком небе (верхняя часть). Учитывая, что в небе полно хищников (которые, к слову, также обладают весьма острым зрением), для мышей это очень полезно.
Ученые предполагают, что такое строение глаза и такой формат зрения обусловлен эволюционными изменениями нейронных цепей. Одни виды предпочли камуфляж, другие — яд, а вот мыши решили, что им будет достаточно вовремя заметить хищника и сломя голову ретироваться в свое убежище.
Эволюция зрения и примеры того, как видят мир вокруг себя очень необычные создания.
Благодарю за внимание, оставайтесь любопытствующими и отличных всем выходных, ребята! :)
Немного рекламы
Спасибо, что остаётесь с нами. Вам нравятся наши статьи? Хотите видеть больше интересных материалов? Поддержите нас, оформив заказ или порекомендовав знакомым, облачные VPS для разработчиков от $4.99, уникальный аналог entry-level серверов, который был придуман нами для Вас: Вся правда о VPS (KVM) E5-2697 v3 (6 Cores) 10GB DDR4 480GB SSD 1Gbps от $19 или как правильно делить сервер? (доступны варианты с RAID1 и RAID10, до 24 ядер и до 40GB DDR4).
Dell R730xd в 2 раза дешевле в дата-центре Maincubes Tier IV в Амстердаме? Только у нас 2 х Intel TetraDeca-Core Xeon 2x E5-2697v3 2.6GHz 14C 64GB DDR4 4x960GB SSD 1Gbps 100 ТВ от $199 в Нидерландах! Dell R420 — 2x E5-2430 2.2Ghz 6C 128GB DDR3 2x960GB SSD 1Gbps 100TB — от $99! Читайте о том Как построить инфраструктуру корп. класса c применением серверов Dell R730xd Е5-2650 v4 стоимостью 9000 евро за копейки?
Автор: Dmytro_Kikot
