Сегодня у нас на обзоре довольно своеобразное устройство, которое сходу даже классифицировать затруднительно. Это что-то вроде «умного» реле на 30 ампер, только на стероидах. Это реле совмещено с полноценным контроллером (в смысле центрального вычислителя и интерфейсов), но у контроллера урезаны входы и выходы и весь его функционал заточен, так сказать, на обслуживание «главного рубильника».
Плюс вся эта конструкция снабжена измерителем напряжения, тока, мощности, энергии и частоты питающей сети. В общем, в качестве области применения, приходит на ум что-то вроде «главного рубильника» для какого-то мощного устройства или какого-то помещения с возможностью интеграции в домашнюю или производственную IoT инфраструктуру.
Ну и давайте посмотрим чем на этот раз нас порадует сумрачный китайский гений.
❯ KinCony M1
Чтобы очертить, так сказать, пределы доски по которой мы будем двигать «фишки», давайте сначала ознакомимся с формальным набором характеристик KinCony M1.
- ESP32 в модификации ESP32-WROOM-32
- 1 опторазвязанный вход («сухой контакт»)
- 1 реле 30А/240В
- Встроенный токовый трансформатор
- Встроенный измеритель тока, напряжения, мощности, энергии и частоты сети
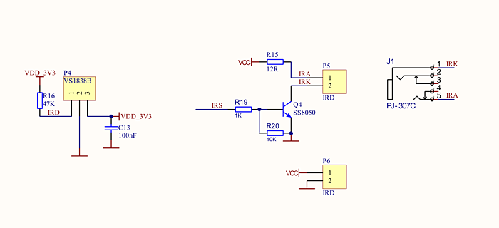
- IR приёмник и передатчик
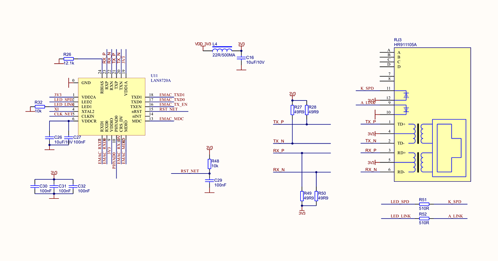
- Ethernet LAN8270A
- Внешний I2C разъём
- USB Type-C
- Кнопки «Reset» и «Download»
- Разъём питания 12/24 В
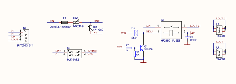
- Опционально питание от сети 220 В через модуль HLK-5M12
Ключевыми элементами здесь видятся реле на 30 А и подсистема измерения электропараметров. Остальное — обвязка для возможности интеграции «рубильника» в общую IoT экосистему дома или предприятия.
Небольшое замечание по поводу максимальной величины коммутируемого тока. На самом реле написано 30 А, а в документации KinCony в разных местах указываются цифры «25» и «30» ампер. Как оно на самом деле сказать трудно, но, видимо, лучше не превышать максимальный ток 25 А.
По умолчанию KinCony M1 питается от постоянного тока 12/24 В, но есть опциональная возможность питать плату от сетевого напряжения через модуль HLK-5M12 (нужно покупать и устанавливать на плату самостоятельно).
Плюс IR приёмник и передатчик, Ethernet, Wi-Fi и т. д. — возможностей более, чем достаточно для создания функциональных проектов.
❯ Корпус и внешний вид
KinCony M1 поставляется не в виде голой платы, а в комплекте с типовым корпусом на DIN-рейку. Кстати, сюда можно добавить ещё I2C дисплей и выводить электропараметры (и прочую графику и аналитику) в реальном времени — будет выглядеть очень круто.

Фото контроллера со снятой верхней крышкой корпуса в «поддоне» с креплением на DIN-рейку. Как говорится, скромненько, но со вкусом.

❯ Схемотехника
Вид сверху на плату контроллера. Может быть стоило добавить что-то вроде пьезокерамической пищалки и светодиода WS2812 для индикации системных или экстренных событий.
Обратная сторона платы контроллера. В кои-то веки мы увидели на платах KinCony пропилы в плате возле силовых дорожек. Достаточна ли толщина и геометрия дорожек для коммутации тока в 30 ампер сказать сложно — ждём мнение специалистов в комментах.

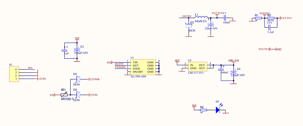
Питание
Стандартное для серии KC868 исполнение подсистемы питания: используется микросхема понижающего DC-DC преобразователя XL1509 для формирования напряжения 5 В и линейный регулятор LM117-3V3 для формирования напряжения 3,3 В. Тут же присутствует светодиод индикации наличия напряжения питания.

На схеме присутствует возможность запитки как от постоянного напряжения через колодки, так и непосредственно от сетевого напряжения через модуль HLK-5M12.
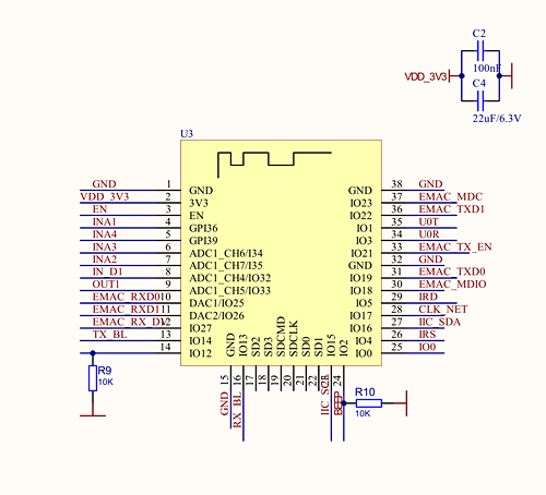
Ядро ESP32
Распиновка ESP32 от производителя. На схеме допущена куча ошибок — правильный вариант распиновки см. ниже, в соответствующем разделе.

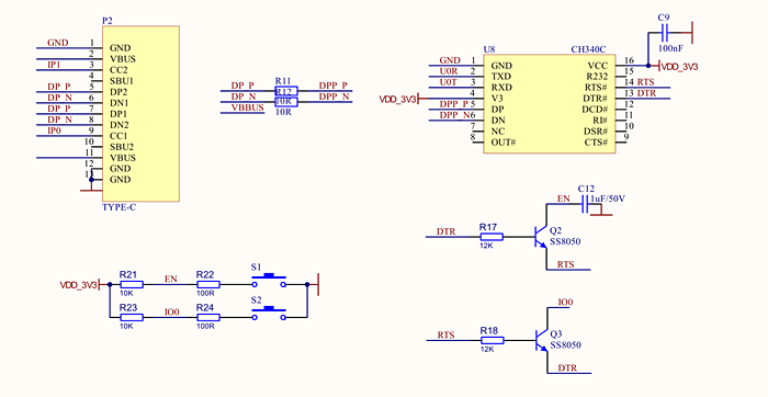
USB/CH340
Подсистема подключения к компьютеру и программирования контроллера. Применён разъём USB Type-C, далее идут CH340C и две кнопки «RESET» и «DOWNLOAD».

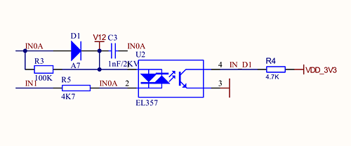
Цифровой вход (DI)
KinCony M1 имеет всего один цифровой оптоизолированный вход на оптроне EL357. Это довольно необычно, поскольку мы привыкли видеть в контроллерах KinCony гирлянды таких входов, повешенные на расширители портов с I2C интерфейсом.

Зато с прямым подключением на GPIO ESP32 будет выше быстродействие и проще программирование работы такого входа.
Реле и схема коммутации
Единственное мощное реле управляется через транзистор Q1, тут же присутствует схема подключения опционального AC/DC модуля HLK-5M12.

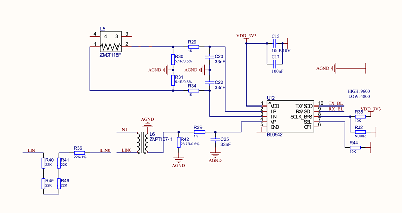
Измеритель электропараметров
Измеритель электропараметров выполнен на микросхеме BL0942. Это микросхема учета параметров электроэнергии, не требующая калибровки. Рассчитана для применения в однофазных многофункциональных счетчиках энергии, умных розетках и т. п. Может измерять такие параметры, как ток, среднеквадратичное значение напряжения, активная мощность, активная энергия, и т. д., может выдавать «быстрый ток» RMS (для защиты от перегрузки по току), а также форму сигнала и пр.

Основные характеристики BL0942:
- два независимых Sigma-Delta ADC
- диапазон RMS измерения тока от10 мА до 30 А
- диапазон измерения активной потребляемой мощности 1-6600 Вт
- может выдавать ток, напряжение RMS, «fast current» RMS, активную мощность
- токовый канал имеет функцию мониторинга перегрузки
- выход сигнала «zero-crossing» напряжения и тока
- выдача формы сигнала для анализа типа нагрузки
- интерфейсы SPI, UART(каскадирование до 4 микросхем)
- мониторинг отключения питания
- встроенный опорный источник напряжения 1,218 В
- низкое собственное потребление 10 мВт
В нашем случае BL0942 подключён по UART. Функциональная схема чипа BL0942:

С получением данных электропараметров никаких проблем нет — для чипа BL0942 в сети существует большое количество кода, пояснений и готовых библиотек.
Ethernet
KinCony M1 имеет проводной Ethernet интерфейс, что позволяет подключать контроллер по Ethernet, или Wi-Fi, или одновременно по двум интерфейсам, или использовать второй интерфейс как резервный и т. д., что в случае управления мощным «рубильником» явно не будет лишним.

I2C
Внешний I2C разъём позволяет подключить к контроллеру любые дополнительные I2C-совместимые компоненты (например, датчики) и значительно расширить функционал контроллера.

Инфракрасное управление (IR)
KinCony M1 имеет также возможность работы с инфракрасным управлением (IR). На саму плату встроен приёмник VS1838B, а с передатчиком дела обстоят несколько сложнее.

К контроллеру можно подключить выносной IR передатчик при помощи типового «круглого» разъёма (см. фото ниже). На плате также присутствует разъём P5 (P6) к которому можно подключить дополнительные IR передатчики.

Меня в этой схеме несколько смущает положение IR приёмника — он находится на плате внутри корпуса — логично было бы предусмотреть его вынос за пределы корпуса контроллера (а, возможно, и за пределы электрощитка) для лучшего приёма управляющих IR команд.
❯ Распиновка
Правильная распиновка KinCony M1 с исправленными ошибками, которые есть на официальной схеме.

❯ Схема внешних подключений
Схема внешних подключений контроллера KinCony M1 от производителя.

То, как видит сам производитель подключение к KinCony M1 сети 220 В и подачу питающего напряжения 12/24 вольт.

Пример интеграции KinCony M1 с одной из популярных прошивок для ESP32 (если самому лень или вы не умеете программировать ESP32).

❯ Заключение
KinCony M1 — это адекватное и полезное устройство для выполнения специфической функции «умного» управления какой-то мощной нагрузкой. Так что если вам понадобится интегрировать в свою IoT экосистему функцию включения и отключения какого-то мощного устройства, то вы можете сделать это при помощи KinCony M1.
Автор: smart_alex
