В этой статье я хочу поделиться со всеми важной информацией об анализе и схемотехнике такого устройства, как умная розетка REDMOND Smart plug SkyPlug RSP-100S, которая посредством беспроводной связи через интерфейс Bluetooth может быть соединена с специальным приложением, устанавливаемом в смартфоны на базе операционных систем Android и iOS и позволяет дистанционно управлять включением электроприборов в электроосветительную сеть ~ 220 В (либо 230 В).
Более детально о функциях, характеристиках и способах управления этой розеткой я описывать не буду, т.к. на эту тему уже было много обзоров и статей, вот некоторые из них, которые я для начала порекомендовал бы прочесть, кто заинтересовался:
— www.ixbt.com/home/ready-4-sky-gadgets.shtml#1 – Гаджеты для Redmond Sky Home: розетка, цоколь и трекер;
— geektimes.ru/company/redmond/blog/271932 – «Сделай любой прибор умным»: обзор умной розетки Redmond SkyPlug RSP-100S.
Как-то в одном из фирменных магазинов на распродаже я приобрёл себе две такие розетки, для того чтобы использовать по назначению: для управления освещением аквариума и для управления питанием WiFi-роутером, в который подключен 4G-USB-модем. Бывает, интернет от операторов сотовой связи переклинит так, что разрыв соединения и повторное подключение не помогает, а помогает только полное отключение питания USB-модема, либо, как вариант, питание WiFi-роутера в целом. Поскольку такая проблема возникает часто и мой роутер с USB-модемом установлен на втором этаже (там более уверенный приём), а интернетом я пользуюсь на первом этаже, то бегать на второй этаж и кратковременно обесточивать WiFi-роутер надоедает, ведь человек – ленивое животное. Поэтому возникла идея управлять «сбросом интернета» удалённо через Bluetooth с помощью такой розетки.
Согласно характеристикам, указанным на упаковке и в руководстве по эксплуатации, в качестве нагрузки может быть подключен любой бытовой (в принципе и не только бытовой) электроприбор мощностью не более 2,3 кВт. Но, конечно, чтобы убедиться – выдержит ли такую мощность эта розетка, надо провести анализ конструкции, схемотехники и применённых в розетке комплектующих и выявить недостатки устройства, на что я и хочу обратить внимание в данной статье. А чтобы всё было более ясным, неплохо было бы посмотреть на схему этой розетки. Схему я пытался найти в интернете, но, долго покопавшись, не нашёл этой информации нигде и в результате пришлось срисовать её самому.
Но зачем мне понадобилась схема этой розетки, если я приспособил их под такие простые нужды? Об этом я расскажу в следующей своей статье, пусть это станет небольшой интригой. :)
Ну как, интересно? Под катом обо всём подробнее.
1 КОНСТРУКЦИЯ УМНОЙ РОЗЕТКИ
Первое что привлекает в этой розетке, это компактный дизайн, она не громоздкая, корпус без изъянов, всё ровно и эстетично.

Рисунок 1 – Внешний вид умной розетки
Но, как говорят, внешность бывает обманчивой, и всегда хочется заглянуть внутрь и посмотреть как там, настолько ли всё красиво как снаружи.
Итак, откручиваем вон те винты с шлицами под «звёздочку», благо что насадка на отвёртку под такие винты у меня в моём инструментарии нашлась. Открываем и смотрим:


Рисунок 2 – Внутреннее содержимое умной розетки
На снимках видно, печатную плату с электронной схемой. Печатная плата выполнена под размер розетки, довольно компактно, но и не без недостатков. Первый недостаток, который бросается в глаза – это то, что плата после монтажа и сборки не была отмыта от флюса, в некоторых местах был прям такой неслабый слой флюса, который китайцы (да, именно китайцы, эта розетка была изготовлена в Китае) не отмыли. На снимках флюса не видно, т.к., признаюсь, я его до съёмки отмыл, чтобы было лучше видно все детали платы. Также сразу выявляется ещё один недостаток: платы не покрыты лаком или иными специальными покрытиями, предохраняющими проводники, компоненты и места паек компонентов на плате от влаги, солей, жиров и других веществ, пары которых могут быть на кухне, в ванной комнате и других помещениях. А если, допустим, кто-то захочет использовать эту розетку в гараже, то там ещё могут быть более агрессивные среды. Но, я не уверен, что данная розетка может применяться вне жилых помещений, и не известно выдерживает ли она отрицательные температуры окружающей среды.
На снимках видно, что из основания (нижняя часть розетки с штыревыми контактами) на гнездо (верхняя часть розетки с гнездом под вилку нагрузки) тянется проводник относительно большого сечения – это провод от контактов заземления, он неразъёмный и подключен пайкой и чтобы убрать гнездо, пришлось этот провод отпаять.

Рисунок 3 – Установка скобы заземления нагрузки
На снимке гнезда видно способ крепления скобы контактов заземления. Такое ощущение, что китайцы, надев скобу по месту, закрепляют её расплавляя выступы обычным паяльником. Неужели нельзя было сделать какое-то специальное приспособление для оплавления этих выступов? Конечно, на работу это не влияет, но всё же, есть вероятность, что эта скоба оторвётся при неудачном подключении к розетке электроприбора и в результате она коснётся платы, где присутствует фазное напряжение и может произойти короткое замыкание, которое, несомненно, выведет из строя розетку, а может и электропроводку в помещении.
А вот так выглядит плата установленная в основание розетки

Рисунок 4 – Установка платы на основание умной розетки
Я попытался отделить плату от основания, но это не удалось с первой попытки. Тогда, заглянув в щели между платой и основанием, стало ясно, что держит плату. Она непосредственно припаяна к контактам, идущим от штырьков к схеме платы и паяются они в местах, обозначенных на плате как X3 и X4. Берём паяльник и оловоотсос и освобождаем эти контакты от припоя, осторожно, без лишних усилий, приподнимая плату, чтобы её отделить и не вырвать при этом металлизацию отверстий под эти контакты. Итак, плата отделена, и внутри выглядит как показано на фото ниже.

Рисунок 5 – Крепление контактов вилки умной розетки
На основании сразу бросается в глаза, что латунные контакты, идущие от штырьков к плате, к самим штырькам присоединяются расклёпыванием, на мой взгляд, – не очень надёжное соединение. И ещё одно замечание: корпус розетки выполнен из легкоплавкого полимера, в результате чего, если под нагрузкой большой мощности контакт штырьков умной розетки с контактами в настенной розетке будет недостаточно хорошим, в этом месте возможен сильный нагрев и умная розетка может в месте штырьков расплавится, что приведёт к её порче. Также видно, что скоба контактов заземления в центре имеет отверстие и под отверстием видно стойку (в составе конструкции пластикового основания) под винт или шуруп. Опять китайцы схалтурили – сэкономили на винтах. В результате этой экономии я определил, что эта скоба может изгибаться если снаружи по бокам на неё будут давить пружинные контакты заземления настенных розеток (или сетевых удлинителей). Концы наружных контактов скобы должны попадать в специальные пазы, из которых контакты под воздействием ответных пружинных контактов могут выпадать из-за того что скоба не прикручена винтом к основанию и соответственно не имеет достаточной жёсткости прижима.
Идём далее, и рассмотрим печатную плату розетки.

Рисунок 6 – Печатная плата – вид сверху
С верхней стороны на плате сразу бросается в глаза ещё одна маленькая плата. Сразу становится ясно, что это Bluetooth-модуль, выполненный на отдельной платке и на этой платке видно установленную микросхему с маркировкой N51822 и антенну в виде зигзагообразного печатного проводника. Ищем даташит на эту микросхему. Мой любимый сайт для поиска даташитов на импортные комплектующие alldatasheet.com результатов не дал, сразу возникает мысль, что, вероятно, микросхема не от особо известного производителя, который не попал в списки этого известного сайта. Тогда ищем даташит через поисковики, в результате он был найден и микросхема оказалась от фирмы «Nordic Semiconductor», о которой я раньше не слышал, может и сталкивался с её продукцией, но не придавал значения. Полное наименование этой микросхемы вот такое: nRF51822, согласно даташиту, это мультипротокольный контроллер Bluetooth 2,4 ГГц с низким энергопотреблением.
На плате также видно единственную кнопку, которая позволяет управлять включением/выключением нагрузки вручную, рядом с кнопкой SMD-светодиоды, один из них зелёный – индицирует работу, а второй красный – служит для индикации режима авторизации по Bluetooth с смартфоном.
Кроме того присутствует варистор для защиты от перенапряжений в сети и какой-то дисковый элемент зелёного цвета, который, как выяснилось, является терморезистором, судя по обозначению на плате – TC1. Ещё видно диодный мост, на нём промаркированы полюса выводов.
Также с верхней стороны платы видно два довольно больших отверстия, обозначенных как X1 и X2 – в них проходит вилка нагрузки и по ту сторону платы вилка нагрузки подключается к контактам розетки, припаянным к плате.
На плате присутствует посадочное место XP1, в котором ничего не установлено, скорее всего сюда может быть впаян разъём под кабель программатора, для внутрисхемного программирования контроллера Bluetooth, т.к. контактные площадки XP1 связаны с платкой Bluetooth-модуля.
Об остальных элементах установленных на верхней стороне платы можно будет узнать глядя на принципиальную схему ниже.
Переворачиваем плату и видим, что на нижней стороне установлено электромагнитное реле типа Y32F-SS-112HM от, также не известной мне ранее фирмы, «Yuanze Electric». Покопавшись в интернете, конкретного даташита на это реле не нашёл, но нашёл аналогичные по конструкции и по наименованию, и выяснил, что катушка этого реле рассчитана на напряжение 12 В, что значит, что устройство должно питаться примерно таким напряжением. Ну и есть сомнения, что такое маленькое реле позволит коммутировать такие мощные нагрузки (10 А/230 В), думаю, что не надолго его хватит, контакты либо будут греться и будут плавиться пластиковые элементы конструкции реле, либо контакты подгорят.

Рисунок 7 – Печатная плата – вид снизу
По обе стороны от реле видно медные (или меднёные, но стальные) контакты для подключения нагрузки. Как я выяснил изначально, ещё как только начал пользоваться данной розеткой, эти контакты недостаточно подпружиненные, т.е. они не достаточно возвращаются в исходное состояние после использования нагрузок, у которых вилка «Евро», штырьки которых имеют диаметр 5 мм, контакты в розетке со временем расширяются и в результате не будет возможности использовать электроприборы с вилкой, контакты которой имеют диаметр 4 мм, например, зарядные устройства для смартфонов. Я для более надёжного соединения на своей розетке немного поджал эти контакты, на некоторое время хватит.
Также нельзя не заметить два довольно крупных SMD-конденсатора, обозначенных как C3 и C5. Очевидно, что на этих конденсаторах построен бестрансформаторый источних питания для всех элементов схемы розетки.
Ещё здесь видно другие элементы схемы, о функциях и применении в данной розетке станет ясно после анализа и построения принципиальной схемы розетки.
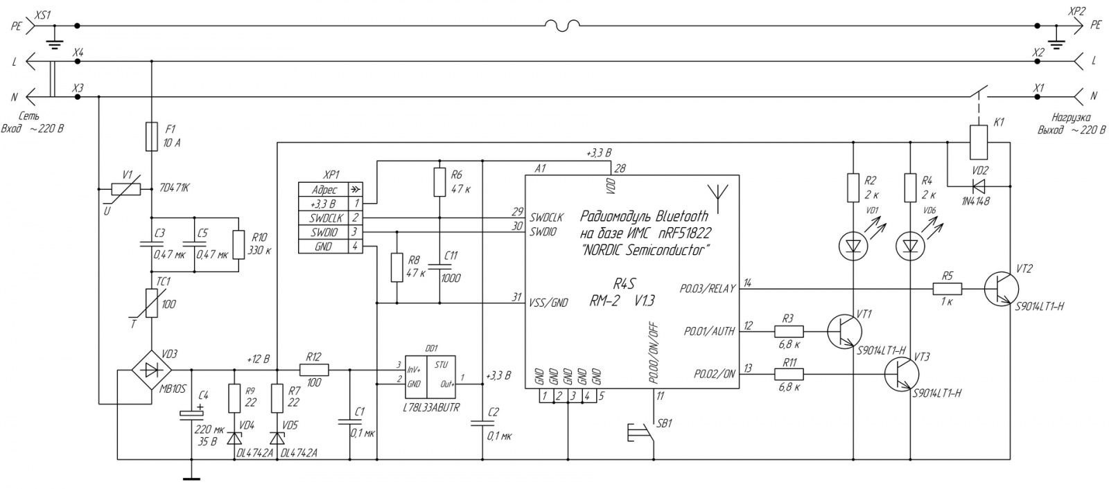
2 СХЕМА ЭЛЕКТРИЧЕСКАЯ ПРИНЦИПИАЛЬНАЯ УМНОЙ РОЗЕТКИ
После детального анализа печатной платы, всех токоведущих печатных проводников и элементов установленных на плату я нарисовал принципиальную схему данной умной розетки.
Ниже будет представлена принципиальная схема умной розетки за исключением платки Bluetooth-модуля, т.к. там вероятнее всего схема включения ИМС nRF51822 будет типовая и её можно посмотреть в даташите на данную ИМС.
Надо отметить, что прошивку контроллера nRF51822 умной розетки я не извлекал, т.к. не имею технических средств для этого, и пока меня прошивка не интересует, копировать такие розетки я не собираюсь, так что если кому это нужно – попробуйте сами, но, потом отпишитесь о результатах, если что.
Схема умной розетки не такая уж и сложная, как казалось в самом начале и состоит из:
— варистора, который защищает от скачков напряжения в сети как саму розетку так и нагрузку;
— плавкого предохранителя;
— бестрансформаторного источника питания на основе высоковольтных керамических конденсаторов, гасящего резистора, малогабаритного выпрямительного диодного моста, двух стабилитронов 1,3 Вт на 12 В, линейного стабилизатора на 3,3 В для питания Bluetooth-модуля;
— платы Bluetooth-модуля, которая в своём составе имеет контроллер с радиоинтерфейсом Bluetooth на базе ИМС nRF51822, в который можно прошить прошивку для выполнения каких-либо действий как вручную, так и дистанционно через Bluetooth-интерфейс;
— ещё одним важным составляющим является электромагнитное реле, которое управляется Bluetooth-модулем через транзисторный ключ, реле подаёт или снимает напряжение электросоветительной сети идущее к нагрузке;
— кнопки ручного управления нагрузкой;
— схемы индикации режимов на базе светодиодов, которые через транзисторные ключи управляются тем же Bluetooth-модулем.

Рисунок 8 – Схема электрическая принципиальная умной розетки
В заключении хочу сказать, что схему я нарисовал как есть, с точностью до позиционных обозначений и номиналов применённых элементов. На первый взгляд бросится то, что на схеме позиционные обозначения нумеруются вразброс, но так уж вышло – схему я нарисовал так, как, по-моему, её было бы удобнее читать, и я не знаю как она была нарисована у разработчика, возможно у него было задом наперёд, от того и нумерация у него такая. Перенумеровывать компоненты я не стал, т.к. тогда были бы разногласия с обозначениями на печатной плате. И, кстати, все ошибки разработчика в схеме я тоже изобразил как есть. Точнее ошибку я обнаружил одну, если есть те, кто тоже её увидит – пишите в личку, не надо сразу её выявлять. Первому приславшему правильный ответ – приз, пусть это будет 50 руб. на счёт мобильного телефона, например. Потом эту ошибку обсудим в комментариях, если захотите.
P.S. Забыл сразу написать, что номера контактов платки Bluetooth-модуля пронумерованны мной условно, это не номера выводов самой ИМС контролоера, это номера выводов под пайку самой платы, я их отсчитывал против часовой стрелки, начиная от группы выводов, которые подряд 5 шт соединяются с общим проводом схемы (GND).
Автор: Vanderas
