Вторая часть, в которой расскажем о практике работы с наследием, этичности управления подобного рода активами, цифровым «кладбищам» и способам использования данных, оставленных умершими людьми. Ссылка на первую часть.
Как решается вопрос с наследованием аккаунтов сейчас
Некоторые крупные интернет-ресурсы/компании давно задумались о вопросе передачи аккаунтов и связанных с ними данных по наследству и сами предлагают выбрать, что станет с вашей учётной записью и личной информацией после вашего ухода. Рассмотрим на нескольких примерах.
Apple
Apple не даёт возможности получить доступ к устройству пользователя в случае его смерти. Однако широко обсуждался релиз программы Digital Legacy на iOS 15. После её запуска этой программы владелец аккаунта Apple ID может назначить «цифрового наследника», который в случае смерти пользователя сможет подключиться к его учётной записи.
«Цифровой наследник», как сообщает Apple, получит доступ к аккаунту Apple ID, сообщениям, письмам, фотографиям и документам. Недоступными останутся ключи iCloud, платёжная информация и подписки.
Компания предлагает пользователям сервис «Google на всякий случай». Он даёт возможность назначить доверенное лицо на тот случай, если аккаунт будет неактивным в течение определённого времени. Период времени пользователь выбирает самостоятельно, как и объём данных, к которым доверенное лицо получит доступ (например, Google Drive или почта Gmail). Личность доверенного лица нужно будет подтвердить с помощью номера телефона.
При этом Google никого не уведомляет о том, что его назначили доверенным лицом, до того момента, когда аккаунт станет неактивным. Поэтому мы советуем заранее обо всём договориться и убедиться в том, что человек готов принять на себя такие полномочия.
Среди всех социальных сетей Facebook наиболее детально и обстоятельно подошел к вопросу о судьбе аккаунта после смерти его владельца. В общих чертах Facebook предлагает два варианта – удалить страничку или назначить её хранителя. В случае с удалением страницы наследникам будет достаточно обратиться в техническую поддержку социальной сети с запросом и приложить к обращению свидетельство о смерти. Если наследодателем в личном кабинете была предусмотрена опция удаления аккаунта, он подлежит закрытию и последующей деактивации модераторами Facebook.
При выборе второй опции с назначением хранителя Facebook устанавливает требование, согласно которому такой хранитель должен быть старше 18 лет. Также при выборе хранителя можно установить, к каким данным он получит доступ в случае смерти владельца аккаунта, а также какими правами он будет обладать, включая возможность удаления/обновления фотографии страницы, публикования записей и т. д. Тем не менее, хранитель не сможет получить доступ к управлению списком друзей, а также не сможет ознакомиться с содержанием переписок в Messenger. Facebook, в отличие от Google, незамедлительно уведомит «хранителя» о назначении.
Если владелец аккаунта при жизни не выберет хранителя, но в дальнейшем для его аккаунта будет установлен памятный статус, то весь контент, которым делился покойный владелец (например, фото, публикации) будет виден тем людям, с которыми умерший человек изначально поделился этим контентом. Удалить такой контент в большинстве случаев невозможно, за исключением наличия у наследников постановления суда, предписывающего Facebook раскрыть определенный контент усопшего.
Одноклассники
«Одноклассники» позволяют удалять профиль умершего человека наследнику, предоставившему техподдержке документы, подтверждающие его право наследования, или блокировать страницу, тем самым исключая возможность входа на неё.
ВКонтакте
ВК предоставляет наследникам возможность обратиться в техническую поддержку со свидетельством о смерти владельца аккаунта и предлагает на выбор две опции: удалить аккаунт или же заморозить его и закрыть настройками приватности, чтобы страничка была доступна для просмотра лишь определенному кругу лиц.
Хотя Instagram фактически принадлежит Facebook, функции определения судьбы аккаунта при жизни его владельца на данный момент в нём не предусмотрено. Тем не менее, Instagram предлагает по аналогии с Facebook удалить страничку или присудить ей памятный статус.
Однако здесь функция памятного статуса не предполагает уведомления о присвоении такого статуса аккаунту подписчиков и других лиц, посетивших страницу умершего. Памятный статус лишь предотвращает возможность входа в аккаунт посторонними, а также ограничивает функционал в части удаления лайков, подписчиков и отметок на фотографиях, оставленных умершим.
В ноябре 2019 года Twitter анонсировала удаление аккаунтов после шести месяцев неактивности пользователей, чтобы освобождать никнеймы. Но после сервис приостановил удаление из-за опасений пользователей по поводу памяти об аккаунтах умерших: сначала сервис хотел найти способ сохранить такие учётные записи.
Однако спустя год Twitter так и не нашла способ сохранять неактивные учётные записи умерших людей. Сейчас Twitter позволяет членам семьи запрашивать удаление учётных записей умерших. Для этого нужно предоставить копию удостоверения личности и копию свидетельства о смерти умершего. Однако даже в этом случае соцсеть оставляет лишь два варианта: полностью удалить аккаунт или оставить его открытым.
Игровые сервисы: никаких завещаний
Компании-разработчики видеоигр — например, Wargaming и Blizzard Entertainment — запрещают любые формы наследования аккаунтов и игрового имущества. Игровой сервис Steam тоже не позволяет передавать аккаунт по наследству. Однако в случае Steam есть исключение. В соглашении подписчика говорится, что сервис всё же может дать разрешение на передачу цифровых прав. Но непонятно, в каких случаях это может произойти, — примеров таких ситуаций в соглашении нет.
Steam в этом плане не уникален — примерно так же работают PlayStation Network, Xbox Live и даже iTunes или Amazon Kindle Store. Всё дело в том, что, покупая игру, трек, книгу или любой другой цифровой контент, мы получаем лишь лицензию на его использование, и в договоре с конечным пользователем прописаны условия, на которых эта лицензия может быть отозвана. Основанием для этого станет нарушение пользовательского соглашения — например, передача аккаунта третьему лицу.
Как составить цифровое завещание
Как обеспечить наиболее эффективную передачу цифровых активов, чтобы наследники не утратили к ним доступ из-за различных факторов, включая внезапную кончину их владельца?
Решение этого вопроса целиком и полностью зависит только от самого наследодателя. У него есть немало возможностей позаботиться о своих наследниках при жизни.
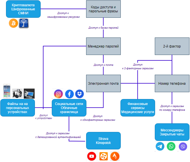
Чтобы более доступно описать возможные способы передачи ключей доступа к цифровым активам, мы подготовили схему, содержание которой поясним далее.

Как вы видите, есть три глобальных инструмента для организации доступа к любым цифровым активам и аккаунтам в цифровом пространстве: менеджер паролей (например, Keychain Access), электронная почта и номер телефона.
Если выстраивать их в определенной иерархии по значимости для восстановления доступа к аккаунтама, то менеджер паролей будет занимать самое высокое место, поскольку он позволяет получить доступ к любому аккаунту, данные которого сохранены в базе паролей (включая аккаунт в электронной почте), без необходимости использования функций восстановления пароля. Некоторые менеджеры паролей предполагают возможность сохранить мастер-коды и кодовые фразы, необходимые для доступа в приложения и криптокошельки, а также сохранить образ графического пароля или текстовый пароль от различных устройств или отдельных приложений с файлами, хранящимися на таких устройствах.
Сохранив надлежащим образом входные данные для менеджера паролей, можно обеспечить возможность лёгкого доступа ко всем аккаунтам и всем цифровым активам, доступ к которым осуществляется с помощью пары логин-пароль или мастер-кодов. Как уже говорили, наиболее удобным способом передачи по наследству такого рода имущества является использование банковской ячейки или же передача на хранение документа с входными данными нотариусу.
Вторым в иерархии стоит номер телефона, с помощью которого можно получить прямой доступ в мессенджеры (Telegram, WhatsApp, Viber и т. д.) и всевозможные закрытые чаты. Кроме того, с помощью номера телефона можно восстановить доступ к аккаунтам в социальных сетях, личным кабинетам в интернет-магазинах, а также к e-mail, в которых возможна привязка номера телефона к конкретному аккаунту.
Кроме того, мобильный телефон зачастую является одной из фаз аутентификации для доступа в те профайлы, которые предполагают двухступенчатый процесс авторизации в целях усиления безопасности аккаунта. К таким сервисам относятся, например, аккаунт Google, Госуслуги и сервис МФЦ «Мои документы».
Как вы уже знаете, порядок передачи наследникам права пользования номером мобильного телефона умершего сейчас устанавливается локальными правилами мобильных операторов, которые обычно идут навстречу при предъявлении необходимых документов. Но если Госдума РФ примет поправки к Закону о связи, номер телефона сможет считаться имуществом, которое входит в состав наследственной массы. Следовательно, чтобы упростить порядок передачи номера телефона своим наследникам, необходимо предусмотреть в тексте избранного наследственного инструмента формулировку о том, кому именно должен перейти номер телефона в случае смерти наследодателя.
Другой ступенью в двухфакторной аутентификации является e-mail, с помощью которого можно залогиниться в социальных сетях, личных кабинета в интернет-магазинах, различных онлайн-сервисах и т. д. Электронная почта находится на третьей ступени нашей условной иерархии лишь потому, что доступ к ней можно восстановить при наличии доступа к мобильному телефону, а к мобильному телефону с помощью email доступ восстановить невозможно.
Вопросы передачи по наследству любых видов имущества, в том числе цифровых активов, требуют предварительной подготовки и изучения доступных механизмов передачи такого имущества по наследству, позволяющих обеспечить преемственность поколений. Если наследодатель желает избавить своих наследников от проблем, связанных с особенностями и оборотом цифровых прав, он может:
-
выбрать доверенное лицо (душеприказчика по цифровой части наследства);
-
сохранить данные доступа к интернет-сервисам на USB-накопителе с мастер-паролем (либо ином цифровом или материальном носителе) и поместить его в сейф, банковскую ячейку или иное защищенное место;
-
обеспечить доступ доверенного лица к носителю информации с данными доступа после наступления собственной смерти (указать доверенное лицо в завещании).
Здесь следует отметить, что в качестве доверенного лица могут привлекаться не только друзья, родственники или знакомые. Существует возможность заключения договора на управление цифровой собственностью с компаниями, предоставляющими такие услуги. В России таких компаний почти нет, но за рубежом управление цифровой собственностью, в том числе после смерти, становится распространенной услугой.
Нотариусы рекомендуют включать пароли и ключи доступа к аккаунтам в текст завещания. В документе нужно точно обозначить тот актив, который вы передаёте, а также подтвердить, что он действительно принадлежит вам. Учитывая конфиденциальный характер этих данных, есть смысл оформлять закрытое завещание (ст. 1126 Гражданского кодекса РФ). Такое завещание передаётся нотариусу в запечатанном конверте в присутствии двух свидетелей. Нотариус помещает этот конверт в ещё один, уже нотариальный конверт, и ставит на нём отметку. Конверт с закрытым завещанием может распечатать только наследник.
Пример формулировки:
«Я, ФИО, настоящим завещанием делаю следующее распоряжение:
Свой аккаунт в онлайн бирже „Название биржи“ и все денежные средства, находящиеся на счёте личного кабинета на момент открытия наследства, я завещаю ФИО.
Прошу передать ФИО логин и пароль от аккаунта:
Логин:
Пароль: »
«Цифровые кладбища»
Думаю, хотя бы на базовом уровне мы разобрались с цифровым наследием — пока что получить его сложно, но этот вопрос явно будут прорабатывать.
Согласно статистике, на январь 2020 г. пользователями интернета являлись 4,5 млрд человек. Из них свыше 3,8 млрд, то есть почти 60% населения земного шара, пользуются соцсетями.
В истории с погибшей 15-летней девочкой мы говорили, что Facebook замораживает страницы погибших людей, делая из них «страницы-мемориалы». Эта функция в социальной сети появилась в 2009 году. После того, как аккаунт становится мемориалом — видеть его могут только добавленные пользователем при жизни друзья. При этом число подобных аккаунтов будет только расти — исследователи из Оксфорда рассчитали, что к 2060 году в социальной сети будет несколько сотен миллионов «мёртвых душ», а к 2100 — минимум полтора миллиарда. Поэтому сейчас пользователи могут решать, что делать с их страницей после смерти — при получении уведомления администрация либо удалит страницу навсегда, либо сделает ее тем самым мемориалом. В последнем случае вам понадобится заранее назначить себе хранителя — человека, который будет отвечать за вашу страницу, если ей установят памятный статус.
В других социальных сетях и онлайн-сервисах хранителей нет — но мемориальный статус или возможность удалить страницу есть у многих. Точно могу сказать про Instagram, Twitter, «Одноклассники» и «ВКонтакте».
Кроме «виртуального погоста» из мемориальных страничек в соцсетях сохранением памяти об умерших занимаются специальные сервисы, платные и нет. Функции у них в целом схожие: сервисы дают возможность разместить на своих сайтах страницы-мемориалы умерших людей, на которых можно добавлять всю информацию о них. Это могут быть биография, воспоминания, данные о достижениях и наградах, фото и видеоархив, контактные данные родственников, ссылки на аккаунты в соцсетях или личный сайт. Также есть возможность сгенерировать QR-код страницы, который можно разместить на надгробии.
Цифровые «люди-реплики»
Остался ещё один момент, связанный со смертью и цифровыми технологиями, который в рамках этой статьи не обойдешь: можно ли создать цифрового двойника умершего человека?
Можно. В 2017 году Джеймс Влахос, журналист Wired, создал чат-бота на основе интервью, которые сам же и проводил со своим отцом. После его смерти записи были отданы на расшифровку, и Джемсу вернули толстую 200-страничную папку. Изначально он хотел поставить её на полку и иногда читать, но тут случилось примечательное событие: компания PullString, которая выпустила куклу Барби с искусственным интеллектом, опубликовала открытую версию кода своего ПО для создания чат-ботов. Тогда Джеймсу и пришла в голову идея Dadbot.
Да, он использовал расшифровки интервью с отцом для того, чтобы создать максимально похожего на него по характеру и знаниям бота — Dadbot отвечает в духе отца Джеймса, поёт те же песни, дает схожие советы и даже научился самобытно шутить.
Такая же мысль о продлении жизни близкому человеку пришла в голову и Евгении Куйде, когда ее друг Роман Мазуренко погиб в автокатастрофе в 2015 году. Евгения так скучала по нему, что создала на базе переписки в социальных сетях чат-бота.
Эта история привела к созданию «Replika» – приложения, которое узнает вас лучше при общении – самообучаемый ИИ чат-бот. Теоретически, такой чат-бот – будущее для коммуникации с людьми, которых уже нет, ведь он будет общаться почти так же, как и реальный человек. Приложение имеет более 200 000 активных пользователей в месяц и привлекло $11 миллионов от инвесторов, включая Y Combinator и All Turtles, бизнес-инкубатор, которым управляет бывший генеральный директор Evernote Фил Либин. Существуют и десятки других подобных сервисов, однако большинство из них находится в зародышевом состоянии.
Проблема этики
Понятно, что это всего лишь набор исходных данных и алгоритм, который выбирает среди них подходящий ответ. Подключите сюда нейросети и скормите им все данные о человеке, а заодно научите бота отвечать схожим голосом — и бот станет пугающе похож на оригинал.
Если рассуждать больше и смотреть дальше, то можно вспомнить, к примеру, технологии биохакинга и крионики: сначала мы обеспечим долгую и продуктивную жизнь, а потом заморозим — тело или , как пожелаете — до лучших времен, когда смерти в современном понимании просто не станет! Такие развлечения, в общем, тоже подходят для обеспеченных граждан, и при том, авантюрно настроенных. Все-таки эффективность биохакинга всячески оспаривается учёными, а крионика вообще выглядит весьма фантастично.
Возникает очень большое количество вопросов, на которые нет ответа. Должны ли мы оставить наше цифровое Я «живым» навсегда? Должны ли мы удалять страницы близких, фактически стирая их из цифрового пространства – или оставлять их в качестве мемориалов, мест для соболезнований и воспоминаний людей? Этично ли «воссоздавать» людей без их разрешения или вопреки желанию других друзей или семьи?
Впрочем, эти вопросы скорее этические, чем технические. Как показывает наша действительность, смерть пользователя – это не всегда удаление учетной записи или оставление её в состоянии покоя – аккаунты иногда продолжают взаимодействовать с другими пользователями.
Что ещё интересного есть в блоге Cloud4Y
→ История Game Genie — чит-устройства, которое всколыхнуло мир
→ Сделайте Linux похожим на Windows 95
→ Как не позволить техническому долгу одолеть вас
→ WD-40: средство, которое может почти всё
→ 30 лучших Python-проектов на GitHub на начало 2022 года
Подписывайтесь на наш Telegram-канал, чтобы не пропустить очередную статью. Пишем только по делу.
Автор: Cloud4Y
