Середина ХХ столетия, СССР. Основное внимание было уделено созданию универсальных ЭВМ для решения сложных математических вычислительных задач, это были стационарные машины, которые ориентировались на последовательное или пакетное решение задач, вне связи с реальным масштабом времени и динамическим изменением параметров объектов внешней среды. Но уже к концу 50 годов в Министерстве обороны страны возник интерес к применению таких ЭВМ для решения задач обработки информации и управления в военных системах. Но сразу же возникли трудности, связанные с недостатками таких универсальных машин при использовании их в военных системах для решения задач управления в реальном времени. Поэтому начало ускоренными темпами развиваться направление вычислительной техники военного предназначения.

Четко стали различать два класса ЭВМ: стационарные и мобильные. Развитию мобильных типов ЭВМ содействовали разные требования заказчиков, так как планировалось применять их и в сухопутных, и в авиационных, и в морских, и в ракетных, и в других систем в оборонных отраслях промышленности и на предприятиях, цифровая вычислительная техника начала применяться для систем противовоздушной и противоракетной обороны, для контроля космического пространства и управления полетами в авиации и в космосе. Стационарные работали в помещениях, а мобильные, следовательно, должны были быть транспортабельными.
Из-за соблюдения «грифа» секретности обмен информацией о разработках специализированных ЭВМ между специалистами разных отраслей и предприятий в СССР был резко ограничен, почти отсутствовала информация о технических характеристиках и принципиальных особенностях таких специализированных машин за кордоном. Разработка ЭВМ обходилась из-за этого очень дорого, так как было создано великое множество архитектур таких оригинальных машин. Централизованной промышленности электронных компонентов для ЭВМ тоже не было.
Специализированные ЭВМ военного назначения
Проект подвижный вычислительный пункт (ПВП) или объект «Платформа»
Еще в 1960 году была разработана и создана серия мобильных ЭВМ для армейского и фронтового звена под кодовым названием «Бета», но работы так и не начались.

мобильный вычислительный комплекс «Бета-3М»
В 1962 году нужной для армии мобильной ЭВМ не было ни в Минобороны, ни в СССР. Генштабом была выдана Директива в кратчайшие сроки (за год) "… спроектировать, заказать производство, отладить и ввести в «боевую» эксплуатацию мобильный Военный Центр, в основу предполагалось взять одну из ЭВМ производства СССР и просто адаптировать ее к специфическим условиям функционирования. Также необходимо было "… разработать, запрограммировать и отладить комплекс задач для использования при проведении КШУ (командно-штабных учений) в масштабе фронта (округа), с участием войск и военной техники, для командно-штабных игр штабов, военных академий и других учебно-показательных мероприятий".
Ориентировались разработчики на американский проект Мобидик (хотя уже тогда в СССР была разработана подвижная, узкоспециализированая ЭВМ «Курс-1» для обработки информации с радиолокационных узлов, но все ж было секретно).
Вот некоторые требования к такой «Платформе»: обеспечение необходимой производительности, надежность работы после перемещений по грунтовым дорогам, 100 часов работы в условиях нон-стоп, климатические условия задавались по температуре от -30 до +40°С.
На первом этапе была выбрана подходящая универсальная отечественная ЭВМ второго поколения на полупроводниковых элементах, благодаря использованию которых габариты и потребляемая мощность ЭВМ уменьшились, в то время когда такие показатели как быстродействие, объём оперативной памяти возросли.
Была выбрана ЭВМ «Раздан-2»(произведена в Ереване, завод ЕрНИИММ). Приступили к модернизации машины. Для того, чтобы обеспечить ее работу в «полевых» условиях, для эксплуатации в войсках и сделать подвижной, необходимо было повысить ее надежность, конструктивно доработать ЭВМ для размещения аппаратуры в ограниченном пространстве, при этом обеспечить ее сохранность и работоспособность при передвижениях, защищенной от климатического воздействия. Ко всему этому нужно было выбрать всю инфраструктуру мобильного ВЦ.

«Раздан»
Сюда входил термоизолированный цельнометаллический фургон-полуприцеп типа 828 для размещения оборудования, автотягач седельного типа марки ЗИЛ-157, мощный кондиционер, передвижная дизель-электростанция мощностью 30 кВт в мобильном варианте исполнения, с расходом топлива 8 л/час при ёмкости топливного бака 100 литров, связная радио и телеграфная аппаратуру.
Был создан мобильный ВЦ, в одном кузове было установлено две ЭВМ «Раздан-2», а все устройства подготовки данных, связи, контрольно-проверочной аппаратуры, различные стенды, расширенный комплект ЗИПа, кабели и другое оборудование разместилось в кузове армейского КУНГ установленного на шасси ЗИЛ-157.
Климатическая защита для поддержания в кузове необходимой температуры и влажности обеспечивалась за счёт следующих основных мероприятий: в кузове был установлен кондиционер с высокой холодо- и теплопроизводительностью, вынесены стойки ЭВМ вторичных источников электропитания, в отдельную стойку с автономной системой вентиляции и охлаждения установлены дополнительные вентиляторы. Оптимальный режим работы ЭВМ при температуре от + 20 до +30°С.

В 1964 году модульный ВЦ «Платформа» был принят на «снабжение». После этого, проект еще модернизировался, была удвоена ОП каждой ЭВМ за счет резервного ферритового куба, дополнительно встроена ПЗУ на ферритовых сердечниках, стала возможной реализация совместной работы двух ЭВМ.

куб оперативной памяти на ферритовых сердечниках
Комплексирование двух ЭВМ в «Платформе» в аппаратном, программном, информационном аспектах было произведено впервые в СССР. Мобильный ВЦ «Платформа» в 1963 — 1968 годах был первым и единственным ВЦ такого типа.
ЭВМ «Гранит»
Специализированная ЭВМ применялась для статистической обработки большого количества результатов наблюдений и была создана по заказу Главного артиллерийским управлением Министерства Обороны СССР для повышения эффективности артиллерийской стрельбы. В 1957 году была отправлена на один из артиллерийских полигонов Министерства обороны. Использовалась для пристрелки артиллерийских орудий.

ЭВМ состояла из вычислительного устройства, накапливающего сумму парных произведений, комплекта устройств для подготовки перфоленты (кинопленка шириной 35 мм), выходного перфоратора и печатающего устройства, потребляемая мощность составляла 4,5 кВА. Занимала такая ЭВМ 30 квадратных метров.
ЭВМ «Клен» и вычислительные комплексы «Клен-1» и «Клен-2»
Начиная с 1962 года и по 1968 в Научно-исследовательском институте электронного машиностроения (НИЭМ) был создана ЭВМ «Клен» и ЭВК «Клен-1» и «Клен-2», на них работала распределённая система обработки спутниковой информации. Целью данной разработки была автоматизация обработки телеметрической информации, поступающей с искусственных спутников земли
Одноадрессная параллельного действия ЭВМ «Клен» оперировала с числами, представленными в формате с фиксированной перед старшим разрядом запятой. Числовые данные представлялись в 27-разрядной сетке, где 23 разряда занимала цифровая часть, один разряд – знак числа, три разряда отводились под контроль по модулю два. Команда занимала 33 двоичных разряда, 7 из них для предоставления кода операции, 16 — адреса, а 4 разряда — код конфигурации чисел, 3 — для кода модификации адреса, 3 разряда- для контроля по модулю два и три. Емкость оперативной памяти ЭВМ 8192 (8К) 27-разрядных слова. Время выполнения коротких операций, таких как сложения, операций переходов составляло 4,5 мкс, умножение выполнялось за 25,5 мкс. Система команд ЭВМ «Клен» включала в свой состав 83 команды, особенностью которых являлась возможность работы с различными конфигурациями чисел.
В ЭВМ «Клен» было традиционное устройство ввода данных с перфокарт, 27 разрядных каналов для связи с внешними абонентами, для вывода данных — печатающее устройство.
+5 до +40 градусов Цельсия — диапазон температуры для оптимальной работы машины.
Специально для машины «Клен» была разработана импульсно-потенциальная система элементов с диодно-резистивной логикой и максимальной частотой работы 660 кГц. Время задержки логических элементов системы — 50 нс, время задержки элементов системы, которые использовались в последовательных цепях — 20-30 нс. В цепях сумматоров и контроля были использованы специальные логические элементы.
ОЗУ в ЭВМ использовалась на ферритовых сердечниках типа ВТ-7 с временем цикла 6,0 мкс и временем считывания 2,25 мкс. В качестве долговременного запоминающего устройства использовано ЗУ на оксиферовых сердечниках с постоянной прошивкой, время цикла ДЗУ составляло 4,5 мкс, а время считывания – 2,25 мкс.

Емкость блока ДЗУ программ могла составлять от 8192 до 65536 кодов, магнитное оперативное запоминающее устройство (МОЗУ) программ, ёмкостью 4096 кодов, служило для отладки программ перед зашивкой в ДЗУ.
В ЭВМ «Клен» могло быть четыре блока МОЗУ чисел, по 8192 числа в каждом блоке. Работа таких блоков могла совмещаться.

ЭВК «Клен-1» и «Клен-2» — модификации ЭВМ «Клен» с расширенными ОЗУ и ДЗУ с минимальными добавлениями в командах обмена с внешними устройствами. В составе обоих комплексов появились ЗУ на магнитной ленте и развитая система внешних устройств.

ЭВМ различались только различной комплектацией внутренних ЗУ, накопителей на магнитной ленте и устройств ввода-вывода. Внешние устройства «Клен-1» -устройство ввода перфокарт ВУ-700-2, 2 алфавитно-цифровых печатающих устройства АЦПУ-128-2. К внешним устройствам «Клен-2» относились 4 печатающих устройств АЦПУ-128-2, перфоратор результатов ПР, перфоратор ленточный ПЛ-20-2.
От удалённых источников по внешним магистралям в ЭВК «Клен-1» поступали данные, происходила их сортировка, уплотнение и исключение избыточных данных. После этого предварительно обработанные данные передавались в ЭВК «Клен-2», здесь проходила их окончательная обработка, каталогизация, хранение и выдача по запросам пользователей.
Специализированные ЭВМ «Диана-1», «Диана-2».
С.А. Лебедев и коллектив ИТМ уделяли особое внимание работам, связанным с обороной страны, проводились исследования и разработки по автоматическому сьему данных с РЛС (радиолокационная станция) и автоматическое слежение за летающими целями. Проводился эксперимент по одновременному сопровождению нескольких реальных самолетов при опережающем расчете их траектории. Для ввода данных в цифровом виде была применена ЭВМ «Диана-1», а для сопровождения целей — «Диана-2». Такой эксперимент положил начало в развитии радиолокационных и ракетных комплексов на новой информационно — вычислительной основе.
«Диана-1»-машина последовательного действия с коммутируемой программной обработкой, предназначалась для работы в составе систем наведения самолетов-истребителей на цели. Машина проводила автоматическое снятие данных с радиолокатора с селекцией объекта от шумов, переводила их в цифровой вид и выдавала траектории движения нескольких целей на экраны.
«Диана-2» — ЭВМ с фиксированной запятой, разрядностью 10, одноадресной системой команд, с количеством команд — 14, командной памятью объемом 256, ЗУ константой, оперативной памятью на магнитострикционных линиях задержки.
Опыт разработки Бурцевым «Дианы-1» и «Дианы-2» позволил ему создать высокопроизводительную вычислительную сеть, включающую малые вычислительные машины радиолокационных станций, радиолокатора противоракеты, М40 и М-50. Было автоматизировано управление всеми боевыми процессами. Главной стала вычислительная машина и реализованная в ней боевая программа. Информация от радиолокаторов поступала асинхронно по дуплексным радиорелейным линиям связи (такие линии связывали объекты, находящиеся на расстоянии от 100 до 200 км.). Для её обработки Всеволод Сергеевич впервые ввёл развитую систему прерываний в М-40 и М-50 и впервые же в Советском Союзе разработал устройство приёма и передачи данных с использованием принципа работы мощного мультиплексного канала.
Семейство специализированных компьютеров «Карат»
В 1976 году унифицированные ЭВМ «Карат» были приняты на снабжение для Военно-морского флота СССР. Это были малогабаритные, надежные вычислительные машины с высокими функциональными параметрами. Их создание в корне изменило ситуацию в морском приборостроении.

История создания унифицированных ЭВМ «Карат» началась еще в 1963 в Киевском НИИ радиоэлектроники под руководством Плотникова (главного конструктора семейства специализированных компьютеров «Карат»). В 1963 году лаборатория Плотникова представляла в качестве базовых элементов для новых разработок плоские микромодули (ПММ). Это был первый серийнопригодный универсальный элемент созданный в СССР, который предоставлял возможность создавать ЭВМ и другую цифровую аппаратуру на новом, довольно высоком уровне.
Тонкостенный алюминиевый корпус плоского микромодуля был 17,5х9,5х6,3 мм, с весом в 2 грамма, собирался такой ПММ из микроэлементов, которые монтировались с двух сторон печатной микроплатой (9х17 мм), перпендикулярно плате устанавливались штырьковые выводы с шагом 4 мм.
Но для флота нужны были ЭВМ с элементами по размерам меньшими чем ПММ, поэтому для построения ЭВМ начали применяться еще несовершенные интегральные микросхемы отечественного производства. В лаборатории Плотникова начали работу над созданием многокристальных интегральных микросхем. Это было совершенно новое направление в разработке элементной базы вычислительной техники.

Гибридные большие интегральные схемы «Вардува»(ГБИС) — так были названы новые многокристальные микросхемы. Первым образцом «Карата» была малогабаритная 24-разрядная машина на ГБИС «Вардува». Схемы функциональных узлов микросхем были разработаны советскими учеными, исходя из логических схем ЭВМ (в одном корпусе размещалось 8 разрядов регистра, 2 разряда АЛУ и т.п.). Эта разработка на много лет опередила создание многокристальных схем за рубежом (“мультичипы”).

Машина применялась более чем в 60 типах систем, разработанных предприятиями четырех министерств. В простых системах могла использоваться ЭВМ в минимальной модификации, а на самых крупных современных судах с несколькими системами на борту можно было встретить 15 и больше ЭВМ типа «Карат» в максимальном варианте. В 1981 году было разработано 15 модификаций машин семейства «Карат», было подготовлено программное обеспечение обьемом 5 миллионов команд. Для обработки информации от радиолокационных систем с фазированными антенными решетками была разработана модификация «Карата» с быстродействием 2,5 млн. операций в секунду. Позже была разработана модификация «Карат-КМ-Е» на секционных микропроцессорных больших интегральных схемах. На заводах в СССР было выпущено около 2 тысяч машин.
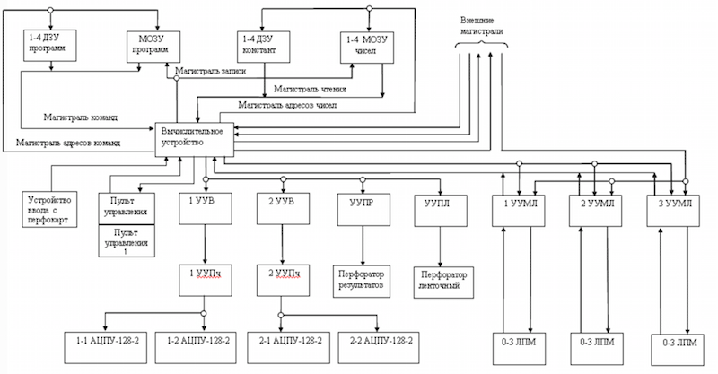
ЭВМ «Радон»
В 1964 году в Научно-исследовательском институте электронных математических машин закончилась разработка ЭВМ для применения в противовоздушной обороне СССР. Это была импульсно-потенциальная с гальваническими и трансформаторными связями ЭВМ второго поколения на базе транзисторов П16 и П601.

Научно-исследовательский институт электронных математических машин
Конструкция ЭВМ представляла собой 16 стоек, в каждой из стоек были свои блоки питания и управления ими, панель межсоединений, включающая 320 розеток типа «лист» (по 20 контактов каждая), которые сочленялись вилками, расположенными на торце ячеек, содержащих от 4 до 8 элементов.

блок-схема ЭВМ «Радон»
Было разработано несколько модификаций ЭВМ «Радон», которые отличались емкостью ОЗУ, ПЗУ. Это был двухмашинный комплекс с шинной организацией связей. ЭВМ была одноадрессная, разрядность команд — 24 (2- контрольные), разрядность операндов — 20 (2 контрольных), операции — с фиксированной точкой, число кодов команд — 64. Каждый процессор ЭВМ имел доступ к своей памяти, а также к памяти парной ЭВМ, что давало возможность работать не только в двухмашинном режиме, но и двухпроцессорном режиме. Две ЭВМ были подключены к общей обменной магистрали для связи с устройствами управления системы. Для первичной загрузки, тестирования и вывода информации для анализа на печать использовалась периферия самой машины.
ЭВМ «Радон» занимала площадь в 150 квадратных метров. Она была надежна и с повышеным быстродействием.
Впервые в СССР в машине были реализованы:
- ОЗУ и ПЗУ с использованием транзисторов;
- процессор содержал два индексных регистра;
- эффективная система встроенного аппаратурного контроля в сочетании с программными средствами автоматического восстановления работы системы после воздействия ошибки в ЭВМ и системе;
- совмещение времени выполнения операций (конвейерность);
- система прерываний и приоритетного переключения программ;
- двухпроцессорный и двухмашинный режимы работы.
Система «Акация»
В 1982 году была разработана цифровая система управления стрельбой «Акация». Система была создана для выработки данных для стрельбы крылатыми стратегическими ракетами «Гранат» с подводных лодок и подводных кораблей, в систем входило 2 СЦВМ «Арка», 2 прибора оперативной памяти, 2 прибора долговременной памяти, 2 прибора обмена данными, 2 прибора управления резервом. Для того, чтобы повысить надежность системы «Акация» все приборы имели резерв, резервирование происходило автоматически.
СЦВМ «Арка» (специализированная вычислительная машина) предназначалась для работы с СЦВМ «Атака» и использовалась для увеличения пропускной способности вычислительной системы с СЦВМ «Атака».

Быстродействие такой СЦВМ для режима работы: с регистрами 500 тысяч коротких операций в секунду, при работе регистр-памяти — 167 тысяч коротких операций в секунду. Потребляемая мощность 1200 Вт. Машина «Арка» имела два устройства обмена. Каждое устройство состояло из 8 последовательных каналов. Одно устройство обмена с параллельным мультиплексным каналом. Среднее время наработки на отказ — 2000 часов.
СЦВМ «Атака»

специализированная цифровая вычислительная машина «Атака» (МВМ-012)
Специализированная вычислительная машина «Атака» (МВМ-012) была создана в 1974 году в НПО «Агат». Габариты такой машины — 1800х1076х516 мм, занимаемая площадь 0,65 квадратных метров. СЦВМ «Атака» состояла из двух шкафов, которые были соединены между собой механически и электрически. В состав машины входило устройство команд, устройство прерывания команд, устройство обмена, арифметическое устройство, блоки микропрограммного управления, 16 буферных регистров общего назначения, ферритовое оперативное запоминающее устройство емкостью 16К слов, устройство аппаратного контроля, пульт контроля и управления, устройство питания.

В машине применялась двоичная система представления чисел, с фиксированной запятой, количество разрядов — 32. Предусмотрена работа со словами двойной длины (64 разряда), с полусловами (16 разрядов) и с восьмиразрядной буквенной информацией. Система команд была двухядерная, число операций — 56, из них 16 арифметических операций, 7 логических операций, 19 операций пересылки, 6 операций сдвига, 8 операций управления.
Нужно отметить, что в СЦВМ была возможность наращивать память до 256К слов с подключением внешних приборов памяти 182-3 — ОЗУ 64К, 183 — ДЗУ 128К (2X64К), 184 — ОЗУ 32К и ДЗУ 64К или любых других приборов, имеющих электрическую и информационную совместимость с МВМ-012.
Было предусмотрено 2 параллельных, 2 последовательных канала обмена. Скорость обмена по последовательному каналу составляла 20 тысяч слов в секунду, по параллельному каналу — 94 тысяч слов в секунду.
Потребляемая мощность от сети 1,5 кВт, питание производилось от трехфазной корабельной сети переменного тока напряжением 220 В, частотой 400 Гц. Допускаются колебания сети: ±5% при длительных отклонениях и от +13% до -25% при кратковременных отклонениях по напряжению, а также от +4% до -6% по частоте.
Условия эксплуатации:
- виброустойчивость в диапазоне частот 5–120 Гц с ускорением 2g;
- воздействие одиночных ударов с ускорением 1000g;
- вибропрочность в диапазоне частот 20–120 Гц с ускорением 2g;
- циклическое изменение температуры от +65 до -50°С;
- относительная влажность 95–98% при температуре +40°С;
- холодоустойчивость при рабочей температуре -10°С и предельной температуре -50°С;
- воздействие инея и росы при температуре -20±5°С;
- теплоустойчивость при рабочей температуре +50°С и предельной температуре +65°С;
- воздействие морского тумана при температуре +27±2°С.
Машина выпускалась до 1990 года, было изготовлено 255 СЦВМ «Атака».
ЭВМ «Арфа»
Разработка машины была начата в 1979 году и предназначалась для работы в различных корабельных системах управления, как управляющее звено реального времени. Электропитание машины осуществлялось от корабельной трехфазной сети 220В, 400 Гц, потребляемая мощность составляла 1,7 КВт. Для охлаждением применялась приточно-вытяжная вентиляция с температурой входящего воздуха 18°С. Это была ЭВМ с двоичной системой представления чисел с фиксированной и плавающей запятой, быстродействие составляло 550 тысяч коротких операций в секунду при обращении за операндами в ОЗУ,1100 тысяч коротких операций при обращении в буферы регистры. Количество разрядов — 32, возможна была работа со словами двойной длины (64 разряда), с полусловами (16 разрядов) и с восьмеричной буквенной информацией.
Эта машина составила совместно с ЭВМ «Арка» и «Атака» ряд программно-совместимых машин третьего поколения ЦМНИИ «Агат». «Агат» — пионер в разработке боевых информационно-управляющих систем для надводных кораблей («Море», «Корень») и подводных лодок (система «Туча», «Алмаз», «Омнибус» и другие), а также систем управления стрельбой корабельных ракетных комплексов, систем управления и защиты ядерных энергетических установок.
ЭВМ «Туча»

вычислительная машина с пультом управления
ЭВМ «Туча» — машина с двоичной системой представления чисел с фиксированной запятой и количеством разрядов — 25. Числа были представлены модифицированным дополнительным кодом. Была с одноадрсесной системой команд, разрядность команд — 20. Быстродействие ЭВМ «Туча» — 62,5 тысяч коротких операций в секунду. ЭВМ состояла из 4 шкафов, которые были соединены механически и электрически. Для охлаждения применялась приточно-вытяжная система вентиляции с температурой входящего воздуха 18°С.

прибор, преобразующий аналоговые данные в цифровые и цифровые в аналоговые
Основой конструкции машины был шкаф для электронной аппаратуры оригинальной конструкции, это позволяло производить его погрузку на подводную лодку через стандартный люк диаметром 598 мм. Надежность СЦВМ «Туча» оценивалась 650 часов работы между неисправностями. Вычислительная система «Туча» потребляла около 17 кВт электроэнергии.
Ряд ЭВМ «Лада 2»
В 1986 году для надводных кораблей и подводных лодок была разработана ЭВМ «Лада-2», она состояла из трёх бортовых универсальных электронных вычислительных машин, была построена по модульному принципу, такая открытая система позволяла подключать дополнительные функциональные устройства.
ЭВМ ряда использовались для построения вычислительных комплексов в самых разнообразных системах, для сбора и обработки информации в реальном масштабе времени, автоматического управления различными объектами, автоматизации проектирования, автоматизации комплексных научных исследований, информационно-справочных и обучающих системах.
Машины ряда имели от двух до четырех модификаций. ЭВМ «Лада 2» — 2 модификации, ЭВМ «Лада 2Ю» -3 модификации, ЭВМ «Лада 2М» — 4 модификации. Они отличались составом устройств, способом охлаждения, конструктивным исполнением.
Основные параметры ЭВМ «Лада 2»: разрядность чисел с фиксированной точкой -1, 8, 16, c плавающей запятой — 32 (4 команды аппаратные), быстродействие -1200 операций в секунду. Память: адресное пространство 256 Кбайт, ОЗУ — 256, ПЗУ — 32, габариты первой модификации ряда — 703*450*276 мм, второй 480*350*212 мм, потребляемая мощность — 330 Вт.
ЭВМ «Лада 2» с архитектурной и программной совместимостью с широко распространенным в СССР коммерческими ЭВМ серии СМ ЭВМ (СМ4, СМ1420, «Электроника 100», «Электроника 79», «Электроника 60», ДВК, СМ1600) предоставляла пользователю возможность для применения в своей работе богатого прикладного ПО для ряда СМ ЭВМ.
Основные устройства ЭВМ «Лада 2» (НПО «Агат». ЭВМ «Лада 2». КА3.031110. Техническое описание. 1986 г.):
- центральный процессор (ЦП), состоящий из модулей операционного блока ОБ (ОБ1, ОБ2), блока обмена информацией БОИ (БОИ1, Б0И2), диспетчера памяти ДП;
- оперативная память, состоящая из модулей-накопителей ОЗУ (ОЗУ-64) и модуля правления УЗУ ОЗУ;
- постоянная память для хранения контрольно-диагностических тестов, состоящая из модуля-накопителя ПЗУ (ПЗУ-16) и модуля управления УЗУ ПЗУ;
- модули-контроллеры для связи с периферийными приборами: контроллер ввода-вывода КВВ, осуществляющий связи с дисплеем 15ИЭ-00-013 с интерфейсом ИРПС, гибкими дисками «Электроника ГМД 7012», алфавитно-цифровым печатающим устройством АЦПУ с интерфейсом ИРПР;
- программируемый порт ПП для подключения устройств с нестандартным интерфейсом, в том числе и для стыковки нескольких ЭВМ;
- адаптер общей шины АОШ, обеспечивающий выход ЭВМ на общую шину СМ ЭВМ;
- контроллер связи с периферийными устройствами «Единство» КЕ (КЕ1 и КЕ2);
- блок, согласующий выход ЭВМ на внешнюю магистраль МПИ;
- пульт управления машиной ПУ, состоящий из электронного модуля ПУ и панели ПУ;
- устройство электропитания УЭП, состоящее из блока управления ВБУ, фильтра питания ВФП, стабилизаторов питания ВПН 5/24.

корпусный вариант ЭВМ «Лада 2»
В 1988 году была создана «Лада 2Ю», в 1990 году -«Лада 2М».
Было налажено серийное производство, всего выпущено было 65 таких экземпляров различных модификаций.
В наше время практически отсутствуют официальные материалы, так как они через определённое время уничтожались из-за действующего в СССР «грифа» секретности, тем более в тех вещах, которые каким — либо образом касались военного дела и разработок в нем.
Ознакомиться с хронологией событий и разработок ЭВМ (1985-1989 годов) можно здесь
Автор: ua-hosting.company
