Продолжая историческую серию постов, захотелось рассказать об одной из самых ярких страниц в массовом производстве звуковой электроники — концепции “народного радиоприемника”. Из истории автоиндустрии многие помнят “народный автомобиль”, под которым, как правило, понимают одноимённый Volkswagen Käfer. Так вот, его предшественником был именно “народный радиоприёмник”. Я надеюсь, что одиозность политических режимов, при содействии которых реализовывались описанные ниже проекты, никак не повлияют на оценку инженерных и технологических решений.

Если бы сегодня осуществлялся некий аналогичный проект, то это, вероятно, был бы “народный смартфон”. Я привожу такое сравнение, потому что, являясь в 20-е предметом роскоши и атрибутом высокого статуса, для начала 30-х радиоприемник становится насущной необходимостью, нечто похожее было со смартфонами. Важно отметить, что пропагандистские цели и идеологические причины выпуска таких приёмников по разному отразились на их истории, о чем я также написал несколько слов. Но обо всём по порядку.
Если вдруг кому-то в этом материале померещится пропаганда нацизма, разжигание розни, дифирамбы диктаторским режимам — сообщаю: этого там нет и быть не может. Изображения и текст не преследует целей пропаганды. Символика Третьего Рейха, НСДАП и фашистской Италии времен Муссолини, текст статьи, а также любые факты, в ней изложенные, приводятся исключительно с историческими целями (достоверное отражение исторической действительности, констатация фактов). Оценки действий руководства стран и политических партий дается в статье исключительно в отношении массового производства электроники и всего, что с ним связано.
Итальянское начало
Сегодня широко известен немецкий “народный радиоприёмник” и многие полагают, что именно “сумрачный немецкий гений” создал “народного промывателя мозгов”. Однако это не совсем так. Первыми были итальянцы, как и в Германии необходимость в радиофикации всей страны появилась с приходом к власти диктатора. Бенито Муссолини и Фашистской партии были остро необходимы средства эффективной пропаганды — такую возможность давало радио. Но радиоприёмники в Италии в то время были дороги и подавляющее большинство итальянцев просто не могли себе их позволить. Особенно эта нехватка ощущалась в сельской местности, где проживала существенная часть итальянского населения. Муссолини часто повторял: “Деревне нужно радио”. План Дуче по радиопромыванию мозгов сельского населения срывался.

Для решения проблемы 1 мая 1931 года Министерство связи Италии объявило конкурс на создание радиоприемника для села. По задумке, это должно было быть сравнительно простое в производстве, массовое, недорогое устройство, которое позволит развлечь сельских жителей и донести до них пламенные речи диктатора всей Италии. Устройство было разработано к 1932-му году, после чего в очередном конкурсе отобрали производителей для госзаказа и начали выпуск первых серий.
“Сельское радио” для Муссолини
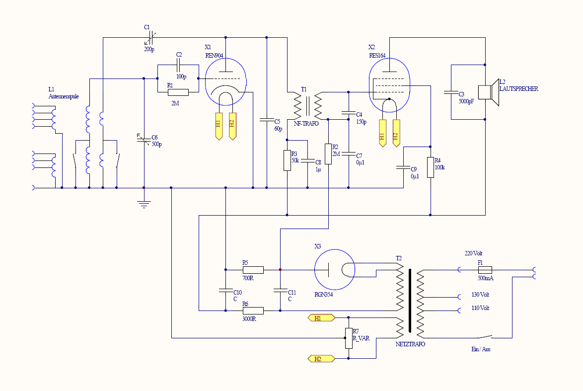
Интересно, что назывались первые “народные” радиоприемники “Radio rurale”, в дословном переводе «Сельское радио». Технически устройства представляли собой однодиапазонные, пятиламповые монстры супергетеродинного типа, т.е. преобразующие принимаемый сигнал в сигнал фиксированной частоты.

Это было сложное и дорогое для начала 30-х схемотехническое решение, обусловленное, очевидно, желанием увеличить качество принимаемого сигнала по сравнению с приемниками прямого усиления. Ниже принципиальная схема и потроха “Сельского радио” первой серии.


«Сложная конструкция, как причина низкой технологичности»
Более того, по условиям технического задания, устройство должно было разборчиво звучать в помещениях, которые вмещают не менее 60 человек, а также давать хороший звук на открытом воздухе. Номинальная мощность динамика составила около 18 — 20 Вт (RMS ок. 50 Вт), что для того времени очень внушительно.

Навесной монтаж не упрощал сборку, в то время в Италии не использовали печатные платы, да и в мире они были очень редким явлением в 30-х
Усилитель был рассчитан на большую мощность, поэтому при необходимости можно было дополнить систему дополнительными громкоговорителями, которые продавались отдельно. Итальянские инженеры, как люди с развитым эстетико-художественным , решили серьезно заморочиться ещё и с дизайном. Разместив над радио тканью гриль в виде фасций (символа фашистской партии), они таким образом превратили приёмник в средство наглядной агитации. Корпус имел отделку из полированного орехового шпона, покрытого лаком.
Школы и партийные первички
Совершенно естественно, что дешевыми все эти решения быть не могли. Отсюда скромный тираж устройств и необходимость продавать по фактической себестоимости, а также распространять в качестве нагрузки среди партийных ячеек, школ и местных администраций. Более всего приёмник прижился в итальянской школе. Так, при Муссолини в сетке вещания создали более 100 образовательных программ для школьников разного возраста. Отсутствие дорогих приемников дома вынуждало слушать радио в школе. Куда не слишком удачный с точки зрения стоимости приёмник покупали в первую очередь.

Не обошлось без цензуры. С 1937 года для «Радио рурале» стали выпускать усовершенствованную шкалу, на которой обозначались длины волн и радиостанции (предыдущая имела лишь условные обозначения). При этом Национальная дирекция радиосвязи (E.I.A.R.) и Министерство связи специальными циркулярами запретили производителям отмечать на этой шкале “враждебные радиостанции”. Так, вначале к таковым отнесли станции республиканской Испании, а после начала Второй Мировой — все радиостанции союзников.
Экономический провал и альтернатива попроще
Итальянское устройство, несмотря на идею, так и не стало по-настоящему народным. Стоимость, обусловленная универсальностью, была доступна лишь для относительно крупных землевладельцев и зажиточной сельской интеллигенции. Таким образом, приемники стали продавать организациям в рассрочку по фиксированной цене 600 лир (200 лир первый взнос и 10 ежемесячных платежей по 40 лир), при этом производитель фактически не зарабатывал на них.

Покупатели освобождались от абонентской платы радиослушателя (была и такая), которая составляла около 80 лир в год. Всего было продано 40436 штук «Радио рурале» c 1933 по 1939 годы. Более популярным и фактически народным стал другой приёмник — «Радио Балилла» (Radio Balilla). Он не задумывался как “народный”, но был проще (три лампы и прямое усиление), дешевле и отвечал требованиям большинства итальянских потребителей. Также имел фасцию на гриле динамика, как маркетинговый прием в дизайне, от чего был популярен у фашистов.

Фашисты с «народным приёмником» Radio Balilla
Немецкое продолжение
Уже в 1933-м “стартап” Муссолини с “народным преемником” был замечен в НСДАП, не без участия Геббельса и Гитлера в Германии была инициирована программа по созданию своего народного приемника. Именно на производстве “народного приёмника” откатывалось взаимодействие в рамках Gemeinschaftserzeugnis — специальной программы по взаимодействию немецких предприятий для быстрого, эффективного и массового производства радиоэлектроники (главным образом радиоприёмников).

Господдержка программы, главным образом от Министерства пропаганды Рейха, которое стало частичным бенефициаром проекта, позволила почти мгновенно разработать подходящую модель с потенциально высокой экономической эффективностью. Народный приемник был создан весной 1933 года инженером берлинской компании «Зайбт» (Seibt),
Отто Грейсинг, в корпусе, который разработал легендарный немецкий дизайнер Вальтер Мария Керстинг.

Устройство получило сразу несколько вариантов исполнения, в деревянном и бакелитовом корпусе. По легенде, появившейся после публикации в советском журнале “Радио фронт” №10 от 1937 года, дуб в качестве древесины для корпуса приёмника предложил лично Адольф Гитлер, настаивая на его прочности. Благодаря этой древесине версия “Гитлера” отличается более высокой долговечностью по сравнению с бакелитовыми аналогами.
Ценообразование и пропагандистский убыток
Технически устройство, названное VE-301, было сравнительно простым. Это был регенеративный приёмник с прямым усилением с одним контуром на входе. Его использовали для приёма местных радиостанций в СВ и ДВ диапазоне. Приемник удовлетворял таким критериям как технологичность, низкая себестоимость, простота. Изначально его стоимость составляла 76 марок, что было в 2 — 3 раза меньше, чем у подавляющего большинства других моделей.

Однако это достоинство по факту стало недостатком. Как и в случае с итальянским собратом, привлекательная цена была ниже себестоимости, а разницу покрывал бюджет “тысячелетнего Рейха”, к 1943-му году кто-то в НСДАП наконец допёр, что время не располагает к благотворительности и производство убыточных “народных приемников” свернули. За это время было выпущено множество модификаций, в том числе “HI-FI-модели для наци-аудиофилов” с пентодным усилителем, улучшенным динамиком и высокой чувствительностьб.


Несмотря на убытки нацисты считали радиофицирование всей страны делом особой важности. Поэтому с прицелом на всё ту же сельскую аудиторию в 1937-м году создали даже цветной рекламный мультик, который показывали перед фильмами в кинотеатрах. В духе эпохи в мультике “теплые ламповые терминаторы” идеологически “штурмуют” деревню и путём промывания мозгов принуждают отсталое немецкое село к порядку и счастливой жизни. Коровы из худых превращаются в сытых, появляется инфраструктура, а унылые жители становятся довольными. Вероятно, что таким представлялся эффект от «животворящих речей фюрера».
Дёшево и сердито
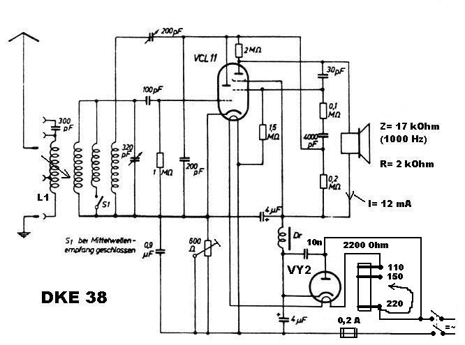
Интересно, что, как и в случае с фашистским радио от Дуче, удалось найти эффективное техническое решение. Так в 1938 году появилось усовершенствованное воплощение концепции народного приемника, под названием DKE 38 (дословно Deutsche Kleinempfänger). Который мог вещать речи нацистских вождей уже не нанося убыток бюджету, а наоборот, принося доход.

Технологический прорыв состоял в отказе от дорогого силового трансформатора, вместо которого в качестве понижающего устройства использовалась катушка реостата, а также в применении специальной составной лампы VCL11 с двумя системами в одном корпусе (использовалась как лампа приёмника и одновременно усилитель).


Таким образом “маленький приёмник” смогли продавать за 35 рейхсмарок, при этом ещё и получая прибыль. Для максимально быстрого втюхивания новинки, которую в народе быстро окрестили «геббельшнауц», её пропиарили на 41-м дне рожденья министра пропаганды, осчастливив 500 немецких граждан компактной бакелитовой радионовинкой.

Модульный апгрейд
Интересной особенностью стала возможность модульного апгрейда, все “народные приемники” имели особые разъемы для т.н. дополнительных устройств — шперкрейсов (Sperrkreis). Радиопромышленность Германии выпускала сотни разнообразных улучшайзеров этого типа, начиная от простых адаптеров проводного сигнала, усилителей, подавителей помех, до дорогих приставок типа улучшающих приём сигнала и модулей КВ-диапазона.



Расстрел за BBC и миллионные серии
Политические и военные реалии не остались неучтенными. Так как народный приемник мог транслировать вражеские голоса, каждую модель снабжали предупреждением об уголовном преследовании за прослушивание неправильных станций. С определенного момента в качестве ответственности за прослушивание всяческих BBC и т.п. применялась высшая мера социальной защиты в виде расстрела бедолаги слушателя.

Предупреждение о законодательном запрете прослушивания иностранных станций
Незамысловатая конструкция и высокая технологичность обеспечили по настоящему гигантские серии для немецких народных приемников. До 1945-го года в разных модификациях VE-301 и DKE 38 были выпущены общим количеством более 3 млн. штук. В результате чего за десять лет количество радиослушателей в Германии выросло с полутора миллионов до двенадцати миллионов человек (согласно данным министерства пропаганды Третьего Рейха).
После войны их производство и модернизация продолжились. Корпуса VE-301 и DKE 38, сделанные ещё в Рейхе, в огромных количествах находившееся на складах уцелевших промышленных гигантов, становились деталями приёмников вплоть до конца 70-х годов. Модернизированные версии сменили ламповую начинку на транзиторную, обзавелись печатными платами и приобрели динамики с постоянным магнитом, в остальном их конструкция не изменилась.
Итог
Из истории производства этих легендарных устройств можно сделать вывод, что в попытке промыть много мозгов диктаторы забыли о банальной экономической эффективности. Получилось, что наиболее раскрученные типы народных приемников по-сути оказались убыточными и дотационными. Между тем, длительный опыт массового производства позволил найти оптимальные технические решения, которые, если не приносили прибыль (DKE 38), то как минимум позволяли “выйти в нуль” (Radio Balilla).
Концепция народных радиоприёмников в Германии привела к созданию промышленных объединений в рамках программы Gemeinschaftserzeugnis(пусть и принудительных) способных в короткие сроки производить огромные партии электроники. Не смотря на то, что эти объединения прекратили своё существование в 45-м, их плодами ещё долго пользовались немецкие промышленные предприятия. Успешная (с точки зрения руководства Германии и Италии) реализация концепции народного радиоприёмника имела и менее очевидные последствия, в Германии, например, занялись созданием народного автомобиля, народного телевизора и народного холодильника.
Наша традиционная реклама:
В нашем каталоге нет «народных радиприёмников», но есть множество современной электроники, которая не промывает ваши
Использован фотоконтент и изображения:
www.syracuse.com/vintage/2018/10/why_did_upstate_ny_women_send_their_wedding_rings_to_benito_mussolini_in_1936.html
engineering-ru.livejournal.com/475322.html
www.marcomanfredini.it/radio/visualizzadocumenti.php?contenuto=165&quale=64
www.radiomuseum.org/r/telefunken_radio_rurale.html
radiorurale.it/radio/?p=1735
little-histories.org/2016/03/24/svd-9
sassdelestrie.webnode.it/fatti-e-opinioni/la-radio-rurale
antiqueradio.org/KleinempfaengerDKE38.htm
Автор: Sound_cULT
