
Привет! Сегодня мы изучим и соберём олдскульные электронные часы на 12 цифровых микросхемах и светодиодные песочные часы на 3 корпусах без микроконтроллера, а также их микроконтроллерные варианты.
Собрать самодельные часы мне хотелось давно, и после прочтения статьи про дизайн необычных часов я решила, наконец, приступить к этому увлекательному занятию.
Так как у меня нет 3Д-принтера (а ещё лучше лазерного резака для листового материала, потому что создавать трёхмерные дизайны, в отличие от двухмерных, я не умею), сегодняшние самодельные часы будут чисто электронными.
▍ Песочные часы на регистрах сдвига
Задающий генератор этой электронной игрушки собран на двух логических инверторах, они же элементы НЕ, микросхемы CD4069, или К1561ЛН4.

Это микросхема ТТЛ — транзисторно-транзисторной логики, в отличие от её полного функционального КМОП аналога 74HC04, или К561ЛН2, на котором мы собирали электронного жучка.
То был не ультракомпактный радиопередатчик с микрофоном, который приходит на ум, когда слышим слово «жучок», а светодиодный эффект, имитирующий движения лапок насекомого.

Схема жучка в смысле передатчика на этой микросхеме также существует, и её можно собрать.
Через резистор 6.8 кОм на малогабаритный конденсаторный микрофон поступает напряжение смещения, необходимое для его работы. Отдельный RC-фильтр питания, состоящий из резистора 1 кОм и электролитического конденсатора 10 мкФ, защищает его от помех.
Первые каскады любого усилителя необходимо особенно тщательно защищать от помех по питанию и по входу, потому что сигнал помех многократно усиливается всеми последующими каскадами.
Усилителем низкой (звуковой) частоты — УНЧ, или УЗЧ, — в этой схеме служит логический инвертор. Казалось бы, «неправильное» применение цифровой микросхемы, предназначенной для обработки дискретных сигналов, — импульсов логической единицы и нуля, высокого и низкого уровня напряжения.
Однако внутрянняя схемотехника логических интегральных микросхем построена на реальных транзисторных усилителях, и слабые непрерывные аналоговые сигналы, «между единицей и нулём», они вполне могут усиливать.
Чтобы задать коэффициент усиления, как и в случае с операционным усилителем, используется цепь отрицательной обратной связи (ООС), реализованная резистором 1 МОм между инвертирующим выходом и входом.
В 1941 году работнику Bell Telephone Laboratories, (эти славно известные лаборатории работают с 1925 году по сей день, и теперь называются Nokia Bell Labs), Карлу Дейлу Шварцелю младшему сперва не хотели выдавать патент на суммирующий усилитель с отрицательной обратной связью.

Мол, зачем снижать коэффициент усиления усилителя, ведь усилитель предназначен для того, чтобы усиливать электрический сигнал, и чем в большее число раз, тем лучше? Не все патентные чиновники одинаковы, и для того, кто занимался заявкой Карла Шварцеля, она выглядела в те времена как бессмыслица.

К счастью, американский патент US2401779А, а затем и британский GB593354A и канадский CA440710A всё-таки зарегистрировали. Это был первый прототип операционного усилителя, хотя и без инвертирующего входа как такового. Цепь отрицательной обратной связи была составной частью схемы усилителя.
Разработка Карла Шварцеля на трёх вакуумных триодах, имела двуполярное питание ±350 вольт и обеспечивала коэффициент усиления 90 децибел. В годы Второй мировой войны суммирующий усилитель Шварцеля применялся в M9 artillery director, разработанном в Bell Telephone Laboratories.

С тех пор и до наших дней операционный усилитель и отрицательная обратная связь являются основными кирпичиками, из которых строится электроника.
Вернёмся к радиомикрофону. Напряжение с выхода микрофонного предусилителя через резистор 100 кОм поступает на варикап BB109.

Варикап — это обратносмещённый кремниевый диод, ёмкость P-N перехода которого зависит от напряжения смещения. Таким образом, это конденсатор переменной ёмкости, управляемый напряжением.
Ёмкость варикапа изменяется в такт аудиосигналу с микрофона. Через конденсатор 100 пикофарад варикап подключён к керамическому фильтру на 10.7 мегагерц. В этой схеме он работает на девятой гармонике 96.3 МГц, и, таким образом, попадает в диапазон FM — ультракоротких волн частотной модуляции.
Параллельная ёмкость варикапа изменяет резонансную частоту керамического фильтра, за счёт чего и осуществляется частотная модуляция. Сигнал этого радиомикрофона может принять любой УКВ ЧМ радиоприёмник.
Керамический генератор собран на таком же усилителе, что и микрофонный УНЧ, только в цепи обратной связи установлен резистор 1.5, а не 1 МОм.
Далее идёт инвертирующий буфер на логическом элементе N3, нужный для того, чтобы выходная цепь не шунтировала керамический резонатор. На выход буфера подключён усилитель мощности, составленный из трёх параллельно соединённых инверторов N4-N6, к выходу которого через конденсатор 1 нФ, подключена передающая антенна.
Надо будет раздобыть керамический фильтр и варикап, и попробовать повторить эту схему. Возвращаемся к электронным песочным часам.

На инверторах U1A и U1B собран релаксационный генератор, электролитический конденсатор C1, в котором заряжается и разряжается через подстроечный резистор VR1 и последовательный резистор R32, не позволяющий выкрутить сопротивление до нуля.
Далее следуют четыре одинаковых узла на половинках микросхемы CD4015. Это 4-разрядные статические регистры сдвига с последовательным вводом и параллельным выводом, выполненные по технологии КМОП.

Такой регистр сдвига состоит из четырёх последовательно включённых синхронных триггеров D-типа. Очень похоже на схему кодового замка, который мы собирали в статье про триггеры.

Тактируется каждый регистр сдвига от нашего генератора импульсов на инверторах. А данные получает с выхода последнего, четвёртого разряда предыдущего регистра сдвига.
Первый триггер получает данные с датчика положения. Пока его контакты замкнуты, это будут логические единицы, а пока разомкнуты — логические нули.
В старые добрые времена, когда всё было настоящее, такие сенсоры наклона даже в игрушках были настоящими, с капелькой жидкой металлической ртути.

Потом вместо жидкого металла в гравитационных датчиках положения стали использовать один или два металлических шарика. Они также прекрасно выполняют свою работу.

Далее мы видим мультиплексированные светодиоды. С 15 логических выходов схемы управляются 30 светодиодов. Если на А1 низкий логический уровень напряжения, откроется и будет светить светодиод D1, а если высокий — светодиод D16.
Одновременно светить D1 и D16 не могут, если они синие или белые, потому что для их открытия потребовалось бы 6 и более вольт, а напряжение питания схемы 5 В.
Наши песочные часы укомплектованы зелёными светодиодами. (Также доступны для заказа синий и красный варианты). Два последовательно соединённых зелёных, жёлтых или красных светодиода напряжением 5 вольт открываются.
Потому, если бы выход микросхемы находился в состоянии высокого сопротивления (Hi-Z, или режим входа, когда выходной логический буфер отключён), оба зелёных светодиода светили бы.
Именно поэтому авторы схемы предусмотрели два резистора R1 и R16, а не соединили напрямую катод D1 с анодом D16, обойдясь одним резистором между этой точкой соединения и выходом регистра сдвига А1. Потому что в таком случае источник питания оказался бы короткозамкнутым через светодиоды.

С помощью ШИМ, — широтно-импульсной модуляции, — можно создать иллюзию одновременного свечения и даже перетекания яркости между светодиодами любых цветов.
▍ Песочные часы на микроконтроллере
Авторы этого варианта набора для сборки электронных песочных часов обошлись совсем без резисторов, что не является правильным. Однако игрушка работает и не выходит из строя, хотя светодиоды светят слишком ярко.

В этой схеме каждый светодиод включён не между шиной питания и выходом логической схемы, а между двумя выводами микроконтроллера STC15W201S.

Так организована светодиодная матрица, подобная той, на которой организован красивый растровый эффект на двух счётчиках-дешифраторах K561ИЕ8 из нашей статьи от 30 марта.

Но у того эффекта одномоментно горит всего один светодиод, и между каждым кадровым и строчным выходом включён всего один светодиод.
А у микроконтроллерных песочных часов между каждым выходом строки (P30-P37) и каждым выходом столбца (P10-P15) включено по два светодиода, встречно-параллельно. Кроме столбца P15, куда подключено не 10, а всего 7 светодиодов.
Благодаря встречно-параллельному подключению, можно мультиплексировать вдвое больше светодиодов. Когда на P30 логическая единица, а на P10 логический нуль, светит L1, а когда наоборот — L6. Если на P30 и P10 одинаковые уровни напряжения, либо один или оба вывода переведены в режим входа, ни L1, ни L6 не светит.
Такой способ организации индикации у цифрового устройства называется динамическим. Также существует статическая индикация, для которой применяются регистры сдвига и дешифраторы. Об этом речь пойдёт далее.
▍ А теперь самое интересное

Искусство создавать автоматы на логических микросхемах всегда приводило меня в восхищение, ещё с тех пор, когда микропроцессоры были редкостью. Во времена моего детства в магазинах «Культтовары» всё ещё продавались арифмометры Феликс-М.

Хотя уже были и микрокалькуляторы С3-33, позже переназванные аббревиатурой МК-33, на двух микросхемах высокой по тем временам степени интеграции — К145КТ3П и К145ИК1В, либо на одной ИМС К145ИК16.

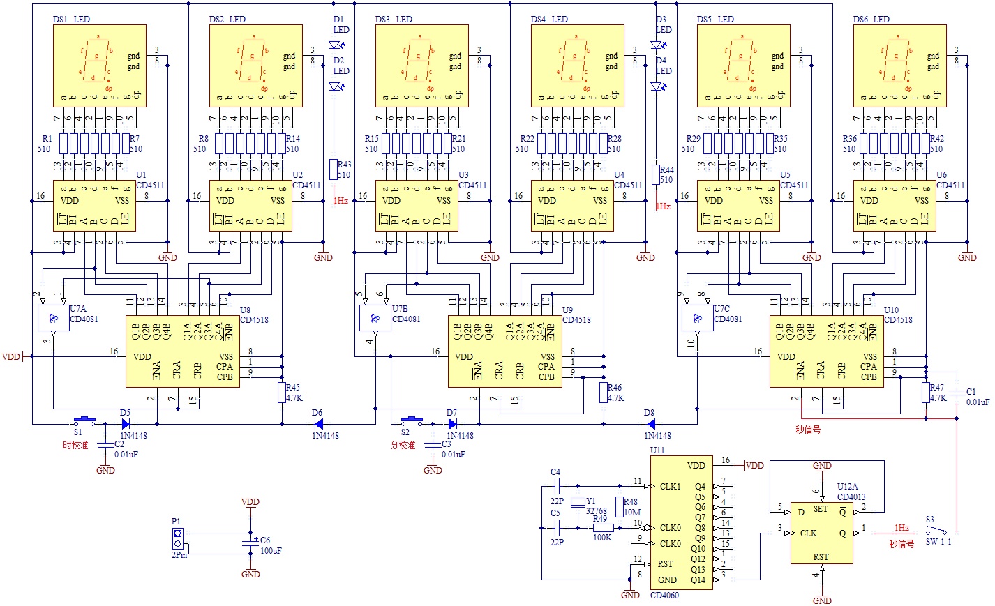
Наши сегодняшние электронные часы собраны на 12 микросхемах. Задающий генератор состоит из часового кварцевого резонатора Y1 на 32768 герц и двоичного счётчика-делителя U11 CD4060.
С этой микросхемой мы уже встречались в статье про музыкальные шкатулки. Там она мигала тремя группами светодиодов. А здесь делит 32768 герц на 2 в четырнадцатой степени, то есть на 16384. Получается два герца.

Отметим, что 16-выводный корпус не даёт возможности сделать выход с каждого триггера. Пропущены выходы частоты, поделённой на 2, 4, 8 и 2048.
Так как для работы часов нам нужны не 2, а 1 импульс в секунду, делим частоту ещё раз, с помощью синхронного D-триггера U12A. Примеры использования микросхемы CD4013, она же К561TM2, мы рассматривали в статье про триггеры.
Частота 1 герц используется для мигания разделительных двоеточий D1-D4 между индикаторами часов, минут и секунд. Она же тактирует первый в цепочке декадный счётчик U10A.

Микросхема CD4518 представляет собой сдвоенный двоично-десятичный счётчик. От просто двоичного он отличается тем, что сбрасывается, когда досчитал до 1001b, то есть до девяти, и получил следующий тактирующий импульс.

Для сравнения, вот схема просто 4-разрядного двоичного счётчика, — половинки CD4520, — которая сбрасывается в 0000b после того, как досчитал до 1111b = 15.

С выходов декадного счётчика данные поступают на входы микросхемы CD4511, являющейся двоично-десятичным дешифратором для семисегментного светодиодного индикатора с общим катодом.

Получается, что часы состоят из генератора секундных импульсов и трёх двухразрядных десятичных счётчиков. Счётчики секунд и минут сбрасываются по достижении старшим разрядом цифры 6 = 0110b, и передают тактирующий импульс следующему счётчику. За это отвечает логический элемент И микросхемы CD4081, берущий сигналы со второго и третьего двоичных разрядов счётчика.
Также тактирующий импульс можно подать через монтажное ИЛИ на диодах 1N4148 с кнопки, чтобы установить часы и минуты. А чтобы установить секунды, следует выключателем тактовых импульсов остановить часы, и запустить их в тот момент, когда показания секунд будут верными.
Предусмотрена «железная» аппаратная защита от дребезга контактов кнопок в виде конденсаторов C2 и С3, а также подтяжка входов счётчиков к земле резисторами R45 и R46.
Счётчик часов сбрасывается по достижению старшим разрядом числа 2 = 0010b, и младшим разрядом числа 4 = 0100b, для чего также достаточно одного логического элемента И.
Вот и всё устройство часов. Они работают, отсчитывают время и радуют глаз тёплыми ламповыми светодиодами индикаторов и олдскульными микросхемами в DIP корпусах и «кроватках».
▍ Электронные часы на микросхеме DS1302
Предыдущие часы не продолжают считать время и сбрасываются при перебоях питания. А следующие лишены такого недостатка, потому что используют специальную микросхему часов DS1302, питающуюся от литиевой «таблетки».

Здесь всей красотой светодиодной индикации, а также функцией будильника, занимается микроконтроллер. Когда отсутствует 5 вольт внешнего питания, настройки будильника и индикации сбрасываются, 4-разрядный 7-сегментный индикатор и светодиоды, выполняющие роль секундной стрелки — не светят.
Когда внешнее питание возобновляется, часы показывают правильное время, а настройка секундной стрелки становится по умолчанию.
Спасибо за внимание! Будет здорово, если вы расскажете и покажете в комментариях свои самодельные часы, электронные либо использующие иной принцип.
Пол-лимона подарков от RUVDS. Отвечай на вопросы и получай призы 🍋
Автор: Гитарная электроника
