
Привет! Во второй половине 1980-х годов американская компания DOD выпустила знаменитую FX50-ю серию эффектов овердрайв и дисторшн для приверженцев самых разных гитарных стилей.
Тогда эти педали произвели фурор, а на сегодняшний день устарели, так и не став классикой, в отличие от более ранних эффектов DOD с трёхзначными номерами, которые до сих пор переиздаются и высоко ценятся на вторичном рынке.
В чём ошиблись авторы, и можно ли это исправить, мы сейчас увидим и услышим.
▍ Как не надо переводить названия
В старшие школьные годы, а это была первая половина 1990-х, буквосочетание DOD меня пугало. Дело в том, что в английско-русском словаре было написано, что это искажённое слово «God» из жаргона маргиналов. Что создавало впечатление гитарных эффектов для сатанистов.
Отмечу, что цены на американские гитарные педали пугали ещё больше. Школьникам и студентам о таком оборудовании можно было только мечтать. Либо не мечтать, оправдываясь тем, что оно неправильно называется.

На самом деле DOD — это инициалы Дэвида Оресте ДиФранческо, который вместе с Джоном Джонсоном основал компанию имени себя в 1973 году. И не где-нибудь, а в очень богобоязненном городе Солт-Лейк-Сити, штат Юта. Да, это тот самый город, где живут мормоны.
Стартовый капитал компании DOD составлял всего 100 долларов, зато ему сопутствовало бесценное видение будущего — быть лучшими. И это видение они действительно воплотили.
▍ Всеми любимые педали

Успех компании начался с весьма оперативной разработки Overdrive Preamp 250 на базе MXR Distortion +. Обе педали увидели свет в 1979 году. И обе стали культовой классикой, которая до сих пор выпускается, копируется и модифицируется производителями гитарного оборудования.
Начнём с исторически первой педали — MXR Distortion +. Тут ничего лишнего, никаких буферов на входе и выходе, просто один операционный усилитель LM741.

На схеме мы видим жёсткое ограничение, реализованное двумя встречно-параллельными германиевыми диодами на выходе секции перегруза. Такая топология характерна для педалей дисторшн, в отличие от мягкого ограничения в цепи отрицательной обратной связи операционного усилителя.
Кроме регулятора выходной громкости «OUTPUT», который шунтируют ограничительные диоды, имеется вторая ручка «DISTORTION». Она регулирует не только усиление секции перегруза, но и его спектральный состав, так как переменный резистор включён в частотнозависимую RC-цепь.
Работу такого регулятора мы подробно рассматривали в статье про педали перегруза Hermida Zendrive и Horizon Devices Misha Mansoor's Precision Drive. Это настолько могучая и полезная штука, что эффекты с ней просто обречены на успех. Если не испортить схему чем-нибудь лишним, о чём поговорим далее.
▍ Сходства и различия
Вопреки расхожему мнению, схема DOD 250 не является точной копией MXR Distortion +. Просто эти две педали очень часто путают между собой. Схемы действительно похожие, но Дэвид ДиФранческо и Джон Джонсон внесли немало модификаций.

Входное гнездо под джек теперь шунтируется не конденсатором 1 нФ, а резистором R5 на 2.2 мегаома. Можно предположить, что инженеры MXR, они же основатели компании Терри Шервуд и Кейт Барр, с помощью этого конденсатора намеревались решить проблему очень неприятных высокочастотных шумов на выходе педали.
Но через этот конденсатор «утекает тон» электрогитары, то есть теряются высокочастотные составляющие. В некоторых случаях это хорошо, но во многих других — нет.
Потому ДиФранческо и Джонсон пошли более правильным и общепризнанным путём — включили конденсатор C5 на 22 пикофарада между выходом операционного усилителя и его инвертирующим входом, параллельно резистору отрицательной обратной связи R8. Точно такое же решение мы увидим во многих других образцах гитарного оборудования и аудиоаппаратуры.
Также в педали DOD сопротивление R4 между неинвертирующим входом и искусственной средней точкой более чем вдвое меньше, чем у MXR, а сопротивления делителя виртуальной земли вообще снижены почти в 50 раз.
В этой схеме всего один операционный усилитель, потому на первый взгляд кажется, что можно было вообще подключить неинвертирующий вход к плюсу и минусу питания через два резистора R2 и R3 по 1 мегаому и получить тот же самый результат, сэкономив резистор R4 и электролитический конденсатор C1.
Но у Overdrive Preamp 250 нет электролитического конденсатора между плюсом и минусом питания. Зато плюс питания подключён через резистор R1 сопротивлением 100 Ом. У Distortion + сопротивление этого резистора всего 1 Ом, и конденсатор фильтра питания имеется, ёмкостью 100 микрофарад.
Что делает 100-омный резистор, мы рассматривали в статье про дисторшн BOSS DS-1, который появился на год раньше, в 1978 году, и был построен по гораздо более сложной и дорогой схеме. Там сопротивление этого резистора составляет вообще целых 470 Ом.
Дело в том, что просадка питания при работе ламповых и транзисторных усилителей (а интегральный операционный усилитель тоже построен на транзисторах, только не в отдельных корпусах, а внутри микросхемы), способна обогащать звучание электрогитары.
Эксперименты с эффектом фуз, построенным по схеме ZVEX Fuzz Factory, это подтверждают. Там сопротивление резистора последовательно с источником питания можно регулировать. Оно действительно сильно влияет на звук.
Именно поэтому многие фанаты педалей предпочитают солевые марганцево-цинковые батарейки типоразмера 1604 (6F22, 6R61, «Крона») вместо более ёмких и экономичных щелочных («Корунд»), которым свойственно меньшее внутреннее сопротивление и меньшая поляризация под действием разрядного тока. То есть они почти не окрашивают звук, в отличие от солевых элементов Лекланше.
И наконец, Overdrive Preamp 250 использует кремниевые, а не германиевые диоды. А в некоторых экземплярах ещё и асимметричное ограничение: катодом к земле включён один диод, а анодом к земле — два последовательно соединённых диода.
В результате по сравнению с педалью от MXR получается вдвое большая амплитуда выходного сигнала, а в случае с тремя диодами она выше вообще в 5 раз. И, конечно же, асимметричный клиппинг создаёт «тёплый ламповый» звук, потому что обогащает сигнал благозвучными чётными гармониками.
В итоге у MXR и DOD получились две похожие, но при этом разные педали. Одни предпочитают Distortion +, другие Overdrive Preamp 250, третьи имеют, применяют и ценят обе педали, а четвёртые слышат различия между экземплярами разных лет производства (прежде всего, речь, конечно же, идёт про версии с тремя и двумя диодами). Всё это прекрасно, потому что даёт людям возможность самовыражаться и творить.
▍ Палитра эффектов DOD
Шли годы, а специалисты DOD не сидели сложа руки. Была разработана новая серия педалей перегруза на любой вкус.

DOD FX50 Overdrive Preamp — переиздание модели 250 в новом корпусе.

DOD FX50B Overdrive Plus — начиная с этой педали, применяется сильно усовершенствованная схема на 4 операционных усилителях с 3 ручками: появилась ручка тона.
DOD FX51 Juice Box — овердрайв на двух ОУ с 4 ручками: добавлена раздельная регулировка высоких и низких частот.

Педаль впоследствии переназвана в DOD FX100 Integrated Tube Even Harmonic Overdrive, что прозрачно намекает на «тёплые ламповые» гармоники. Для их получения использовано ограничение на МОП-транзисторах с изолированным затвором, которым впоследствии воспользуется Марк Фуллер в своём Fulltone OCD.

Далее зелёный цвет и дизайн с 4 ручками унаследует Bad Monkey от бренда Digitech, созданного как цифровое подразделение DOD. Но схемотехника Bad Monkey является дериватом FX50B Overdrive Plus с диодным ограничением.

DOD FX52 Classic Fuzz — на самом деле дисторшн на базе той же FX50B, настроенный на характерные особенности фуза, захлёбывающегося на басах и нижней середине и зудящего на верхах.
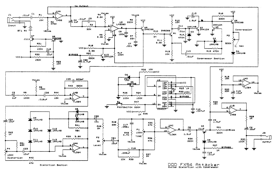
DOD FX54 Attacker — педаль с четырьмя ручками, представляющая собой гибрид DOD FX50B и EHX Big Muff со встроенным компрессором на операционном усилителе проводимости LM3080.

По своему характеру это не столько дисторшн-сустейнер наподобие Big Muff, сколько педаль, позволяющая добиться модернового звука от винтажных звукоснимателей. Грубо говоря, с FX54 P.A.F. джентанёт. Но джент не играют на P.A.F., потому FX54 Attacker забыт, в отличие от Big Muff.

DOD FX55 Distortion — педаль с двумя ручками на одном операционном усилителе (второй используется в качестве буфера обхода), почти повторяющая Overdrive Preamp 250. Но FX55 имеет два ограничителя: мягкий в обратной связи ОУ и жёсткий на его выходе. Хорошо это или плохо, увидим и услышим далее.

DOD FX55B Supra Distortion — тот же FX50B Overdrive Plus с тремя ручками, но с большим усилением (сначала его хотели назвать Super Distortion, но это название уже зарегистрировала компания DiMarzio для своих звукоснимателей).
DOD FX55C Supra Distortion — версия FX55B с ещё более высоким усилением.
DOD FX56 American Metal — дисторшн с коэффициентом усиления до 1000 и амплитудой напряжения на выходе до 7 вольт. Имеет три ручки, но вместо регулятора тона ручка присутствия — презенс, отвечающая за сверхвысокие частоты.
Реклама гласила, что педаль превратит любой усилитель в бескомпромиссную метал-машину. Если бы всё было так просто, сегодня все играли бы через FX56 в чистый канал. Который действительно можно перегрузить семью вольтами, наверное, в любом усилителе. Вопрос в том, как это будет звучать.
DOD FX56B Super American Metal — педаль с четырьмя ручками. К регулятору присутствия FX56 добавилась ручка басов, которая, наконец, позволила получать не только фуз, но и приличный дисторшн. Средние частоты фиксированно провалены, как требует модерновый звук.

Педаль очень нравилась металлистам и была бестселлером, пока не появился BOSS MT-2 Metal Zone, эквалайзер которого был трёхполосным, да ещё и с параметрической средней полосой. То есть возможностью перенастраивать не только усиление или ослабление полосы, но и сдвигать её в широком диапазоне от 200 герц до 5 килогерц.

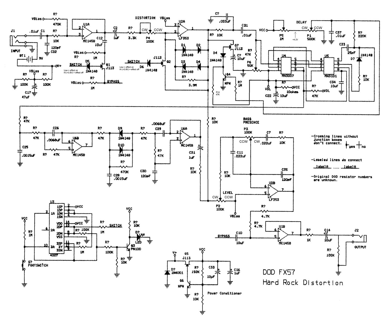
DOD FX57 Hard Rock Distortion с четырьмя ручками. Легко догадаться, что середина тут не завалена, а поднята, для певучих соло и жирных риффов. Но вместо нижних частот четвёртая ручка «DELAY» регулирует время задержки от 7 до 40 миллисекунд, которая реализована на аналоговых микросхемах BBD MN3007 и MN3101.
BBD — сокращение от словосочетания «Bucket Brigade», которое переводится как пожарная бригада. Люди стояли живой цепью и передавали друг другу вёдра. А в микросхеме bucket brigade delay устройства выборки-хранения (sample and hold) на полевых транзисторах передают по цепочке мгновенные значения напряжения. Таким образом, аналоговый сигнал передаётся со входа на выход с задержкой, равной произведению числа ступеней на период тактового генератора.

Это не тот дилей, к которому мы привыкли, и который воспринимается на слух как эхо. Короткая задержка имитирует перезарядку фильтра питания перегруженного лампового усилителя и делает звук жирнее, массивнее. То что надо для жёсткого, тяжёлого рока.

Некоторые считают, что DOD FX57 позволяет получить звучание Gibson Les Paul, играя на Stratocaster с хамбакером. Насколько я понимаю влияние конструкции и материалов электрогитары на атаку и сустейн (не путать с тембром), такое мнение имеет под собой основание. Импульс атаки при звукоизвлечении медиатором отражается от конструкций гитары и возвращается струнам.
DOD FX58 Metal Maniac — удешевлённая педаль с тремя ручками, которая звучит как FX57, но не содержит дорогой линии задержки. Построена на базе FX56 с поднятой серединой вместо проваленной.
DOD FX59 Thrash Master — то же самое, но педаль настроена так, чтобы не орать, а рычать. То есть предназначена не для хеви- и павер-, а для трэш-метала с его специфическими скоростными риффами и соло.
▍ Долгожданная практика

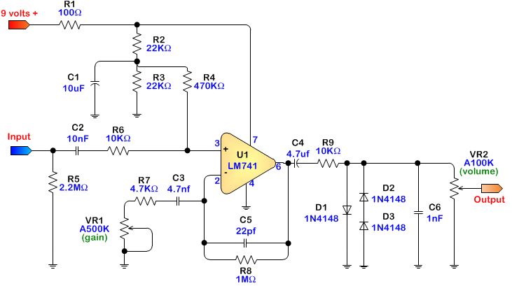
И наконец, DOD FX53 Classic Tube я сегодня соберу. По сравнению с FX55, тут добавлены входной буфер и активный темброблок.

Описание от разработчика обещает тёплый, мягкий дисторшн и долгий, певучий сустейн ранних ламповых стеков. И они действительно имеют место, но при условии удаления диодов жёсткого клиппинга, обведённых на схеме красным. В противном случае, получается дешёвое звучание песочного транзисторного перегруза.
Умельцы покупают б/у FX53 и модифицируют их, либо собирают эту схему без лишних диодов. Получается прекрасный овердрайв, без модного в 1980-х годах словосочетания «драйв-дисторшн», зато с отличным звучанием и широкими диапазонами регулировки.

Мой экземпляр собран из конструктора от фирмы Landtone. Золотистый корпус без отверстий заказан специально для другого проекта, а педаль собрана в корпусе от компрессора по схеме DOD 280, который перенесён в другой корпус большой многофункциональной педали. Когда-нибудь про неё расскажу.
Впечатления от педали очень позитивные. Теперь это мой любимый овердрайв. Единственный, с которым симпатично (для меня) звучат все мои гитары. А играю я, как всегда, в усилитель Orange MT20 и электронную нагрузку Torpedo Captor X.
На будущее было бы заманчиво собрать FX54 Attacker и FX57 Hard Rock Distortion. Не говоря уже о том, что у DOD есть более поздние и ещё более интересные педали перегруза: FX69 Grunge Distortion и его модификация FX69B Grunge, FX76 Punkifier, FX86 Death Metal Distortion и так далее.
Также существуют и более ранние: FX16 Ultimate Destroyer, FX32 Meat Box, FX33 Buzz Box и так далее.
Но все те педали жанрово специфические, а Overdrive Preamp 250 и FX53 Classic Tube — наоборот, очень универсальные. Только первую собирают и применяют все кому не лень, а вторую почти все забыли, потому что разработчики испортили схему лишней парой диодов.
Осталось добавить, что эффект DOD FX53, как и BOSS DS-1, предназначен для включения в перегруженный, а не чистый канал усилителя. Это не «усилитель в коробочке» для «педальной платформы», несмотря на слово «дисторшн» в названии. В отличие от FX56 и FX56B.
Выиграй телескоп и другие призы в космическом квизе от RUVDS. Поехали? 🚀
Автор: Гитарная электроника
