
Более чем шести миллионам пользователей по всему миру SOLIDWORKS позволяет ускорить и усовершенствовать процесс разработки изделий – начиная со стадии концептуального дизайна до изготовления конечной продукции – и сгенерировать добавленную стоимость для их бизнеса. Рассмотрим подробнее SOLIDWORKS 2020 — новейшую версию пакета приложений для 3D-дизайна и проектирования, разработанную научно-исследовательским подразделением Dassault Systèmes на основе комментариев и идей об усовершенствовании, собранных у сообщества SOLIDWORKS по всему миру.
Итак, SOLIDWORKS 2020 помогает оптимизировать процесс разработки и производства промышленных изделий на всех стадиях. В новой версии улучшения сосредоточились в основном в трех областях:
Повышение производительности. Усовершенствованные функции редактирования чертежей, работы со сборками, выполнения инженерных расчетов — все они значительно ускоряют проектирование и анализ изделий любой сложности.
Оптимизация процессов. Благодаря расширенным возможностям проектирования, расчетов, управления инженерными данными и подготовки производства сокращается цикл разработки, повышается качество продукции и снижается ее себестоимость.
Согласованная работа в облаке. К SOLIDWORKS 2020 можно без труда подключать приложения, работающие на платформе 3DEXPERIENCE. Это дает возможность контролировать многие аспекты разработки изделий, подготовки производства и поставки продукции, причем в любой момент времени.
SOLIDWORKS 2020
Ускорение работы с чертежами больших сборок. В новом режиме оформления чертежи открываются за секунды (раньше на это уходило несколько минут). Вы можете редактировать существующие обозначения и примечания, проставлять размеры, наносить обозначения отклонения формы, добавлять технические требования, создавать новые листы и многое другое. Этот режим особенно удобен для внесения небольших изменений (например, изменение допуска размеров), для вывода чертежей на печать, а также для рассмотрения и проверки проектов. Панорамирование и зумирование при включенном аппаратном ускорении происходят плавно.

Проектирование сборок. В SOLIDWORKS 2020 расширено применение «конвертов» при совместной работе группы проектировщиков. Содержимое «конвертов» не ограничивается единственной сборкой: вы можете выбрать нужные компоненты на верхнем уровне сборки. В режиме большой сборки доступны команды, позволяющие копировать, вставлять, скрывать, отображать компоненты на экране и др.

Гибкие компоненты. Одну и ту же деталь внутри сборки можно отображать по-разному: пружина, например, может находиться как в сжатом, так и в свободном состоянии. Несколько состояний поддерживается также для шарниров, гофрированных трубок и т.п. Гибкие компоненты избавляют от необходимости создавать отдельные файлы деталей или уникальные конфигурации, помогают оптимизировать управление данными и повышают эффективность.

Ускорение построения эскизов. С помощью силуэтных объектов вы можете создавать эскизы, проецируя контуры детали на плоскость, своего рода — тень объекта. Возможно построение сегментов эскиза с поддержкой непрерывности G3. Улучшения коснулись и такой функции, как «повторить отмененное действие»: теперь вы не потеряете результаты работы, даже если в результате серии отмен вы случайно покинете среду построения эскизов.

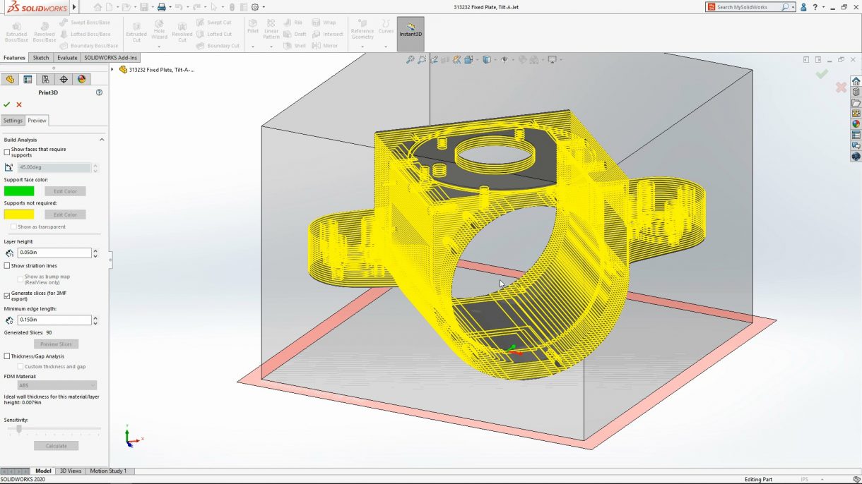
Расширение возможностей 3D-печати. Первый шаг к успешной 3D-печати — это проверка, не выходит ли деталь или сборка за пределы рабочей области принтера. Для этого в SOLIDWORKS 2020 используется обширная библиотека 3D-принтеров с характеристиками каждого устройства. Предварительный экспорт в ячеистый формат (STL и др.) больше не нужен: срезы формируются сразу на основе точной 3D-геометрии и могут быть сохранены в 3MF — открытом основанном на XML формате, который специально предназначен для аддитивного производства и хранит не только 3D-геометрию, но и данные о материалах, цветах, текстурах и многом другом. Если на предприятии нет возможности для 3D-печати своими силами, вы можете заказать ее на площадке 3DEXPERIENCE Marketplace, выбрав исполнителя из сотен высококвалифицированных поставщиков услуг.

Технология 3D Interconnect для расширенного обмена данными. Теперь вы можете прямо из Проводника Windows перетаскивать в сборки CAD-файлы, экспортированные из других систем, — точно так же, как любые другие компоненты SOLIDWORKS. В SOLIDWORKS 2020 добавлена поддержка новых форматов: 3D DWG, DXF и IFC. Преобразования файлов для них не требуется.

Гибкая работа с поверхностями. Работа с импортированными поверхностями и создание эквидистантных поверхностей всегда были сильными сторонами SOLIDWORKS. Однако встречались ситуации, когда результат смещения отличался от ожидаемого. Сейчас SOLIDWORKS 2020 выделяет поверхности, которые не удается сместить, и вы можете либо изменить параметры смещения, либо совсем удалить такие поверхности.

Непосредственное редактирование сеток. Функционал редактирования триангуляционных моделей в SOLIDWORKS 2020 продолжил расширяться. В STL-файлах на кромки можно добавлять скругления, применяя те же методы, что и для твердотельных файлов SOLIDWORKS. Скругления могут преобразовываться в фаски, и наоборот. Разрывы в сетках STL заполняются с помощью контекстного меню.

Взаимодействие в облаке при подготовке производства. В SOLIDWORKS 2020 налажен удобный обмен данными с другими необходимыми инструментами через облачную платформу 3DEXPERIENCE. Инженеры взаимодействуют в реальном времени, где бы они ни находились и независимо от применяемых устройств. Среди возможностей, обеспечиваемых с помощью облака, можно отметить управление проектами, совместная работа над эскизами, разделение модели между исполнителями, а также управление жизненным циклом изделия.

Упорядочение 3D-примечаний по типам. Инженерам постоянно приходится заниматься поиском нужных элементов оформления деталей или узлов. Например, нужно быстро найти знак базовой поверхности для линейного размера или обозначения шероховатости, допусков формы и расположения. SOLIDWORKS 2020 обеспечил такую возможность. Развернув папку в дереве элементов, можно упорядочить в модели все размеры, базы, допуски и другие элементы оформления.

Упорядочение 3D-примечаний по видам. Примечания и условные обозначения можно сортировать по видам (спереди, сверху и т.п.). Это устраняет необходимость включения всех видов примечаний для поиска нужного элемента. Вся необходимая информация отображается в дереве, где есть возможность поиска по ключевым словам.

Показ и скрытие каждого отдельного примечания. Для того чтобы инженерам не приходилось постоянно включать и скрывать виды примечаний полностью (а также создавать свой вид для каждого отдельного примечания), в SOLIDWORKS 2020 добавлена возможность управлять видимостью условных обозначений в модели через контекстное меню.
Поясним теперь, какое место 3D-примечания занимают в схеме MBD (определение на основе модели). Кратко его можно выразить тремя ключевыми словами (тремя «И» в данном случае): интеграция, интуитивность, интеллектуальность. Интеграция заключается в ассоциативности примечаний с остальной моделью. Под интуитивностью понимают работу с примечаниями в 3D — мире, аналогичном нашему реальному, а также возможность ознакомления с ними на любых современных устройствах. И, наконец, благодаря интеллектуальности информация из 3D-примечаний без труда воспринимается станками и другими устройствами обработки изделий.
SOLIDWORKS CAM 2020
SOLIDWORKS CAM 2020 — важный компонент нашего решения, предназначенного для подготовки производства. Это полнофункциональная CAM-система, обеспечивающая 2,5-осевую обработку.
Контрольно-измерительные процедуры. Поддерживаются во многих современных станках с целью сделать обработку более быстрой, удобной и безошибочной. При изготовлении нескольких однотипных деталей станок автоматически находит нулевую точку и устанавливается в нее независимо от того, кто из операторов управляет его работой. Функция, позволяющая выйти на новый уровень скорости и эффективности, доступна только в SOLIDWORKS CAM Professional.
Создание выступов для резки. Функция автоматически создает выступы или микросоединения, основываясь на профиле детали, и параметрически обновляет их при каких-либо изменениях. Это помогает избегать производственного брака, поломок инструмента и оборудования, а значит — в определенной мере страхует от непредвиденных затрат и срыва сроков.
Пользовательские настройки. Мы привыкли, что многие вещи можно настраивать под свои предпочтения, например, мелодии на смартфонах, экранные заставки или оповещения. SOLIDWORKS CAM учитывает эту тенденцию, поддерживая персонализированную базу данных, в которую заносятся пользовательские форматы и правила. Следует помнить, что во время выполнения процедур, связанных с настройками, приложение SOLIDWORKS CAD должно быть закрыто.

Коническая резьба инструментом с несколькими режущими лезвиями. В новой версии в библиотеку добавлен инструмент, поддерживающий согласование угла резьбы в конических отверстиях.
Универсальный генератор постпроцессинга (UPG). Новая версия бесплатного генератора UPG поддерживает новейшие возможности SOLIDWORKS CAM.
SOLIDWORKS Simulation 2020
Повышенная скорость и точность расчетов. Благодаря объединению линейных и квадратичных элементов в одной задаче возросла скорость и точность работы SOLIDWORKS Simulation. В резьбовых и штырьковых соединениях учитывается деформация граней. После выполнения термического анализа модели с балками можно импортировать температуры в прочностные расчеты.

Все, кто следит за новостями рынка САПР, знают, что компания Dassault Systèmes провела
16 октября интерактивное мероприятие SOLIDWORKS SUMMIT, на котором представила обновленную систему проектирования SOLIDWORKS 2020.
Предлагаем вашему вниманию запись выступления Андрея Виноградова, технического менеджера SOLIDWORKS, Dassault Systèmes в России и СНГ, который дал подробный обзор ключевых обновлений и технических преимуществ программного пакета SOLIDWORKS 2020.
Подписывайтесь на новости Dassault Systèmes и всегда будьте в курсе инноваций и современных технологий.
Dassault Systèmes официальная страница
Подписывайтесь на Dassault Systèmes в соцсетях:
Facebook
Vkontakte
Linkedin
3DS Blog WordPress
3DS Blog on Render
3DS Blog on Habr
Автор: DassaultSystemes
