.jpg)
На Хабре неоднократно упоминались технологии записи/считывания информации в ДНК, которые сейчас испытываются в лабораториях.
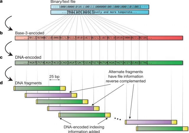
Молекула ДНК используется для хранения информации в четверичной системе счисления, по количеству нуклеотидов (0 = A, 1 = T, 2 = C, 3 = G). Это компактный контейнер с плотностью записи в тысячи раз больше, чем у существующих носителей. Однако, чтобы технология перешла от научных испытаний к коммерческому использованию, требуется решить ряд проблем. Одна из них — специфика человеческой информации, в которой одни и те же биты могут многократно повторяться (CCCCCCCCCCCCCCC). Если многократно повторять один и тот же нуклеотид в молекуле ДНК, то это негативно влияет на стабильность кластера и информация может быть потеряна, даже при использовании избыточного дублирования и коррекции ошибок.
Исследователи из Европейского института биоинформатики опубликовали работу с описанием способа, как можно существенно повысить стабильность ДНК. Попросту, они предлагают отказаться от четверичной системы (Base-4) в пользу троичной (Base-3), а четвёртый нуклеотид использовать в служебных целях для разбиения длинных цепочек (CCCACCCACCCACCCACCC).
-2.jpg)
Во время эксперимента исследователи записали в ДНК почти мегабайт информации, в том числе все 154 сонета Шекспира в формате .txt, видеоролик с записью выступления Мартина Лютера Кинга продолжительностью 26 секунд, обложку журнала Bioinformatics Institute в формате .jpeg, научную работу с описанием структуры ДНК в формате .pdf, а также ещё один файл с описанием процесса кодирования. В общей сложности всё уместилось в 739 килобайт.
При переходе с Base-4 на Base-3 мы теряем 25% информационной ёмкости, но даже в таком варианте учёные сообщают об информационной плотности записи 2,2 петабайта на 1 грамм биологического материала. Эксперимент показал надёжность считывания информации 100%. Теоретически, эта схема способна масштабироваться в пределах, превышающих объёмы всей существующей цифровой информации, пишут авторы исследования.
Исходя из нынешнего технологического прогресса в области синтеза и секвенирования, носители ДНК для записи информации должны появиться в открытой продаже в течение десяти лет. Хотя ДНК позволяет хранить информацию тысячелетиями, первые коммерческие носители будут продаваться с гарантией до 50-ти лет, считают исследователи.
На сегодняшний день стоимость кодирования информации в ДНК оценивается примерно в $12400 за мегабайт, стоимость считывания — $220 за 1 МБ. В течение десятилетия цены должны упасть на несколько порядков.
Автор: alizar
