
Все мы знаем, что в Мертвом море мало кто смог бы выжить, учитывая невероятную степень солености. Такое место обитания по праву называют экстремальным и невозможным для жизни. Правда последнее утверждение не совсем корректно, ибо есть существа, способные жить даже в самых тяжелых условиях. В штате Калифорния как раз есть подобное место — озеро Моно. Вода в нем крайне соленая и содержит мышьяк, а это уже говорит о том, что соседей у вас было бы крайне мало, если бы вы решили там жить. Ранее считалось, что в водах озера обитают лишь одноклеточные водоросли, которыми питаются рачки вида Artemia monica, и мухи вида Ephydra hians (мухи-береговушки или щелочные мухи). Позднее были выявлены бактерии, приспособившиеся к суровым условиям. На этом список обитателей водоема заканчивался, но природа полна сюрпризов, и озеро Моно не исключение.
Международная команда ученых из Японии, США, Великобритании и Израиля открыли 8 новых видов нематод, обитающих в озере Моно. Эти существа не боятся мышьяка, имеют сумку, как у кенгуру, а еще у них три пола. Что сказать, эволюция не перестает удивлять. Какими еще уникальными характеристиками обладают нематоды-экстремалы, как им удается противостоять суровой среде обитания и откуда они взялись в озере? Ответы на эти вопросы ждут нас в докладе исследовательской группы. Поехали.
Основа исследования
Нематоды — это достаточно распространенные и многочисленные представители круглых червей. На данный момент насчитывается порядка 25000 описанных видов, но сколько всего видов сказать сложно, ибо с каждым годом открываются новые. Место обитания этих существ зависит от того, какой образ жизни они предпочитают: свободноживущих можно найти в почве, в пресноводных водоемах, морях и т.д., а вот паразитические виды, естественно, живут внутри живых организмов (животных и растений).

Габариты нематод сильно варьируются в зависимости от вида. Самые мелкие достигают 80 мкм в длину, а самый крупный вид Placentonema gigantissima, обитающий в плаценте кашалотов, может вымахать до 8.5 метров. Не то чтобы я был брезгливый, но такое даже противно представлять.
Нематоды, о которых мы сегодня говорим, являются экстремофилами, т.е. представителями живых организмов, способных без каких-либо проблем жить в очень экстремальных условиях.

А озеро Моно действительно экстремальное для жизни. Во-первых, оно в три раза более соленое, чем океан, во-вторых, уровень рН в нем равен 10 (для сравнения, в хлорной извести рН составляет 12.5).
Несмотря на такие непривлекательные условия, в озере все же есть жизнь. Самыми массовыми обитателями озера Моно до обнаружения в нем нематод считались рачки Artemia monica, которые питаются одноклеточными водорослями и являются пищей для более чем 2 миллионов гнездящихся в окрестности птиц 25 видов. Как видите, даже самые экстремальные места на планете могут быть полны жизни.

Нет, это не водоросли, а полчища мух на берегу озера Моно.
Изучение нематод, обитающих в озере Моно, позволяет лучше понять механизмы приспосабливания животных к экстремальным условиях, а также их влияние на экосистему в подобного рода среде.
Результаты исследования
Стоит отметить, что озеро Моно достаточно большое, площадь водосбора составляет 2030 км2, а самого озера — примерно 170 км2, длина 21 км (с востока на запад), а ширина 15 км (с севера на юг). Учитывая это, а также разную степень человеческой активности вокруг озера, характеристики воды и берега в разных участках будут отличаться в той или иной степени. Потому для исследования жизни в донных отложениях озера Моно была собрана почва из трех участков:
- участок А — Pristine Beach (пляж на северо-востоке);
- участок В — Navy Beach (пляж на юге);
- участок С — Old Marina (пляж на западе).
Участок А полностью недоступен для транспортных средств, потому активность человека в этой зоне минимальна. На участке В расположено очень много туф — известково-туфовых башен, возвышающихся над водой ввиду резкого снижения уровня воды в озере (на 15 метров к 1994 году), от чего это место крайне популярно среди туристов. На участке С также есть небольшое число туф, но берег тут скалистый, потому людей не так много.
На каждом участке были взяты пробы грунта в трех зонах: сухой зоне, зоне прилива и в самом озере. С помощью воронки Бермана из образцов почвы были выделены живые нематоды, которых, к слову, не было обнаружено в толще воды.

Воронка Бермана
Кроме нематод были обнаружены щелочные мухи и местные рачки, т.е. всего лишь три разных вида живых организмов, что лишний раз показывает суровость среды обитания.
Дабы понять, что именно влияет на рост и размножение нематод в озере Моно, ученые измерили уровень минерализации и pH всех образцов почвы. Средний pH образцов варьировался от 9 до 10 на всех участках. А вот степень солености в зависимости от участка забора образцов варьировалась. Так, участок А не имеет какой-либо точки входа в пресноводные потоки и является наиболее химически экстремальным. Но, несмотря на это, на этом участке также были найдены нематоды (в зоне приливов и отливов). Следовательно, нематоды полностью приспособлены к таким условиям и не обитают исключительно в менее экстремальных участках озера.

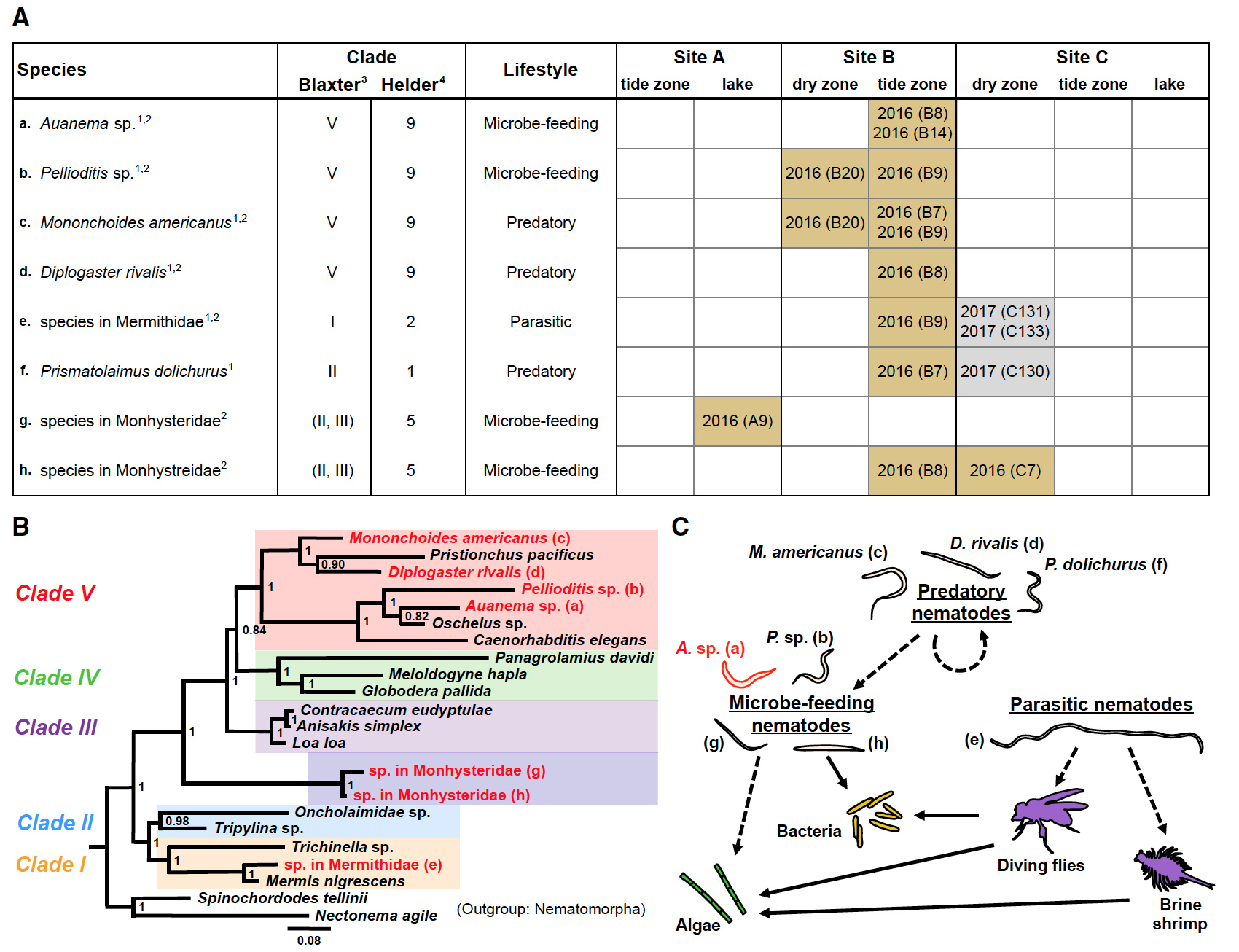
Изображение №1
Анализ ДНК нематод показал наличие 8 отдельных видов (помечены на снимках 1В и 1С буквами a – h). Один из видов был обнаружен исключительно на участке А, семь видов на участке В и три вида на участке С. Спустя некоторое время определенные виды (e и f) были найдены уже на других участях озера, что говорит об их широком ареале обитания.
Идентификация нематод была осуществлена посредством анализа сигнатур большой субъединицы рибосомальной рибонуклеиновой кислоты 28рДНК и малой субъединицы рибосомальной рибонуклеиновой кислоты 18рДНК. Результаты показали, что три из изолированных нематод — известные виды, а пять — ранее не секвенированные виды (2А).

Изображение №2
Исследуемые нематоды распределены по филогенезу* нематод (2B) с известными видами Mononchoides americanus (вид c) и Diplogaster rivalis (d) в кладе* V и Prismatolaimus dolichurus (f) в кладе II. Два из не секвенированных ранее видов, Auanema sp. (а) и Pellioditis sp. (b) принадлежат к кладу V.
Филогенез* — развитие биологического вида с течением времени.
Клад* — группа организмов с общим предком, содержащая всех его прямых потомков.
Исследователи отнесли три не секвенированные вида к семейству, а не к роду, так как у них нет филогенетически близких видов: виды в Mermithidae (е, клад I) и виды в Monhysteridae (g и h, между кладами II и III).
Такое видовое разнообразие говорит о том, что заселение озера Моно происходило путем неоднократной колонизации, причинами которых служили разные, отдельные друг от друга, причины, факторы и события.
Анатомически обнаруженные виды также отличались друг от друга. Были выявлены признаки трех разных форм ротовых структур: дробилки (Auanema sp., Pellioditis sp., Monhysteridae), зубы (M. americanus и D. rivalis) и длинный пищевод с маленькими зубоподобными структурами (P. dolichurus).
Характеристики ротовых структур животного позволяют оценить его диету и стиль питания. Учитывая полученные данные, ученые предположили, что Auanema sp., Pellioditis sp. и Monhysteridae питаются микроорганизмами, M. americanus, D. rivalis, и P. dolichurus являются хищниками. Кроме того, виды из Mermithidae (e) принадлежат к семейству, члены которого являются паразитами членистоногих. Следовательно, можно предположить, что вид е является паразитом озерных рачков и, возможно, щелочных мух.
Подобные наблюдения и открытия позволяют сделать вывод, что именно нематоды являются доминирующими организмами в экосистеме озера Моно (2С), как по численности, так и по разнообразию видов.
Изучение экстремофилов и не только зачастую сопряжено с их культивированием (выращиванием) в лабораторных условиях, что позволяет детально рассмотреть процесс развития организма, его поведение и ответные реакции на те или иные внешние раздражители. Однако не всегда получается культивировать в лаборатории организм, который рождается, живет и умирает в крайне экстремальных, а порой и непредсказуемых условиях. Тем не менее ученым удалось вырастить в лаборатории один из обнаруженных в озере Моно видов, а именно Auanema sp. (3А).

Изображение №3
Было выделено два подвида нематод Auanema sp. из участка В (Navy Beach), которых можно было легко заморозить, а потом разморозить. В таких условиях нематоды имели репродуктивную продолжительность жизни 2.5–3 дня при 22.5 °С, сравнимую с таковой у C. elegans (свободноживущая нематода, используемая в качестве модельного организма).
Исследователи отмечают, что в роду Auanema содержится еще пять видов, которые были ранее обнаружены и исследованы, но ни один из них не обитал в экстремальных условиях.
Наблюдения в лаборатории показали, что представители Auanema sp., как и их родственники из видов A. rhodensis и A. freiburgensis, делятся на три пола: гермафродиты, самцы и самки. В то же время Auanema sp. обладает некоторыми уникальными типологическими, биологическими и филогенетическими особенностями.
Самцы данного вида по своему строению сильно отличаются от большинства исследованных ранее видов, что подтверждает сравнение снимков хвостового участка самца вида Auanema sp. и C. elegans.

Снимки хвостового отдела самца вида Auanema sp.
L — весь хвостовой участок, М-Q — крупный план задней части в разных фокальных плоскостях, цифрами отмечены генитальные папиллы, буквой В отмечена бурса*, буквой Р — фазмида, буквой Н — вентральная одиночная папилла* (крюк).
Бурса* — субвентральные складки кутикулы, частично или полностью окружающие хвост самцов.
Фазмиды* — парные латеральные органы (сенсорная и железистая функции).
Папилла* — вырост на кутикуле, выполняющий смешанную рецепторную функцию.
А теперь для сравнения посмотрите на строение хвостового отдела самца нематоды вида C. elegans, который используется в нематологии как модельный организм.

Снимки, демонстрирующие развитие самца вида C. elegans из личинки в половозрелую особь.
Хвост самца втягивается в течение последних 4 часов стадии личинки. На снимке А показан хвост как раз перед началом этого процесса. Подкожные клетки кончика хвоста (В) являются первыми клетками, которые начинают вытягиваться. Стрелка на этом снимке указывает на растущую заполненную жидкостью полость между поверхностью будущей взрослой особи и L4 кутикулой. На С и D показано, что тело начинает вытягиваться внутри кутикулы, заполняя ее. Е и F (вид сбоку и сверху) — снимки полностью сформированного взрослого самца нематоды. Материалы для этого сравнения взяты отсюда.
У самцов C. elegans хвостовой отдел напоминает веер с множеством лучевых отростков, а вот у самцов вида Auanema sp., обитающего в озере Моно, эта часть тела выделяется небольшим отростком в виде крюка.
Самки нематод из озера также уникальны, поскольку не откладывают яйца, а являются живородящими (на 3В показана личинка внутри самки). Выбор подобного метода репродукции объясняется суровыми условиями обитания. Находясь внутри матери, потомство получает защиту от воздействия окружающей среды. Следовательно, нет нужны эволюционировать каким-то необычным образом, чтобы не только взрослые особи были способны выжить в озере Моно, но еще и их яйца и личинки.
Естественно, самой выдающейся особенностью нематод из озера Моно является их устойчивость. Вода озера содержит большую концентрацию мышьяка — арсенита As(III) и арсената As(V).
Были проведены сравнительные эксперименты с участием нематод Auanema sp. (из озера) и C. elegans (модельные), которые, как ранее было установлено, способны выдержать дозу мышьяка, в 60 раз превышающую летальную для человека.
Сначала нематод обоих видов поместили в обычную воду. Оба испытуемых показали высокую степень выживаемости. Далее их поместили в воду с 1.5 мМ As(III), и спустя 2.5 часа выживаемость Auanema sp. была выше (4А), чем у C. elegans (средняя выживаемость Auanema — 86%, а C. elegans — 35%).

Изображение №4
Спустя 5 часов тенденция сохранялась: среднее значение выживаемости Auanema sp. — 35%, а у C. elegans — 7%. На седьмом часу эксперимента выживаемость обоих видов была крайне низкой:Auanema sp. — 24 %, C. elegans — 7%.
Можно было бы уже усомниться в способностях нематод из озера Моно противостоять мышьяку, но второй этап экспериментов показал любопытные результаты. При концентрации As(V) в 10 мМ и 30 мМ Auanema sp. показали высокую выживаемость даже спустя 7 часов: Auanema sp. — 79%, а C. elegans — всего лишь 16%.
Вывод достаточно простой — Auanema sp. может в течение длительного времени выдерживать высокие концентрации As (V), в 500 раз превышающие смертельную дозу для человека.
Следующий анализ показал еще более любопытные результаты. Ученые решили сравнить устойчивость к мышьяку Auanema sp. (из озера) и других его родственных видов A. freiburgensis и A. rhodensis, которые обитают в неэкстремальных условия. Спустя 2.5 часа пребывания в ванне с 1,5 мМ As(III) неэкстремальные виды показали большую выживаемость, чем нематоды из озера Моно: Auanema sp. — 86%, A. freiburgensis — 99% и A. rhodensis — 97% (4В).
Но как так? Получается, что устойчивость к мышьяку у нематод из озера не является уникальной способностью? И да, и нет. Дело в том, что данная особенность является общей преадаптивной чертой для всего рода Auanema. Другими словами, это умение уже было у нематод до колонизации озера.
Предполагается, что сильная резистентность всех трех видов Auanema может быть связана с новыми генами или естественными мутациями существующих генов. Одной из естественных мутаций, влияющих на чувствительность к мышьяку у C. elegans, является миссенс-мутация DBT-1 (C78S).
Эта мутация в белке метаболизма аминокислот с разветвлёнными боковыми цепями встречается у гавайского подвида C. elegans. Секвенирование dbt-1 из трех видов Auanema показало наличие сериновой мутации, как и у гавайских C. elegans (4С).
Для более подробного ознакомления с нюансами исследования рекомендую заглянуть в доклад ученых и дополнительные материалы к нему.
Эпилог
В мире полно опасных для жизни мест, где по логики вещей не должна существовать жизнь. Однако, то же самое можно было сказать и про саму планету в начале времен. Жизнь может существовать в любых условиях, необходимо лишь время для того, чтобы приспособиться.
Конечно, нематоды из озера Моно уже обладали некой степенью приспособленности к суровой среде, но в процессе колонизации озера приобрели несколько новых черт, которые только увеличили их выносливость и, как следствие, шансы на успешное существование там, где другие погибнут.
Но даже самым выносливым существам на нашей планете приходится рано или поздно столкнутся с неотвратимой проблемой — с нами. Развитие человечества привело к исчезновению многих видов, даже экстремофилов. Это не значит, что человек — сущее зло, это лишь говорит о том, что нам, как виду, необходимо понимать взаимосвязь всего, что нас окружает. К примеру, озеро Моно — опасное для многих место обитания, тем не менее является местом гнездования около 2 миллионов птиц 25 разных видов. Эти птицы питаются щелочными мухами и озерными рачками, которые питаются одноклеточными водорослями. Что будет, если эти водоросли прекратят свое существование? Ответ, как ни печально, весьма очевидный. Машину прогресса остановить нельзя, но ей можно управлять куда более аккуратно и ответственно с оглядкой на тех, кто не сидит в ней.
Небольшой ролик про экстремофилов, обнаруженных на глубине 3600 м в ЮАР.
Благодарю за внимание, оставайтесь любопытствующими, уважайте природу и отличных всем выходных, ребята! :)
Спасибо, что остаётесь с нами. Вам нравятся наши статьи? Хотите видеть больше интересных материалов? Поддержите нас оформив заказ или порекомендовав знакомым, 30% скидка для пользователей Хабра на уникальный аналог entry-level серверов, который был придуман нами для Вас: Вся правда о VPS (KVM) E5-2650 v4 (6 Cores) 10GB DDR4 240GB SSD 1Gbps от $20 или как правильно делить сервер? (доступны варианты с RAID1 и RAID10, до 24 ядер и до 40GB DDR4).
Dell R730xd в 2 раза дешевле? Только у нас 2 х Intel TetraDeca-Core Xeon 2x E5-2697v3 2.6GHz 14C 64GB DDR4 4x960GB SSD 1Gbps 100 ТВ от $199 в Нидерландах! Dell R420 — 2x E5-2430 2.2Ghz 6C 128GB DDR3 2x960GB SSD 1Gbps 100TB — от $99! Читайте о том Как построить инфраструктуру корп. класса c применением серверов Dell R730xd Е5-2650 v4 стоимостью 9000 евро за копейки?
Автор: Dmytro_Kikot
