
Друзья, ну скажите мне, кто из вас не любит посидеть вечерком за компьютером и позависать в любимых бложиках
Бирдекель – хорошее название, которое в полной мере характеризует функции устройства.
Сразу скажу, что схема вышла неоднозначной, многое в ней не понятно и запутано, точно в сюжете детективного романа. Это был тот случай, когда расчеты не сошлись с желаемым визуальным эффектом. Оказалось, что значения на графиках на деле не так радуют глаз, как того хотелось бы. Вот и пришлось по месту калибровать макет под инерциальность реальной чашки кофе и искать наиболее привлекательную комбинацию сигналов.
Сплетенья связей не хуже, чем у Дарьи Донцовой!
Наверное, читателю уже стало понятно, что основная задача устройства заключается в том, чтобы дарить обладателю визуальное удовольствие. Поэтому поиск формы занял некоторое время и некоторое количество текстолита. Благо, что на момент разработки практически неограниченно был доступ к фрезеровальному станку печатных плат от LPKF, и темные пятна на одежде оставались только от кофе, а не от хлорного железа!

Хочется перефразировать Эдсгера Дейкстра: схема с самого начала должна быть спроектирована правильно, а не отлаживаться до тех пор, пока она не станет правильной.
LPKF ProtoMat S63 значительно упрощает процесс прототипирования электроники, но очень он капризен в работе, и расходники на него совсем недешевые. Работа с ним сравнима с обкаткой молодого жеребца, и, пожалуй, заслуживает отдельной истории.
Чтобы радость была полной, ей непременно надо делиться. Для этого, не жалея фрез, была изготовлена первая опытная партия печатных плат.
НЛО прилетело и подсказало логотип для упаковки.
Первые устройства разошлись среди друзей. И это помогло найти “золотое сечение”. Свою версию печатной платы мне предложил @ssg1712. Он всегда отличался большей практичностью, чем я. Его печатная плата укладывается в волшебный дециметр, что позволяет прилично сэкономить при заказе из Китая. Если кого-то заинтересовало данное устройство, Сергей любезно предоставил список компонентов и герберы для изготовления печатных плат на своем сайте.

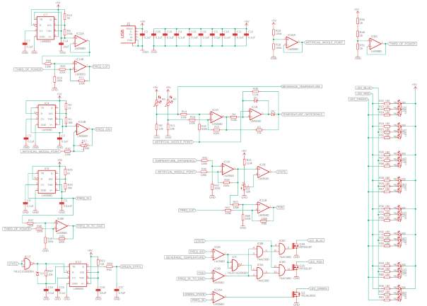
Как может подметить самый терпеливый читатель, повествование было бы не совсем полным без электрической схемы. Далее рассмотрим ее устройство.
Принцип действия схемы основан на измерении разницы температур двух NTC-терморезисторов. Первый терморезистор размещается на верхней стороне подстаканника и измеряет температуру посуды с напитком, которая устанавливается над ним. Второй терморезистор размещен с нижней стороны и измеряет температуру окружающего воздуха. На рисунке ниже представлена обобщенная структурная схема устройства.

Когда на подставке размещается напиток, то верхний датчик температуры “t drink” нагревается или остывает относительно нижнего “t rooms”, и между двумя датчиками возникает разница температур. На основе этой разницы схема вырабатывает сигнал управления светодиодной индикацией.
От температуры напитка также зависит цвет светодиодов. Если температура верхнего терморезистора выше 25C, то в светодиодной подсветке преобладает красный свет. Если температура ниже – то синий.
При температуре напитка выше 40C светодиоды красного цвета включаются с максимальной яркостью, синие светодиоды выключаются полностью. При температуре ниже 50C полностью включаются синие светодиоды, а выключаются красные. При температуре около 25C мощность красных и синих светодиодов примерно равна, получается фиолетовый.
Управление цветом светодиодов производится ШИМ-сигналом в противофазе для красного и синего цветов с частотой 200Гц.
В зависимости от разницы температур нижнего и верхнего терморезисторов изменяется яркость свечения светодиодов красного и синего цветов. Чем больше разница, тем выше яркость. Максимальная мощность для питания светодиодов обеспечивается при разнице больше 200C между верхним и нижним терморезисторами. Изменение яркости производится пульсациями с частотой 0,37Гц. Амплитуда пульсаций может настраиваться. Управление яркостью свечения светодиодов осуществляется ШИМ -сигналом на частоте 2кГц.
Когда напиток снимается с подставки, температура между датчиками постепенно выравнивается. В тот момент, когда разница станет минимальной, цветовая индикация температуры отключается и включается индикация зеленого цвета. Включение индикации зеленого цвета производится на 30 секунд. Отключение зеленых светодиодов также происходит, если разница температур между датчиками возникнет ранее 30с, если поставить напиток.
Включение и выключение зеленых светодиодов производится плавно. Увеличение яркости зеленых светодиодов от минимума к максимуму при включении и наоборот при выключении происходит в течении одной секунды.
Управление яркостью свечения светодиодов зеленого цвета также осуществляется ШИМ -сигналом с частотой 2кГц.
Внимательный читатель наверняка спросит: а где же здесь арифметика? Все очень просто! Вычитающий усилитель IC1A формирует сигнал разницы между температурой напитка и температурой в помещении. Выпрямитель IC1B формирует модуль этого сигнала. Так как модуль сформирован относительно искусственной средней точки, вычитающий усилитель IC2A смещает сигнал к потенциалу общего провода, а также умножает его на 2, чтобы масштабировать сигнал до напряжения питания. Вычитающий усилитель IC11B из полученного сигнала вычитает пилообразное напряжение “FREQ_0,37”, чтобы получить эффект мерцания. Вот такая арифметика на уровне седьмого класса, и как у любого школьника, тоже содержит ошибки.
Конечно, LM358 не самый лучший усилитель, но за счет низких частот сигналов он вполне сносно выполняет функции компаратора даже без положительной обратной связи. Хотя, конечно же, небольшую ПОС ввести следовало бы.
Питание схемы осуществляется от напряжения +5В через разъем USB. Это позволяет избавиться от батареек, и питаться непосредственно от компьютера. Но не нужно радостно хлопать в ладоши от того, как сияет подстаканник, это может быть чревато неприятными последствиями. От короткого замыкания спас толстый слой акрилового лака, которым загодя была покрыта плата.

Еще одна причина пить кофе без сахара, в случае чего стол будет не такой липкий!
Чтобы я изменил в этой схеме, если бы проектировал ее заново? Наверное все… Но схема получилась такой, как получилась, и наверное в этом ее главная прелесть. В итоге получился интересный сувенир, способный мягким мерцанием украсить ваше рабочее место.

Кто-то обязательно напишет в комментариях, что можно было обойтись одним микроконтроллером в SOIC8. И возможно вы будете правы: два терморезистора и три транзистора, два вывода питания и один сигнал сброса для прошивки – как раз уместятся в tiny13. Но поместится ли в крохотный цифровой микроконтроллер все аналоговое тепло человеческих рук, которыми будет собран подарок для дорогих друзей?!
Автор:
OldFashionedEngineer
