
Очень интересное и несложное устройство, которое позволит измерить сопротивление, ёмкость и индуктивность любого элемента за несколько секунд.
Для этого потребуется совсем немного деталей, которые обычно есть у каждого начинающего ардуинщика: микроконтроллер ATMEGA, двухстрочный дисплей и несколько резисторов.
Разработал это устройство Маркус Фрейек (финальная версия проекта на немецком), а затем, и по сей день дорабатывает Карл-Хайнц Куббелер (текущая страница проекта на немецком).
Несмотря на то, что этот проект позиционируется как тестер транзисторов, мне гораздо больше интересна его способность быстро измерять двухвыводные компоненты, отсюда и название статьи.
- резисторов с указанием сопротивления
- конденсаторов с указанием ёмкости
- индуктивностей с указанием сопротивления и индуктивности
- диодов с указанием анода, катода и падения напряжения
- биполярных и полевых транзисторов с указанием выводов БКЭ и СИЗ
- тиристоров и симисторов с указанием выводов КА-УЭ
Его можно купить как собранное устройство или как конструктор для сборки, но самое интересное — можно собрать самому на макетной плате за полчаса из деталей, которые часто уже есть под рукой.
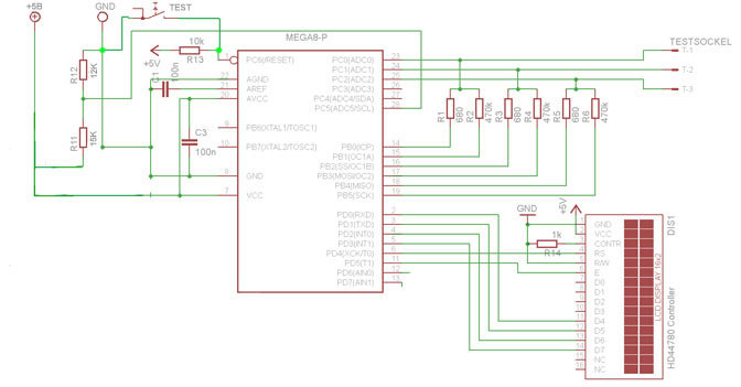
Максимально упрощенная схема для быстрой сборки:
Самая свежая прошивка на текущий момент лежит здесь. Нужно только выбрать подкаталог для конкретной модели микроконтроллера.
Выглядит, конечно, неопрятно, зато уже работает.

Точность измерения пока невысока, но даже в таком виде это просто замечательный прибор, который я обязательно сделаю в корпусе и поселю у себя на столе.
Для улучшения точности измерений планирую приближаться к эталонной схеме следующими шагами:
- Поменять измерительные резисторы на более точные с отклонением в 1%.
- Добавить кварц на 8 МГц.
- Поставить ИОН
- Перенести на паяную плату с минимальной длиной проводников.
- Перейти на ATMEGA328.
Эти компоненты пока в пути, по прибытию обновлю статью с результатами.
Автор: Z80A
