Я очень давно пользуюсь связкой Cambridge AXA35 + Magnat Tempus 77. С 2020 года я не менял систему и звук успел надоесть. Да и хотелось какого-то роста в плане качества. В результате долгих поисков выбор пал на Wharfedale Denton 85th Anniversary Edition. Однако, стоимость акустики в 75 000₽ не позволяла их приобрести довольно долгое время.И тут я вспомнил, что являюсь магистром радиофизики и давно ничего не собирал. Проведя несколько бессонных ночей за поиском и анализом интересных проектов выбор пал на AC Opti 17 от Алексея Александрова
Заявленные характеристики:
-
Рекомендованная мощность усилителя, Вт: от 15
-
Рабочая площадь помещения, кв. метров: до 25
-
Номинальная мощность, Вт: 60 (120 макс)
-
Сопротивление, Ом: 8 (минимальное 5Ом)
-
Частотный диапазон при ±3дб, Гц: 45-25000
-
Чувствительность при 2,83в, дБ: 87
-
Габариты, ВхШхГ, мм: 340х210х280
-
Масса, кг: 7.7
В проекте используются авторские динамики. Спроектированы Алексеем и заказы партией на заводе. Следите за наличием, очень быстро раскупают
-
Низкочастотный динамик W178-08 7 дюймов (178мм). Ферритовый магнит. Бумажный диффузор. Подвес из резины. Для компактных оформлений фазоинверторного типа.
-
Высокочастотный динамик DT26-06DT26-06 1 дюйм (26мм). Неодимовый магнит. Шелковый купол. Разгруженное подкупольное пространство. Феррофлюид в зазоре.
Отличные характеристики, доступная цена - все так, как нам нужно
Корпус автор предлагает сделать из МДФ, чертеж также прилагается:

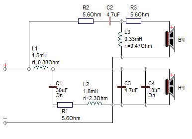
Так как колонки двухполосные, не обойдется и без частотного фильтра (кроссовера). Автор проекта заботливо предоставил схему фильтра и список необходимых компонентов:
В фильтре использованы катушки 1,5мГн 0,38Ом, 0,33мГн 0,47Ом и 1,8мГн 2,3Ом, а для разводки понадобится медный многожильный провод сечением от 1,5мм ² (рекомендация автора проекта). Все уже расчитано под конкретные динамики, в конкретном корпусе с конкретным оформлением. Любые изменения автор вносить НЕ рекомендует.
Также автор провел измерения АЧХ и получилась весьма интересная картина:
Закупка компонентов
Окончательно приняв решение собирать данную систему заказываем компоненты напрямую у автора в Вконтакте. Автор предоставляет готовый набор для сборки акустики, в который входит:
-
2 низкочастотных динамика W178-08
-
2 высокочастотных динамика DT26-06
-
Терминалы для подключения к усилителю
-
По 2 катушки 1.5мГ, 1.8 мГ и 0.33 мГ
-
6 резисторов 5.6 Ом
-
По 2 конденсатора 10 пФ, 30 пФ
-
По 4 конденсатора 4.7 пФ
Такой набор компонентов позволяет собрать 2 фильтра по схеме, приложенной выше. Даже терминалы в комплекте!
Данный набор вместе с доставкой через полстраны обошелся мне в 15 600₽. Очень демократично для набора "все в одном"
Чтобы не заморачиваться с склейкой и распилом корпуса, заказал готовый по чертежам, которые предоставляет автор. Корпуса выполнены из МДФ 16мм, склеены ПВА, грани скруглены.
Стоимость таких корпусов очень приятная - 5500₽ за пару, вместе с доставкой.
Сборка кроссоверов
Получив набор необходимых компонентов приступил к сборке кроссоверов. Посмотрев, кто и как собирает эти фильтры, пришел к выводу, что буду собирать навесным монтажом на пластиковой подложке. Можно было бы развести плату, скомпоновать компоненты и прочее, но это может создать дополнительные помехи в сигнале, а также сильно усложняет проект. Все таки, разводить плату под фильтры стоит в заводских или лабораторных условиях.
За некоторое время набросал примерное расположение элементов фильтра на подложке и разметил отверстия для крепления. Стоит отметить, что катушки расположены именно таким образом не просто так. Есть определенные правила расположения катушек индуктивности относительно друг друга, чтобы минимизировать наводки и помехи в сигнале:
Рассказывать суперподробно про процесс пайки не буду - ничего необычного там нет. Главное - чистая, аккуратная пайка с хорошим контактом компонентов между собой. Обязательно отмыть флюс, паяльную кислоту и прочее.
В итоговом варианте получаем собранный кроссовер, от которого выведены 3 пары проводов: вход с усилителя, выход на высокочастотный динамик, выход на низкочастотный динамик.
Подпаивать провода было конечно неудобно - общий минус приходит в одну точку, а проводов нужно много. Но по итогу получилось отлично и чисто. Никаких нареканий в работе фильтра обнаружено не было. Единственное - не отксуил лишние части ножек - на случай переделки фильтра.
Сборка акустики в корпусе
Все компоненты в наличии, корпуса в наличии, фильтры собраны - самое время собрать все вместе.
Корпуса выполнены из МДФ, поэтому перед закручиванием крепежных винтов необходимо просверлить отверстия сверлом 3мм. Иначе материал может расслоиться и будет очень неприятно. Все отверсия в корпусах уже заранее вырезаны, поэтому остается только вкрутить динамики и терминал
Собрал сначала в некрашеных корпусах - уж очень хотелось проверить звук и работоспособность фильтров. Не забываем проложить внутри корпуса синтепон, как рекомендует автор - 75гр в каждую колонку. Спойлер - синтепон выбрал не той плотности, пришлось пересобирать. Из за слишком большого объема синтепона пострадала верхняя середина и колонка казалось чуть глухой. После замены все стало ровно.
Конечно в таком виде колонки не останутся - нужно красить. Но не очень хотелось возиться с алкидной эмалью и создавать лишний запах в квартире ,поэтому ради интереса попробовал сделать колонки "раритетными", как будто им лет 70. Взял черный художественный акрил, покрыл в несколько слоев и начал шлифовать углы, стыки и грани. Получилось весьма интересно на мой личный вкус:

Собрал все вместе с динамиками и установил на временные самодельные стойки. В интерьере выглядит очень даже неплохо! Стойки из клееного бруса (вроде бы это береза). Как временный вариант - пойдет. Но дальше лучше приобрести хорошие стойки, или сделать снова самому, но уже засыпные.

Оборудование на фото: усилитель Cambridge AXA35, проигрыватель Audiotechnika LT-5 и проигрыватель CD дисков Pioneer (90-х годов)
Характер звучания Opti 17
По звуку Opti 17 оказались ближе всего к мониторной подаче. Здесь чувствуется максимально ровная АЧХ: колонки ничего не приукрашивают и честно показывают все достоинства и недостатки записи. Иногда это плюс - хорошо знакомые треки открываются с новой стороны, а иногда минус - некоторые пластинки и записи оказались гораздо хуже, чем я думал)
При этом звук совсем не «сухой» или утомительный. Наоборот, все мягко и комфортно - слушать можно часами, без ощущения усталости или давления, как от моих Magnat
Что касается разных жанров:
-
Блюз, джаз, и любая акустическая музыка звучит великолепно. Живые инструменты и вокал передаются очень натурально, со своей атмосферой
-
Рок и тяжёлые жанры воспроизводятся хорошо, но лично мне не хватило чуть большей яркости в верхней середине — хочется, чтобы гитары и тарелки звучали агрессивнее. Скорее всего, я слишком привык к Magnat, а они дают большой подъем в зоне ВЧ и НЧ, что делает любую запись ярче и мощнее
-
Бас приятно удивил. Он собранный, точный, без гула и излишнего давления. В некоторых до боли знакомых треков я услышал детали в басовой линии, которых раньше просто не замечал даже на более дорогой аппаратуре или своих студийных мониторах JBL 306P MKII
В целом результат очень сильно превзошёл ожидания. АС Opti 17 получились честными, сбалансированными и при этом музыкальными — такой звук хочется хочется оставить в домашней системе. Кого-то излишняя мониторность может напрягать, но через пару часов слух привыкает и уже ничего другого слышать не хочется.
Итоговая стоимость
-
Набор динамиков и компонентов для фильтра - 15 600 ₽
-
Готовые корпуса с доставкой - 5 500 ₽
-
Синтепон - 200 ₽
-
Краска, наждак, припой, прочие мелочи - 600 ₽
-
Провод сечением 1.5кв, 5м - 356 ₽
Итого: 22 256 ₽ за пару
За эту цену вы никогда не найдете ничего аналогичного. Характер звука, характеристики, ощущения - все соответствует акустическим системам высокого класса и стоимостью близкой к 100 000₽
Понравилась статья? Оставь лайк, подпишись и переходи в мой телеграм канал STEREO-LOFTв мой телеграм канал - там очень много всего интересного
Автор: Holodsoul
