var N = 5;
var ar_duo1 = Math.floor(Math.random()*N+1);
if (typeof adriver == 'undefined')
{
var adb1 = 'yes';
}
var user_type = "guest";
var page_type = "publish_corp";
(function(i,s,o,g,r,a,m){i['GoogleAnalyticsObject']=r;i[r]=i[r]||function(){
(i[r].q=i[r].q||[]).push(arguments)},i[r].l=1*new Date();a=s.createElement(o),
m=s.getElementsByTagName(o)[0];a.async=1;a.src=g;m.parentNode.insertBefore(a,m)
})(window,document,'script','//www.google-analytics.com/analytics.js','ga');
ga('create', 'UA-726094-1', 'auto');
ga('create', 'UA-726094-24', 'auto', {'name': 'HGM'});
ga('require', 'displayfeatures');
ga('set', 'dimension1', user_type); // user type - guest/readonly/habrauser
ga('set', 'dimension4', adb1);
ga('set', 'dimension5', page_type);
if(typeof removeUtms === 'undefined') {
removeUtms = function(){};
}
ga('HGM.set', 'dimension1', user_type);
ga('HGM.set', 'dimension2', "habrahabr");
ga('HGM.send', 'pageview');
ga('send', 'pageview', { 'hitCallback': removeUtms });
var adcm_config ={
id:1034,
platformId: 34,
tags: ['hub_wireless', 'hub_mobile_dev', 'hub_android_dev', 'hub_programming', 'g_internet_and_telecom', 'g_programming', 'g_mobile_os', 'g_android_os'],
init: function () {
window.adcm.call();
}
};
Device Lab от Google: Chromecast 2.0 и Chromecast Audio
Самое главное - не забывайте про сам конкурс - Device Lab от Google. Вы сможете взять любые из этих устройств и начать разрабатывать свои приложения, тестируя функционал вживую.
Добро пожаловать в будущее Android.
После этого в приложениях, которые поддерживают трансляцию (есть на официальном сайте Chromecast), вы сможете выбрать нужное устройство. Каждое из них можно назвать по-своему и организовать передачи звука в разные комнаты своей квартиры или дома, таким образом зонировать и «перемещать» трансляции. Точно так же - управлять трансляциями голосом при помощи только что анонсированного на I/O Google Home: «Включи музыку в гостиной - Переключи в спальню - Выключи».
Посмотрим на примере Google Play Музыки, как в два шага открывается трансляция на Chromecast Audio:
$(document).ready(function() {
t341_showCaptions('5839448');
t341_checkSize('5839448');
$("#t-carousel5839448 .t-carousel__slides").swipe( {
swipeLeft:function(event, direction, distance, duration) {
$(this).parent().carousel('next');
},
swipeRight: function(event, direction, distance, duration) {
$(this).parent().carousel('prev');
},
threshold: 50,
preventDefaultEvents: false,
allowPageScroll: "none"
});
});
$(window).resize(function() {
t341_checkSize('5839448');
});
Но ведь затем мы здесь и собрались - чтобы расширить набор приложений, работающих с удобными устройствами.
Настройка Chromecast происходит через то же самое приложение Google Cast - оно подключается к брелоку, и вы можете задать параметры доступа к Wi-Fi сети. После этого Chromecast сам скачает все обновления и вы сможете начать работу с ним.
Для этого вам снова понадобится приложение, которое умеет транслировать контент на Chromecast. Для примера возьмем YouTube для iOS, в нем появляется иконка, при нажатии на которую начинается трансляция:
Единственное «но», как и в случае с Chromecast Audio - приложение должно поддерживать трансляцию на экран, с любым приложением по умолчанию это не работает. Но, надо сказать, приложений таких уже достаточно много, есть TED, Амедиатека, ivi.ru и Zoombye, не говоря уж о «стандартных» YouTube, Google Play Фильмах и т.п.
var div=$("#youtubeiframe5838599");
var height=div.width() * 0.5625;
div.height(height);
div.parent().height(height);
Кстати, в режиме простоя Chromecast транслирует на экран какие-то фантастически красивые фотографии природы, так что выключать его даже не хочется (вместо них на заставку можно поставить и свои собственные фотографии, все тоже через приложение).
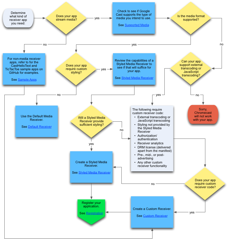
Компоненты, которые вам нужно создать:
В общем виде вам понадобится отправляющее поток приложение (sender application). Обычно это приложение на мобильном устройстве, в котором ведется трансляция.
Примеры:
Обратите внимание, что в конкурсе разработчиков участвуют только Android и Web-приложения
Принимающее поток приложение (receiver application). Оно управляет коммуникациями между отправляющим приложением и сами устройством. В случае аудио вам принимающее приложение не нужно, в случае видео у вас есть несколько вариантов действия. Вы можете использовать:
- Default Media Receiver со стандартным брендингом Google Cast;
- cвой собственный Styled Media Receiver, отличающийся дизайном;
- кастомный ресивер, опирающийся на Receiver API и обрабатывающий специальные сообщения от вашего отправляющего приложения.
Обратите внимание, что вам понадобится дополнительная регистрация вашего аккаунта и устройств в Google для работе с Cast SDK. Стоит она 5 долларов. После регистрации вам выдадут ID, который можно будет использовать в вашем приложении для работы с устройствами.
Также настоятельно рекомендуем вам ознакомиться со списком проверки, который необходимо пройти каждому Cast-приложению. В нем перечислены все важные пункты, касающиеся дизайна и юзабилити приложений, транслирующих видео или аудио на устройства Chromecast.
Отправка
Рассмотрим обычную процедуру работы приложения с Cast-устройством:
- Приложение начинает обнаружение MediaRouter: MediaRouter.addCallback
- MediaRouter информирует посылающее приложение о выбранном пользователем устройстве: MediaRouter.Callback.onRouteSelected
- Приложение получает инстанс CastDevice: CastDevice.getFromBundle
- Приложение создает GoogleApiClient: GoogleApiClient.Builder
- Приложение подключается к GoogleApiClient: GoogleApiClient.connect
- SDK подтверждает, что GoogleApiClient подключен: GoogleApiClient.ConnectionCallbacks.onConnected
- Транслирующее приложение запускает принимающее приложение: Cast.CastApi.launchApplication
- SDK подтверждает, что принимающее приложение подключено: ResultCallback<Cast.ApplicationConnectionResult>
- Транслирующее приложение создает коммуникационный канал: Cast.CastApi.setMessageReceivedCallbacks
- Транслирующее приложение отправляет сообщение на ресивер через коммуникационный канал: Cast.CastApi.sendMessage
Более подробно с примерами кода по каждому из пунктов вы можете прочитать на официальной странице.
Пример приложения: https://github.com/ckurtm/LocalCast
Инициализируем конфигурацию:
CastConfiguration options =new CastConfiguration.Builder("84B70D9D")
.enableAutoReconnect()
.enableDebug()
.build();
DataCastManager.initialize(this,options);
$(document).ready(function(){
hljs.initHighlightingOnLoad();
});
.t264 .hljs {
background-color: ;
}
<item android:id="@+id/action_cast"
android:title="@string/action_cast" app:actionProviderClass="android.support.v7.app.MediaRouteActionProvider" app:showAsAction="always"/>
@Override
public boolean onCreateOptionsMenu(Menu menu)
{
super.onCreateOptionsMenu(menu);
getMenuInflater().inflate(R.menu.menu,menu); DataCastManager.getInstance().addMediaRouterButton(menu,R.id.action_cast);
return true;
}
$(document).ready(function(){
hljs.initHighlightingOnLoad();
});
.t264 .hljs {
background-color: ;
}
JSONObject obj = new JSONObject();
String url = "http://"+ info.ip + ":" + info.port + "/" + item.getFile().getAbsolutePath();
Log.d(TAG, "casting: " + url);
try
{
obj.put("url",url);
DataCastManager.getInstance().sendDataMessage(obj.toString(),"urn:x- cast:com.peirr.localcast");
}
catch (JSONException|IOException e)
{
e.printStackTrace();
}
$(document).ready(function(){
hljs.initHighlightingOnLoad();
});
.t264 .hljs {
background-color: ;
}
Приложение-приемник это HTML5/JavaScript-приложение (это справедливо для Chromecast, отличие Android TV в том, что там как раз работают полноценные приложения, а тут используется тонкий веб-клиент), которое запускается на целевом устройстве (Chromecast) и предоставляет интерфейс для показа контента на экране ТВ, обеспечивает обработку сообщений для управления контентом и специальных сообщений, которые может посылать клиент.
Решений у вас, соответственно, всего два - стилизовать стандартный Media Receiver (вам понадобится собственный CSS-файл) или разработать собственный с нуля. Последнее может понадобиться, если вы хотите показывать нестандартный контент, который не поддерживает стандартный ресивер.
Как выбрать? Google разработал превосходную схему:
<head>
<title>LocalCast</title>
<script src="cast_receiver.js"></script>
<link rel="stylesheet" href="receiver.css"/>
</head>
<script>
function process(json)
{
console.log('received: ' + json.url);
document.getElementById("image").src= json.url;
}
window.castReceiverManager = cast.receiver.CastReceiverManager.getInstance(); castReceiverManager.onSenderDisconnected = function(event)
{
console.log('disconnected: ' + event.data);
if (window.castReceiverManager.getSenders().length == 0) { //close the app if we have no more connected devices window.close(); }
};
window.messageBus = window.castReceiverManager.getCastMessageBus('urn:x-cast:com.peirr.localcast');
window.messageBus.onMessage = function(event)
{
var json = JSON.parse(event['data']); //decode the request from sender app
window.sender = event.senderId; process(json);
}
window.castReceiverManager.start();
</script>
$(document).ready(function(){
hljs.initHighlightingOnLoad();
});
.t264 .hljs {
background-color: ;
}
https://www.udacity.com/course/android-tv-and-google-cast-development--ud875B
Плагин для Unity:
https://www.assetstore.unity3d.com/en/#!/content/50168
Репозиторий Chromecast на GitHub:
https://github.com/googlecast/
Разработка игр для Google Cast:
var div=$("#youtubeiframe5839810");
var height=div.width() * 0.5625;
div.height(height);
div.parent().height(height);
http://www.slideshare.net/ckurtm/developing-for-chromecast-on-android-61200612
— Мы используем стандартную технологию трансляции видео для Chromecast, которая не так давно получила название Google Cast. Эта технология интересна тем, что непосредственно сам видео-контент не транслируется с мобильного устройства на Chromecast. Мобильное устройство передает только ссылку на поток, а загрузкой видео и декодированием занимается уже само Chromecast устройство. Причем, такой метод трансляции работает не только с Chromecast, но и с любым устройством, поддерживающим Google Cast технологию. На текущий момент это все устройства на базе Android TV - STB-приставки, например Nexus Player или NVidia Shield и Smart TV телевизоры от Sony и Philips.
Такой подход позволяет освободить вычислительные мощности мобильного устройства, оно не будет перегреваться и разряжать аккумулятор. Трансляция будет продолжаться даже при выключенном телефоне. Более того, можно продолжить управлять этой трансляцией с любого другого Android или iOS-устройства или из настольного браузера Chrome.
Другие технологии, такие, как Miracast или WiDi, используют «зеркалирование» экрана, т.е. на устройстве в реальном времени происходит захват видеопотока с экрана устройства, кодирование видео и трансляция по Wi-Fi на приемные устройства. По нашему опыту, такие технологии требовательны к ресурсам мобильных устройств и нагружают локальную Wi-Fi сеть. Для «зеркалирования» онлайн-трансляций поток сначала скачивается на мобильное устройство, там декодируется и выводится на экран, затем снова кодируется и передается на приемник по той же Wi-Fi сети, на приемнике видеопоток снова декодируется и выводится на экран. Недостатки такого подхода особенно явно проявляются при трансляции тяжелого HD-контента.
Строго говоря, Google Cast приемники также поддерживают «зеркалирование». Но необходимо учитывать, что этот режим долгое время был в состоянии бета версии, Google не советует использовать его для видеовещания, и работа в таком режиме возможна не со всех мобильных устройств.
«Зеркалирование» может использоваться для вещания игр или для приложений, не поддерживающих основной режим работы Google Cast, однако, в этом случае могут возникать задержки (latency), вызывающие дискомфорт в динамичных играх.
Во всех остальных случаях мы советуем использовать трансляцию Google Cast, а разработчикам советуем адаптировать приложения для полноценной поддержки этой технологии.
— Вызвала ли какие-нибудь проблемы интеграция?
— Для реализации минимальной функциональности никаких проблем не возникает. По этой технологии Google подготовил очень подробную документацию, доступно много рабочих примеров и библиотек. Некоторые сложности проявляются, когда мобильные программисты понимают, что приложение-приемник пишется на JavaScript. Но для простых задач можно использовать готовый приемник от Google, тогда необходимость программировать на JS и поддерживать свое Web-приложение полностью отпадает.
Также могут возникнуть сложности, когда стоит задача реализовать полную функциональность по всем Guidelines от Google. В таких случаях приходится учитывать большой объем различных факторов, особенно по UI. Нужно интегрировать Сast компонент в лайауты всех экранов, обеспечить работу на экране блокировки и в области нотификации, необходимо вовремя получать события от приемника, грамотно их обрабатывать и обновлять UI.
К счастью, уже появились библиотеки, частично решающие эти задачи, например, CastCompanionLibrary (https://github.com/googlecast/CastCompanionLibrary-android).
Однако пока подобные библиотеки не охватывают все возможные случаи, и во многом требуют доработки.
Вот пример кода, который запускает трансляцию на Chromecast:
import com.google.android.gms.cast.MediaInfo;
import com.google.android.gms.cast.MediaMetadata;
import com.google.android.gms.common.images.WebImage;
import com.google.android.libraries.cast.companionlibrary.cast.VideoCastManager;
...
private final VideoCastManager mVideoCastManager = VideoCastManager.getInstance();
...
public void play() {
MediaMetadata contentMetadata = new MediaMetadata(MediaMetadata.MEDIA_TYPE_GENERIC);
// название видео, будет отображаться на ТВ
contentMetadata.putString(MediaMetadata.KEY_TITLE, "Тестовый HLS поток");
// постер для видео (например постер фильма)
String posterUrl = "http://.../link_to_poster_image.jpg";
// небольшой логотип (например логотип ТВ канала)
String logoUrl = "http://.../link_to_logo_image.jpg";
WebImage poster = new WebImage(posterUrl);
WebImage logo = new WebImage(logoUrl);
contentMetadata.addImage(poster);
contentMetadata.addImage(logo);
// будем смотреть живое вещание
int streamType = MediaInfo.STREAM_TYPE_LIVE;
// ссылка на демо поток
String streamUrl = "https://devimages.apple.com.edgekey.net/streaming/examples/bipbop_4x3/bipbop_4x3_variant.m3u8";
MediaInfo info = new MediaInfo.Builder(streamUrl).setContentType("application/x-mpegURL")
.setStreamType(streamType)
.setMetadata(contentMetadata)
.build();
boolean autoplay = true;
int position = 0;
mVideoCastManager.loadMedia(info, autoplay, 0);
}
$(document).ready(function(){
hljs.initHighlightingOnLoad();
});
.t264 .hljs {
background-color: ;
}
— Основной ресурс, где собрано все, что нужно для программирования на ChromeCast - UI-гайды, чеклисты, документация для разработчиков, подробные описания и примеры: https://developers.google.com/cast/
Подборка примеров и библиотек на GitHub: https://github.com/googlecast/
Участвуйте в конкурсе Device Lab от Google, внедряйте поддержу новых устройств в ваши приложения, это и есть будущее, к которому вы уже можете прикоснуться.
А в следующей статье лаборатории мы рассмотрим Android TV.
-
—
-
133
-
0
Только зарегистрированные пользователи могут оставлять комментарии. Войдите, пожалуйста.
$(document).ready( function(){
window.tmidLogin = function(){ return false; };
if( $.cookie('tmid_no_check') === undefined ) {
var expire = new Date();
expire.setMinutes(expire.getMinutes() + 10 );
$.cookie('tmid_no_check', 1, { expires: expire } );
$.getScript("https://id.tmtm.ru/checklogin/", function(){
if( window.tmidLogin() ) {
var href = $('#login').attr('href');
if( href !== undefined ) {
window.location.href = href;
}
}
});
}
});
// global vars
var g_base_url = 'habrahabr.ru';
var g_show_xpanel = false;
var g_base_fullurl = 'https://habrahabr.ru/';
var g_is_guest = false;
(function (d, w, c) {
(w[c] = w[c] || []).push(function() {
try {
if (typeof (_yaparams) != 'undefined') {
w.yaCounter24049213 = new Ya.Metrika({id:24049213,
webvisor:true,
clickmap:true,
trackLinks:true,
accurateTrackBounce:true,
params:_yaparams});
} else {
w.yaCounter24049213 = new Ya.Metrika({id:24049213,
webvisor:true,
clickmap:true,
trackLinks:true,
accurateTrackBounce:true});
}
} catch(e) { }
});
var n = d.getElementsByTagName("script")[0],
s = d.createElement("script"),
f = function () { n.parentNode.insertBefore(s, n); };
s.type = "text/javascript";
s.async = true;
s.src = (d.location.protocol == "https:" ? "https:" : "http:") + "//mc.yandex.ru/metrika/watch.js";
if (w.opera == "[object Opera]") {
d.addEventListener("DOMContentLoaded", f, false);
} else { f(); }
})(document, window, "yandex_metrika_callbacks");

function checkHeaderPos(){
var topToHubs = $('.megapost-cover').offset().top + $('.megapost-cover').outerHeight();
var sT = $(this).scrollTop();
if (sT > topToHubs) {
$('.t199__js__header, .t199_js__header').fadeIn();
} else {
$('.t199__js__header, .t199_js__header').fadeOut();
}
}
$(window).on('scroll', function() {
checkHeaderPos();
});
function drawguides(){
if($("#guides").length)$("#guides").remove();
$("body").append('
');
var g=$('#guides');
var ww=$(window).width();
var offset_left=parseInt((ww-1200)/2);
var col_space=20;
var col_width=100;
if(ww=960){
for(i=0;i<13;i++){
var x1=(i*col_width)+offset_left-col_space;
var x2=(i*col_width)+offset_left+col_space;
var n=i+1;
if(i!=0)g.append('
');
if(i!=12)g.append('
');
if(i!=12)g.append('
');
}
}
if(ww<960){
var x=parseInt(ww/2);
g.append('
');
}
var doit;
$(window).resize(function() {
if($("#guides").length){
clearTimeout(doit);
doit = setTimeout(drawguides, 300);
}
});
}
function showguides(){
if($("#guides").length){
$("#guides").remove();
$("#guidesmenubutton").css("display","none");
}else{
drawguides();
$("#guidesmenubutton").css("display","block");
}
}
Автор:


Комментарии (0)