2 года назад я написал статью о классификации знаний в области программирования. Это было на волне интереса и моей активной деятельности по самообразованию в компьютерных науках. Написал статью и забыл о ней. Публиковать на Хабре не собирался. В конце концов, она базируется на моем личном опыте и знаних, которые могут оказаться весьма субъективны.
Недавно, на фоне постоянно поступающих вопросов «как научиться программированию?», я вспомнил про этот материал и перечитал его. Прошло уже 2 года, пополнился опыт, добавились знания, изменились взгляды. Но эта статья для меня не утратила актуальности, и я не нашел почти ничего, что хотел бы в ней изменить. Мне показалось, что она все же достойна публикации. И, возможно, кому-то она поможет в собственном профессиональном развитии.
Но прежде, чем «запустить» материал, еще небольшое отступление. О том, почему вообще я все это писал. Дело в том, что у нас в странах бывшего СССР с образованием в области IT очень туго. С одной стороны нет программ обучения, которые подготовят специалистов на должном уровне (наверное, за очень редкими исключениями, которые можно отнести к погрешности). С другой стороны, из-за широких возможностей самообразования, программисты и не спешат учиться в ВУЗах — все стремятся начать практиковать как можно раньше. Часто изучается только одно направление (например PHP+Mysql — самое популярное) и в бой. Причем, на этом все заканчивается. В итоге у нас огромное количество программистов, которые и базовых вещей не знают. Отсюда вытекают проблемы с качеством кода, и с эффекивностью алгоритмов, с велосипедированием.
Но программирование — это полноценная область знаний, которая требует в том числе и инженерной подготовки. Точно так же, как строительство или телекоммуникации. Да, построить дом (особняк) можно своими руками и без образования. А поднять большинство сайтов можно прочитав пару книг по PHP и HTML. Но многоэтажку без специальной подготовки не построишь, как и Гугл не напишешь, не зная основ.
Возможности для самообразования в компьютерных науках сейчас огромны. Единственное, чего не хватает, — это системности подготовки. Как разобраться, что и в какой последовательности изучать? Мне кажется, что этот материал поможет разложить по полочкам области знаний в компьютерных науках и составить для себя программу изучения по книгам. Выбор книг — тема отдельная, в рамки статьи не входит, но это можно обсудить в комментариях.
Поехали.
Меня иногда спрашивают, что нужно выучить, чтобы стать программистом. Вопрос несколько наивный, т.к. нормально ответить на него по-моему невозможно. Т.е. для начала нужно выяснить, каким программистом нужно стать. Да и вообще, программистом ли? Кроме того, на рынке востребованы как высококвалифицированные дорогие специалисты, так и “рабочая сила”. Пакет знаний и опыта первых и вторых отличается в значительной степени.
Но, не смотря на такую расплывчатость вопроса, дать ответ на него все же можно. Можно описать примерный максимум знаний, которые так или иначе относятся к программированию. Собственно, этот максимум обычно и стремятся преподать в ВУЗах на специальностях, в названии которых фигурирует слово “программист”.
Я учился на программиста в колледже, потом в университете. Именно университет немного разложил по полочкам понимание и взаимосвязь дисциплин, относящиеся к так называемым компьютерным наукам. Пусть знания, которые там давали, были недалекими и немного устаревшими, но системный подход у них был сформирован неплохой. Спустя годы практики после окончания обучения я пришел к выводу, что ВУЗовская классификация дисциплин вполне хороша и позволяет ответить на вопрос, что же следует знать любому программисту.
Конечно, знать все невозможно. Да и не нужно. Кроме того, какие-то вопросы нужно знать глубоко, а в других достаточно поверхностного обзорного понимания. По-этому в зависимости от специализации некоторые дисциплины более актуальны, некоторые менее. Но общие базовые знания необходимы почти по всем из них для любого инженера-программиста, от системщика до веб-разработчика.
В предыдущем абзаце я специально ввел термин “инженер-программист”. Как-то получается так, что программист — это не обязательно инженер. Даже из определения Википедии следует, что инженер — это в первую очередь проектировщик. Это тот, кто создает, т.е. проектирует системы. А в практике программирования проектирование нужно не всегда. Иногда достаточно кодирования: используя данный набор технологий, слепить что-то работающее. Типичный пример — стадо корпоративных или маркетинговых сайтов на джумлах, ворпрессах, друпалах и т.д. Это уровень техника, не инженера. Это уровень среднего образования. И работать техником можно даже после окончания курсов какого-либо языка программирования, крепкая теоретическая база там не нужна.
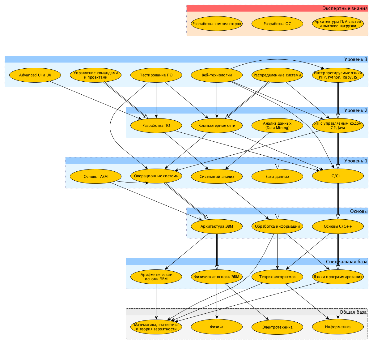
И, возвращаясь к инженерам-программистам, я хочу предложить свой граф дисциплин, которые изучают программисты. Очевидно, что одни дисциплины активно используют знания других, либо вовсе вырастают из других. Соответственно для полного понимания “верхнего” предмета, необходим какой-то уровень понимания нижнего.
Граф состоит из предметов (дисциплин) и разбит на уровни. Самый нижний — Общая база — вообще отношения к компьютерным наукам не имеет. Он приведен только для того, чтобы показать, на чем базируются дисциплины компьютерных наук.
Между дисциплинами существуют 2 вида связей: использование (обычная стрелка) и расширение (контур стрелки). Использование подразумевает необходимость фрагментарных знаний другого предмета, а расширение — необходимость как минимум обзорных, но полных знаний расширяемой дисциплины.
Первый уровень из CS (computer science) — Специальная база. Это стартовая площадка для любого программиста по четырем фронтам:
- арифметические основы ЭВМ (системы счисления и операции с числами, логические операции);
- физические основы ЭВМ (полупроводники, транзисторы, логические элементы, схемы, интегральные микросхемы);
- теория алгоритмов (алгоритмы и структуры данных; сложность, эффективность; способы представления информации в памяти);
- языки программирования (задача и понятие ЯП, уровни, типы языков, абстракция, уровни абстракции, трансляция/компиляция, шаблоны, принципы, парадигмы — обзор).
Специальная база предлагает фундаментальные теоретические знания, на которых строятся дисциплины более высоких уровней. Для среднего программиста необходимы обзорные знания по всем предметам специальной базы. Для некоторых специализаций требуется углубленное понимание теории алгоритмов (прежде всего — разработчикам разного рода библиотек).
Уровнем выше располагаются дисциплины, которые являются базовыми именно в программировании. По-этому я назвал этот уровень Основы. В него входят:
- архитектура ЭВМ (процессоры, микроархитектура, память, шины, ввод/вывод);
- обработка информации (теория информации, статистика, модели, поиск данных, лингвистические аспекты, обработка информации средствами табличных процессоров);
- основы C/C++ (базовые свойства языка, синтаксис, указатели, ввод/вывод, массивы, основы STL).
Следом за Основами идет Уровень 1. Это первый прикладной уровень, и особо нетерпеливые могут начать коммерческую практику, овладев этим уровнем. Он включает 5 дисциплин:
- основы ASM (развитие архитектуры ЭВМ в направлении программирования, написание простейших драйверов и алгоритмов, ассемблерные вставки в C/C++);
- C/C++ (ООП, разработка прикладных приложений, библиотеки, WinAPI, make utils, параллельное программирование).
- операционные системы (архитектура ОС, процессы, межпроцессное взаимодействие, потоки, планирование, работы с памятью и переферией, POSIX-системы);
- системный анализ (предметная область, бизнес-процессы, потоки, диаграммы, принципы и теория системного анализа);
- базы данных (теория множеств, виды СУБД, реляционные СУБД, модели данных, SQL, конкретные БД).
Следующий уровень — Уровень 2 — развивает предыдущий. Кстати, компьютерные сети попали в него только по той причине, что для их изучения желательно (но не обязательно) предварительно освоить операционные системы. По развитости этот предмет ближе все-таки к первому уровню.
Уровень 2 включает:
- разработку ПО (жизненный цикл ПО, этапы разработки, основы ведения программных проектов, инструменты);
- анализ данных (Data Mining, OLAP, машинное обучение, нейронные сети, ИИ);
- компьютерные сети (по уровням стеков TCP/IP и/или ISO/OSI “от и до”, протоколы, сетевое программирование на C/C++);
- языки программирования с управляемым кодом (управляемый код, виртуальные машины, сборщики мусора, юнит-тестирование, собственно практика на C# или Java);
Уровень 3 — последний уровень для среднего программиста. Он самый объемный и включает только те дисциплины, которые непосредственно связаны с разработкой ПО. Всего их получилось 6:
- разработка UI и юзабилити (принципы построения интерфейсов пользователя);
- управление командами и проектами (методологии разработки и другие вопросы управления);
- тестирование ПО (обзорно: виды тестирования, инструменты);
- веб-технологии (HTTP-протокол, веб-сервер, CGI, кэширование и проксирование, клиентское программирование);
- распределенные системы (архитектуры распределенных систем, протоколы сетевого взаимодействия компонентов, инструменты, принципы, подходы к построению распределенных систем, отказоустойчивость, большие данные, высокие нагрузки);
- интерпретируемые языки программирования (особенности, основы по двум-трем языкам, практика по одному-двум языкам: JS, PHP, Python, Ruby).
Все, что идет выше, — расширенные Экспертные знания. По большому счету этот уровень можно расширять неограниченно, добавляя в него смежные с разработкой дисциплины и наиболее сложные аспекты разработки ПО. Я привел 3 примера — разработка компиляторов, разработка операционных систем и построение архитектур больших программно-аппаратных систем, либо архитектур, рассчитанных на особо высокие нагрузки. Зависимости к нижним уровням га графе не рисовал, т.к. получится слишком много стрелок, идущих через все уровни, вплоть до Общей базы. Наверное, широкие зависимости — это один из признаков вопросов экспертного характера. Здесь как раз подтверждается то, что экспертный уровень требует самых широких знаний и хорошего опыта.
Интересно в графе то, что он не только показывает предпочтительный порядок изучения предметов, но также:
- дает возможность понять, какие дисциплины нужны больше, какие меньше для работы в определенной специализации (просто выбрать основной предмет специализации и смотреть по связям и удаленности до других);
- дает понимание, как изучать компьютерные науки, если начинать не с фундаментальных основ, а с прикладных знаний (например, PHP) — можно двигаться по связям в стороны и вниз — собственно именно таким был мой личный путь развития (и я никак не могу назвать его самым легким, эффективным и оптимальным).
Граф — это модель. А хорошая модель как правило дает ответы сразу на множество вопросов. Я поставил перед собой задачу сделать хороший граф, близкий к реальности. Естественно, он основан на моем личном опыте и не претендует на идеал. Я старался сделать его наиболее объективным. И еще раз напоминаю, что это граф для программиста. Т.е. для тестировщика, сисадмина и других близких к программированию профессий он будет более или менее близким, но явно другим.

P.S. Убедительная просьба не развивать холивары на тему, что должен и что не должен знать программист. Это личный выбор каждого и статья совсем не об этом. Здесь приведена классификация знаний и взаимосви между ними. Это интересно не всем, это нужно не всем.
Автор: feedbee
