Все, кто следит за новостями рынка САПР, знают, что компания Dassault Systèmes провела
2 октября интерактивное мероприятие SOLIDWORKS FORUM, на котором представила обновленную систему проектирования SOLIDWORKS 2019.
Новая версия SOLIDWORKS — огромный шаг вперед. Изменен интерфейс продукта, значительно улучшена производительность. Обо всем этом мы расскажем ниже.
Что такое SOLIDWORKS 2019?
SOLIDWORKS 2019 — это система проектирования, построенная на базе платформы Dassault Systèmes 3DEXPERIENCE . Она охватывает весь процесс разработки промышленных изделий и, в частности, помогает решать сложные задачи, возникающие при конструировании деталей.
В новой версии SOLIDWORKS можно выделить несколько важных новинок и улучшений.
Ускорение процесса проектирования
Повышена производительность работы с геометрией сетки. Особое внимание уделено инструментам, которые ускоряют создание сборок. С помощью процедур обратного инжиниринга выполняется импорт сеток и создаются твердотельные модели для передачи в производство.

В продукт добавлен инструмент построения 2D-сечений в местах пересечения сетки и набора плоскостей. Для этого достаточно задать количество секущих плоскостей и расстояние между ними. Полученные эскизы-сечения далее можно редактировать.

Новый инструмент «3D-текстура» использует 2D-изображения для формирования пространственных текстур. Изображение, помещенное на поверхность, преобразуется этим инструментом в 3D-геометрию.

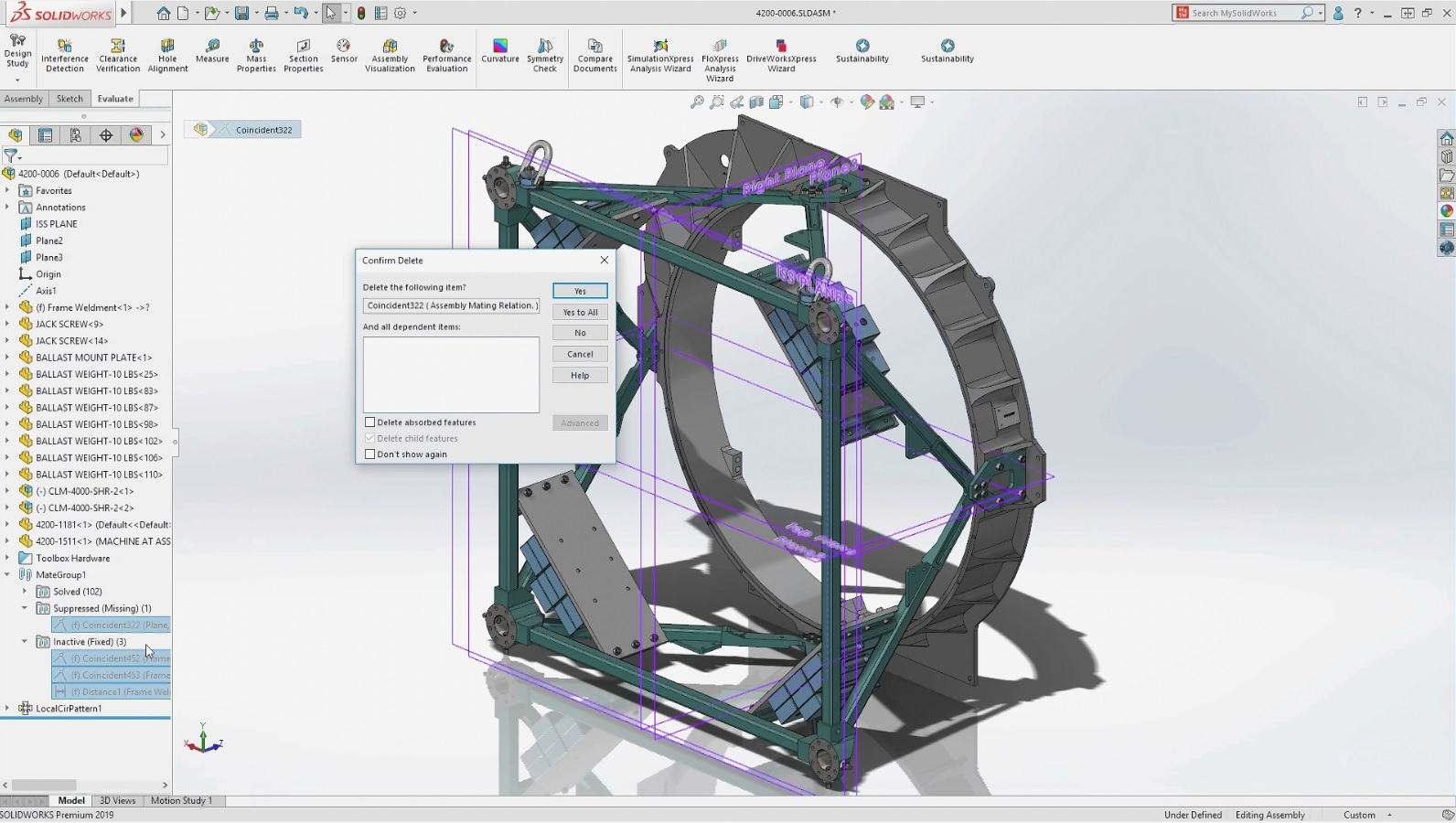
В SOLIDWORKS 2019 появился инструмент проверки на пространственные пересечения. Он проводит анализ составных деталей и проверяет корректность сварных конструкций. Доступна также функция группирования зависимостей сборки по статусам. Она предлагает удалить ошибочные и неактивные зависимости, которые образовались в связи с изменениями в сборке.

Упрощение больших сборок
В обновленной версии улучшены возможности просмотра больших проектов. Манипуляции с крупными сборками в режиме реального времени выполняются теперь гораздо быстрее.
В больших сборках накладывать зависимости между компонентами теперь можно автоматически. Для этого достаточно выбрать один из компонентов и соответствующим образом настроить параметры.

В новой версии легко открывать «тяжелые» сборки (от 10 тысяч деталей и выше), комфортно с ними работать и редактировать.
Исключение ненужных подробностей
Функция Defeature служит для создания упрощенных копий сборок — например, при передаче их на ознакомление коллегам или демонстрации на веб-ресурсах. Вы указываете, какие компоненты следует представить в исходном виде, а какие — в виде упрощенных геометрических элементов (цилиндры, выдавленные полигоны и т.п.) без излишних подробностей. Такие упрощенные копии дают достаточное представление о форме сборки и в то же время помогают защитить вашу интеллектуальную собственность.

Улучшенный пользовательский интерфейс
Усовершенствования пользовательского интерфейса направлены на дальнейший рост производительности. На начальной странице при запуске SOLIDWORKS 2019 отображаются значки 100 последних документов, причем они могут быть отфильтрованы по типу: детали, сборки или чертежи. За считанные секунды можно найти нужную модель, введя фрагмент ее имени в поле поиска.
В левой части экрана отображается структура открытой модели, где легко проследить взаимосвязи между ее компонентами. Для управления внешними ссылками служит новое интерактивное диалоговое окно.

Совместная работа
Функции совместной работы крайне важны для четкого и быстрого взаимодействия специалистов. В SOLIDWORKS 2019 реализована возможность нанесения 3D-пометок на детали и сборки — в том числе пером и прикосновениями. Делать снимки экрана вручную при этом не требуется: пометки хранятся вместе с моделью и могут быть в нужный момент экспортированы в формате PDF. Таким способом, например, руководитель проекта может попросить конструктора уточнить типоразмеры примененных в сборке деталей.

Расширенная реальность (XR)
Это абсолютно новая функция, направленная на работу с VR-устройствами. Она делает еще удобнее работу с большими сборками.
При помощи очков виртуальной реальности и джойстика вы можете легко перемещаться внутри вашей сборки, рассматривать детали в ней и получать метаданные любой детали в режиме реального времени. Для этого нужно всего лишь навести джойстик на деталь и нажать кнопку.
Детали, отмеченные в режиме расширенной реальности, запоминаются в проекте и могут быть проработаны после выхода из этого режима.
SOLIDWORKS CAM
В системе SOLIDWORKS CAM решается большинство задач программирования современных станков с ЧПУ. Поддерживаются фрезерные 3-4-5-координатные станки (в режимах 3+1, 3+2), токарные станки, станки лазерной резки, станки плазменной резки и станки гидроабразивной резки.
Среди ключевых возможностей металлообработки (CAM Milling) — автоматический анализ детали для распознавания технологических элементов в ее составе. Есть также возможность генерации плана обработки детали на основе правил технологической базы данных (в формате SQL). Это достаточно удобная функция, с помощью которой вы можете использовать уже имеющийся банк данных по тем или иным деталям или станкам, либо добавлять собственный. Таким способом система обучается вашим личным предпочтениям.
И еще одна полезная функция — это CAM NC Editor. Она проверяет код управляющей программы перед тем, как он будет передан на станок. Редактор поддерживает фрезерные и токарные станки. Запустив его, можно увидеть все траектории и скорректировать их, если обнаруживается ошибка.
Функции металлообработки сокращают время, необходимое для изготовления деталей.
Новые способы взаимодействия с пользователем
Теперь в SOLIDWORKS поддерживается работа с контроллером Surface Dial. При наложении контроллера на сенсорный экран вокруг него появляются графические инструменты для панорамирования, масштабирования и вращения элемента на экране.

В SOLIDWORKS 2019 доступна возможность создавать эскизы жестами и при помощи графического пера. Нарисованные контуры могут быть преобразованы в сплайны и отредактированы.

Кроме того, нарисованные эскизы могут автоматически преобразовываться в заданные заранее формы. Размеры можно указывать в режиме реального времени, записывая их прямо на сенсорном экране. SOLIDWORKS сам расшифровывает информацию, введенную пользователем от руки.


Также заслуживает внимания интуитивная рабочая среда. На сенсорном экране можно быстро собирать все нужные детали и интуитивно манипулировать моделью сборки.

Основные направления, на которых сконцентрировались разработчики SOLIDWORKS 2019 — это технологичность, моделирование, производительность и новые технологии. Тем не менее, улучшения в новой версии продукта в той или иной степени коснулись практически всех областей.
Заканчивая статью, мы хотим кратко отметить самые значимые нововведения:
- Проверка на пространственные пересечения в многотельных деталях и поддержка сварных соединений
- Изолирование компонентов с помощью окна управления внешними ссылками
- Подавление шума в сценах SOLIDWORKS Visualize с алгоритмами машинного обучения
- Повышение производительности рендеринга на порядок
- 3D-текстуры на поверхностях деталей
- Преобразование эскизов в сплайны на сенсорных экранах
- 2D-эскизы по контурам сечений сетки плоскостями
- Группирование зависимостей в сборках по статусу
Заключение
Как вы наверняка заметили, обновления в новой версии SOLIDWORKS ориентированы на увеличение производительности работы инженеров. Они дают значительную экономию времени, помогают снизить финансовые затраты и повысить качество рабочей документации. Кроме того, в продукт внедрены перспективные технологии виртуальной реальности; они еще только начинают развиваться, и мы стараемся предоставить нашим пользователям возможность как можно раньше начать применять их в своих проектах.
Надеемся, что этот обзор дал вам представление о новых возможностях SOLIDWORKS 2019. Более подробную информацию об улучшениях и новых возможностях продукта можно получить на сайте
Посмотреть демонстрацию SOLIDWORKS 2019 и ознакомиться с графиком мероприятий для реселлеров можно здесь
Если у вас возникли вопросы о SOLIDWORKS, вы можете написать Андрею Виноградову, техническому менеджеру SOLIDWORKS, Dassault Systèmes в России и СНГ: andrey.vinogradov@3ds.com
Автор: DassaultSystemes
