В предыдущей статье я немного показал в работе самодельный сцинтилляционный радиометр. Прибор заинтересовал публику и в связи с этим выходит данная статья, описывающая радиометр изнутри.

Что это и зачем
Подавляющее большинство дозиметров и радиометров «карманного» формата представляют собой приборы на основе счетчика Гейгера. У данного типа детектора есть свои достоинства, главные из которых — простота и дешевизна, но и целый ряд недостатков. В первую очередь это — очень низкая эффективность регистрации гамма-квантов и полное отсутствие информации об их энергии. Счетчик Гейгера фиксирует лишь один гамма-квант из нескольких сотен, тогда как сцинтилляционный детектор на низких энергиях дает почти 100% эффективность. В результате, при естественном фоне при одинаковых габаритах детекторов, когда счетчик Гейгера дает лишь 10-15 импульсов в минуту, сцинтиллятор дает столько же импульсов, но в секунду. Таким образом, чтобы получить хоть какое-то представление о мощности дозы, мы должны потратить на набор импульсов, как минимум, минуту со счетчиком Гейгера, а со сцинтиллятором можем получать информацию о радиационной обстановке ежесекундно. Так что сцинтилляционный детектор нам дает прежде всего быстроту реакции на слабые источники радиоактивности.
Кроме этого, сцинтилляционный детектор обладает свойством пропорциональности. Чем выше энергия частицы, тем больше амплитуда импульса на выходе детектора. Для чего это нужно? Во-первых, так мы получаем информацию о том, что является источником излучения. Каждый радиоактивный изотоп обладает своей характеристической энергией гамма-излучения (или набором энергий). На этом основан метод гамма-спектрометрии. В данном приборе значение средней поглощенной энергии на квант будет выводиться на экран (пока не сделано).
Во-вторых, если мы просто считаем импульсы без учета энергии, мы получаем неприятную вещь под названием «ход с жесткостью». Допустим, мы откалибровали свой радиометр по цезию-137. А потом оказались в месте, зараженном америцием-241. Энергия кванта цезия-137 — 667 кэВ, америция — 59 кэВ, то есть более чем на порядок меньше. А значит, при одинаковом количестве уловленных детектором частиц (а значит, и при одинаковых показаниях прибора) поглощенная доза окажется более чем на порядок меньше. То есть измерения окажутся ошибочными. И чтобы радиометр измерял дозу правильно при разных энергиях (то есть, был дозиметром), нужно учитывать энергию каждого зарегистрированного кванта.

Портативные сцинтилляционные радиометры-дозиметры существуют на рынке давно. Но по большей части это очень дорогостоящие приборы для профессионального использования. Я знаю только об одном приборе, ориентированном на домашнее и любительское применение — это Atom Fast производства КБ «Радар». Остальные — приборы фирмы «Полимастер», ряда зарубежных компаний — стоят очень дорого.
В данном приборе я хотел получить следующее:
— Автономную работу без привязки к смартфону или иному устройству с собственным дисплеем (в отличие от Atom Fast);
— Попытаться сделать энергокомпенсацию;
— Автоматическую регистрацию измерений на съемный носитель, в перспективе с картографической привязкой;
— Культурный внешний вид, не особо выдающий самодельное происхождение всяким разным ищейкам и вахтерам.
В итоге получился описанный прибор. Он еще не закончен, работы еще достаточно, особенно с программным обеспечением.
Основные функции
Радиометр работает в одном из двух режимов: поисковом и измерительном. В поисковом режиме показания прибора обновляются каждую секунду, при этом помимо показаний в цифровом виде они выводятся в виде графика. В поисковом режиме не уделяется внимания погрешностям, в этом режиме прибор – прежде всего индикатор. На экран выводятся: текущая мощность дозы, значение скорости счета в импульсах в секунду (CPS), а также мощность дозы, усредненная за последнюю минуту и интегральная доза, накопленная после включения прибора или после сброса. В измерительном режиме, напротив, время измерения задается оператором (нажатием кнопки «Enter» для начала, а затем для окончания измерения), а на экран выводится вместе с измеренной величиной и расчетная погрешность, а в его «подвал» — мини-журнал нескольких последних измерений. Кроме того, в измерительном режиме сделана первая попытка учитывать энергию квантов и компенсировать «ход с жесткостью». Измерительный режим находится в глубоком under construction'е и в приведенной версии прошивки его пока нет.
Независимо от режима продолжается ежесекундный цикл измерений с сохранением результатов в оперативную память. В частности, благодаря этому при переходе в режим поиска на графике отображаются показания, бывшие во время пребывания прибора в режиме измерения, а также во время заходов в меню и т.п. Независимо от режима работает и сигнализация превышения порогов.
В последней есть три порога. Традиционные первый и второй – устанавливаются через меню по желанию оператора и при их срабатывании по результатам очередного секундного цикла счета звучит звуковой сигнал. Кроме них есть еще адаптивный порог. Он автоматически задается по среднему уровню за минуту, устанавливаясь на одну-две-три сигмы (можно выбрать в настройках) от него. Если в очередном цикле произошло срабатывание по этому порогу, для следующего цикла берется значение из предыдущего цикла, благодаря чему при медленном, но уверенном росте радиации достигается устойчивое срабатывание сигнализации. В последующем будет реализован журнал срабатываний сигнализации, но пока его нет.
Пока не реализовано и сохранение результатов измерений на MicroSD-карту, разъем для которой смонтирован на плате радиометра. На ней предусмотрено также подключение модуля GPS, задействование которого – также дело будущего.
Переключение режимов и оперативное изменение некоторых настроек сделано через «горячие клавиши», остальные операции – с помощью меню. Заход в меню, как уже говорилось, не останавливает процесс измерений.
Общий план устройства
Радиометр смонтирован в стандартном корпусе из «Чип-и-Дипа» Gainta G1389G размером 122х77х25 мм. На верхней его панели расположен цветной ЖК дисплей размером 3,5" и разрешением 480х320 точек. В качестве дисплея использован HMI-модуль Nextion NX4832T035, отличающийся от обычных дисплеев наличием собственного микроконтроллера, который содержит готовую программу для отображения элементов интерфейса, а нам нужно лишь посылать ему команды отобразить их, убрать или изменить — например, поменять те или иные циферки, нарисовать очередную точку на графике или поменять цвет той или иной надписи. Под дисплеем расположена клавиатура из пяти кнопок. Ниже клавиатуры оставлено место для GNSS приемника. На верхнем торце расположен сцинтилляционный детектор.

Красными цифрами обозначено: 1 — дисплейный модуль, 2 — клавиатура, 3 — детектор, 4 — аналоговая плата, 6 — системная плата.
Электронная схема прибора (не считая дисплея и навигационного приемника, а также клавиатуры) собрана на двух печатных платах. На первой собрана аналоговая часть прибора, на второй — все остальное: микроконтроллер с обвязкой, цепи питания и его коммутации, зарядки аккумулятора и источник высокого напряжения для детектора.
Детектор
В качестве детектора в радиометре используется сцинтилляционный кристалл йодида цезия, активированный таллием. Данный кристалл обладает свойством радиолюминесценции – заряженные частицы и фотоны высокой энергии (рентгеновского и гамма-диапазона) возбуждают в нем свечение, причем свет испускается в виде короткой, около микросекунды, вспышки света – сцинтилляции. Эта вспышка слишком слаба, чтобы ее можно было увидеть глазом или обнаружить обычным способом. Фотоэлементы, фотодиоды и фоторезисторы слишком малочувствительны для этого. Чтобы оценить масштаб бедствия, приведу следующие цифры.
Гамма-квант с энергией 1 МэВ, полностью поглотившись в кристалле CsI(Tl), порождает примерно 40 000 фотонов зеленого света. Пусть мы попытаемся этот свет уловить фотодиодом. Допустим, все они попадут на фотодиод (на самом деле, это нереально и хорошо если на него попадет лишь половина от них). И еще допустим, что фотодиод у нас идеальный, с квантовым выходом 100%. Это значит, что каждый из фотонов создаст в структуре фотодиода одну электронно-дырочную пару. И за импульс мы получим 40 000 фотоэлектронов. А длится этот импульс, как мы в курсе, 1 мкс. Значит, в секунду у нас будет 4∙1010 фотоэлектронов. Заряд электрона – 1,6∙10-19 Кл, а заряд 4∙1010 фотоэлектронов – 6,4 ∙10-9 Кл, то есть сила тока, которую вспышка сцинтилляции вызовет в нашем фотодиоде – всего лишь несколько наноампер! А если вспомнить о том, что и фотоны не все попадают на фотодиод, и квантовый выход у него не 100%… Да к тому же мегаэлектронвольт – это энергия достаточно жесткого гамма-излучения, а нам неплохо было бы видеть и значительно более низкие энергии. В общем, фотодиоды нам здесь практически не годятся. Вернее, годятся — но с очень большим трудом.
Обычно для улавливания таких слабых импульсов света применяли (и сейчас применяют) фотоэлектронные умножители. В них каждый фотоэлектрон, выбитый из фотокатода, размножается на системе динодов, давая усиление в миллионы раз, и импульс тока на его аноде составляет уже не нано-, а миллиамперы, и зарегистрировать такой импульс уже не составляет труда. Но ФЭУ – это солидных габаритов хрупкий стеклянный баллон, это киловольты питания, требующие вдобавок высокой стабильности. В общем, он плохо представим в приборе карманных размеров.
К счастью, сейчас появились полупроводниковые фотоприемники, способные соперничать по чувствительности с ФЭУ. Кто сказал – лавинные фотодиоды? Да, это почти что они. Только лавинные диоды, хоть и обладают внутренним усилением фототока за счет лавинного размножения носителей, имеют ряд технологических проблем, не позволяющих сделать чувствительную площадку диаметром хотя бы в несколько миллиметров. К тому же у классического лавинного диода коэффициент лавинного усиления без сложных ухищрений всего 10-200, что по сравнению с характерным для ФЭУ миллионократным усилением – мизер. Все эти недостатки лавинного фотодиода устранены в недавно появившихся на рынке Si-ФЭУ или SiPM. Они по сути представляют собой матрицу из множества лавинных фотодиодов, работающих в предпробойном режиме, в котором единственный фотон способен спровоцировать развитие лавинного пробоя. Этот режим подобен работе счетчика Гейгера. Каждая из ячеек имеет свою схему гашения, за счет которой лавинный пробой немедленно прекращается и ячейка становится вновь готова к регистрации нового фотона. Все ячейки (со своими схемами гашения) соединены на кристалле Si-ФЭУ параллельно, и протекающие через них импульсы тока суммируются, так что средний ток оказывается пропорционален освещенности кристалла. И использовать такой кремниевый ФЭУ очень просто – достаточно подать на него обратное смещение – около 28-29 В через резистор сопротивлением в несколько килоом, с которого и снимать сигнал. Больше ничего не нужно – ни киловольтного источника питания, ни делителя для динодов. И сам Si-ФЭУ – это маленький квадратик кремния размером 3х3 или 6х6 мм. Кстати, если снять с него обратное смещение или снизить его до нескольких вольт, он работает, как обыкновенный фотодиод.

Итак, в нашем детекторе используется Si-ФЭУ и кристалл CsI(Tl), между которыми нанесен слой оптической смазки для устранения воздушной прослойки между кристаллом и окном фотоприемника. А сверху кристалл и Si-ФЭУ покрыты множеством слоев тонкой фторопластовой пленки, известной, как ФУМ-лента. Такое покрытие обладает очень высоким коэффициентом диффузного отражения. Сверху детектор покрыт алюминиевым скотчем, обеспечивающим защиту от внешнего света и герметизацию – кристалл йодида цезия чрезвычайно легко растворяется в воде и попадание в детектор малейших следов влаги привело бы к его разрушению. К счастью, в отличие от своего «родственника» — йодида натрия, CsI практически не обладает свойством гигроскопичности – то есть он не притягивает влагу из воздуха. Кристаллы йодида натрия приходится обрабатывать только в среде абсолютно сухого инертного газа и помещать их в столь высокогерметичные контейнеры, как будто в них нужно было бы создавать сверхвысокий вакуум, а на обычном воздухе они просто расплываются на глазах. И наоборот, йодид цезия в виде монокристаллов можно спокойно обрабатывать на воздухе (например, пилить обыкновенной ножовкой по металлу и шлифовать шкуркой), избегая лишь попадания следов жидкой воды и помня, что в состав кристалла входит крайне токсичный таллий. Впрочем, из-за малости его количества острая (но не хроническая!) токсичность будет определяться йодом, а не таллием.
Я не буду давать советов по самостоятельному изготовлению детектора, так как не занимался им (готовый детектор мне любезно предоставил их разработчик и производитель KBRadar в обмен на некоторые ценные для электронщиков артефакты), приведу лишь его параметры. Они такие: размеры кристалла 8х8х50 мм, в качестве фотоприемника – Si-ФЭУ MicroFC 30035 ирландской фирмы SensL (теперь это подразделение On Semi). А разнообразные советы по изготовлению можно найти в сети. С некоторым увеличением габаритов, можно взять стандартный кристалл CsI(Tl) или NaI(Tl) в «родной» упаковке небольших размеров (10x40, 18x30 мм, и т.п.). Правда, чем больше размер выходного окна, тем хуже будет работать фотоприемник с размером 3х3 мм, так что настоятельно рекомендую взять при диаметре выходного окна больше 10 мм более крупный (и значительно более дорогой) MicroFC 60035. Кстати, аналоги этих фотоприемников фирмы Broadcom настоятельно не рекомендуется использовать. Помимо совершенно неудобоваримого для домашней пайки корпуса (WLCSP-16) у них еще и почти на порядок больший уровень шума.
Кристаллы CsI (Tl) обрабатывались следующим образом. У всех образцов боковая поверхность матировалась. Шлифовка торцов производилась сначала на тонкой наждачной бумаге, а затем на шелковой материи. Для лучшей шлифовки использовалась окись церия, разведенная в этиловом спирте. При шлифовке достигалась прозрачность стекла. Если необходимо было сокращать кристалл на большие толщины, то он просто распиливался нитью, смоченной в воде. Затем производилась обработка в той же последовательности.
(Горбунов В.И., Кулешов В.К. К вопросу о выборе оптимальных размеров сцинтилляторов для дефектоскопии изделий // Изв. Томского политехнического института. 1965. Т.138. С.42-48.)
Аналоговая часть

Схема ее приведена на рисунке выше. Она состоит из следующих основных узлов:
— Входная цепь;
— Компаратор;
— Пиковый детектор.
Детектор подключается к входному разъему XP1. Катод Si-ФЭУ – к контакту 3 (HV), анод – к контакту 1 (DET), а к контакту 2 (GND) подключается металлический металлический экран детектора – его обертка из алюминиевого скотча.
Входная цепь состоит из нагрузочного сопротивления детектора R2 и токоограничительного сопротивления R1, которое попытается защитить детектор в случае неприятностей вроде случайной подачи слишком высокого напряжения обратного смещения или ошибочной подачи вместо него напряжения обратной полярности, наконец – при неправильном подключении самого детектора. Вместе с емкостью кремниевого ФЭУ (примерно 900 пФ), они формируют импульсы напряжения с длительностью нарастания около 1 мкс и длительностью спада около 15 мкс. Перед подачей на вход компаратора сигнал пропускается через конденсатор емкостью 470 пФ, развязывающий цепи по постоянному току и вместе с входным сопротивлением делителя R3R5R6 укорачивающий импульс до 2-3 мкс.
В качестве компаратора применена микросхема LMV7239, сочетающая малое потребление с достаточно высоким быстродействием (< 100 нс) при малых дифференциальных входных напряжениях. Делитель напряжения R3R5R6 совместно с интегрирующей цепью R4C3 формируют «плавающее» пороговое напряжение, делая компаратор в известной степени нечувствительным к темновому току детектора и изменениям собственного входного тока с температурой. Чувствительность компаратора регулируется подбором сопротивления R5 в диапазоне нескольких десятков Ом. На выходе компаратора формируется прямоугольный импульс отрицательной полярности. Задний фронт этого импульса может немного дребезжать из-за шумов детектора, но попытка избавиться от этого дребезга введением гистерезиса привела к снижению чувствительности и в целом – худшим результатам. Данный импульс стробирует пиковый детектор и подается на цифровую часть, где генерирует прерывание микроконтроллера.
Одновибратор на интегральном таймере DA2 (LMC555CM, по сути – обычный таймер 555, только в КМОП исполнении) по переднему фронту импульса на выходе компаратора формирует импульс (положительной полярности) длительностью 10 мкс (задано времязадающей цепочкой R7C6). Этот импульс инвертируется с помощью DD1 (одиночный инвертор серии TinyLogic в корпусе SOT23-5) и подается на ключ DD2, который закорачивает конденсатор C12 пикового детектора в отсутствие входных импульсов. В момент прихода импульса закоротка снимается на указанные 10 мкс.
Пиковый детектор построен по классической неинвертирующей схеме. Недостатки этой схемы хорошо известны, но в таком варианте возникает одна интересная вещь. Дело в том, что в ожидании импульса петля обратной связи у DA2.1 разорвана и ОУ в момент прихода входного импульса должен оказаться в состоянии перегрузки, выход из которого занимает немало времени, а состояние усилителя перед приходом импульса вообще не определено (из чего проистекают все недостатки пиковых детекторов подобного типа). С другой стороны, напряжение на неинвертирующем входе в предшествующий момент близко к нулю, а конденсатор закорочен, так что на инвертирующем входе также нулевое напряжение. В момент прихода импульса выход ОУ в этот момент оказывается в режиме КЗ и цепи защиты от него охватывают ОУ внутренней цепью обратной связи, ограничивающей выходной ток! Из-за этого выходной каскад усилителя уже не находится в режиме ограничения, а оказывается принудительно введен в линейный режим, из которого уже выходит легко и быстро. В результате такой пиковый детектор работает заметно быстрее, чем если его сбрасывать по окончании импульса кратковременным замыканием конденсатора C12.
Условием нормального функционирования этой схемы является отсутствие постоянной составляющей в сигнале детектора, которая немедленно переведет ОУ в режим перегрузки, а через диод и закороченный конденсатор потечет значительный ток (ограниченный, впрочем, упомянутой встроенной цепью обратной связи, так что ничего не сгорит). Поэтому по входу и здесь стоит разделительный конденсатор C9. Резистор R8 обеспечивает разряд этого конденсатора, если он вдруг зарядился (иначе разряжаться ему некуда – входное сопротивление у DA2 приближается к тераому). В его отсутствие наблюдаются забавные фокусы, когда схема некоторое время нормально работает, а потом вдруг перестает, и вновь восстанавливает работу через некоторое время.
От параметров конденсатора пикового детектора обычно напрямую зависит то, насколько хорошо он будет работать. Обычно ставят неполярную пленку, часто – фторопласт, так как нужна низкая абсорбция при малой утечке. Здесь требования к нему смягчаются тем фактом, что он постоянно закорочен в отсутствие импульса (что подавляет действие абсорбции) и тем, что время хранения заряда составляет всего 10 мкс, поэтому качественный керамический конденсатор типоразмера 1206, обязательно с диэлектриком типа NP0 здесь вполне применим.
На втором ОУ микросхемы DA2 собран буфер с высоким входным сопротивлением, позволяющий снять напряжение с конденсатора пикового детектора, не разрядив его, усиление которого задано резисторами R9 и R10.

Данная схема при поступлении импульса от детектора на вход формирует импульс нулевого логического уровня на выходе TRIG длительностью 2-4 мкс и близкий к прямоугольному импульс длительностью 10 мкс с уровнем, пропорциональным амплитуде поступившего с детектора импульса, на выходе SP. В течение большей части из этих 10 мкс уровень напряжения остается постоянным, что позволяет несколько раз измерить его с помощью встроенного АЦП микроконтроллера, а сигнал TRIG перед этим должен «разбудить» МК и запустить обработчик прерывания, в котором это измерение (вместе с подсчетом импульсов) реализовано.
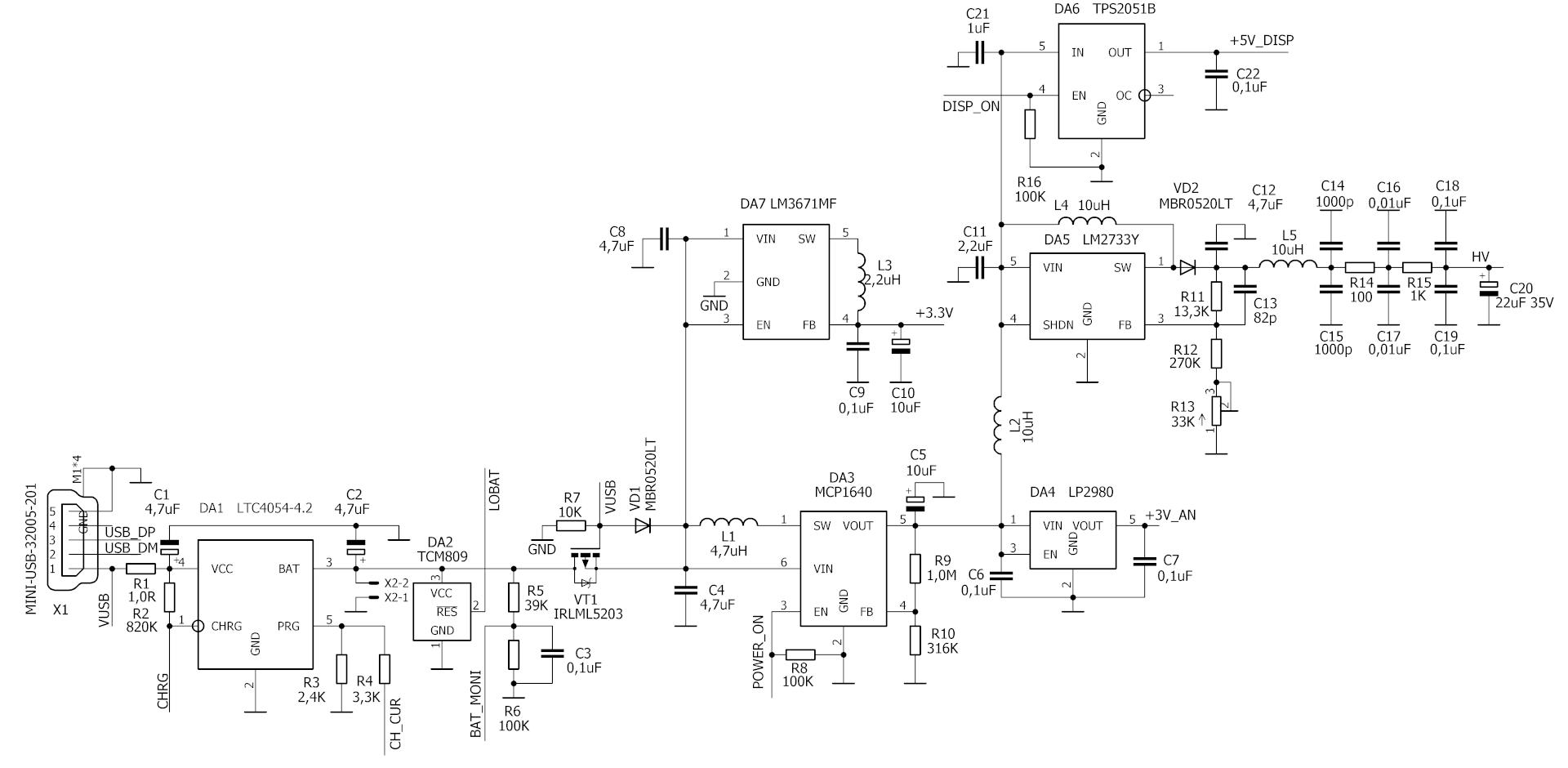
Для работы схема требует двух напряжений питания: 3,3 – 5 В для работы схемы и «высокое» напряжение 28-29 В для смещения детектора. Потребляемый ток – около 2,5 мА. По цепи «высокого напряжения» ток потребления зависит от загрузки детектора и при фоновых уровнях радиации составляет несколько микроампер. Собрана она на печатной плате размером 64х22 мм с применением поверхностного монтажа.
После сборки все должно заработать сразу, однако при проверке нужно помнить о том, что выход TRIG – это очень высокоскоростной выход компаратора и способен генерировать мощные помехи. Из-за них при подключении (например, к осциллографу) длинным неэкранированным проводником все будет возбуждаться. По этой же причине на разработанном мной варианте платы наблюдается наводка от этого сигнала на сигнал TRIG в виде высокочастотного «звона». При сборке готового прибора плату нужно соединять с системной платой жгутом минимальной длины, в котором линии TRIG и SP раздельно экранированы, например, с помощью клейкой никелевой ткани, заземленной на общий провод.
Системная плата
На ней расположены следующие основные узлы:
— Источники питания и схема их коммутации, включая схему зарядки аккумулятора;
— Микроконтроллер и все, что нужно для его работы;
— Вспомогательные цепи для работы клавиатуры, дисплея, SD-карты и т.п.
Схема питания (я сразу прошу прощения за то, что не привел дальнейшие схемы к стандартам и взял прямо из Eagle) приведена на рисунке ниже.

Питается прибор от одноячеечного литий-ионного аккумулятора, подключенного к разъему X1. Я использовал литий-полимерный аккумулятор «Робитон» на 2,3 А*ч, в принципе, подойдет любой аккумулятор от смартфонов и т.п. на аналогичную емкость. На DA1 собрано зарядное устройство для него, работающее от USB-порта. Тут без каких-либо особенностей, все по даташиту на LTC4054-4,2. Зарядный ток может быть увеличен с 350 до 700 мА притягиванием нижнего по схеме вывода резистора R4 к общему проводу с помощью порта МК. Нужно это затем, чтобы не превысить допустимые 500 мА от порта USB и вместе с тем позволить заряжаться аккумулятору быстрее, если прибор подключен к сетевому адаптеру. С помощью DA2 МК узнает о том, что аккумулятор разрядился и выключает прибор, а делитель R5R6С3 позволяет измерять напряжение на нем (заведен на один из аналоговых входов МК). Линия CHRG от DA1 позволяет МК контролировать состояние зарядного устройства по хитрому алгоритму: когда заряда нет, на ней ноль, в процессе заряда появляется единица, легко притягиваемая к нулю, а при полном заряде она перестает притягиваться и остается единицей даже при нагрузке в несколько килоом. На месте DA1 помимо дорогостоящей оригинальной LTC4054-4,2 применим ее клон от ST — STC4054. Предостерегаю от использования китайских LTC4054 с Алиэкспресса: они либо не работают вообще никак, либо работают не так, как надо, убивая аккумулятор и создавая угрозу его взрыва. Именно из-за этого я отказался от использования «народной» TP4056: оригинал давно не производится и достать его невозможно, а у клонов то предзаряда нет, то разброс напряжения 4,2 В — чуть ли не вольт, то тепловая защита выкорчевана… В общем, единственный нормально работающий экземпляр этой микросхемы у меня — на маленькой платке для зарядки лития, которую я когда-то купил. А жаль: у нее и более простая индикация режимов, и максимальный зарядный ток больше, и охлаждение через SO-8 с брюшком — всяко лучше, чем через выводы SOT-23-5.
Цепь VT1VD1R7 отключает нагрузку от аккумулятора и переключает ее на питание от порта USB при появлении на нем напряжения, чтобы не мешать DA1 правильно выдерживать режим заряда и детектировать его окончание.
Дальше идут преобразователи для получения нужных напряжений питания. Микросхема DA3 повышает напряжение аккумулятора до 5 В, от них питается дисплей, повышающий преобразователь для получения 28 В для детектора, и через линейный стабилизатор — аналоговая плата. МК может погасить все эти потребители, выставив ноль на линии POWER_ON. Дисплей гасится отдельно коммутатором DA6.
Для получения высокого напряжения собран повышающий преобразователь на DA5. Выбран самый высоковольтный вариант DC-DC преобразователя LM2731. Первоначально предполагалось использовать гораздо более экономичную в этой схеме китайскую MT3608, но она показала очень низкую надежность при выходном напряжении 28-29 В (собственно, по даташиту максимально допустимое выходное напряжение у нее 28 В, так что не удивительно). При наладке данного участка схемы следует иметь в виду, что при обрыве нижнего плеча делителя (R12R13) выходное напряжение подскакивает до 50-60 В, вышибая конденсатор C20, что опасно травмой глаз (взрываются они очень здорово!). А при случайном замыкании R11 выгорает вход FB (вывод 3 DA5) с аналогичным эффектом (плюс придется менять микросхему). В связи с этим пристальное внимание нужно обратить на качество подстроечного резистора и правильность монтажа. Выходной фильтр нужен для подавления пульсаций на выходе этого преобразования. Преобразователь закрыт жестяным экраном, припаянным по краям к земляному полигону на плате.
Вместо DA3, как показала практика, можно с коррекцией платы установить коммутатор, аналогичный DA6 (соответственно, не нужны дроссель и диод, а также два резистора R9 и R10). Это сделает прибор несколько более экономичным. Тогда стабилизатор DA4 нужно установить не на 3,3 В, а на 3,0, чтобы аналоговое питание было стабилизированным во всем диапазоне разряда аккумулятора.
Преобразователь DA7 работает все время, в том числе и в выключенном приборе, обеспечивая МК напряжением 3,3 В. На холостом ходу он потребляет всего несколько десятков мкА, так что выключенный прибор почти не разряжает аккумулятор емкостью 2,3 Ач. К сожалению, STM32L151 не имеет отдельного входа для питания RTC, из-за чего пришлось пойти на такое решение (либо пришлось бы усложнять коммутацию).


А это остальная часть схемы системной платы.
Сердцем системы является МК STM32L151CBT6A (в отличие от аналога без индекса А он имеет вдвое большее ОЗУ — 32 кБ). Задействованы оказались почти все 48 его выводов. Исключением стали PA9 и PA10, они же RxD и TxD первого USART'а, на всякий случай я к ним сделал контактные площадки, к которым легко в будущем подпаяться. Из особенностей здесь — немного хитрая система определения состояния вывода CHRG DA1 со включением подтяжки от PB14, когда нужно определить, заряжается ли аккумулятор или уже зарядился, да парафазное подключение пищалки через инвертор DD2. На схеме отражена моя ошибка: когда МК переводится в режим STANDBY, вход этого инвертора оказывается висящим в воздухе, что приводит к значительному дополнительному потреблению и даже генерации. Здесь нужно притянуть этот вход к земле через резистор на 100 килоом. Следует обратить внимание на качество кварцевых резонаторов, особенно ZQ1. Со стандартными 12 пФ часовыми кварцами часы у контроллера нормально идти не будут, придется искать дефицитный кварц с нагрузочной емкостью 7 пФ. К ZQ2 МК более лоялен, но с первым попавшимся китайским кварцем и тут можно словить незапуск или работу не на той частоте. К сожалению, линейка STM32Lxx (именно она) к качеству кварцев очень требовательна.
Клавиатура подключена достаточно стандартным способом — линии порта подтянуты внешними резисторами R17-R21 к питанию и прижимаются к земле кнопками. На плате клавиатуры для подавления дребезга параллельно кнопкам припаяны RC-цепочки. При нажатии на кнопку On с помощью инвертора DD3 вырабатывается сигнал высокого уровня, подаваемый на вход WKUP и пробуждающий МК, если он находится в состоянии STANDBY. Для предотвращения случайного включения от помех установлена цепочка R22C23. Линии клавиатуры подведены к идущим подряд линиям порта, что позволяет прочитать ее за одну команду чтения порта.
MicroSD карточка подключена в SPI режиме за отсутствием в данном МК контроллера SDIO. USB-порт подключен простейшим способом через два резистора в линиях DP и DM. МК STM32 сами по себе достаточно «дубовые» в плане статики, а иных внешних коммуникаций (исключая программатор для прошивки по SWD) к радиометру подключаться не будет, поэтому серьезную защиту порта от перенапряжений можно не делать.
Схема питания МК взята из даташита и не имеет никаких особенностей. При наладке к дросселю L6 я последовательно добавил резистор на 100 Ом, это сильно уменьшило колебания напряжения на VDDA. Емкость C30 можно увеличить до 1 мкФ, припаяв параллельно к ней (на те же площадки) еще конденсатор на 0,01 мкФ.
При подаче питания сразу начинает работать источник 3,3 В, вырабатывающий питание для МК. Остальные источники питания выключены. После запуска МК и инициализации периферии он поднимает линию POWER_ON (порт PA15), запуская источник 5 В и подавая питание на аналоговую часть и источник высокого напряжения. Для включения питания дисплея нужно поднять линию DISP_ON (PA8), аналогично для включения модуля спутниковой навигации поднимается линия GPS_EN (PA1), но в отличие от дисплея, специального коммутатора питания для него нет, используется вход управления питанием самого приемника (он должен быть). Гасится дисплей при работающем приборе как раз снятием с него питания.
Счетные импульсы (TRIG) от аналогового блока поступают на линию PB0, вызывая прерывание по спадающему фронту. Импульсы, несущие информацию об энергии частицы (SP), поступают на 21-й канал АЦП. Длительность «полки» этого импульса, в течение которой уровень сохраняется неизменным, составляет почти 10 мкс, что позволяет сделать несколько преобразований АЦП после того, как МК «проснется» и войдет в прерывание. Резистор R34 убирает «звон».
Системная плата имеет размер 64х80 мм, рассчитана на установку большинства резисторов и конденсаторов типоразмера 0603. Большинство элементов установлены на одной стороне, кроме трех конденсаторов в обвязке питания МК и двух резисторов, образующих делитель напряжения аккумулятора для его измерения.
Советы по сборке и наладке
Аналоговая плата начинает работать сразу, если собрана без ошибок. В первоначальном варианте на плате отсутствовали элементы R8 и C9, без них схема безупречно работала от генератора, но амплитуда импульсов на выходе SP была случайной и не зависела от амплитуды импульсов на входе. Введение этих элементов исправило ситуацию.
Если аналоговая часть прибора возбуждается, борьба с этим одна — экранирование линии TRIG и максимальное сокращение длины соединительного жгута. Соединение с детектором также должно быть кратчайшим и экранированным.
R5 нужно подобрать по надежному прохождению импульсов, даваемых детектором с препаратом америция-241 при отсутствии реакции компаратора на темновой шум Si-ФЭУ при максимальной рабочей температуре.
Аналоговую плату нужно тщательно и с пристрастием отмыть от малейших следов флюса, особенно в районе пикового детектора, и хорошо просушить и затем прогреть плату при 150°C. Сопротивление изоляции даже в гигаом резко ухудшит его работу и сделает ее нестабильной.
Системную плату начинайте собирать с источников питания. Для начала соберите источник 3,3 В и убедитесь в его работоспособности. Затем — источник 5 В (не забыв соединить POWER_ON временно с шиной +3,3В), а после — высоковольтный. Перед первым включением установите R13 в верхнее по схеме положение и не впаивайте С20 до установки напряжения. Выставьте на высоковольтном источнике напряжение 28 В. Убедитесь в правильной работе зарядного устройства, контролируя напряжение на аккумуляторе в процессе зарядки. После проверки работоспособности и правильного напряжения на всех шинах питания можно впаивать МК и все детали, к нему относящиеся. Для проверки МК целесообразно написать и прошить в него какой-нибудь Blink. Не забудьте прошить и дисплей.
Процесс калибровки будет описан в следующем номере.
* * *
Это только первая часть статьи. Во второй будет описана программная часть и методика калибровки. А пока, для тех, кому не терпится — раздаточный материал.
Файлы Eagle со схемами и разводкой печатных плат, а также текущую стабильную версию прошивки МК и дисплея можно скачать с Google Drive по этой ссылке. В этой прошивке работает только поисковый режим, а на месте меню — действующая модель. Более функциональную прошивку я выложить пока не готов.
Обратите внимание: позиционные обозначения в схеме аналоговой платы на рисунке в статье и в проекте Eagle не совпадают, также там нет элементов R8 и C9 (по схеме из статьи), которые я устанавливал с помощью скальпеля на уже готовую плату.
Автор: jar_ohty
