Предлагаю сообществу датчик малых ёмкостей, работающий почти от 0 пФ. Можно использовать в любительской электронике, роботостроении.
Разрабатывая хобби-электронику, мне понадобился какой-нибудь простой датчик расстояния на ёмкостном эффекте. Поискав в Интернете, нашёл только датчики касания, но они имеют малое расстояние срабатывания и дискретный выход. Другие же датчики слишком сложные или с долгой настройкой. Нужен был очень простой и дешёвый, работающий от микроконтроллера.
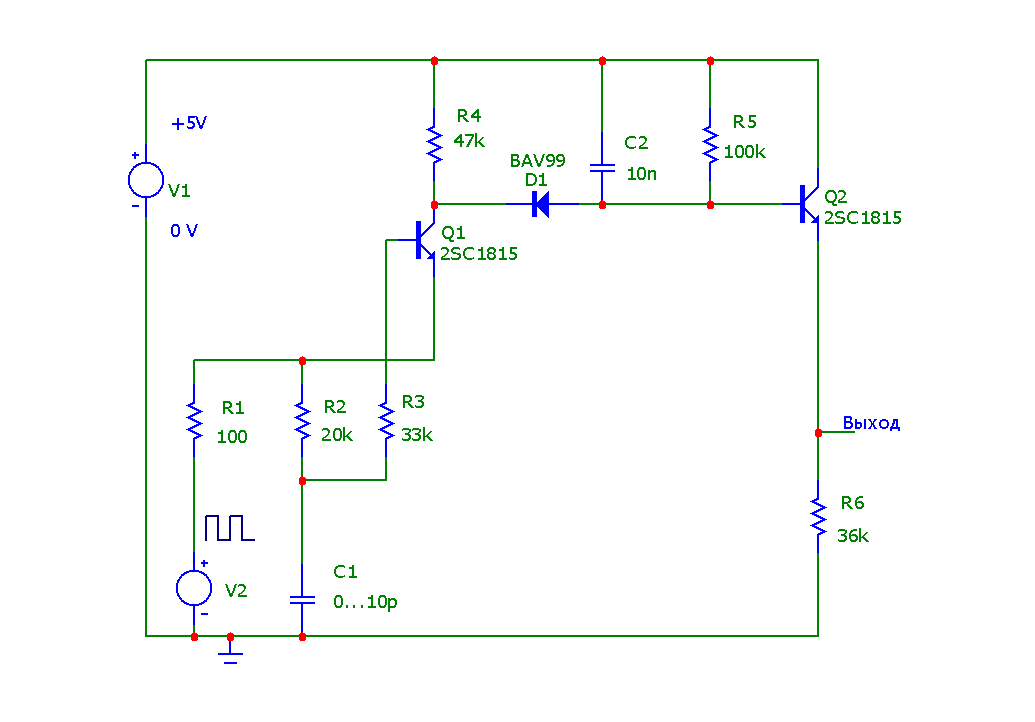
Схема
После нескольких экспериментов появилась схема, на рис. 1.
Рис. 1. Схема. MicroCap10
Как работает
Принцип действия основан на измерении заряда, который накопился на обкладке конденсатора при зарядке. Вторая обкладка – это объект, подносимый к датчику. Для моделирования она показана подключённой к «земле», но это не принципиально.
Обкладка конденсатора подключена к выводу микроконтроллера, который настроен на выдачу меандра частотой 120 — 180 кГц, на схеме это источник напряжения V2. Также, обкладка подключена к базе транзистора Q1. Эмиттер подключён к тому же генератору. Так как выход МК комплементарный, это означает что вывод попеременно подключён то к «+» источнику питания, то к «0». Что происходит в эти полупериоды:
- На выходе МК лог. 1: Конденсатор быстро заряжается через R1, R2. Так как ёмкость очень мала, можно обойтись без диодного разделения, сопротивление R2 достаточно для полного заряда, и нет паразитной ёмкости диодов. Транзистор закрыт, так как включён в обратном направлении UБЭ<0.
- На выходе МК лог. 0: Конденсатор С1 разряжается через R3, переход БЭ Q1 и выход МК. Так как эмиттер через вывод МК подключился к «0V», то ток разряда на очень короткое время открывает транзистор. Создаётся ток коллектора на короткое время, определяемое зарядом конденсатора С1.
Диод D1 и конденсатор С2 образуют амплитудный детектор – на R5 создаётся напряжение, пропорциональное ёмкости С1. Транзистор Q2 нужен для согласования сопротивлений с АЦП МК. Выходное напряжение снимается с R6.
Результаты моделирования (рис. 2) при номиналах, показанных на схеме. Линейная зависимость примерно сохраняется до 10 пФ.
Рис. 2. График ёмкость — напряжение
При снижении R3 до 2 кОм, увеличивается чувствительность и снижается линейный участок примерно до 0…4 пФ.
Рис. 3. График ёмкость — напряжение
Примечание: подъём графика около 0 пФ – ошибки моделирования, там на самом деле продолжается линейность. Проверено в «железе».
Приведённая схема отличается от других (с диодной развязкой или мостами и неизменным включением БЭ транзистора) тем, что пропорция ёмкость/напряжение имеется почти с 0 пФ, без мёртвой зоны. Также, в схеме задействована только одна обкладка конденсатора.
При выполнении на плате собственная ёмкость схемы намного меньше ёмкости одной обкладки — пластины в 20 см2. Чувствительность датчика: для поднесённой руки примерно на 50 мм к пластине — изменение выходного сигнала более 10%. Расчётное изменение ёмкости около 2 пФ. На сетевые помехи, ЭМП и GSM датчик не реагирует.
Уточнения для реализации
- Транзисторы должны быть с рабочей частотой от 100 МГц, и минимальной ёмкостью базы (здесь 2 пФ).
- Диод D1 – высокочастотный типа BAV99, ёмкость единицы пФ.
- С2 в диапазоне 10 – 30 нФ, больше не надо, растёт ток вывода МК. Для сглаживания импульсов можно поставить конденсатор параллельно R6
- Резистор R1 в 100 Ом ограничивает ток вывода МК, импульсный 5мА, средний 0,2 мА.
- Микроконтроллер в данной схеме – Atmega8A, выход меандр 166 кГц, АЦП его же. Увеличение частоты выше 300 кГц не рекомендуется, из-за влияния паразитных ёмкостей.
Кто реализует и применит в своих поделках — отпишитесь, интересно.
Да, я знаю о сенсорных датчиках для Ардуино с Али. Но мне хотелось разобраться самому и сделать с заданными параметрами.
Автор: Affdey
