
Вот примерный комплект потребителей:
Он конечно меняется от случая к случаю.
Еще есть газовые гаджеты туриста, но про это расскажу в следующий раз если будут желающие.
Сформулирую требования к комплекту. Оно должно уметь:
1. Заряжаться от солнца при любой интенсивности солнца и летом и зимой.
2. Заряжаться от сети побыстрее, чем от солнца.
3. Работать на жаре, при умеренном холоде и хотя бы не дохнуть совсем на морозе.
4. Хорошо бы, одновременно заряжаться от солнца и заряжать что-то еще.
А еще, надо чтобы это все было «дешево и сердито» !
Городить прибор с нуля у меня нет времени. Пока я буду рисовать плату, писать прошивку, делать корпус и прочее, уже сезон кончится. Попробую подобрать готовое и адаптировать под свои задачи.
Что есть готовое на рынке?
Солнечные панели. Отлично!
Но заряжать от панели напрямую – плохая идея. Хоть у панелей имеется стабилизатор 5в, не все гаджеты будут нормально заряжаться. Солнышко любит прятаться за тучку и заряд будет прерван. В случае просадки напряжения, заряда не будет вовсе. Не каждый гаджет выдержит нагрев лежа недалеко от панели на солнышке и пользоваться им в это время нельзя.
Нужен накопитель энергии.
На рынке есть вот такое «комбо»:

И оно есть – полная ерунда. По 2м основным причинам:
1. Площадь «встроенной» панели очень мала. Оно не зарядится и за неделю. Надо подключать дополнительные панели
2. На летнем солнышке панель греется до 60 градусов и немного больше. Нежная Li-pol батарея внутри от такого быстро вздувается и приходит в полную небоеготовность.
Я довольно долго использовал подобную штуку в качестве повербанка. Регулярно заряжал на солнышке и часто менял батарею. Она вздувалась раз в год, а то и чаще и я ставил туда халявные батареи от дохлых телефонов.
Обычный повербанк в качестве накопителя тоже не годится.
Пробовал подключать к такому панель и он быстро сдох. Солнышко светит не постоянно и контроллер сдох от просадки напряжения. Кроме того, Li-pol батарея обычного повербанка не подходит по требованиям к температуре. Даже если ее прикрыть от прямых солнечных лучей, ей все равно будет жарко летом и в мороз она не выживет.
Выход: использовать батареи LiFePO4 или титанат. Титанат мал по емкости и напряжению, а вот LiFePO4 вполне может подойти.
У китайцев есть замечательные корпуса с платой под Li-ion аккумы 18650. Под лиферы ничего подобного нет. Получится ли переделать ? Не зная этого я наугад заказал вот такой:

Выбрал где побольше «рассыпухи» и еще мне понравился LCD дисплей он мало жрет. Стоит эта штука копейки, не получится переделать – ничего страшного. Панель купить проще простого Китайцы делают много разных. Достаточно выбрать размеры и мощность. Мощность они пишут космическую примерно как PMPO ватты на китайских бумбоксах. Верить этому нельзя надо прикидывать самому исходя из размеров и типа панелей.
Панель на фото сверху с эффективной площадью 0,04м2 выдает максимум чуть более 4Вт в жаркий летний полдень на широте 53 градуса. Напряжение холостого хода 7В. То есть, за 4-5 часов на летнем солнышке можно зарядить средний смартфон.

Я расходую не много электричества, соцсетями и «жрущими» приложениями не пользуюсь. Мне такой панели хватит и еще с другими поделиться останется. Если выезд подразумевает работу в эфире и КВ радиостанцию, то для этого беру уже совсем другую «батарейку». Для «лагерного» и «палаточного» освещения предпочитаю газовую лампу. Она еще и греет в палатке холодными ночами. Электрический свет - для «подручного» освещения и «на марше» если двигаться ночью. Фонариков хватает довольно на долго.
У панели есть вот такая коробочка:

В ней step-down на 5в. Заряжать гаджеты от панели напрямую я не собираюсь, а двойное преобразование увеличит потери. Коробочку можно сразу заменить на разъем.
Переделка.
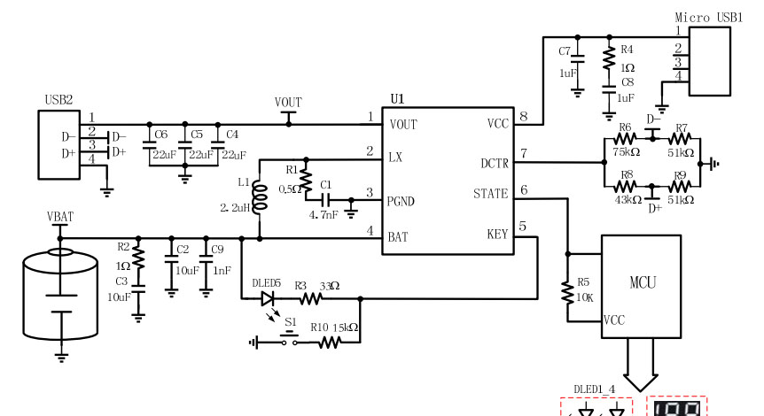
Приехал корпус повербанка. Реверс инженеринг оного не занял много времени.
Там обнаружилось парочка ключей защиты АКБ с маркировкой 5088 и 9926, контроллер со стертой маркировкой. Он, очевидно, отвечает за индикацию уровня заряда, определяет наличие нагрузки на выходах и отвечает за защиту выходов по току.
И еще микросхемка MP5043. Это контроллер заряда и разряда. Даташит на китайском, но базовые функции понятны. В режиме разряда он boost повышает напряжение до 5в на выход. В режиме заряда, наоборот понижает 5в со входа и заряжает батарею. Работает эта микросхемка до напряжения 2,9в на батарее. Этого будет достаточно для щадящего разряда LiFePO4 АКБ.

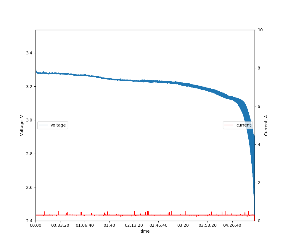
Батарейки LiFePO4 в корпусе 18650 я нашел 2х видов на 1500 и на 1800 мАч. Да, емкость в 2 раза ниже, чем у Li-ion аналогичного размера. Но зато, несравнимо больше ресурс и шире температурный режим. Я взял вот такие беленькие на 1500 они доступны в местных магазинах по цене 130-160р.

Вот что показал тестовый разряд случайно выбранной батарейки:

В корпус входит 8шт 18650 этого должно хватить пару раз полностью зарядить смартфон.
Теперь задача адаптировать электронику купленного повербанка под мои задачи. Надо наладить индикацию уровня заряда (показывает в %) под напряжение LiFePO4.
Возле безымянного контроллера есть делитель. Я его пересчитал, заменил резистор и вот что получилось:

Конечно это очень примерные показания, особенно если учесть, что LiFePO4 разряжаются при очень стабильном напряжении, но примерно понять заряжено или разряжено – пойдет.
Раньше на телефонах было 3 “кубика” батареи и всех устраивало.
Чтобы точно оценить заряд батареи в %, надо считать количество энергии затраченной при заряде и разряде с поправкой на текущее напряжение и температуру. Это очень сложно и излишне.
Еще поменял резистор и снизил яркость подсветки LCD.
Теперь надо придумать что делать с зарядкой. Зарядные функции микросхемы MP5043 использовать нельзя, т.к она выдает 4,2в для Li-ion.
Можно ли «обмануть» схему и задействовать индикацию заряда на LCD ?
Можно попробовать подать +5в на вход VCC микросхемы MP5043 через резистор и тогда она будет «думать» что заряжает. Разрезал дорожку, впаял резистор, проверил – работает!
А чем же фактически заряжать ?
Нужен простой контроллер заряда, которому будет все равно нестабильное напряжение на входе.
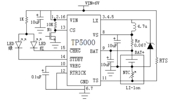
У китайцев есть дешевые платки с контроллером TP5000. Он простой buck без лишней логики и способен заряжать LiFePO4. Напряжение на входе до 10в. При просадке напряжения, у него срывается генерация и он превращается в диод. Заряд происходит при любой освещенности. Подобрав токозадающий резистор, можно задать оптимальный режим работы солнечной панели.

Красная платка сверху – это он.
Он будет заряжать в любом случае сильно или слабо, но будет. И покажет светодиодиком идет заряд или нет. Больше от него ничего и не надо.
Но постойте! Во время зарядки от солнца, индикацию уровня заряда и соответствующий контроллер использовать нельзя. У нас в схеме в таком случае нет стабильных 5в чтоб его запитать. Придется обойтись светодиодиком платки с TP5000.
Благо, у повербанка есть 2 входа. Micro USB и Type- C. Один можно использовать для зарядки от сети а другой – от солнечной панели и между ними поставить диодик.
Вот так :
Теперь реализован и пункт 4 требований. Можно одновременно заряжать батарею от солнца и питать нагрузку. Ура – ура!
А что за кнопка ? Все очень просто. Она делает Reset безымянному контроллеру. Это надо чтобы отобразить верный уровень заряда после зарядки от солнышка. Он же был не задействован, а батарея фактически заряжалась. Он «не знал» что происходила зарядка, ведь ему об этом не сообщили и будет показывать прежний уровень. Но если его сбросить, он измерит фактическое напряжение и покажет его в %. В случае зарядки от сети, сбрасывать его не надо.
Теперь можно все собрать, предварительно выломав хлипкие китайские защелки и заменить их на винтики от сони- ериксон под торекс:
Черный цвет корпуса выбран не случайно. Зимой его можно положить на солнышко и он будет нагрет до плюсовых температур, необходимых для нормального заряда батареи. Летом на зарядке повербанк надо прикрывать от прямых солнечных лучей в любом случае.
Размером составляющие комплекта примерно со средний смартфон, по толщине побольше.

Да, вот первая реально непотопляемая походная зажигалка у меня электрическая. Китайцы тут молодцы. Я ее долго держал в ведре с водой и она не промокла! «Вечные спички», которые мне дарили – фигня по сравнению с ней. Из них бензин испарился через уплотнение довольно быстро и пользоваться не удобно. А эта – держит заряд!
Повербанк с лиферами пригодится и в городе. Его можно таскать в рюкзаке, забыть в машине и не бояться что он сдохнет на морозе или перегреется летом на солнце.
"Бюджет" мероприятия составил $42. Из них $21.5 это панель.
Панель можно бросить на подоконник, пусть вырабатывает «зеленую» энергию. У меня телефон давно уже работает от энергии Солнца !
Спасибо за внимание!
Автор:
MikeVC
