
Посетив в прошлом году выставку электроники к Германии, автор обратил внимание на два экспоната, объединение которых дало бы по его мнению превосходный результат. Это спиральный трансформатор Теслы, построенный Даниэлем Эйндховеном и представленный на стенде журнала Elektor, а также новые ключи на нитриде галлия, позиционируемые Texas Instruments как предназначенные для высокочастотных импульсных преобразователей.
И вот результат работы, длящейся ещё с ноября прошлого года: трансформатор Теслы с печатными катушками, дающий разряды длиной до 50 мм и работающий от 3-амперного разъёма Type-C в ноутбуке (понятно, что через длинный шнур). Оттуда он не только питается, но и получает MIDI-данные от, например, LMMS или Albeon.
У устройства открыто всё, и железо, и ПО, а именно:
Драйвер класса USB MIDI: CC BY 4.0
STM32 CubeF0: BSD-лицензия из трёх пунктов
Остальное ПО, железо, схемы: GPLv3
Всё лежит здесь.
Повторить его трудно. Например, придётся паять QFN с очень малым шагом. Автор планирует когда-нибудь начать продавать собранные наборы. Но если изготовить сразу три трансформатора, получится отличный оркестр:
Состав устройства:
Основная плата с установленными SMD-компонентами
Верхняя плата с печатной катушкой
Каптоновая лента/>
Нижняя плата с печатной катушкой
Четыре 8-миллиметровых пластмассовых шайбы
Четыре 20-миллиметровых нейлоновых винта М3
Четыре соединительных гайки длиной в 40 мм, с одной стороны внутренняя резьба М3, с другой такая же внешняя
Четыре гайки М3
Три фольговых конденсатора на 47 нФ
Разъём XT60 с ответной частью
Панелька для микросхемы с пружинными контактами (её придётся разобрать, см. ниже)
Резонансная частота устройства сравнительно высока. На обычных кремниевых МОП-транзисторах построить полный мост на такую частоту трудно, в основном из-за потерь на зарядку ёмкости затвора и на переключения у транзисторов требуемого размера.
Можно получать разряды в воздухе на таких частотах, используя класс Е. Но тогда транзисторы будут работать в линейном режиме с большими потерями мощности, как здесь.
Даниэль Эйндховен решил эту задачу при помощи обычных биполярных транзисторов, работающих эмиттерными повторителями. Получилось быстрое переключение с малыми задержками. Но для них потребуется огромный драйвер, амплитуда сигнала на выходе которого равна амплитуде сигнала на выходе оконечного каскада. Повторитель ведь усиливает только по мощности, а не по напряжению. Даниэль взял для этого драйверную микросхему на МОП-транзисторах, но у неё на выходе не может быть больше 32 В. А биполярные транзисторы в оконечном каскаде не очень эффективны.
Ключи на нитриде галлия и карбиде кремния требуют специальных драйверов затвора, например, с диапазоном выходных напряжений от -6 до +10 В. Это защищает затворы от всплесков при отключении. Драйвер нужно разместить как можно ближе к ключу.
Texas Instruments выпустил прибор с двумя встроенными ключами на нитриде галлия, включёнными полумостом, содержащий все необходимые драйверы. Уже примерно полгода как их продают по 9 долларов за штуку.
Схема устройства:
Всю схему можно поделить на пять функциональных блоков:
Микроконтроллер STM32
Обратноходовый повышающий преобразователь
Схему получение сигнала обратной связи
Схему холостого хода
Полный мост на ключах на нитриде галлия
Версии плат:

Из всех версий плат автор решил показать три:
- 1.0, 22 ноября 2018 — без холостого хода, неправильно спроектированная схема питания
- 1.3, 22 декабря 2018 — с холостным ходом, первые разряды в воздухе, ключи на нитриде галлия выходили из строя через 1 — 20 минут
- 1.5, 12 апреля 2019 (как раз День космонавтики) — хорошо и надёжно работает, но есть что улучшать. В README.me сказано, что у этой версии при взаимодействии разряда с пальцем или отвёрткой ключи по-прежнему выходят из строя, но если этого не делать, работают неограниченно долго. Вот только 15 Вт — мощность приличная, и палец лучше не подносить в любом случае из-за опасности термического ожога.
Для достижения результата потребовалось 6 версий схем и плат. В основном так получилось из-за специфических требований, предъявляемых к схемам на таких ключах. Некоторые версии разрабатывать бы не пришлось, если бы автор сразу прислушался к рекомендациям в даташите. Обычно проектировщик трактует максимально допустимые значения параметров как «рекомендованные», но в случае с ключами на нитриде галлия и карбиде кремния это не так. Если TI требует размещать компоненты «как можно ближе друг к другу» на страницах 10, 13, 14, 15 и 16, и не по одному разу — всего 8 раз — это действительно значит «как можно ближе». «Близко» означает не «на небольшом расстоянии», а «впритык». Наименьшая паразитная индуктивность получается, если разместить компоненты на разных сторонах платы и соединить как можно большим количеством отверстий со сквозной металлизацией.
Не следуя этим рекомендациям, автор испортил десять модулей LMG5200, потому что думал, что «лучше знает». А теперь переходим к схеме управления, там попроще:

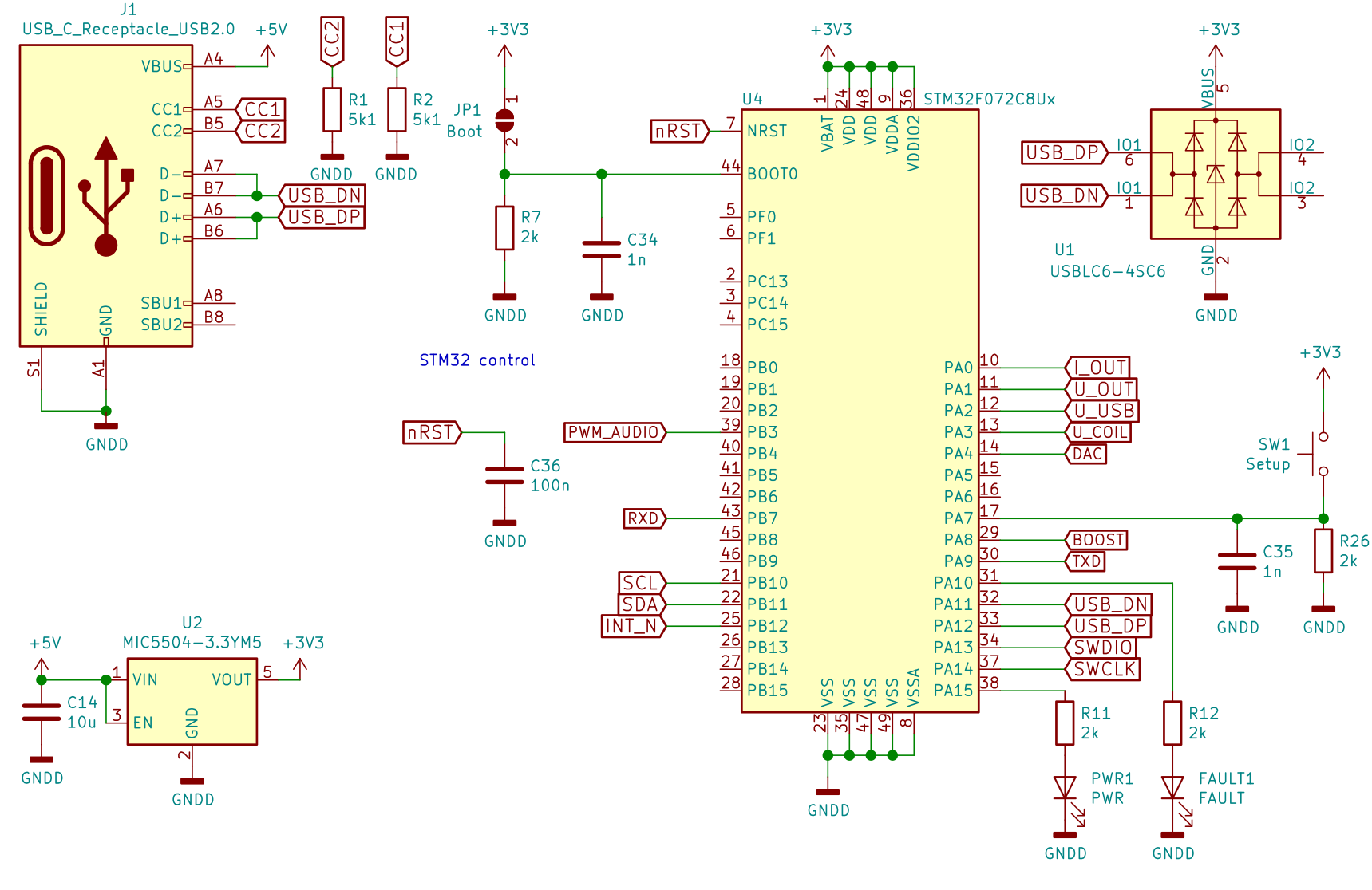
Ничего необычного не заметили? Как будто DN и DP на USB-интерфейсе закорочены друг на друга? Просто взято условное обозначение от USBLC6-2SC6, а на самом деле применён USBLC6-4SC6, в следующей версии схемы автор это поправит.
Здесь всё обычное. Обычный STM32F072, он дешёвый, содержит ядро ARM M0, и работает без кварца, тактируясь от USB. За один доллар вы получаете микроконтроллер с USB и таймерами, требующий минимума внешних компонентов. Автор выбрал микросхему в корпусе QFN, потому чтобы паять было легче, чем QFP.
Ещё там есть DFU-загрузчик, а значит, для заливки прошивки не нужен программатор. Первый раз придётся припаять с обратной стороны платы перемычку, и получится залить прошивку, например, через dfu-util. Затем её можно убрать, а перед каждой перепрошивкой переводить устройство в соответствующий режим кнопкой.
И ещё одна схема — повышающий преобразователь, позволяющий питать силовые цепи устройства от Type-C:

… А ведь в JLCPCB автору поначалу отказали, поскольку не могли гарантировать отсутствие КЗ витков. Он пообещал взять платы без гарантии, и тогда за заказ взялись:

Волновались там напрасно. Из 70 плат с КЗ витками оказалась всего одна. Проверить это просто. Прозвонить вторичные обмотки нескольких плат и сравнить сопротивления (у автора получилось около 180 Ом). Если у одной платы несколько меньше, значит, КЗ витки есть.
Готовая сборка из трёх плат:

При соединении плат между собой проводами важно проследить, чтобы места паек были гладкими, без острых выступов. Каптоновую ленту не жалеть, ибо в процессе отладки бывало и такое:
Платы с обмотками разделены пластмассовыми шайбами толщиной в 8 мм и нейлоновыми винтами. А нижняя плата соединена с ними проводящими соединительными гайками длиной по 40 мм.
Идея установки электрода в пружинящее гнездо от панельки для микросхемы взята отсюда.
Автор: Tormoz Edison



