Осторожно: эта статья точно будет хабратортной, ведь в ней мы смоделируем, спроектируем и запрограммируем своё видение N-Gage 2! Я очень старался сделать статью интересной даже для тех читателей, кто не разбирается в теме 3D-печати и программирования микроконтроллеров :-)
Я очень люблю ретро-игры и игровые консоли. Иногда я люблю позалипать в какую-нибудь классику с NES, Sega Mega Drive или, например, PSP. Однако особое место в моём сердечке занимает игровой телефон Nokia N-Gage, который, к сожалению, не получил продолжения, как и его более современный собрат — Sony Ericsson Xperia Play. Недавно я пересматривал свою коллекцию девайсов и обнаружил на полочке Galaxy S4 Mini. И тут я подумал: а что если...
❯ Предисловие
Думаю многие мои давние читатели заметили, что примерно четверть статей в моем блоге так или иначе касается вопроса игр и портативного гейминга. За почти три года существования блога, мы с вами успели не только поностальгировать и потыкать игровые гаджеты, но и отремонтировать часть из них, узнать как разрабатывались и работали «под капотом» игры и даже попытались спроектировать свою собственную игровую консоль!

Почти два года назад в моей голове уже возникала идея сделать «портативку» из полурабочего гаджета. В то время я хотел рассказать читателям о том, что многие старые девайсы можно использовать в качестве одноплатных компьютеров и HMI-панелей благодаря наличию пятачков с шиной UART на плате, с которой можно легко взаимодействовать в Android-приложениях! В качестве реального примера использования я взял планшет с нерабочим тачскрином, подключил через UART геймпад, разработанный на базе RP2040 и написал программу, которая читает UART и инжектит состояние кнопок напрямую в драйвер ввода:
С тех пор прошло много времени, в моей коллекции появились некоторые серийные игровые-смартфоны и даже прототипы никогда не выходивших устройств. Однако по своей натуре я прожженный гик, у меня постоянно чешутся руки что-то запрограммировать и собрать самому.
Недавно я осматривал свою коллекцию гаджетов и на полочке с смартфонами Samsung обнаружил легендарный Galaxy S4 Mini, который мне когда-то дарил один из читателей. У смартфона отсутствовала задняя крышка, средняя часть корпуса была немного ободрана, однако несмотря на почтенный возраст в 12 лет, смартфон продолжал нормально работать и даже AMOLED-матрица у него ничуть не выгорела!

И тут в моей голове что-то щёлкнуло: я вспомнил что S4 Mini — смартфон с довольно неплохим железом для эмуляторов и очень крутым даже по современным меркам AMOLED дисплеем. На моей памяти, в мире не выходило ни одного серийного игрового телефона в монолитном корпусе с OLED-матрицей, а тут ещё рядом лежал оригинальный N-Gage, который я недавно купил в утиле и восстановил после воды. Я взвесил все за и против, прикинул схему и конструктив будущего устройства и принялся мастерить...

Перед тем как начать работу, нам необходимо определится с тем что нам нужно будет сделать для реализации такого гаджета на практике:
-
В первую очередь, нам необходимо продумать как геймпад будет общаться с нашим устройством. За исключением моего хака с UART'ом, у нас есть два варианта: первый — микроконтроллер выполняет роль USB-HID устройства (прикидываясь клавиатурой) и подключается к OTG-хосту гаджета. Среди плюсов этого подхода можно выделить низкую задержку, однако минусов гораздо больше. Например, далеко не все старые устройства поддерживают OTG и могут быть проблемы с реализацией одновременной работы USB-хоста и зарядки (зависит от реализации OTG в каждом конкретном устройстве). А второй вариант — это Bluetooth-HID, который работает почти с любыми Android устройствами, однако потребляет чуть больше энергии и может иметь небольшой инпут-лаг.
После расследования выяснилось, что у S4 Mini OTG нет, а значит остается лишь один вариант — Bluetooth. Среди дешевых микроконтроллеров с BT выделяется лишь ESP32, который стоит буквально три пачки доширака. Его мы с вами и выберем.
-
Далее нам необходимо придумать внешний вид устройства. Изначально мне хотелось, чтобы гаджет по форм-фактору и эргономике напоминал оригинальный N-Gage. Но поскольку мне не хотелось делать слишком длинную «колбасу» и бюджета по свободному пространству в корпусе откровенно не хватало, пришлось пойти на некоторые ухищрения — например, расположить блок кнопок вертикально.
-
Теперь самое сложное — смоделировать более-менее адекватный корпус и подогнать детали так, чтобы их хоть как-то можно было состыковать и закрепить. Я в 3D-печати новичок, а в вопросах проектирования корпусов — вообще неотесанный селюк, поэтому мне оставалось лишь смоделировать в блендере выпуклый меш, импортировать в TinkerCad и затем CSG'шками вырезать в нём
дыркиотверстия. -
И самое легкое — написать прошивку для микроконтроллера и спаять всё вместе, дабы наши кнопочки не просто прикольно щелкали, но и на практике работали в системе!
Звучит как приключение на 5 минут. Но вот как на практике? Давайте посмотрим!
❯ Моделируем корпус
В первую очередь я сел моделировать корпус устройства и прикидывать его размеры. В TinkerCad'е CSG'шками сделать корпус по референсу проблематично (по крайней мере для меня), поэтому я решил смоделировать основу в блендере. Я взял рендеры N-Gage с фронтальной части, установил камеру в ортографическую проекцию и принялся повторять контур корпуса оригинального телефона:
После этого я создал грани на одной половинке корпуса, продублировал все вершины и отзеркалил их с другой стороны. Таким образом, корпус получился одинаковым (кривым) с обеих сторон.


Далее я убрал лишние рёбра посередине и вытянул корпус по оси Z с помощью инструмента Extrude. Теперь это напоминает поделку семикласника на уроке обращения с рубанком:
Дальше я использовал инструмент Inset faces, дабы создать новые грани на плоскости и вытянуть из них фронтальную часть корпуса. Таким образом, мы получаем ровные и мягкие стенки, которые затем можно смягчить ещё больше с помощью модификатора Bevel:


Однако сейчас геометрия нашего корпуса полая, внутри неё ничего нет. Чтобы добавить внутренние стенки, мы воспользуемся модификатором Boolean (CSG) в блендере: дублируем геометрию нашего корпуса, немного уменьшаем её по оси X и Y (чем меньше дубль, тем толще будут стенки), и затем сдвигаем немного вниз:

Затем на основном объекте корпуса добавляем модификатор Boolean, устанавливаем режим Difference, ставим дубль в качестве второго объекта и жмём Apply. Теперь у нашего корпуса внутри отнюдь не пустота!

Далее экспортируем модель в STL, импортируем её в TinkerCad и берём линейку в зубы. Пора замерять габариты нашего устройства и размер дисплея:
Поскольку S4 Mini уж очень скругленный, я аппроксимировал его размеры до прямоугольника (ни слово про мыло!):

Над этим прямоугольником я расположил прямоугольник размером с дисплей, который и вырежет нам пространство для этого самого дисплея:

На этом подготовка болванки корпуса закончена, переходим к реализации геймпада.
❯ Геймпад
Изначально я решил распаять все кнопки геймпада на двух макетных платах — первая с «стрелками» будет установлена слева, вторая с кнопками действий — справа. Поскольку место в корпусе сильно ограничено, текстолит я решил распилить: для этого я сделал насечки канцелярским ножом и затем руками отломал ненужные части.
В качестве кнопок я решил использовать обычные DIP-микрики, поскольку в моем городе не было ни плоских SMD-кнопок, ни тем более мягких мембранных. А ещё они прикольно щёлкают. Я, как пользователь механической клавиатуры, гарантирую это!
Для реализации обработки кнопок есть несколько подходов:
-
«В лоб»: самый простой и самый подходящий для геймпадов. На один входной GPIO микроконтроллера вешается подтягивающий резистор и кнопка, которая коммутирует массу. Главный плюс такого подхода — возможность зажимать сколько угодно кнопок одновременно, а если ножек на микроконтроллере не хватает, то всегда можно использовать сдвиговый регистр!
-
На резисторах: требует наличия ADC в микроконтроллере. Принцип работы заключается в том, что на выходе каждой кнопки установлен резистор определенного номинала. В прошивке микроконтроллера опытным путем задается диапазон значений ADC, который соответствует нажатой кнопке. Такой подход иногда используется в планшетах для обработки кнопок по типу включения, громкости и т.п.
-
Матричный: используется в клавиатурах, в том числе и в телефонах. Позволяет реализовать 16-кнопочную клавиатуру всего с 8-ю сигнальными линиями, однако с таким подходом нельзя нажимать сразу несколько кнопок кнопок в одной «линии» одновременно. Этим и страдали некоторые китайские игровые консоли, на которых нельзя было одновременно зажать вверх и влево или A и B!
Поскольку у нас всего 10 кнопок, мы выберем первый подход. Для этого мы подведем общую массу к нашей макетке, от которой пустим перемычки (дорожки) к каждой кнопке:
А с другой стороны подпаяем провода, которые пойдут на входы в наш микроконтроллер.

Далее я снял размеры платы и замерил расстояние между кнопками, дабы накидать макет в CAD'е:

После этого я наконец-то напечатал первую примерочную болванку, в которой всё помещалось идеально! Время от раздумий до первой болванки — ~5-6 часов:

❯ Стыкуем корпус
Если с моделированием корпуса у меня проблем не возникло, то стыковка деталей — вопрос совершенно другой, особенно для человека без опыта проектирования корпусов. В какой-то момент времени я даже впал в депрессию и сломал парочку болванок, хотя планировал их оставить в коллекции на память. Что-ж, будет памятью о моей вспыльчивости:
Сначала я решил сделать толкатели кнопок. Для «стрелок» я решил сделать классическую крестовину в духе GBA, а кнопки действий решил сделать цилиндрическими. Здесь в целом ничего сложного: подгоняем размеры толкателей к размерам кнопок, делаем у них небольшую выемку снизу, которая будет «шляпкой» для самих кнопок, а также добавляем «юбку» по бокам как ограничитель, дабы они не выпадали из корпуса:
С крестовиной всё чуточку сложнее: сначала я сделал монолитную в стиле GameBoy, однако из-за того что расстояние между кнопками относительно маленькое, при нажатии на стрелку иногда нажималась и вторая кнопка. Поэтому я решил её разделить на несколько частей, оставив характерный рельеф посередине для лучшей тактильности. Я печатал много разных вариантов: подгонял зазоры для уменьшения люфта и добавлял тактильные выемки, однако остановился на классическом варианте:
Далее встал вопрос как закрепить плату с геймпадом с обратной части корпуса. Я долго думал и прикидывал варианты: хотел и саморезы вкручивать, и гайки вплавлять, но потом придумал что самым лучшим и надежным решением будут салазки приклеенные на дихлорэтан, которые при желании можно снять не ломая корпус, но которые будут хорошо выдерживать постоянное усилие со стороны игрока!
Когда зазоры были подогнаны, я принялся моделировать заднюю крышку. Дабы она не выбивалась из общего стиля, я сделал её из фронтальной части корпуса: продублировал, отменил все CSG-операции характерные для основного корпуса и обрезал стенки одним большим кубиком.

Далее я пошёл в ближайший «хозяйственный», попросил самые маленькие саморезы с острой шляпкой и добавил под них места в корпусе, при этом не нарезая резьбу на самой модели.

Дальше я сделал выемки для саморезов на крышке и отверстия для динамика.
После этого встал вопрос с разъемом зарядки. Я решил использовать Type-C: заказал несколько разъемов на плате, обмерил их и сделал нишу в корпусе с небольшой поддержкой:

Нарезаем модель в слайсере...

И печатаем! Как по мне, получилось очень даже стильно. Да, кто-то скажет, мол, видно, что это колхоз, не Industrial-grade, но как по мне для самоделки вполне на уровне!

Ещё фото


На этом разработка корпуса наконец-то закончена!
❯ Пишем прошивку
Теперь, когда корпус нашего устройства готов и элементы в нём более-менее стыкуются, можно перейти к написанию прошивки. Как я уже говорил ранее, в качестве микроконтроллера я решил выбрать ESP32 благодаря копеечной цене и наличию неплохого BT-стека:

В качестве основы я взял официальный сэмпл BT HID-устройства с гитхаба Espressif. Собрав прошивку и протестировав что всё работает нормально, я принялся адаптировать её под свои задачи. Сначала я написал код для опроса кнопок: устанавливаем GPIO в режим входа с подтяжкой к высокому уровню, затем по запросу итерируемся по массиву с GPIO и заносим состояние кнопок в отдельный массив:
uint8_t input_gpio_mapping[] = {
INPUT_GPIO_LEFT,
INPUT_GPIO_RIGHT,
INPUT_GPIO_UP,
INPUT_GPIO_DOWN,
INPUT_GPIO_A,
INPUT_GPIO_B,
INPUT_GPIO_C,
INPUT_GPIO_D,
INPUT_GPIO_E,
INPUT_GPIO_F
};
uint8_t input_key_states[INPUT_KEYS_COUNT];
void input_initialize_hw()
{
for(int i = 0; i < INPUT_KEYS_COUNT; i++)
{
gpio_reset_pin(input_gpio_mapping[i]);
gpio_set_direction(input_gpio_mapping[i], GPIO_MODE_INPUT);
gpio_set_pull_mode(input_gpio_mapping[i], GPIO_PULLUP_ONLY);
}
}
void input_update_key_state()
{
for(int i = 0; i < INPUT_KEYS_COUNT; i++)
input_key_states[i] = !gpio_get_level(input_gpio_mapping[i]); // TODO: Implement timestamp-based debouncing
}
У любых механических кнопок есть особенность, которая называется дребезг. Случается она в момент когда мы отпускаем кнопку, но при этом размыкатель ещё не полностью поднялся в крайнее верхнее положение. Бороться с этим можно по разному, самый простой способ — программный, когда мы обновляем состояние кнопки только когда прошло определенное время (измеряемое в миллисекундах) с момента прошлого апдейта.
Все HID-устройства описываются специальным дескриптором, однако формат пакетов с репортами о состоянии устройства у них очень сильно отличается: мышки передают ускорение по осям X и Y, а также состояние кнопок, клавиатуры передают до 8-нажатых клавиш одновременно (наследие PS/2), а у геймпадов целый ворох стандартов (DirectInput, XInput... чего только нет. Кстати именно поэтому внешние геймпады обычно имеют несколько режимов). Алгоритм отправки репортов очень прост: 60 раз в секунду проверяем состояние кнопок, если какие-то нажаты — заполняем буфер с нажатыми клавишами и затем отправляем репорт хост-устройству.
// Internal input keycode mapping to HID
int hid_key_mapping[] = {
HID_KEY_DOWN_ARROW,
HID_KEY_LEFT_ARROW,
HID_KEY_UP_ARROW,
HID_KEY_RIGHT_ARROW,
HID_KEY_Z,
HID_KEY_LEFT_GUI,
HID_KEY_V,
HID_KEY_ENTER,
HID_KEY_C,
HID_KEY_X
};
uint8_t hid_report[8];
vTaskDelay(1000 / portTICK_PERIOD_MS);
while(1) {
input_update_key_state();
vTaskDelay((1000 / 60) / portTICK_PERIOD_MS);
if (sec_conn) {
int hid_report_offs = 0;
memset(&hid_report, 0, sizeof(hid_report));
// Not more than 8 keys pressed at once
for(int i = 0; i < INPUT_KEYS_COUNT; i++)
{
if(hid_report_offs == 8)
break;
if(input_key_states[i])
{
hid_report[hid_report_offs] = hid_key_mapping[i];
hid_report_offs++;
}
}
esp_hidd_send_keyboard_value(hid_conn_id, 0, &hid_report, hid_report_offs);
}
}
Вуаля! Всё работает идеально:
❯ Доводим ПО смартфона
Мы уже почти дошли до финала, осталось лишь чуть-чуть доработать прошивку смартфона! Для этого, его сначала необходимо рутировать: ставим CWM через Odin и устанавливаем SuperSU!

Поскольку кнопку включения я не предусмотрел в корпусе, было решено реализовать автостарт устройства от зарядки — прямо как на айфоне! Большинство смартфонов при отображении анимации зарядки на самом деле загружают ядро Linux и запускают специальную программу. Если эту программу подменить на перезагрузку в обычный режим — мы получим автостарт устройства!
На смартфонах Samsung за это отвечает бинарник /system/bin/lpm или же /system/bin/playlpm. Изначально я хотел сделать жёсткую ссылку на программу reboot, которая не работала пока не были запущены какие-то Samsung'овские службы. Затем я узнал что есть возможность напрямую направить ядру запрос о перезагрузке устройства с помощью sysrq.
Далее был написан простенький скрипт:
#!/system/bin/sh
echo 1 > /proc/sys/kernel/sysrq
echo b > /proc/sysrq-trigger
Который тоже не работал. И я понял что lpm нужно подменять другой самопальной программой. Так была написана и собрана с помощью NDK вот такая мелкая утилита, с которой уже всё заработало:
int main(int argc, char** argv)
{
system("echo 1 > /proc/sys/kernel/sysrq");
system("echo b > /proc/sysrq-trigger");
}
Далее необходимо было решить вопрос с виртуальными кнопками: поскольку в корпусе консоли виден только дисплей смартфона без кнопки Home, нам нужен был способ как-то управлять системой. Для этого было достаточно лишь пропатчить build.prop и добавить qemu.hw.mainkeys=0:

В S4 Mini программные кнопки работают немного кривовато (только в портретной ориентации - т.е в нашем случае в режиме смартфона), но в целом пойдет. Я ещё немного поигрался в build.prop ради фана и добавил упоминания N-Gage :)

❯ Аппаратные доработки
Далее необходимо было решить вопрос с зарядкой. Как я уже говорил выше, было решено использовать Type-C. Я заказал разъём на плате, разобрал смартфон и кинул перемычки с цепи питания и сигнальных линий на разъем.
Теперь нужно решить задачу запитывания микроконтроллера. ESP32 в режиме BLE кушает целые 130мА (что очень много, телефоны нулевых кушали меньше с учетом параллельно работающего GSM-тракта!) в режиме активной передачи данных. Поскольку на самой плате с ESP32 используется LDO AMS1117 с высоким dropout-напряжением в 1.2В, для использования с обычным литий-ионным аккумулятором необходимо было использовать ULDO с дропаутом в ~0.3В...

...но зачем, если контроллер питания смартфона — буквально и есть многоканальный DC-DC преобразователь, который выдаёт сразу несколько различных напряжений:
-
0.8В-1.2В - VCore, это шина питания ядер процессора. Именно на ней работает вся или почти вся внутренняя логика системы на кристалле.
-
1.2V-1.8V VRef - обычно это референсное напряжение для работы процессора с внешней логикой. Впрочем, с таким напряжением может быть и одна из шин питания для каких-то модулей (например камеры), это зависит от платформы.
-
3.3V - Ну, здесь всё очевидно. 3.3В — одно из самых распространенных напряжений в микроэлектронике и может использоваться в широком спектре модулей. Например оно может использоваться для запитки модуля камеры, различных датчиков, контроллера тачскрина, усилителя и т.п. Именно эта шина питания в идеале нам и нужна.
Однако 3v3 уровни могут быть и логическими. Крайне не рекомендую вешать нагрузку аж в целых 130мАч на какую-нибудь цифровую линию, есть неиллюзорный риск спалить процессор или контролер питания. Лучше всего брать эту шину питания с здоровых decoupling-конденсаторов, однако имейте ввиду что шина может быть нагружена другими устройствами и вы со своей нагрузкой в сотню миллиампер можете увести КП в защиту!
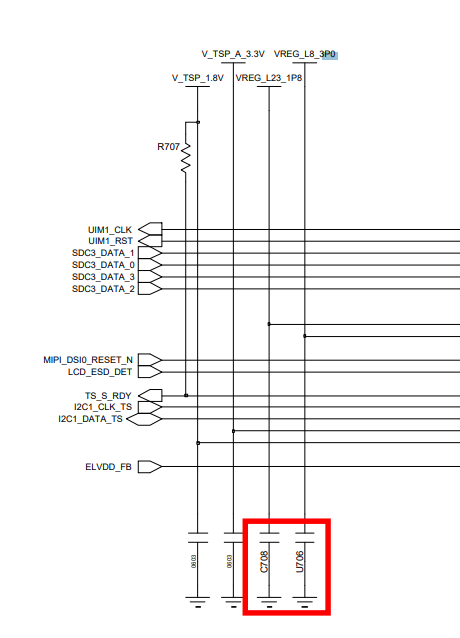
В случае с S4 Mini у меня был сервис-мануал с схемой, где я принялся искать нужное напряжение. Изначально у меня была возможность взять 3.3В с питания eMMC, однако по ходу изучения схемы я заметил ещё одну подходящую шину питания — 3P0 (т.е 3В ровно), которая питает Wi-Fi, ИК-порт и тачскрин.

Я решил заглянуть в даташит на микроконтроллер и убедился, что он умеет работать в том числе и при 3В на входе:

Тем не менее, 3В — это пороговое напряжение при котором может работать чип. Если питание нестабильное и проседает, то МК либо зависнет, либо упадет в ресет. Однако я был уверен что на выходе DC-DC с КП смартфона точно должно быть всё нормальным. Я быстренько вывел перемычку и запитал МК буквально «в воздухе», проверил что всё работает стабильно, а затем припаял несколько жилок с LVDS-кабеля и закрепил УФ-маской:

Ну что ж, пришло время собрать всё воедино! Не без помощи дихлоэретана салазки были установлены, платы геймпада вставлены, все питания припаяны, а резьба в задней крышке была нарезана.
И вот, наконец-то моё детище собрано! Давайте же посмотрим что я там насобирал!
❯ Тестируем
Одним из основных критериев будущего игрового смартфона была конечно-же возможность сохранить функционал телефона. Иными словами, мне очень хотелось чтобы девайс повторял концепцию N-Gage и действительно в себе совмещал возможность звонить и удобно играть в игры!

В целом, я считаю что у меня это вполне получилось. Помимо функций самой звонилки, Android 4.4 всё ещё вполне может порадовать владельца базовым серфингом сети (большинство сайтов не откроется... ну нам и опеннета хватит!) и мессенджерами - здесь пока ещё работают и Telegram, и ВК в лице в Kate Mobile:
Однако есть определенный нюанс... я взял GT-I9190 - т.е односимочную 3G-версию S4 Mini. А как известно, 3G в России уже практически не используется, поэтому вне Wi-Fi придется ограничится EDGE :)

Вчера я сделал анонс статьи на Пикабу и несколько читателей задали резонный вопрос: это же буквально смартфон 2013 года, он же, на первый взгляд, ничего не умеет в современных реалиях. Однако спешу вас заверить что под капотом всё не так уж и плохо! 400'ого Snapdragon'а хватает для большинства мобильных игр тех лет, не говоря уже об эмуляторах. При этом в отличии от старших 600'ых снапов (тогда 800'ый ещё не вышел), он не слишком сильно греется и более лоялен к и без того не самому объёмному аккумулятору!

Однако про опыт использования смартфонов прошлых лет в современных реалиях я уже не раз рассказывал в других своих статьях, поэтому предлагаю перейти к тесту игр. И начнем мы с вами с эмулятора NES.
Когда запускаешь любимый Super Mario Bros на офигенной AMOLED-матрице, то сразу понимаешь что весь проект был затеян точно не зря. После отключения линейного фильтра и растягивания картинки на весь экран, то диву даешься какие тут сочные цвета - не как на ЭЛТ-телевизоре, но тоже очень годно!
Тоже самое касается и Batlte City. В целом, какого-то ощутимого инпут-лага нет (учитывая что мы играем на эмуляторе), всё работает очень шустро и играется бодро:

Давайте же перейдем к чему-то ещё более пестрому и "графонистому" - а именно к Sega Mega Drive с оригинальным Соником! Здесь игра точно также летает, звук не хрипит, а картинка выглядят максимально приятной. Когда-то AMOLED-матрицы Samsung ругали за PenTile и немного не естественную цветовую схему... но в эмуляторах она как-будто какой-то шарм придает.

Далее предлагаю опробовать DOS'овскую классику - Wolfenstein 3D. Помимо "вольфа", я хотел добавить в тесты также и Quake... но порты попались кривые и не запускались. Очевидно что игра, которая шла даже на 286'ом, будет отлично летать на S4 Mini:
Ну и нативные игрушки здесь тоже работают неплохо. В какие-нибудь аркады типа Angry Brids, Fruit Ninja или Asphalt можно поиграть с большим удовольствием!

❯ Заключение
Вот такой незамысловатый и полезный девайс у нас с вами сегодня получился. Вы можете собрать такой и сами, схему, код прошивки и исходные файлы моделей я выкладываю на своём Github. Корпус можно "пощупать" в TinkerCad.
Сама разработка заняла всего 7 дней, большая часть времени ушла на подгонку деталей. Да, эту неделю я определенно точно почти не спал и даже один раз попсиховал. Однако все время разработки мне было дико весело и интересно. Ну, а что ещё пареньку в 23 года то нужно, кроме как писать код, копаться в девайсах и ТАЗах!?
Жду ваше мнение о моей самоделке в комментариях! А если вам интересна тематика ремонта, моддинга и программирования для гаджетов прошлых лет, подписывайтесь на мой Telegram-канал «Клуб фанатов балдежа», куда я публикую бэкстейджи статей, иногда полезные посты ну и немножечко щитпоста! Если вам интересны мои видео той же тематики — предлагаю подписаться на мой YouTube-канал.
Перед оплатой в разделе «Бонусы и промокоды» в панели управления активируйте промокод и получите на баланс.
Очень важно! Разыскиваются девайсы для будущих статей!
Друзья! Для подготовки статей с разработкой самопальных игрушек под необычные устройства, объявляется розыск телефонов и консолей! В 2000-х годах, китайцы часто делали дешевые телефоны с игровым уклоном — обычно у них было подобие геймпада (джойстика) или хотя бы две кнопки с верхней части устройства, выполняющие функцию A/B, а также предустановлены эмуляторы NES/Sega. Фишка в том, что на таких телефонах можно выполнять нативный код и портировать на них новые эмуляторы, чем я и хочу заняться и написать об этом подробную статью и записать видео! Если у вас есть телефон подобного формата и вы готовы его задонатить или продать, пожалуйста напишите мне в Telegram (@monobogdan) или в комментарии. Также интересуют смартфоны-консоли на Android (на рынке РФ точно была Func Much-01), там будет контент чуточку другого формата :)

А также я ищу старые (2010-2014) подделки на брендовые смартфоны Samsung, Apple и т. п. Они зачастую работают на весьма интересных чипсетах и поддаются хорошему моддингу, парочку статей уже вышло, но у меня ещё есть идеи по их моддингу! Также может у кого-то остались самые первые смартфоны Xiaomi (серии Mi), Meizu (ещё на Exynos) или телефоны Motorola на Linux (например, EM30, RAZR V8, ROKR Z6, ROKR E2, ROKR E5, ZINE ZN5 и т.п, о них я хотел бы подготовить специальную статью и видео т. к. на самом деле они работали на очень мощных для своих лет процессорах, поддавались серьезному моддингу и были способны запустить даже Quake!). Всем большое спасибо за донаты!

Автор: bodyawm
