
Представьте — вы молодой врач-кардиолог, только пришли работать в новую больницу. И замечаете, что при уровне смертности в 35% среди пациентов с инфарктом миокарда, никто не пытается ничего с этим сделать. Нет ежедневного контроля (а если и есть, то медсестры не знают, что и как правильно измерять); есть старое аналоговое оборудование, информирующее только об остановке сердца; не проводится никаких конференций для повышения квалификации персонала.
Если вы — ответственный и честный человек, мириться с таким положением вы не станете. Ровно так думал и Джулиан Хейвуд. И именно его энтузиазм привел к появлению одного из первых цифровых кардиомониторов, спасшего десятки жизней.
Что было до Хейвуда: несовершенные аналоговые устройства
Сегодня ЭКГ — один из самых распространённых методов диагностики работы сердца. С его помощью врачи оценивают, как проходят электрические импульсы, заставляющие мышцы сокращаться. По сути, электрокардиограмма отражает изменение электрического потенциала сердца во времени — измеряемое в милливольтах.
Наш «движок» работает за счёт этих самых импульсов, координирующих сокращения предсердий и желудочков. Разумеется, реальная кривая ЭКГ далека от идеальной синусоиды: сердце — это сложная четырёхкамерная система, а не равномерный осциллятор.
Цикл сокращения делится на 5 составляющих-«зубцов»:
-
P — импульс сокращения (деполяризация) левого и правого предсердий;
-
Q — начало электрического возбуждения вдоль перегородки между левым и правым желудочками;
-
R — передача импульса по миокарду и возбуждение (сокращение) правого и левого желудочков;
-
S — окончание возбуждения в межжелудочковой перегородке;
-
T — реполяризация миокарда, расслабление желудочков.

Все интервалы на ЭКГ имеют строго определённое соотношение: PR, QT, ST, QRS, QRST (последний соответствует периоду систолы) и некоторые другие. Нарушение хотя бы одного из них может указывать на проблемы в работе сердца — от аритмии и ишемической болезни до гипертрофии, блокад и синдрома Вольфа–Паркинсона–Уайта.
Это очень кратко, просто для общего понимания, насколько сложна работа нашего сердца и как важно корректно измерять ЭКГ. Но как же человечество додумалось измерять сердечные сокращения неинвазивными методами?
В 1887 году Август Уоллер создал первый практический электрокардиограф, используя ртутный электрометр Липпмана. Прибор позволял измерять очень маленькие электрические импульсы за счет изменения поверхностного натяжения ртути в тонком капилляре, заполненном сверху серной кислотой. Подъем уровня ртути проецировался на фотопластинку. Сами импульсы передавались с приклеенных к запястьям электродов.
Но настоящим отцом электрокардиографии, получившим за это Нобелевскую премию, стал Виллем Эйнтховен. В 1901 году он создал струнный гальванометр, полностью заменив им ртутный электрометр. В этом приборе использовалась тонкая проводящая нить, натянутая между мощными электромагнитами. Малейшие колебания электрического потенциала сердца вызывали колебания нити, которые затем проецировались на фотопластинку — так и появилась первая электрокардиограмма.
Когда по нити протекал даже незначительный ток, она начинала колебаться за счет взаимодействия двух электромагнитных полей. Свет, падавший на нить, отбрасывал тень на фотобумагу — на ней и регистрировались электрические импульсы.
Прибор весил около 270 килограммов из-за массивного водяного охлаждения. Примечательно, что для большей чувствительности пациент погружал обе руки и одну ногу в металлические ведра с физиологическим проводящим раствором (кстати, выбор точек съема сигнала получил название «треугольника Эйнтховена»).
Следующие поколения электрокардиографов создавались уже по принципу миниатюризации оригинальной конструкции Эйнтховена. Инженеры стремились сделать приборы легче и компактнее. Например, в 1920 году Чарльз Хиндл изготовил аппарат весом всего 45 кг для медицинской лаборатории больницы Лейксайд — кардиографы постепенно начали появляться во всё большем числе больниц.

В 1932 году австралийский изобретатель Эдвард Бот по просьбе местной больницы изобретает оригинальную конструкцию — портативное устройство, в котором тяжелые электромагниты были заменены на легкий постоянный магнит с подвижной катушкой. Колебания «писались» не на фотобумагу, а на покрытый копотью диск, вращающийся приводом граммофона на скорости 1/50 от стандартной. Схема на вакуумных лампах усиливала измеренный сигнал и управляла иглой, направляющей луч света. По сути, получился медицинский осциллограф.
Для расшифровки врач смотрел в микроскоп с 50-кратным увеличением — минутная ЭКГ-запись отображалась на стекле.
В 1934 году исследования Фрэнка Уилсона из Мичиганского показывают, что двух электродов недостаточно. Он предлагает концепцию из трех отводящих электродов, крепящихся к рукам и ногам пациента, чтобы получить истинно «нулевой» потенциал. В конце 1930-х на основе его работы в практику вводится установка дополнительных прекардиальных отведений — шести электродов, расположенных вокруг области сердца, в дополнение к четырем, установленным на конечностях.
В 1937 году свой вариант портативного ЭКГ монитора на базе вакуумных ламп с ЭЛТ экраном создает доктор Таро Такеми (он же разработал и векторкардиограф), наряду с компаниями Sanborn и Cambridge Instruments. Вариантов аналоговых приборов, напоминавших классические осциллографы и доступных по цене, становилось все больше в больницах по всему миру.
В 1949 году американский инженер Норман Холтер разрабатывает устройство для непрерывного измерения сердечной активности, которое питалось от батареи, переносилось на спине и позволяло передавать данные о сердцебиениях по радиоканалу. Правда, весило оно 38 килограммов, а отношение сигнал/шум было таким, что помехи иногда были сопоставимы с измеряемыми милливольтами сердечных сокращений.
К концу 1950-х — началу 1960-х годов компании Burdick, Birtcher, Dallons, Air Shields и Electrodyne уже предлагали целые линейки медицинских приборов: системы физиологического мониторинга с ЭЛТ-экранами, встроенными дефибрилляторами и системами сигнализации. Такие комплексы устанавливались в больничных палатах и подключались к центральному пульту наблюдения. Если параметры пациента выходили за пределы нормы, на пульт поступал тревожный сигнал, и врачи могли оперативно вмешаться, используя встроенный дефибриллятор.
Более подробный обзор аналоговых кардиомониторов 1950-х и 1960-х годов, реализованных уже на базе транзисторов, приведен в этой замечательной статье.
Но важно зафиксировать недостатки подобных аналоговых устройств:
-
ЭКГ-мониторы того времени не могли анализировать сложные графики сердечных сокращений в динамике — они лишь фиксировали электрические сигналы с определённым разрешением. Дальнейшая интерпретация полностью ложилась на врача: он вручную просматривал длинные бумажные ленты с графиками, пытаясь среди тысяч импульсов заметить возможные признаки патологии.
-
Оповещения на пульт больницы поступали только в крайних случаях — если частота сердечных сокращений (ЧСС) выходила за допустимые пределы или происходила остановка сердца. Но у пациентов с инфарктом важно отслеживать не только общий ритм, но и каждый из интервалов PQRST (всего более 20 параметров), чтобы заметить малейшие изменения и успеть вовремя вмешаться.
-
Шумы, неизбежно возникавшие в аналоговых схемах, устраняли аппаратными фильтрами. Чем эффективнее фильтрация, тем точнее получалась ЭКГ. Но без цифровых алгоритмов обработки достичь высокой точности тогда было практически невозможно.
Цифровой кардиомонитор из 1969 года: шаг в будущее
Итак, герой нашей статьи,молодой врач Джулиан Хейвуд, начинает в 1956 году работать в городской больнице округа Лос-Анджелес после нескольких лет ординатуры (хотя правильнее для США резидентуры) в Университетах Вирджинии и Говарда.
И Хейвуд сразу понимает — ситуация катастрофическая:
-
В те годы отделений коронарной интенсивной терапии ещё не существовало. Пациентов с острым инфарктом миокарда госпитализировали в обычные палаты на срок от четырёх до шести недель. Смертность достигала 30–35%, тогда как сегодня этот показатель не превышает 5–7% при своевременной госпитализации.
-
Больных с тяжёлыми нарушениями ритма подключали к стандартным, зачастую устаревшим ЭКГ-мониторам. Они не умели распознавать опасные аритмии и подавать сигнал тревоги вовремя — либо, напротив, срабатывали слишком часто по ложным поводам. Из-за этого врачи и медсёстры нередко просто отключали сигнализацию.
-
Общая подготовка медицинского персонала в области кардиологии оставляла желать лучшего: не было регулярных обходов, а сотрудники часто не знали, как правильно действовать при ухудшении состояния пациента.
Хейвуд узнаёт, что в Лос-Анджелесе появляются первые врачи, которых тоже начинает тревожить высокая смертность среди пациентов с инфарктом. Каждый четверг под руководством доктора Уильяма Пола Томпсона в Университете Южной Калифорнии проходили встречи, где кардиологи обсуждали проблему и обменивались идеями о возможных решениях.
Джулиан решает действовать. Он отправляется в Вашингтон и встречается соднокурсниками — Сэмюэлем Фоксом и Эдвардом Кроссом. Они как раз активно «выбивали деньги» из Министерства здравоохранения США на создание коронарных отделений интенсивной терапии по всей стране. Хейвуд предлагает создать первое отделение для четырех пациентов в его больнице.
В 1966 году его заявку удовлетворяют — уже через полгода в Лос-Анджелесе появляется одно из первых в стране подобных отделений, самое передовое. Хейвуд не останавливается на достигнутом: проводит регулярные семинары для персонала, организует работу и обходы, приобретает лучшие аналоговые ЭКГ-мониторы того времени. Но быстро понимает — приборы слишком несовершенны, и нужно кардинально менять подход в раннем выявлении патологий. А для этого использовать возможности компьютеров.
Хейвуд подключает будущих специалистов компьютерного дела — двух студентов из Калифорнии. Оценив задачу, они останавливаются на следующих «вводных»:
-
Реализовать систему нужно на максимально недорогом мини-компьютере — мейнфреймы больничный бюджет не потянет.
-
Программу писать на Fortran IV (он же Fortran 66) — самом популярном на тот момент языке с готовыми компиляторами, хорошо знакомом молодым разработчикам.
-
Система должна быть надёжной и простой: без ЭЛТ-мониторов (достаточно регистрации на бумаге), с минимальным участием человека. При этом она обязана реагировать на целый комплекс возможных отклонений в интервалах PQRST (более 20 вариаций) и допускать как можно меньше ложных срабатываний.
Разработка заняла три года — прибор был готов в 1969 году при содействии нескольких компаний-разработчиков медицинского оборудования. Давайте посмотрим, что собой представлял монитор Хейвуда.
Аппаратная реализация
Монитор выглядел как блок в деревянном корпусе размером 203х584х381 мм. И по сути, внутри него были только:
-
плата АЦП, 12-битный преобразователь Raytheon Miniverter на восемь каналов с мультиплексированием, с самодельной обвязкой из фильтров;
-
выводы для подключения электродов прекардиального отведения по каждому пациенту;
-
плата с релейными выходами — они срабатывали в зависимости от настроенных параметров «тревоги» и управляли лампами индикации на корпусе для каждого из четырех пациентов, а также сигналами на пульте управления больницы;
-
несколько тумблеров и переключателей для управления и настройки.
Блок подключался к «мозгу» — мини-компьютеру, по внутренней интерфейсной шине. Поначалу использовали CDC 1700, но позже перешли на Raytheon 706 — из линейки 700-й серии: 16-битный, с 16К памяти и временем цикла 900 нс. Эта модель имела подходящий набор инструкций и прерываний для обработки данных в реальном времени (например, Raytheon 706 использовались в анализе сейсмических данных). Ну и относительно невысокую стоимость для подобной задачи.
Опыт показал, что реализовать полностью программный фильтр не получится — на обработку уйдет слишком много вычислительных ресурсов. Группа провела десяток замеров: выявила диапазон дрейфа несущего сигнала, влияние 60 Гц помехи и прочее для 15-ти разных типовых графиков ЭКГ.
После этого провели моделирование на суперкомпьютере IBM 360/91 (арендовала в университете соседнего штата), написали простой цифровой фильтр и дополнительно установили на входе АЦП каскад из трех фильтров Баттерворта. Такой комбинированный подход существенно снизил влияние помех.
Для вывода показаний компьютер подключался сначала к Teletype Model 33, но позже перешли на электростатический плоттер Versatec Model 200.
Программная реализация
Разработку программной части Хейвуд поручил двум инженерам из своей лаборатории, занимавшимся автоматизацией медицинских систем. Они быстро поняли, что стандартный компилятор Fortran не подходит для обработки сигналов в реальном времени. После модернизации (в частности, добавления inline-кода для целочисленных операций) скорость работы программы увеличилась почти в десять раз.
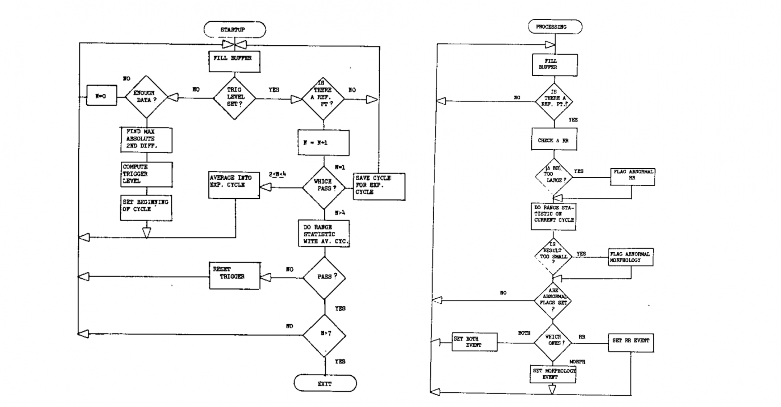
Главная трудность заключалась в анализе кривых ЭКГ. Первоначальный подход — построение каждой отдельной волны — оказался слишком ресурсоёмким, учитывая тысячи возможных форм сигналов. Тогда разработчики пошли другим путём: разделили процесс на две фазы — инициализацию и мониторинг.
В фазе инициализации система распознает первый сердечный цикл и «опорные точки» — значения зубцов QRS, наиболее амплитудных для любого пациента. На их основе методом скользящего среднего делается выборка из 128 значений и определяется «эталонная» кривая ЭКГ для конкретного пациента. Дальше она сравнивается с некоторыми «зашитыми параметрами»: соотношениями интервалов RR, RS, QT и других. Вдруг проблема есть уже на этом этапе?
В фазе мониторинга система распознает каждый из «зубцов»: определяет отклонения больше определенной величины и соотносит с эталонными значениями, вычисленными в фазу инициализации. Если вдруг есть рассогласования больше выставленного порога на пульте управления (настраивается кардиологом под каждого пациента), то генерируется предупреждение двух видов:
-
сигнал «события» — раз в секунду мигает желтая лампа, если есть небольшие отклонения;
-
сигнал «тревоги» — постоянно горит красная лампа, стоит серьезно беспокоиться.
Дополнительно оператор может выбрать режим мониторинга и печати показаний: непрерывная регистрация (выводится каждое измерение) или суммарная сводка (события отображаются в столбчатом графике с интервалом в 15 минут).
Испытания прототипа
На первом этапе Хейвуд протестировал монитор на 44 пациентах в течение 43 часов. За это время прибор зафиксировал около 182 000 сердечных сокращений, из которых:
-
1762 были «истинными событиями» — реальными проблемами, которые Хейвуд лично подтвердил на месте;
-
всего 2 были «ложными событиями» — они не подтвердились при проверке.
Другими словами, надежность устройства была очень высокой. Персонал мог точно различить опасную аритмию и не страдать от назойливых ложных сигналов, характерных для старых ЭКГ-мониторов.
В работе Design Features of a Real-Time Electrocardiographic Monitoring System (1970) приводятся три примера ЭКГ пациентов.

-
Верхний рисунок — сердечная блокада третьей степени (АВ-блокада), когда импульсы не поступают от предсердий к желудочкам.
-
Средний — экстрасистолия желудочков (их преждевременное сокращение).
-
Нижний — показания пациента с имплантированным кардиостимулятором.
Повторные испытания в течении следующего года подтвердили — монитор в связке с компьютером Raytheon 706 и плоттером Versatec Model 200 работает отлично.
Цифровой монитор помог спасти десятки жизней пациентов больницы и повлиял на всю отрасль
Новое отделение коронарной интенсивной терапии под управлением Джулиана Хейвуда с первым цифровым кардиомонитором быстро доказало свою эффективность.
Уже в первые годы работы были выявлены сотни «нештатных» ситуаций — проинструктированные врачи и медсестры быстро реагировали и оказывали пациентам нужную помощь. Неизвестно, сколько это реально помогло спасти жизней, потому что не каждое нештатное событие могло закончиться летально. Но кажется, что счет идет на десятки: смертность от ССЗ в больнице неуклонно снижалась.
C 1970 по 1975 год Хейвуд и его коллеги опубликовали множество статей о своей работе над монитором и результатах в популярных журналах Computers and Biomedical Research, Mathematical Biosciences, Journal of the Association of the Advancement of Medical Instrumentation и других. И еще Хейвуд представил устройство на ежегодной конференции Ассоциации вычислительной техники в 1972 году.
С начала 1970-х годов ведущие производители аналоговых ЭКГ начинают производить цифровые модели. Конечно, намного более совершенные, чем монитор Хейвуда: с ЭЛТ-экраном, более компактные, с возможностью ведения архива, и другими преимуществами. Но возможно, именно успех коронарного отделения больницы в Лос-Анджелесе послужил катализатором к развитию всей отрасли.
Современные ЭКГ-мониторы — это аппараты совершенно другого уровня. Не говоря о том, что базовые функции контроля за состоянием сердца многие носят прямо на руке. И хотя «умные часы» не заменят монитор Холтера и полноценное обследование в больнице, они помогают человеку пристальнее следить за состояние здоровья. ССЗ вроде ишемической болезни или блокады по-прежнему остаются главной причиной смертности в мире.
Джулиан Хейвуд проработал кардиохирургом всю жизнь: заведовал отделением больницы, преподавал в университете и выпустил десятки исследований. В 2018 году он опубликовал свою последнюю статью «Факторы, приведшие к резкому снижению смертности от ишемической болезни сердца в округе Лос-Анджелес».
В ней кардиолог привел статистику и пришел к выводу: подобные невероятные результаты напрямую связаны с проделанной в 1960-х годах работой. Ведь она помогла:
-
запустить новые программы по кардиологии и привлечь внимание населения и властей к проблеме высокой смертности от ССЗ;
-
обновить старое аналоговое оборудование в больницах на более совершенное цифровое, предупреждающее о проблеме с сердечными сокращения заранее;
-
открыть новые отделения коронарной интенсивной терапии;
-
сделать более доступными новые направления: ангиографию (визуализацию кровеносных сосудов), ангиопластику (восстановление кровотока в артериях), аортокоронарное шунтирование и другие;
-
разработать более эффективные фармацевтические препараты для контроля артериального давления и уровня холестерина.
Джулиан Хейвуд умер в 2020 году, в возрасте 93 лет от COVID-19. И всю жизнь он посвятил не только лечению людей, но и изменению системы вокруг себя: пробивал гранты, обучал персонал, проводил исследования и делал многое другое.
Создав систему автоматического анализа ЭКГ, Джулиан Хейвуд сделал то, что тогда казалось невозможным: научил машину вовремя замечать то, что человек мог пропустить. Его кардиомонитор спас тысячи жизней и навсегда изменил кардиологию.
НЛО прилетело и оставило здесь промокод для читателей нашего блога:
-15% на заказ любого VDS (кроме тарифа Прогрев) — HABRFIRSTVDS
Автор: klimensky
